2020版高考一轮复习生物江苏专版讲义:选修1 第1讲 生物技术在食品加工中的应用
展开
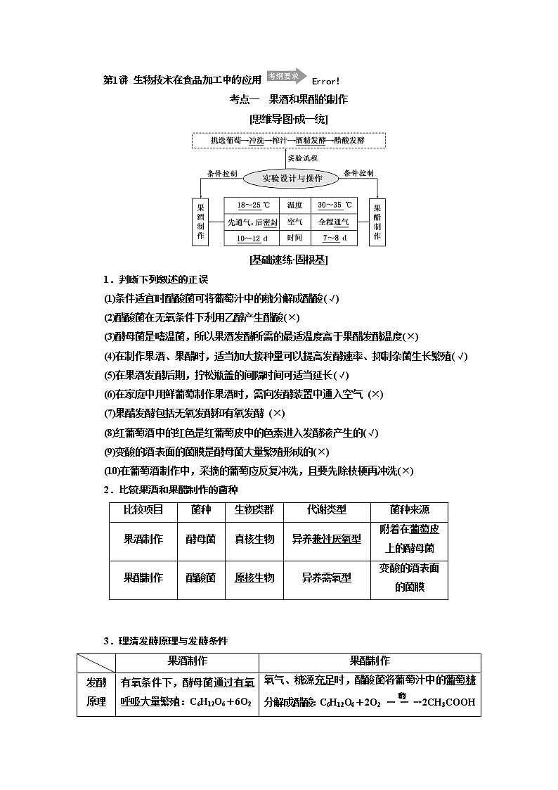
考点一 果酒和果醋的制作
[思维导图·成一统]
[基础速练·固根基]
1.判断下列叙述的正误
(1)条件适宜时醋酸菌可将葡萄汁中的糖分解成醋酸(√)
(2)醋酸菌在无氧条件下利用乙醇产生醋酸(×)
(3)酵母菌是嗜温菌,所以果酒发酵所需的最适温度高于果醋发酵温度(×)
(4)在制作果酒、果醋时,适当加大接种量可以提高发酵速率、抑制杂菌生长繁殖(√)
(5)在果酒发酵后期,拧松瓶盖的间隔时间可适当延长(√)
(6)在家庭中用鲜葡萄制作果酒时,需向发酵装置中通入空气 (×)
(7)果醋发酵包括无氧发酵和有氧发酵 (×)
(8)红葡萄酒中的红色是红葡萄皮中的色素进入发酵液产生的(√)
(9)变酸的酒表面的菌膜是酵母菌大量繁殖形成的(×)
(10)在葡萄酒制作中,采摘的葡萄应反复冲洗,且要先除枝梗再冲洗(×)
2.比较果酒和果醋制作的菌种
比较项目 | 菌种 | 生物类群 | 代谢类型 | 菌种来源 |
果酒制作 | 酵母菌 | 真核生物 | 异养兼性厌氧型 | 附着在葡萄皮上的酵母菌 |
果醋制作 | 醋酸菌 | 原核生物 | 异养需氧型 | 变酸的酒表面的菌膜 |
3.理清发酵原理与发酵条件
| 果酒制作 | 果醋制作 |
发酵原理 | 有氧条件下,酵母菌通过有氧呼吸大量繁殖:C6H12O6+6O2 __6CO2+6H2O; 无氧条件下,酵母菌通过无氧呼吸产生酒精:C6H12O6 | 氧气、糖源充足时,醋酸菌将葡萄汁中的葡萄糖分解成醋酸:C6H12O6+2O22CH3COOH+2CO2+2H2O; 缺少糖源、氧气充足时,醋酸菌将乙醇变为乙醛,再将乙醛变为醋酸:C2H5OH+O2CH3COOH+H2O |
温度 | 发酵温度18~25 ℃,繁殖最适温度20 ℃左右
| 最适温度30~35 ℃ |
气体 | 前期需氧,后期无氧 | 需要充足的氧气 |
时间 | 10~12 d | 7~8 d |
4.掌握检测方法
(1)果酒制作是否成功可以通过嗅味和品尝,用酸性的重铬酸钾检验酒精含量,以及进行酵母菌镜检、测定pH等手段检测。
(2)果醋的制作是否成功可以通过观察菌膜的形成、嗅味和品尝初步鉴定,再通过检测和比较醋酸发酵前后的pH进一步鉴定。还可以在显微镜下观察发酵液中是否有醋酸菌,并统计其数量作进一步鉴定。
[题组练透·过考点]
题组一 果酒、果醋制作的原理、过程
1.下图表示果酒和果醋制作过程中的物质变化过程,下列叙述正确的是( )
A.过程①和②都只能发生在缺氧条件下
B.过程①和③都发生在酵母细胞的线粒体中
C.过程③和④都需要氧气的参与
D.过程①~④所需的最适温度基本相同
解析:选C 据图分析可知:①是细胞呼吸的第一阶段;②是无氧呼吸的第二阶段;③是有氧呼吸的第二、三阶段;④是果醋制作中乙醇氧化为醋酸的阶段。①过程在有氧或无氧的条件下都可以进行;①过程是在细胞质基质中进行的;③和④都必须在有氧的条件下才可以进行;①、②、③是果酒制作的阶段,其适宜的温度为18~25 °C,④是果醋制作的阶段,其适宜的温度为30~35 °C。
2.(2013·江苏高考)某研究性学习小组以樱桃番茄为材料进行果酒、果醋发酵实验。下列相关叙述正确的是( )
A.酵母菌是嗜温菌,所以果酒发酵所需的最适温度较高
B.先供氧进行果醋发酵,然后隔绝空气进行果酒发酵
C.与人工接种的发酵相比,自然发酵获得的产品品质更好
D.适当加大接种量可以提高发酵速率、抑制杂菌生长繁殖
解析:选D 果醋发酵的最适温度高于果酒;应先进行果酒发酵,再进行果醋发酵;人工接种的菌种品质更好,且不易有杂菌污染,故其比自然发酵的产品品质更好;适当增加接种量可缩短达到一定数量菌种所需的时间,并且在与其他杂菌的竞争中占优势,故能够提高发酵速率、抑制杂菌的生长繁殖。
[归纳拓展] 果酒和果醋制作的注意事项
(1)材料的选择与处理:
选择新鲜的葡萄,榨汁前先将葡萄冲洗,再除去枝梗,以防葡萄汁流失及污染。冲洗以洗去灰尘为目的,且不要太干净,以防洗去野生型酵母菌。
(2)防止发酵液被污染:
①榨汁机要清洗干净并晾干。
②发酵瓶要洗净并用体积分数为70%的酒精消毒,或用洗洁精洗涤。
③装入葡萄汁后要封闭充气口。
(3)控制好发酵的条件:
①葡萄汁装入发酵瓶时,要留约1/3空间,目的是先让酵母菌进行有氧呼吸快速繁殖,耗尽O2后再进行酒精发酵;防止发酵过程中产生的CO2造成发酵液溢出。
②严格控制温度:18~25 ℃利于酵母菌的繁殖和酒精发酵;30~35 ℃利于醋酸菌的繁殖和醋酸发酵。
③充气:酒精发酵为无氧发酵,需封闭充气口;醋酸发酵为有氧发酵,需适时通过充气口充气。
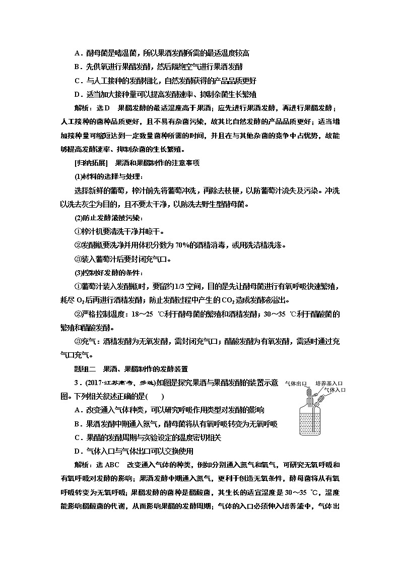
题组二 果酒、果醋制作的发酵装置
3.(2017·江苏高考,多选)如图是探究果酒与果醋发酵的装置示意图。下列相关叙述正确的是( )
A.改变通入气体种类,可以研究呼吸作用类型对发酵的影响
B.果酒发酵中期通入氮气,酵母菌将从有氧呼吸转变为无氧呼吸
C.果醋的发酵周期与实验设定的温度密切相关
D.气体入口与气体出口可以交换使用
解析:选ABC 改变通入气体的种类,例如分别通入氮气和氧气,可研究无氧呼吸和有氧呼吸对发酵的影响;果酒发酵中期通入氮气,更利于创造无氧条件,酵母菌将从有氧呼吸转变为无氧呼吸;果醋发酵的菌种是醋酸菌,其生长的适宜温度是30~35 ℃,温度能影响醋酸菌的代谢,从而影响果醋的发酵周期;气体的入口必须伸入培养液中,气体出口不能伸入培养液中,如果气体的入口和出口交换,会导致发酵液喷出。
4.如图装置可用于生物技术实践的相关实验。下列有关叙述正确的( )
A.制作果酒、果醋或腐乳时,所需控制的温度都是相同的
B.乙装置可以先用于果酒的制作,后用于果醋的制作
C.用装置甲制作腐乳时,自下而上随着豆腐块加高逐渐减少用盐量
D.装置乙中b为排气口,c为充气口,可防止空气中微生物的污染
解析:选B 制作果酒、果醋或腐乳时,控制的温度分别是18~25 ℃、30~35 ℃、15~18 ℃;用装置甲制作腐乳时,越接近瓶口微生物感染机会增加,所以加盐量也增大;装置乙中b为充气口,c为排气口,排气口长而弯曲可防止空气中微生物的污染。
[归纳拓展] 制作果酒和果醋的发酵装置分析
(1)各部位的作用:
①充气口:在醋酸发酵时连接充气泵进行充气。
②排气口:排出酒精发酵时产生的CO2;与排气管相连的长而弯曲的胶管,可有效阻止空气中微生物的进入,避免来自空气的污染。
③出料口:用来取样。
(2)该装置的使用方法:使用该装置制作果酒时,应该关闭充气口,制作果醋时,应将充气口连接充气泵,输入空气。
考点二 腐乳的制作
[思维导图·成一统]
[基础速练·固根基]
1.判断下列叙述的正误
(1)制作腐乳的菌种只有毛霉(×)
(2)腐乳制作利用了毛霉等微生物产生的蛋白酶和脂肪酶(√)
(3)将长满毛霉的豆腐装瓶腌制时,底层和近瓶口处需加大用盐量(×)
(4)在果酒、果醋和腐乳制作中,最适温度最高的是腐乳(×)
(5)在腐乳制作过程中加入香辛料既能调节风味,还具有防腐杀菌作用(√)
(6)在腐乳制作过程中,盐的用量要适宜,酒的含量一般控制在12%左右(√)
2.填空识记制作原理
(1)菌种:起主要作用的是毛霉,属真核生物,代谢类型为异养需氧型。
(2)菌种作用:毛霉等多种微生物能产生蛋白酶和脂肪酶,作用如下:
①蛋白质小分子肽+氨基酸;
②脂肪甘油+脂肪酸。
3.填空掌握防止杂菌污染的方法
(1)前期发酵条件的控制:提供有利于毛霉生长的温度、水分,形成毛霉的生长优势,抑制杂菌的生长。
(2)后期发酵条件的控制:
①用来腌制腐乳的玻璃瓶,洗刷干净后要用沸水消毒。
②装瓶腌制时,操作要迅速小心,且要逐层加盐,离瓶口表面的盐要铺厚一些。
③加入卤汤后,要用胶条将瓶口密封。封瓶时,最好将瓶口通过酒精灯的火焰,防止瓶口被污染。
[题组练透·过考点]
1.(2017·江苏高考)下列关于“腐乳的制作”实验,叙述正确的是( )
A.控制发酵温度的主要目的是腐乳调味
B.腐乳制作后期加入香辛料和料酒有防腐作用
C.毛霉的主要作用是分解脂肪和淀粉
D.成品腐乳表面的粘性物质主要由细菌产生
解析:选B 控制发酵温度主要目的是利于菌种繁殖和代谢;腐乳制作后期加入香辛料和料酒有防腐作用;毛霉的作用主要是分解蛋白质和脂肪;成品腐乳表面的粘性物质主要是毛霉产生的菌丝。
2.(2016·江苏高考)下列关于中学“腐乳的制作”实验,叙述正确的是( )
A.加盐主要是为了调节水分,利于毛霉生长
B.加料酒主要是为了灭菌,避免腐败变质
C.发酵过程中起主要作用的是乳酸杆菌
D.实验室制作的腐乳不宜直接食用
解析:选D 加盐主要是为了抑制杂菌的生长,同时也可析出水分,有利于腐乳成形,而不是调节水分,利于毛霉生长;加料酒可以抑制微生物的生长,同时能使腐乳具有独特的风味,但不能灭菌;在腐乳制作的发酵过程中起主要作用的是毛霉;实验室制作的腐乳因未经质量鉴定,不宜直接食用。
[归纳拓展] 影响腐乳品质的因素
(1)豆腐的选取:豆腐含水量以70%为宜,若含水量过高,豆腐块不易成形;若含水量过低,则不利于毛霉的生长。
(2)控制好材料的用量:
①盐的用量:豆腐毛坯∶盐=5∶1,盐的浓度过低,不足以抑制微生物生长,可能导致豆腐腐败变质;盐的浓度过高,会影响腐乳的口味。
②酒的用量:卤汤中酒的含量控制在12%左右为宜。酒精含量的高低与腐乳后期发酵时间的长短有很大关系:酒精含量越高,对蛋白酶的抑制作用也越大,会使腐乳成熟时间延长;酒精含量过低,蛋白酶的活性高,加快蛋白质的水解,但杂菌繁殖快,豆腐易腐败,难以成块。
(3)发酵温度:前期发酵温度应保持在15~18 ℃,如温度过低,则菌丝生长缓慢,不能进入豆腐块的深层;温度高,菌丝易老化和死亡,影响腐乳的品质。
(4)发酵时间:发酵时间影响生化反应速度及生化产物的量。
[课堂巩固练—小试身手]
1.(2015·江苏高考)关于“腐乳的制作”实验,下列叙述错误的是( )
A.将腐乳坯堆积起来会导致堆内温度升高,影响毛霉生长
B.腐乳坯若被细菌污染,则腐乳坯表面会出现黏性物
C.勤向腐乳坯表面喷水,有利于毛霉菌丝的生长
D.装坛阶段加入料酒,可有效防止杂菌污染
解析:选C 腐乳坯应分层整齐排放并留有一定空隙,以保证氧气供应,利于毛霉生长。毛霉有氧呼吸能释放大量能量,大部分以热能形式散失,堆内温度过高会影响毛霉生长。毛霉是丝状真菌,若腐乳坯表面出现黏性物,可能是被其他杂菌污染。毛霉是好氧真菌,经常向腐乳坯表面喷水,不利于毛霉菌丝的生长。料酒能抑制微生物的生长,故能有效防止杂菌污染。
2.(2014·江苏高考,多选)某同学设计了如图所示的发酵装置,下列有关叙述正确的是( )
A.该装置可阻止空气进入,用于果酒发酵
B.该装置便于果酒发酵中产生的气体排出
C.去除弯管中的水,该装置可满足果醋发酵时底层发酵液中大量醋酸菌的呼吸
D.去除弯管中的水后,该装置与巴斯德的鹅颈瓶作用相似
解析:选ABD 该装置中注水的弯曲部分可阻止空气进入,能用于果酒发酵;果酒发酵产生的CO2可溶解在弯管的水中,进一步通过水排出;醋酸菌是好氧菌,因没有通入无菌空气,去除弯管中的水后也不能满足底层发酵液中醋酸菌的呼吸需求;去除弯管中的水后,该装置的弯管部分也能防止空气中的微生物进入,与巴斯德的鹅颈瓶作用类似。
3.(2018·海南高考)葡萄酒是葡萄汁经酵母菌发酵而成的,酿制葡萄酒的两个简易装置如图所示。回答下列问题:
(1)试管中的X溶液有助于维持甲装置的瓶中气压相对稳定,与乙装置相比,用甲装置酿制葡萄酒的优点是______________________________________________________
________________________________________________________________________(答出两点即可)。
(2)葡萄汁装入甲装置时,要留有约1/3的空间,这种做法的目的是_________________
_______________________________________________________(答出两点即可)。
(3)某同学若用乙装置进行发酵,并设置两个不同处理组(乙A和乙B),乙A装置中保留一定量的氧气,乙B装置中没有氧气。在其他条件相同且适宜的情况下,测得一段时间内乙A和乙B中酒精含量的变化趋势及乙A中氧气含量的变化趋势如曲线图所示。图中曲线①②③依次表示_________、___________、___________含量的变化趋势。
(4)从细胞呼吸类型看,酵母菌属于________生物;从同化作用的类型看,酵母菌属于________(填“自养”或“异养”)生物。
解析:(1)酿制葡萄酒的原理是酵母菌的无氧呼吸,而酵母菌无氧呼吸的产物除了酒精还有二氧化碳,所以酿酒装置要及时排出二氧化碳,图乙装置排出二氧化碳需要拧松瓶盖,在拧松瓶盖时会给杂菌污染培养液带来机会,但装置甲不会出现这些问题。(2)葡萄汁装入发酵瓶时,发酵瓶要留有大约1/3的空间,这样既可以为酵母菌大量繁殖提供适量的氧气,又可以防止发酵旺盛时汁液溢出。(3)因乙A装置中保留一定量的氧气,所以在此装置中酵母菌先进行有氧呼吸消耗氧气,然后才进行无氧呼吸产生酒精和二氧化碳,所以曲线①为乙A中的氧气,曲线③为乙A中的酒精;乙B装置中没有氧气,所以在此装置中的酵母菌从开始就进行无氧呼吸产生酒精和二氧化碳,故曲线②为乙B中的酒精。(4)酵母菌的新陈代谢类型是异养兼性厌氧型。
答案:(1)不需要开盖放气;避免了因开盖引起的杂菌污染
(2)为酵母菌大量繁殖提供适量的氧气;防止发酵旺盛时汁液溢出 (3)乙A中的氧气 乙B中的酒精 乙A中的酒精 (4)兼性厌氧 异养
[课下模拟练—自我检测]
一、选择题
1.利用葡萄汁发酵生产葡萄酒,当酒精含量达到12%~16%时,发酵就停止了。下列有关解释错误的是( )
A.酒精对酵母菌有毒害作用
B.葡萄汁中的营养物质不足
C.发酵液中pH逐渐降低影响酶的活性
D.氧气过少导致酵母菌无法进行细胞呼吸
解析:选D 酒精是发酵的产物,但酒精对细胞有一定的毒害作用;随着发酵进行,发酵液中的营养物质减少,pH逐渐降低,酵母菌会大量死亡,发酵停止;酵母菌是兼性厌氧菌,氧气过少时可进行无氧呼吸。
2.下列关于“腐乳的制作”叙述错误的是( )
A.制作腐乳时毛霉等多种微生物共同发挥作用
B.毛霉生长的最适温度为30~35 ℃
C.后期发酵时间长短与盐用量、卤汤成分等有关
D.封瓶时最好将瓶口通过酒精灯的火焰
解析:选B 腐乳的制作是毛霉等多种微生物共同作用的结果;毛霉生长的最适温度为15~18 ℃。
3.下图中甲是果醋发酵装置,乙是发酵过程中培养液pH变化曲线图,下列叙述正确的是( )
A.发酵初期不通气,溶液中没有气泡产生
B.中期可以闻到酒香,说明进行了酒精发酵
C.后期接种醋酸菌,适当通气并保持原有温度
D.图乙中能正确表示pH变化的曲线是③
解析:选B 发酵初期不通气,酵母菌可进行无氧呼吸产生二氧化碳,所以溶液中有气泡产生;酒精是酵母菌无氧呼吸产生的,若中期可以闻到酒香,说明进行了酒精发酵;果酒制作需要缺氧环境,且温度为18~25 ℃,而果醋制作需要氧气,且温度为30~35 ℃,所以接种醋酸菌,应适当通气并提高培养温度;果酒制作阶段,产生二氧化碳溶于水形成碳酸,使pH下降,进行果醋发酵后,产生醋酸也使pH下降,所以图乙中能正确表示pH变化的曲线是②。
4.如图表示利用苹果制备果酒、果醋的流程图。下列有关叙述错误的是( )
A.过程①接种人工培育的酵母菌可以提高苹果酒的品质
B.苹果原醋可以为过程③提供所需菌种
C.过程①所需的最适温度低于过程②
D.整个发酵过程都必须在严格无菌条件下才能正常进行
解析:选D 果酒发酵的适宜温度为18~25 ℃,果醋发酵的适宜温度为30~35 ℃;果酒发酵可以利用附着在苹果皮上的野生型酵母菌;发酵过程不需要严格无菌。
5.下列有关传统发酵技术及其在食品生产中应用的叙述,正确的是( )
A.酿酒过程中密封的时间越长,产生的酒精量就越多
B.酿制果醋所需酵母菌和醋酸菌的发酵底物、条件相同
C.制作腐乳时需利用毛霉产生的酶分解豆腐中的蛋白质等物质
D.制作果酒、果醋的微生物须在无菌条件下才能发酵
解析:选C 酒精是酵母菌无氧呼吸产生的,在一定的时间内,密封的时间越长,产生的酒精量就越多,但酒精达到一定浓度会抑制无氧呼吸,导致酒精不再增加;酿制果醋的过程是酵母菌通过无氧呼吸产生果酒,再利用醋酸菌发酵成果醋,前者的发酵底物是糖类,条件是18~25 ℃、无氧,后者的发酵底物是酒精,温度是30~35 ℃、需氧;制作腐乳时需利用毛霉分泌的蛋白酶和脂肪酶,它们能够分解豆腐中的蛋白质、脂肪;自然发酵时,葡萄汁等没有严格灭菌,酵母菌、醋酸菌也能发酵。
6.(2019·南菁高级中学模拟)如图为某同学设计的酿制苹果醋的基本流程图和发酵装置示意图。下列相关分析正确的是( )
A.①过程要先切块后清洗以减少杂菌的污染
B.③过程发酵瓶中留1/3的空间可防止发酵时培养液溢出
C.③过程发酵所用酵母菌无具膜结构的细胞器
D.④过程需要将发酵装置中的充气口开关关闭
解析:选B 过程①如果先切块,则内部组织容易被杂菌污染,所以应先清洗后切块;分析流程图可知:③过程为利用苹果汁酿制苹果酒的过程,酵母菌的代谢活动会产生大量CO2,发酵瓶中留1/3的空间可防止发酵时培养液溢出;③过程发酵所用的酵母菌为真核生物,有具膜结构的细胞器;④过程为果醋发酵,起作用的菌种为醋酸菌,醋酸菌是一种好氧菌,在氧气充足的条件下才能进行旺盛的生命活动,因此需要将发酵装置的充气口开关打开。
7.下列关于果酒、果醋和腐乳制作的叙述,正确的是( )
A.一般含糖量较高的水果可用来制作果酒
B.果醋发酵包括有氧发酵和无氧发酵
C.制作腐乳时,应防止毛霉以外的其他微生物生长
D.利用的微生物都是真核生物
解析:选A 醋酸菌属于原核生物,且是严格好氧菌,所以果醋发酵只有有氧发酵;参与腐乳发酵的微生物有青霉、毛霉、曲霉、酵母等,其中主要是毛霉。
8.下列关于制作果酒和果醋的叙述,正确的是( )
A.果酒和果醋的发酵菌种不同,细胞呼吸方式相同
B.果酒制作过程中,葡萄汁要装满发酵瓶,有利于发酵形成更多的果酒
C.果酒发酵过程中温度控制在30 ℃,果醋发酵过程中温度控制在20 ℃
D.果醋发酵过程中,通过充气口充入氧气,有利于果醋的形成
解析:选D 制作果酒的菌种是酵母菌,酵母菌是兼性厌氧菌,制作果醋的菌种是醋酸菌,醋酸菌是好氧菌;果酒制作过程中,葡萄汁装入发酵瓶时要留有1/3的空间,既有利于酵母菌通过有氧呼吸大量繁殖,又可以防止发酵旺盛时汁液溢出;果酒发酵过程中温度控制在18~25 ℃,果醋发酵过程中温度控制在30~35 ℃。
9.(2018·江苏高考)某高校采用如图所示的发酵罐进行葡萄酒主发酵过程的研究,下列叙述错误的是( )
A.夏季生产果酒时,常需对罐体进行降温处理
B.乙醇为挥发性物质,故发酵过程中空气的进气量不宜太大
C.正常发酵过程中罐内的压力不会低于大气压
D.可以通过监测发酵过程中残余糖的浓度来决定何时终止发酵
解析:选B 利用酵母菌进行酒精发酵时,一般将温度控制在18~25 ℃,因此夏季生产果酒时,需要对发酵罐体进行降温处理;发酵过程中,进气口阀门应该关闭,以保证发酵罐的无氧环境,使酵母菌进行无氧呼吸产生酒精;正常发酵过程中,由于酵母菌进行无氧呼吸产生CO2,所以发酵罐内的压力增大,高于大气压;葡萄酒的发酵过程消耗葡萄糖,所以可以通过监测发酵过程中残余糖的浓度来决定何时终止发酵。
10.(2019·盐城模拟)下列有关传统发酵技术的叙述,正确的是( )
A.果酒、果醋和腐乳制作中,利用的都是微生物胞内酶
B.制作果醋的醋酸菌,属于严格厌氧的微生物
C.青霉、毛霉、曲霉等均参与了腐乳的发酵
D.制作果酒、果醋和腐乳所需时间基本相同
解析:选C 果酒、果醋是微生物的代谢产物,需要的酶为胞内酶,腐乳制作是利用毛霉产生的蛋白酶、脂肪酶分解蛋白质、脂肪,蛋白酶、脂肪酶是胞外酶。制作果醋需要醋酸菌,它是一种好氧的微生物。青霉、毛霉、曲霉等真核生物均参与了腐乳的发酵。制作果酒的时间一般为10~12 d,制作果醋的时间一般为7~8 d,而制作腐乳的时间更短。
11.某同学设计了如图所示的发酵装置来制作果酒、果醋,下列有关叙述错误的是( )
A.甲用来制作果酒,乙用来制作果醋
B.乙装置需要的温度条件高于甲
C.该装置便于发酵中产生气体的排出
D.甲、乙装置排液管排出液体的pH都下降
解析:选C 甲装置密闭,可用来进行酵母菌的发酵制作果酒;酒精进入乙装置,在有氧条件下,可用来制作果醋。酵母菌酒精发酵温度一般为18~25 ℃,而醋酸菌的最适生长温度为30~35 ℃。甲到乙、乙到丙流入的都是发酵液,甲装置中没有气体的排出口,该装置不便于发酵中产生气体的排出。甲装置产生酒精和二氧化碳,pH下降,乙装置将乙醇转变为醋酸,pH也下降。
12.下面为腐乳制作过程的流程图,下列说法错误的是( )
A.毛霉为好氧型真菌,为避免缺氧,码放豆腐时要留出一定缝隙
B.加盐腌制的目的是析出豆腐中的水分使之变硬,同时能抑制微生物的生长
C.加卤汤、密封腌制中,毛霉不断增殖,并产生大量的酶,分解蛋白质
D.密封瓶口时,最好将瓶口通过酒精灯的火焰,以防止瓶口污染
解析:选C 从流程图可以看出,毛霉在加盐腌制前就已长成,加卤汤、密封腌制中,毛霉不再增殖。
13.(2019·盐城中学模拟,多选)下列关于腐乳制作的叙述,正确的是( )
A.在腐乳制作过程中必须有能产生蛋白酶的微生物参与
B.含水量大于85%的豆腐利于保持湿度,适宜制作腐乳
C.加盐和加酒都能抑制微生物的生长
D.密封瓶口前瓶口不需要通过火焰以防杂菌污染
解析:选AC 微生物产生的蛋白酶能将豆腐中的蛋白质分解成小分子的肽和氨基酸;含水量为70%左右的豆腐适于制作腐乳,含水量过高的豆腐制腐乳不易成形;加盐和加酒都能防止杂菌污染,避免豆腐块腐败变质;越接近瓶口,杂菌污染的可能性越大,因此密封瓶口前最好将瓶口通过酒精灯火焰以防杂菌污染。
14.(2019·金湖中学模拟,多选)如图1是苹果酒和苹果醋的现代生产装置简图,图2是与生产过程关联的某些物质浓度随时间的变化情况。据图分析,相关叙述正确的是( )
A.甲、乙罐中的微生物的代谢类型分别是异养兼性厌氧型、异养需氧型
B.甲罐顶上管道弯曲及加水的目的是防止空气、杂菌进入,以及排气减压等
C.乙罐中刨木花既有利于发酵菌的附着,又能为其提供一定的碳源
D.a、b曲线可分别代表酒精和醋酸的浓度变化规律
解析:选ABD 甲罐中的微生物是酵母菌,其代谢类型是异养兼性厌氧型,乙罐中的微生物是醋酸菌,其代谢类型是异养需氧型;甲罐顶上管道弯曲及加水的目的是防止空气、杂菌进入,以及排气减压等;乙罐中刨木花有利于发酵菌的附着,但不能为其提供一定的碳源,为其提供一定碳源的是酒精;酵母菌无氧呼吸产生酒精先逐渐增多,后来因为酒精过多抑制了酒精发酵,故a曲线可代表酒精的浓度变化规律,乙罐中果醋发酵是以酒精为原料,故b曲线可代表醋酸的浓度变化规律。
15.(多选)下列评价果酒和果醋制作是否成功的方法中,合理的是( )
A.对于果醋通过品尝的方法进行鉴定
B.通过向果酒发酵液中加入重铬酸钾试剂进行鉴定
C.通过检测果醋发酵前后发酵液的pH变化进行鉴定
D.通过检测果酒发酵前后杂菌的数量变化进行鉴定
解析:选ABC 对于果醋可通过品尝的方法或检测果醋发酵前后发酵液的pH变化进行鉴定;对于果酒可通过向果酒发酵液中加入(酸性)重铬酸钾试剂进行鉴定。通过检测果酒发酵前后杂菌的数量变化不能鉴定果酒和果醋制作是否成功。
二、非选择题
16.天津独流老醋历史悠久、独具风味,其生产工艺流程如下图。
(1)在糖化阶段添加酶制剂需要控制反应温度,这是因为酶________________________________________________________________________。
(2)在酒精发酵阶段,需添加酵母菌。在操作过程中,发酵罐先通气,后密闭。通气能提高________的数量,有利于密闭时获得更多的酒精产物。
(3)在醋酸发酵阶段,独流老醋采用独特的分层固体发酵法,发酵30天。工艺如下:
①发酵过程中,定期取样测定醋酸杆菌密度变化,趋势如图。据图分析,与颠倒前相比,B层醋酸杆菌在颠倒后密度变化的特点是________________________,由此推测,影响醋酸杆菌密度变化的主要环境因素是________________________。
②乳酸含量高是独流老醋风味独特的重要成因。发酵过程中,发酵缸中____________________________层的醋醅有利于乳酸菌繁殖,积累乳酸。
③成熟醋醅中乳酸菌的种类明显减少,主要原因是发酵后期营养物质消耗等环境因素的改变,加剧了不同种类乳酸菌的____________,淘汰了部分乳酸菌种类。
解析:(1)酶的活性受温度的影响,在最适温度下酶的催化能力最强。(2)发酵过程中先通气的目的是让酵母菌大量繁殖,使发酵液中的酵母菌总数达到一定程度,有利于发酵的进行。(3)①醋酸杆菌是好氧菌,据图分析,第15天将A、B层颠倒,颠倒后使原来处于下层缺氧状态的醋酸杆菌分布在上层有氧的环境,醋酸杆菌大量繁殖,其数量上升,后来因为培养液中营养物质被逐渐消耗以及呼吸产物对pH的影响,导致其数量不再增长而趋于稳定。由此推测影响醋酸杆菌密度变化的主要因素是氧气、营养物质、pH。②因为乳酸菌是厌氧菌,故下层(未颠倒前B层处于下层,颠倒后A层处于下层)有利于乳酸菌繁殖。③由题目信息可知,由于营养物质消耗、发酵环境发生改变等,生物个体之间的斗争、不同种类之间的竞争会加剧。
答案:(1)在最适温度条件下催化能力最强 (2)酵母菌
(3)①先快速增长后趋于稳定 氧气、营养物质、pH ②颠倒前的B层和颠倒后的A(或不翻动,或下) ③种间竞争(或竞争)
17.(2017·全国卷Ⅱ)豆豉是大豆经过发酵制成的一种食品。为了研究影响豆豉发酵效果的因素,某小组将等量的甲、乙两菌种分别接入等量的A、B两桶煮熟大豆中并混匀,再将两者置于适宜条件下进行发酵,并在32 h内定期取样观测发酵效果。回答下列问题:
(1)该实验的自变量是________、________。
(2)如果发现发酵容器内上层大豆的发酵效果比底层的好,说明该发酵菌是________。
(3)如果在实验后,发现32 h内的发酵效果越来越好,且随发酵时间呈直线上升关系,则无法确定发酵的最佳时间;若要确定最佳发酵时间,还需要做的事情是________________________________________________________________________
________________________________________________________________________。
(4)从大豆到豆豉,大豆中的成分会发生一定的变化,其中,蛋白质转变为__________,脂肪转变为__________。
解析:(1)实验使用甲、乙两种菌种,并在32 h内定期取样观测发酵效果,所以该实验的自变量是菌种和发酵时间。(2)如果发现发酵容器内上层大豆的发酵效果比底层的好,说明该发酵菌是好氧型微生物。(3)因“32 h内的发酵效果越来越好,且随发酵时间呈直线上升关系”,说明发酵的最佳时间可能超过32 h,故可继续延长发酵时间,定期取样观测发酵效果,以确定最好的发酵效果所对应的时间,此时间即为最佳发酵时间。(4)从大豆到豆豉,在相关微生物的作用下,大豆中的蛋白质转变为肽和氨基酸,脂肪转变为甘油和脂肪酸。
答案:(1)菌种 发酵时间 (2)好氧菌 (3)延长发酵时间,观测发酵效果,最好的发酵效果所对应的时间即为最佳发酵时间 (4)氨基酸和肽 脂肪酸和甘油

