2020年高考数学理科一轮复习讲义:第6章不等式第2讲
展开第2讲 二元一次不等式(组)与简单的线性规划问题
[考纲解读] 1.了解二元一次不等式的几何意义,能用平面区域表示二元一次不等式组.(重点) 2.从实际情境中抽象出一些简单的二元线性规划问题,并能加以解决.(难点) |
[考向预测] 从近三年高考情况来看,本讲是高考必考内容.预测2020年的考查,主要命题方向为:在约束条件下求目标函数的最值或根据最值情况求参数,同时能用线性规划解决实际问题.试题以客观题形式呈现,属中档题型. |
1.二元一次不等式(组)表示的平面区域
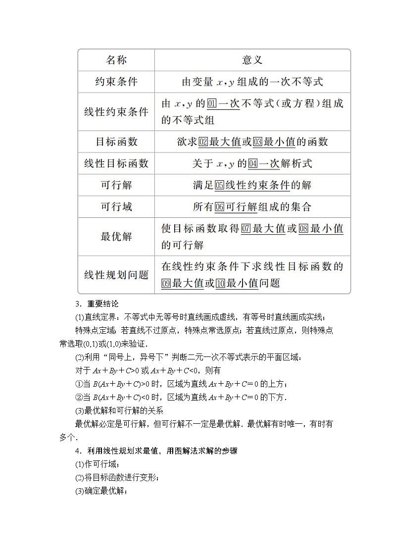
2.线性规划相关概念
3.重要结论
(1)直线定界:不等式中无等号时直线画成虚线,有等号时直线画成实线;
特殊点定域:若直线不过原点,特殊点常选原点;若直线过原点,则特殊点常选取(0,1)或(1,0)来验证.
(2)利用“同号上,异号下”判断二元一次不等式表示的平面区域:
对于Ax+By+C>0或Ax+By+C<0,则有
①当B(Ax+By+C)>0时,区域为直线Ax+By+C=0的上方;
②当B(Ax+By+C)<0时,区域为直线Ax+By+C=0的下方.
(3)最优解和可行解的关系
最优解必定是可行解,但可行解不一定是最优解.最优解有时唯一,有时有多个.
4.利用线性规划求最值,用图解法求解的步骤
(1)作可行域;
(2)将目标函数进行变形;
(3)确定最优解;
(4)求最值.
1.概念辨析
(1)不等式Ax+By+C>0表示的平面区域一定在直线Ax+By+C=0的上方.( )
(2)线性目标函数取得最值的点一定在可行域的顶点或边界上.( )
(3)线性目标函数的最优解可能是不唯一的.( )
(4)目标函数z=ax+by(b≠0)中,z的几何意义是直线ax+by-z=0在y轴上的截距.( )
答案 (1)× (2)√ (3)√ (4)×
2.小题热身
(1)不等式组表示的平面区域是( )
答案 B
解析 x-3y+6≥0表示直线x-3y+6=0及其下方部分,x-y+2<0表示直线x-y+2=0上方部分,故不等式表示的平面区域为选项B.故选B.
(2)已知点(-3,-1)和(4,-6)在直线3x-2y-a=0的两侧,则实数a的取值范围为( )
A.(-7,24)
B.(-∞,-7)∪(24,+∞)
C.(-24,7)
D.(-∞,-24)∪(7,+∞)
答案 A
解析 由题意可知(-9+2-a)(12+12-a)<0,所以(a+7)(a-24)<0,所以-7<a<24.
(3)已知实数x,y满足则z=x+2y的最小值为________.
答案 5
解析 由题意可得可行域为如图所示(含边界),z=x+2y,即y=-x+z,则在点A处取得最小值,联立解得∴A(1,2).代入z=x+2y得最小值5.
(4)(2018·全国卷Ⅱ)若x,y满足约束条件
则z=x+y的最大值为________.
答案 9
解析 不等式组表示的可行域是以A(5,4),B(1,2),C(5,0)为顶点的三角形区域,如图所示,由图可知目标函数z=x+y的最大值在顶点A处取得,即当x=5,y=4时,zmax=9.
题型 二元一次不等式(组)表示的平面区域
1.若不等式组表示的平面区域的形状是三角形,则a的取值范围是( )
A.a≥ B.0<a≤1
C.1≤a≤ D.0<a≤1或a≥
答案 D
解析 作出不等式组
表示的平面区域(如图中阴影部分所示).由图知,要使原不等式组表示的平面区域的形状为三角形,只需动直线l:x+y=a在l1,l2之间(包含l2,不包含l1)或l3上方(包含l3).故选D.
2.如图阴影部分表示的区域可用二元一次不等式组表示为________.
答案
解析 两直线方程分别为x-2y+2=0与x+y-1=0.由(0,0)点在直线x-2y+2=0右下方可知x-2y+2≥0,又(0,0)点在直线x+y-1=0左下方可知x+y-1≥0,即为所表示的可行域.
条件探究 把举例说明1中的不等式组改为
“三角形”改为“四边形”,求a的取值范围.
解 平面区域如图中的阴影部分,直线2x+y=6交x轴于点A(3,0),交直线x=1于点B(1,4),当直线x+y=a与直线2x+y=6的交点在线段AB(不包括线段端点)上时,此时不等式组所表示的区域是一个四边形.将点A的坐标代入直线x+y=a的方程得3+0=a,即a=3,将点B的坐标代入直线x+y=a的方程得a=1+4=5,故实数a的取值范围是(3,5).
1.解决求平面区域面积问题的方法步骤
(1)画出不等式组表示的平面区域;
(2)判断平面区域的形状,并求得直线的交点坐标、图形的边长、相关线段的长(三角形的高、四边形的高)等,若为规则图形则利用图形的面积公式求解;若为不规则图形则利用割补法求解.
2.根据平面区域确定参数的方法
在含有参数的二元一次不等式组所表示的平面区域问题中,首先把不含参数的平面区域确定好,然后用数形结合的方法根据参数的不同取值情况画图观察区域的形状,根据求解要求确定问题的答案.如举例说明1.
已知平面上的单位向量e1与e2的起点均为坐标原点O,它们的夹角为.平面区域D由所有满足=λe1+μe2的点P组成,其中那么平面区域D的面积为( )
A. B. C. D.
答案 D
解析 建立如图所示的平面直角坐标系,不妨令单位向量e1=(1,0),e2=,设向量=(x,y),因为=λe1+μe2,所以
即
因为所以表示的平面区域D如图中阴影部分所示,所以平面区域D的面积为,故选D.
题型 线性规划中的最值问题
角度1 求线性目标函数的最值
1.(2018·全国卷Ⅰ)若x,y满足约束条件
则z=3x+2y的最大值为________.
答案 6
解析 根据题中所给的约束条件,画出其对应的可行域,如图所示:
由z=3x+2y可得y=-x+z,画出直线y=-x,将其上下移动,结合的几何意义,可知当直线过点B时,z取得最大值,由解得B(2,0),此时zmax=3×2+0=6.
角度2 由目标函数最值求参数
2.(2018·华南师大附中二模)已知a>0,x,y满足约束条件若z=2x+y的最小值为1,则a=( )
A. B. C.1 D.2
答案 A
解析 作出不等式组表示的可行域,如图阴影部分(含边界).
当直线z=2x+y过交点A时,z取最小值,
由
得
∴zmin=2-2a=1,解得a=.
角度3 非线性目标函数的最值问题
3.已知求:
(1)z=x2+y2-10y+25的最小值;
(2)z=的范围.
解 作出可行域,如图阴影部分所示.
通过联立方程,解得A(1,3),B(3,1),C(7,9).
(1)z=x2+(y-5)2表示可行域内点(x,y)到点M(0,5)的距离的平方.
过点M作AC的垂线,垂足为点N,
故|MN|==,|MN|2=2=.
故z的最小值为.
(2)z=2·表示可行域内点(x,y)与定点Q连线斜率的2倍.
因为kQA=,kQB=,所以z的范围是.
求线性目标函数最值问题及线性规划应用题的解题策略
(1)求线性目标函数的最值.线性目标函数的最优解一般在平面区域的顶点或边界处取得,所以我们可以直接解出可行域的顶点,然后代入目标函数以确定目标函数的最值.
(2)由目标函数的最值求参数的基本方法有两种:一是把参数当成常数用,根据线性规划问题的求解方法求出最优解,代入目标函数确定最值,通过构造方程或不等式求解参数的值或取值范围;二是先分离含有参数的式子,通过观察的方法确定含参的式子所满足的条件,确定最优解的位置,从而求出参数.
(3)求非线性目标函数最值问题的解题策略
解决此类问题时需充分把握好目标函数的几何意义,常见代数式的几何意义有:
①对形如z=(x-a)2+(y-b)2型的目标函数均可化为可行域内的点(x,y)与点(a,b)间距离的平方的最值问题.如举例说明3.
②对形如z=(ac≠0)型的目标函数,可先变形为 z=·的形式,将问题化为求可行域内的点(x,y)与点连线的斜率的倍的取值范围、最值等.如举例说明3.
③对形如z=|Ax+By+C|型的目标,可先变形为z=·的形式,将问题化为求可行域内的点(x,y)到直线Ax+By+C=0的距离的倍的最值.
1.(2018·北京高考)若x,y满足x+1≤y≤2x,则2y-x的最小值是________.
答案 3
解析 x+1≤y≤2x,等价于不等式组画出可行域如图,令z=2y-x,化为斜截式得y=x+z,直线斜率为,在y轴上的截距为z,直线越往下,z越小,z越小,由
得最优解为(1,2),所以z=2y-x的最小值为3.
2.(2018·安徽皖江最后一卷)已知x,y满足条件则点(0,0)到点(x,y)的距离的最小值是________.
答案
解析 ∵z=,∴如图所示,原点到点P(1,1)的距离最小,且为 =.
3.(2018·福州五校二联)已知实数x,y满足
若目标函数z=x+ay取得最小值的最优解有无数多个,则z=x+ay的最大值为________.
答案
解析 作出不等式组所表示的平面区域如图中阴影部分所示,易得A(3,2),B(1,4),C.
当a>0时,y=-x+z,作直线l0:y=-x,平移l0,易知当直线y=-x+z与4x+y-8=0重合时,z取得最小值的最优解有无数多个,此时a=,当直线过点A时,z取得最大值,且zmax=3+=;当a≤0时,数形结合知,目标函数z=x+ay取得最小值的最优解不可能有无数多个.综上所述zmax=.
题型 线性规划的实际应用
(2016·全国卷Ⅰ)某高科技企业生产产品A和产品B需要甲、乙两种新型材料.生产一件产品A需要甲材料1.5 kg,乙材料1 kg,用5个工时;生产一件产品B需要甲材料0.5 kg,乙材料0.3 kg,用3个工时.生产一件产品A的利润为2100元,生产一件产品B的利润为900元.该企业现有甲材料150 kg,乙材料90 kg,则在不超过600个工时的条件下,生产产品A、产品B的利润之和的最大值为________元.
答案 216000
解析 设生产产品A x件,产品B y件,依题意,
得
设生产产品A,产品B的利润之和为E元,则E=2100x+900y.画出可行域(如图),易知最优解为则Emax=216000.
线性规划解决实际问题的一般步骤
(1)能建立线性规划模型的实际问题
①给定一定量的人力、物力资源,问怎样运用这些资源,使完成的任务量最大,收益最大;
②给定一项任务,问怎样统筹安排,使完成这项任务耗费的人力、物力资源最少.
(2)解决线性规划实际问题的一般步骤
①转化:设元,写出线性约束条件和目标函数,从而将实际问题转化为数学上的线性规划问题;
②求解:解决这个纯数学的线性规划问题;
③作答:根据实际问题,得到实际问题的解,据此作出回答.
某旅行社租用A,B两种型号的客车安排900名客人旅行,A,B两种车辆的载客量分别为36人和60人,租金分别为1600元/辆和2400元/辆,旅行社要求租车总数不超过21辆,且B型车不多于A型车7辆,则租金最少为( )
A.31200元 B.36000元 C.36800元 D.38400元
答案 C
解析 设旅行社租用A型客车x辆,B型客车y辆,租金为z,则线性约束条件为
目标函数为z=1600x+2400y.
画出可行域如图中阴影部分所示,
可知目标函数过点N时,取得最小值,
由
解得故N(5,12),
故zmin=1600×5+2400×12=36800(元).
高频考点 线性规划问题
考点分析 线性规划是高考重点考查的一个知识点.这类问题一般有三类:①目标函数是线性的;②目标函数是非线性的;③已知最优解求参数,处理时要注意搞清是哪种类型,利用数形结合解决问题.
[典例1] (2018·吉林省实验中学模拟)已知x,y满足若z=x+2y有最大值4,则实数m的值为( )
A.-4 B.-2 C.-1 D.1
答案 B
解析 依题意,在坐标平面内画出不等式组表示的平面区域及直线x+2y=4,如图所示,
结合图形可知,当且仅当直线2x-y=m过直线x+2y=4与x+y=2的交点(0,2)时,才满足题意,于是有2×0-2=m,即m=-2,选B.
[典例2] (2018·全国卷Ⅲ)若变量x,y满足约束条件则z=x+y的最大值是________.
答案 3
解析 作出可行域如图阴影部分.
由图可知目标函数在直线x-2y+4=0与x=2的交点(2,3)处取得最大值3.

