


还剩7页未读,
继续阅读
所属成套资源:2020-学年化学鲁科版必修一精品教案
成套系列资料,整套一键下载
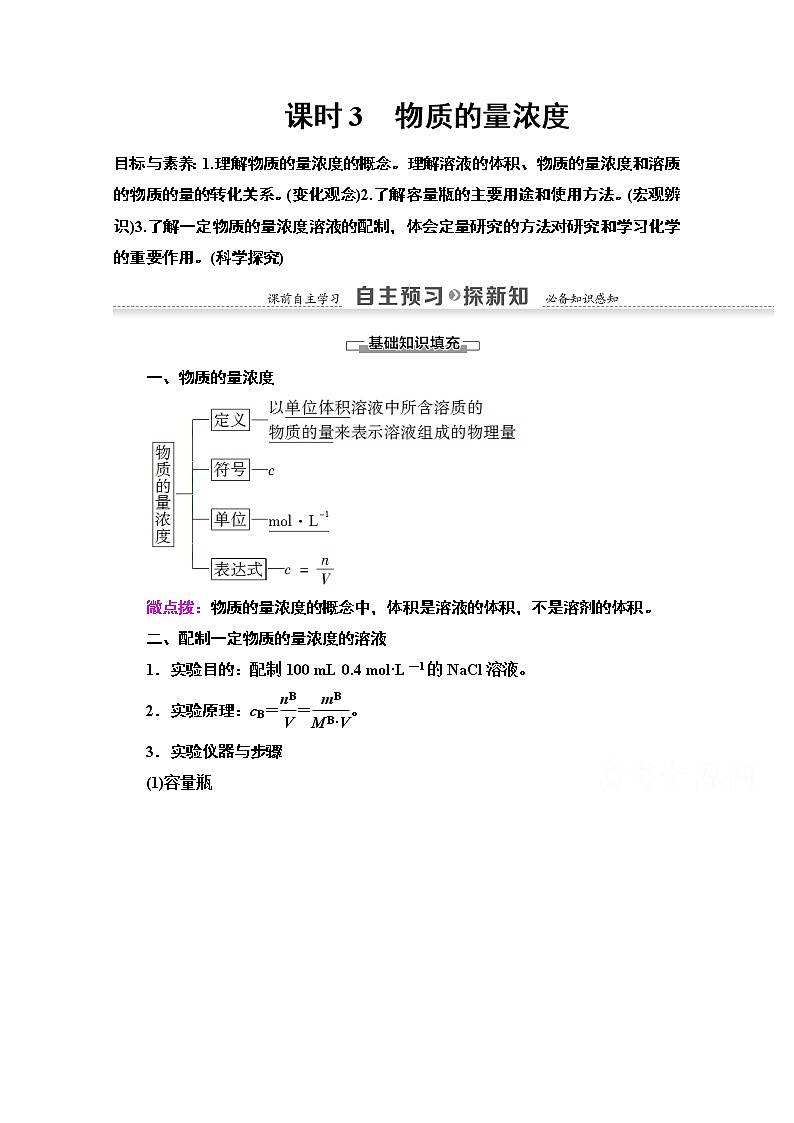
高中化学鲁科版必修1第1章 认识化学科学第3节 化学中常用的物理量-物质的量教案设计
展开
这是一份高中化学鲁科版必修1第1章 认识化学科学第3节 化学中常用的物理量-物质的量教案设计,共10页。
相关教案
高中化学鲁科版必修1第3节 复合材料教案设计:
这是一份高中化学鲁科版必修1第3节 复合材料教案设计,共5页。
高中化学第3章 自然界中的元素第2节 氮的循环教学设计:
这是一份高中化学第3章 自然界中的元素第2节 氮的循环教学设计,共8页。
高中化学鲁科版必修1第3章 自然界中的元素第3节 硫的转化教案设计:
这是一份高中化学鲁科版必修1第3章 自然界中的元素第3节 硫的转化教案设计,共10页。
