


还剩15页未读,
继续阅读
所属成套资源:2020版高考创新一轮复习语文新课改省份专用讲义
成套系列资料,整套一键下载
- 2020版高考创新一轮复习语文新课改省份专用讲义:分册一专题一文言文阅读增分方案第三步【学语文·在课下】记练结合串记5类古文化常识 学案 0 次下载
- 2020版高考创新一轮复习语文新课改省份专用讲义:分册一专题一文言文阅读增分方案第二步【学语文·在课下】90个热考文言实词练中积累 学案 0 次下载
- 2020版高考创新一轮复习语文新课改省份专用讲义:分册一专题一文言文阅读增分方案第二步【学语文·在课下】18个文言虚词练中积累 学案 0 次下载
- 2020版高考创新一轮复习语文新课改省份专用讲义:分册一专题一文言文阅读增分方案第三步第2讲文言文概括分析 学案 0 次下载
- 2020版高考创新一轮复习语文新课改省份专用讲义:分册一专题一文言文阅读增分方案第二步第2讲 文言虚词 学案 0 次下载
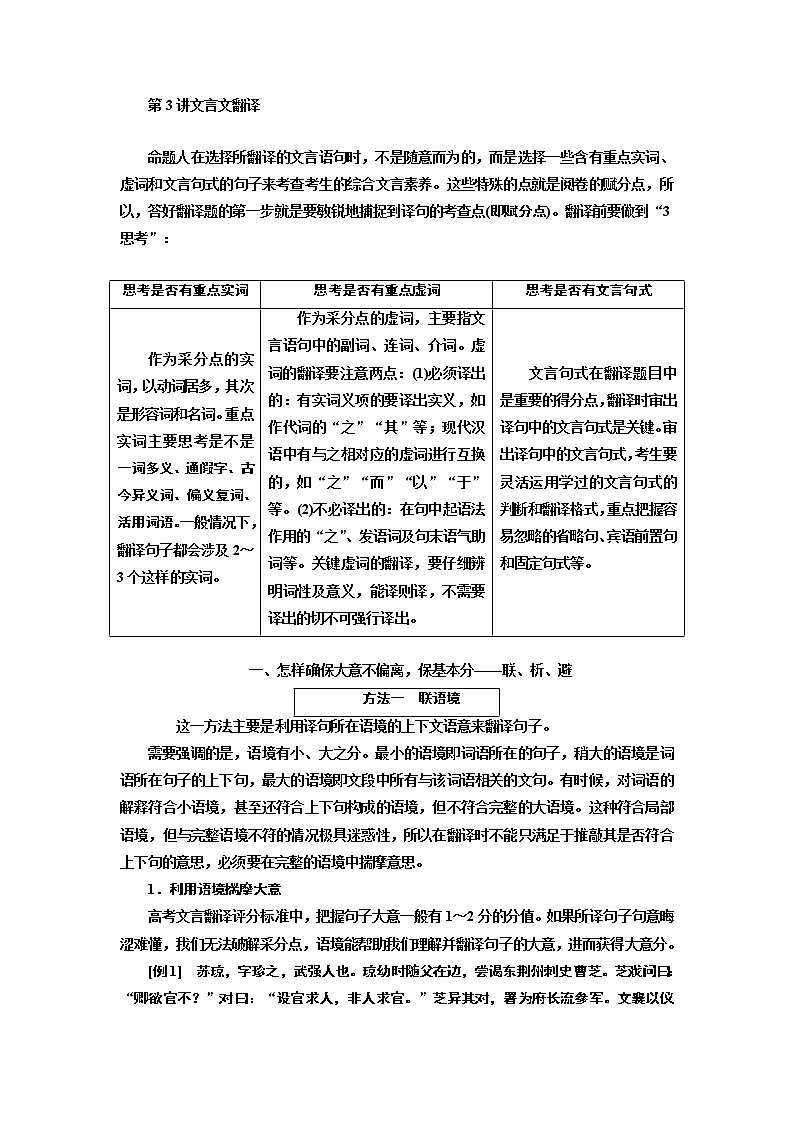
2020版高考创新一轮复习语文新课改省份专用讲义:分册一专题一文言文阅读增分方案第三步第3讲文言文翻译
展开
相关资料
更多