


所属成套资源:2020版高考创新一轮复习语文新课改省份专用讲义
2020版高考创新一轮复习语文新课改省份专用讲义:分册一专题二古诗歌阅读增分方案第三步第1讲读诗技法和选择题的解法
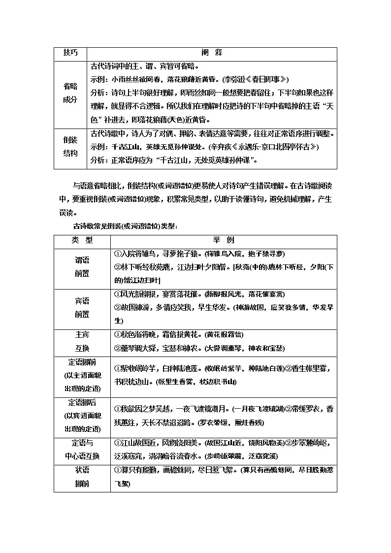
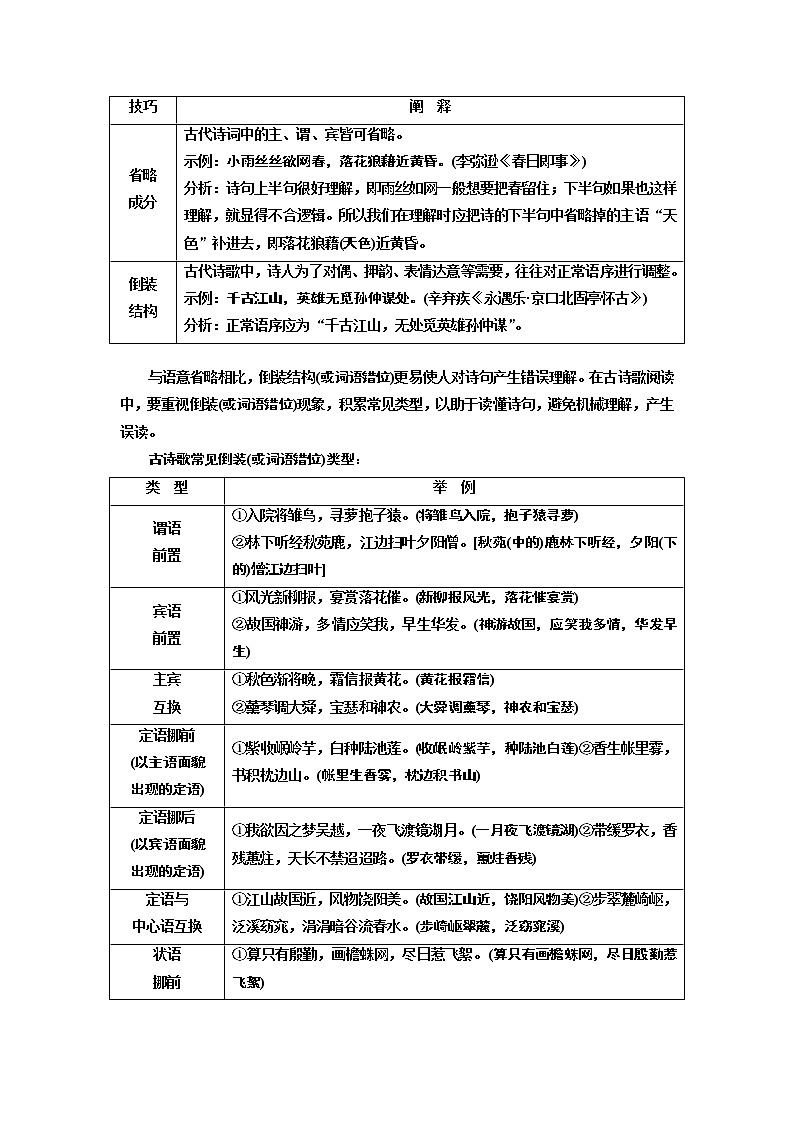
展开增分方案第三步题型研究——由教材切入破解高考命题诗歌难懂、诗歌难学、诗歌难得分,其主要原因在于诗歌太抽象。怎样搭一个“桥”,让诗歌由“已知”走入“未知”;怎样引一条“线”,将“所学”与“所考”串联。本书针对高考题型,避开生硬讲解,以考生熟悉的教材古诗歌导入,循循善诱切入考点,让考生想得通、悟得明、学得透。这不失为一种快速增分的捷径。第1讲读诗技法和选择题的解法 在高考阅读类文本中,“古诗歌”的阅读障碍最大,考生常因读不懂而答不到点子上。读懂诗歌除具备知 人论世和了解常见的古诗歌基本题材外,还应掌握一定的诗歌基本常识和读诗技巧。 一、针对诗歌文体而言——需掌握诗歌创作的2点基本常识 (一)了解诗歌的结构章法和基本特点了解诗歌的结构章法和基本特点,对我们把握诗歌的层次内容、诗歌大意有着重要作用。1.结构章法从“起承转合”的写作思路入手,读懂思路层次、大体内容,协助解答某类试题。“起承转合”是古人写诗填词所遵循的结构章法。“起”即开篇,“承”是对“起”句的承接、拓展,“转”是诗意的跳宕转折,“合”是收束全诗。[示例]诗 歌结构章法春日忆李白杜 甫白也诗无敌,飘然思不群。清新庾开府,俊逸鲍参军。渭北春天树,江东日暮云。何时一樽酒,重与细论文?首联:起。赞美李白诗才超群。颔联:承。指出李白的诗清新俊逸的风格。颈联:转。由赞美李白的诗才、诗风转为对李白的思念,从空间阻隔写两人天各一方。尾联:合。既然天各一方,自然渴望相见,这是一层;见面干什么?对酌,切磋诗艺,又把首、颔两联的内容收在里面,这是另一层。 李白的诗作无人能敌,他那高超的才思也远远地超出一般人。李白的诗作既有庾信诗作的清新之气,也有鲍照作品那种俊逸之风。如今,我在渭北独对着春日的树木,而你在江东远望那日暮薄云,天各一方,只能遥相思念。我们什么时候才能同桌饮酒,再次仔细探讨我们的诗作呢?2.基本特点(1)前后内容(即写景与抒情)是对应一致的,如乐景写乐情,哀景写哀情。(2)前后内容(即写景与抒情)是相关、相反、相衬的,形成虚实相衬的关系,如乐景衬哀情等。[针对训练]1.阅读下面这首唐诗,完成后面的题目。春思二首(其一)贾 至草色青青柳色黄,桃花历乱李花香。东风不为吹愁去,春日偏能惹恨长。请说说这首诗的构思脉络。答: 解析:该诗首句从草色、柳色写起;次句写桃花、李子花,继续从色彩角度写生机盎然的春光;第三句转写诗人的愁恨;第四句以“春日”结景,以“恨长”结情。参考答案:先写景,后抒情:先选取草色、柳色、桃花、李子花等典型春景表现春日之美,再用东风不消愁、春日惹恨长来点明春思。(或:先写春天的色彩;次写春天的繁花;接着写不解愁的春风;最后写春日惹恨,点明春思。)春天青草丛生,绿柳抽芽,桃花挂在枝头丛丛点缀,李子花的香味飘得远远都是。但是在这样生机盎然的春天,春风依然不能为我吹散烦恼忧愁,我的愁思怨恨偏偏在这春天一直滋长。 (二)明辨常见的3类“诗家语”“诗家语”是诗人为了表情达意的需要和诗词格律的要求对诗歌的语言所作的变形处理。古诗词作品是如何对句子作变形处理的呢?常有如下三种方式:1.特殊句法技巧阐 释省略成分古代诗词中的主、谓、宾皆可省略。示例:小雨丝丝欲网春,落花狼藉近黄昏。(李弥逊《春日即事》)分析:诗句上半句很好理解,即雨丝如网一般想要把春留住;下半句如果也这样理解,就显得不合逻辑。所以我们在理解时应把诗的下半句中省略掉的主语“天色”补进去,即落花狼藉(天色)近黄昏。倒装结构古代诗歌中,诗人为了对偶、押韵、表情达意等需要,往往对正常语序进行调整。示例:千古江山,英雄无觅孙仲谋处。(辛弃疾《永遇乐·京口北固亭怀古》)分析:正常语序应为“千古江山,无处觅英雄孙仲谋”。 与语意省略相比,倒装结构(或词语错位)更易使人对诗句产生错误理解。在古诗歌阅读中,要重视倒装(或词语错位)现象,积累常见类型,以助于读懂诗句,避免机械理解,产生误读。古诗歌常见倒装(或词语错位)类型:类 型举 例谓语前置①入院将雏鸟,寻萝抱子猿。(将雏鸟入院,抱子猿寻萝)②林下听经秋苑鹿,江边扫叶夕阳僧。[秋苑(中的)鹿林下听经,夕阳(下的)僧江边扫叶]宾语前置①风光新柳报,宴赏落花催。(新柳报风光,落花催宴赏)②故国神游,多情应笑我,早生华发。(神游故国,应笑我多情,华发早生)主宾互换①秋色渐将晚,霜信报黄花。(黄花报霜信)②薰琴调大舜,宝瑟和神农。(大舜调薰琴,神农和宝瑟)定语挪前(以主语面貌出现的定语)①紫收岷岭芋,白种陆池莲。(收岷岭紫芋,种陆池白莲)②香生帐里雾,书积枕边山。(帐里生香雾,枕边积书山)定语挪后(以宾语面貌出现的定语)①我欲因之梦吴越,一夜飞渡镜湖月。(一月夜飞渡镜湖)②带缓罗衣,香残蕙炷,天长不禁迢迢路。(罗衣带缓,蕙炷香残)定语与中心语互换①江山故国近,风物饶阳美。(故国江山近,饶阳风物美)②步翠麓崎岖,泛溪窈窕,涓涓暗谷流春水。(步崎岖翠麓,泛窈窕溪)状语挪前①算只有殷勤,画檐蛛网,尽日惹飞絮。(算只有画檐蛛网,尽日殷勤惹飞絮)②凭阑半日独无言,依旧竹声新月似当年。(竹声新月依旧似当年)状语挪后①登高临远虽多感,叹老嗟卑却未曾。(却未曾叹老嗟卑)②乱叶翻窗,碎声敲砌,愁人多少(多少:多么)![乱叶(于)窗(外)翻,碎声敲砌,多少愁人!]名词作状语挪前(以主语面貌出现的状语)北阙休上书,南山归敝庐。[休(向)北阙上书]名词作状语挪后(以宾语面貌出现的状语)①人面不知何处去,桃花依旧笑春风。[桃花依旧(于)春风(中)笑]②渐黄昏,清角吹寒,都在空城。[清角(于)寒(中)吹(响)] [针对训练]2.补出下列诗句中的省略成分。五陵年少争缠头,一曲红绡不知数。[白居易《琵琶行(并序)》]答: 解析:诗句上半句中的“争”为状语,其后省略掉谓语动词“送”,如果将“争”误解为谓语动词“争夺”,势必贻笑大方。参考答案:省略谓语。上句应为“五陵年少争(送)缠头”。3.指出下列诗句中语序变换的妙处。(1)竹喧归浣女,莲动下渔舟。(王维《山居秋暝》)答: (2)柳色青山映,梨花夕鸟藏。(王维《春日上方即事》)答: 解析:(1)诗句应理解为“竹喧浣女归,莲动渔舟下”,“浣女”和“渔舟”分别是“归”和“下”的主语。因平仄的限制,将动词前置,主语挪后,使诗句读来更富有韵味,更生动有致。(2)诗句应理解为“青山映柳色,夕鸟藏梨花”。因对偶和平仄的限制,将宾语前置,使诗句读来更富有韵律美。参考答案:(1)主语后置,使诗歌平仄相对,使诗句更富有韵味。(2)宾语前置,使诗句更富有韵律美。2.词类活用古代诗歌中一些词的词性发生改变,有时具有化腐朽为神奇的功效。名词、形容词、数词活用为动词,形容词、动词活用为名词,名词作状语,使动用法,意动用法等,在古诗词中很常见。分 类教材典例阐 释名词活用作动词锦帽貂裘,千骑卷平冈。(苏轼《江城子·密州出猎》)“锦帽貂裘”等于说“戴锦帽”“穿貂裘”,这是名词活用作动词。名词活用作形容词沉舟侧畔千帆过,病树前头万木春。(刘禹锡《酬乐天扬州初逢席上见赠》)“春”,名词活用作形容词,意为“茂盛的”。在沉船的旁边千帆竞发,在病树的前头有众多茂盛的树木。形容词活用作名词贫贱有此女,始适还家门。(《孔雀东南飞》)“贫贱”,形容词活用作名词,意为“贫贱之家”。贫贱之家有这样一个女子,刚出嫁就被休回娘家。形容词的使动用法春风又绿江南岸,明月何时照我还?(王安石《泊船瓜洲》)“绿”,意为“使……绿”。形容词的意动用法天意怜幽草,人间重晚晴。(李商隐《晚晴》)“重”,意为“以……为重”。苍天有意怜爱生长在幽暗之地的小草,人世间更以晚晴为重。名词作状语樯橹灰飞烟灭。(苏轼《念奴娇·赤壁怀古》)“灰”,意为“像灰一样”;“烟”,意为“像烟一样”。曹操的水军像灰一样飞散,像烟一样消亡。 [针对训练]4.指出下面诗句中词性活用的妙处。(2015·广东高考·改编)风软一江水,云轻九子山。(查慎行《早过大通驿》)答: 参考答案:“风软一江水,云轻九子山”中的“软”“轻”,都是使动用法,均巧妙地运用通感的修辞手法,把水波云海写得可触可托。全句意为:清风吹拂,江水泛起微微涟漪,像轻绸软缎在波动;九子山巅高出云表,像轻轻浮在银色的海面。3.互文见义(1)概念“互文”指古代诗文中的相邻句子所用的某些词语(一般是在前后句对应的位置上)互相补充,结合起来表达一个完整的意思,是古汉语中一种特殊的修辞手法。互文有助于渲染诗歌气氛,使诗句整齐、对仗。(2)理解方法理解互文时,必须把上下句中对应的词语结合起来思考,领悟其在语意上互相补充、彼此映衬等作用,这样才能在语意上真正弄懂其原意。(3)典例剖析如杜牧《泊秦淮》中的“烟笼寒水月笼沙”,其意思应是“烟气、月光笼罩着凄凉寒冷的秦淮河水及水边的沙滩”;辛弃疾《西江月》“明月别枝惊鹊,清风半夜鸣蝉”中的“惊”“鸣”互文,正确的理解应为“(半夜里)明月升起,惊飞了树上的鸟鹊,惊醒了树上的眠蝉;轻拂的夜风中传来了鸟叫声和蝉鸣声”。[针对训练]5.指出下面诗句中互文的妙处。岐王宅里寻常见,崔九堂前几度闻。(杜甫《江南逢李龟年》)答: 解析:本句中“见”和“闻”互文,诗句意为:当年我常常在岐王和崔九的住宅里见到你并听到你的歌声。参考答案:“见”“闻”互文,对仗工整,有助于前后意思的理解。二、针对具体诗歌而言——需从4个角度读懂诗歌 (一)抓标题 标题是诗歌的眼睛,是诗歌内容和形式等丰富信息的载体,是我们理解诗歌的重要切入点。具体说来,标题常有以下作用:①揭示写作的时间、地点、对象、事件、主旨;②交代写作的缘由或目的,暗含情感;③奠定诗歌的感情基调;④揭示诗歌的线索;⑤表明诗歌的题材;⑥暗示诗歌的表达技巧。[针对训练]1.根据表格中的解读提示,在横线处填入恰当的文字。卷 别诗 题重要信息2018年全国卷Ⅱ题醉中所作草书卷后(节选)(1)①交代了写作时间作草书卷后;②点名写作缘由醉中,暗示了诗歌题材即事抒怀诗。2017年全国卷Ⅰ礼部贡院阅进士就试(2)①点明了地点礼部贡院;②表明了事件阅进士就试。2016年全国卷Ⅰ金陵望汉江(3)①交代了诗歌的题材怀古咏史诗;②点明了地点金陵;③交代了诗歌的内容望,从“望汉江”三字中不难体会诗歌会采用写景抒情的手法。2016年全国卷Ⅲ内宴奉诏作(4)①点明了地点内宴;②点明了写作原因奉诏。2015年全国卷Ⅰ发临洮将赴北庭留别(5)①交代了诗歌的题材送别(留别)诗;②揭示了写作的时间、地点:作者此时尚处于前往边塞的途中。2015年全国卷Ⅱ残春旅舍(6)①点明了季节残春;②点明了地点旅舍。2014年四川高考秋暮吟望(7)①点明了时间秋暮;②交代了诗歌的内容望;③暗示了诗歌的感情基调落寞、惆怅。2014年广东高考望江怨·送别(8)①交代了诗歌的题材送别诗;②暗示了全词的感情基调悲凉。 (二)析注释 注释能帮助我们更准确地理解诗歌内容。注 释作 用介绍疑难词语、地名帮助读懂诗句介绍写作背景暗示本诗的思想主旨介绍相关诗句暗示本诗的用典或意境介绍作者暗示本诗的思想情感或写作风格提供与“此诗作于贬官或流放之际”类似的注解主旨与诗人仕途失意、对现实不满,或报国无门、壮志难酬、愤懑孤寂等有关 [针对训练]2.阅读下面这首宋词,完成后面的题目。生查子·独游西岩①辛弃疾青山招不来,偃蹇②谁怜汝?岁晚太寒生③,劝我溪边住。 山头明月来,本在天高处。夜夜入青溪,听读《离骚》去。[注] ①淳熙八年(1181)冬,辛弃疾被诬陷罢官,长期闲居于上饶城北的带湖之畔。西岩就在上饶城南,风景优美。这首词是他闲居期间的作品。②偃蹇:高耸、傲慢的样子。③生:语气助词,无义。(1)标题提供的信息: (2)注释暗示的信息: 参考答案:(1)“独游西岩”即“独(于)西岩游”,点明了人物(独自一人)、地点(西岩)、事件(游览)。(2)反映了词人正处于被诬陷罢官后闲居的状态,正文中又提到了《离骚》,说明词人有志难伸、怀才不遇、忧国忧民。耸立的青山啊,你孤傲不听召唤,还会有谁喜欢欣赏你呢?岁暮寒冬,青山劝我常到山中溪边来住。当明月露出山头,眼下已是高悬中天、遍洒银辉照大地的景象。明月,山峦,清澈的小溪,仿佛都在静听我朗诵的《离骚》。 (三)读正文1.抓意象意象是“意”与“象”的融合,是诗人内在情思与生活外在景象的统一,是主观心意与客观物象的融合与表现。把握诗中的意象,有助于参悟意境,理解诗中所蕴含的情感。如“柳”与“留”谐音,古人在送别之时,往往折柳相送,以表达依依惜别的深情;“月亮”“鸿雁”“红豆”常常是相思的象征;“梧桐”“芭蕉”“猿猴”是凄凉、悲伤的象征;“连理枝”“比翼鸟”是美好的恋情的象征。[针对训练]3.(2018·全国卷Ⅰ·改编)阅读下面这首唐诗,在横线上填入恰当的文字。野 歌李 贺鸦翎羽箭山桑弓,仰天射落衔芦鸿。麻衣黑肥冲北风,带酒日晚歌田中。男儿屈穷心不穷,枯荣不等嗔天公。寒风又变为春柳,条条看即烟濛濛。诗的开头两句,“箭”“弓”等意象喻指 ,诗人要仰望的是京都,诗人要射落的“鸿”是 。诗人以形象化的比喻描绘出自己的理想宏愿。参考答案:诗人的文学才华 折桂中举 拉开山桑木制成的弓,仰天射出用乌鸦羽毛作箭羽的箭,弦响箭飞,高空中口衔芦苇疾飞而过的大雁应声中箭,跌落下来。穿着肥硕宽大的黑色粗麻布衣服,迎着呼啸的北风,在田野里烧烤着猎获物,饮酒高歌,直到暮色四起,黄昏来临。大丈夫虽身受压抑遭遇困窘,才志不得伸展,但心志不可沉沦。愤怒问天公:上天为什么要作有枯有荣这样不公平的安排?凛冽的寒风终将过去,即将到来的应是和煦春风拂绿枯柳。到那时缀满嫩绿的柳条看上去正像轻烟笼罩一般摇曳多姿。2.抓用典典故,指诗文中运用的含有古代故事或有来历出处的词语。作用用典既可使诗歌语言精练,又可增加内容的丰富性,表达的生动性和含蓄性,可收到言简意丰、耐人寻味的效果,增强诗歌的表现力和感染力。理解方法读懂典故,最重要的就是要将典故所蕴含的思想内容与诗歌要表达的主旨联系起来思考,这样才能体会出用典的妙处。典例剖析“想当年,金戈铁马,气吞万里如虎”写的是刘裕当年北伐的英雄气概。作者借赞颂刘裕,讽刺南宋王朝主和派屈辱求和的无耻行径,表现出作者抗金的主张和恢复中原的决心。 [针对训练]4.(2017·全国卷Ⅱ·改编)阅读下面这首宋诗,完成后面的题目。送子由使契丹苏 轼云海相望寄此身,那因远适更沾巾。不辞驿骑凌风雪,要使天骄识凤麟。沙漠回看清禁月①,湖山应梦武林春②。单于若问君家世,莫道中朝第一人③。[注] ①清禁:皇宫。苏辙时任翰林学士,常出入宫禁。②武林:杭州的别称。苏轼时知杭州。③唐代李揆被皇帝誉为“门地、人物、文学皆当世第一”。后来入吐蕃会盟,酋长问他:“闻唐有第一人李揆,公是否?”李揆怕被扣留,骗他说:“彼李揆,安肯来邪?”(1)本诗首联化用了王勃的名句“ ”,慰勉弟弟不要像青年男女一样,为离别泪湿衣巾,而要 ,表现了诗人 的性格。(2)本诗尾联用了唐代李揆的典故,苏轼用这个典故是出于 的考虑,告诫他要 ,希望他平安归来。参考答案:(1)无为在歧路,儿女共沾巾 心胸豁达,坦然面对 旷达 (2)对弟弟的安全 小心谨慎我们隔着云海遥遥相望,见不到面已经多年了,哪会因这次远行而添悲伤呢?你应该不辞远道骑马的辛劳,冒着风雪到那里去,让骄傲的胡人见识见识不可多得的人才。你置身沙漠要时常回头望望自己的国家,思恋湖山时做梦也要梦到杭州的湖光山色。要是单于问起你的家世来,你可别把自己说成是中原的第一流人物呀! 3.抓关键词中国古典诗歌大都篇幅短小,语言高度凝练、概括、含蓄而有跳跃性。因此,读诗不能匆匆一扫而过,而应一个字一个字地品读,抓住诗中的关键词句,边读边想其意,力求还原诗歌画面,迅速定位情感基调。抓关键字词主要有两种方法:方 法举 例表明诗眼的结句和其他表明诗眼的字句,往往直接透露了诗歌的主旨。王维《山居秋暝》——“王孙自可留”(“留”表现出对山水田园的留恋)陆游《书愤》——“塞上长城空自许”(“空”流露出空有报国之情,却无报国之门的惆怅)诗歌中的一两个字往往揭示了其情感,这样的字叫“情感语言”。它不单单是诗眼词眼,有时还藏在写景叙事句中。如抓住了这些字,把握思想感情往往既快又准。杜甫《旅夜书怀》——“危樯独夜舟”(“独”揭示出诗人的孤独)杜甫《登高》——“万里悲秋常作客”(“悲”表明了作者客居他乡又逢秋时无尽的伤感) [针对训练]5.阅读下面这首宋诗,根据提示作答。溪 亭林景熙清秋有馀思,日暮尚溪亭。高树月初白,微风酒半醒。独行穿落叶,闲坐数流萤。何处渔歌起?孤灯隔远汀。请找出最后两联中体现情态的关键词,并说说其所透露的感情。关 键 词: 表达情感: 参考答案:独、闲、孤 孤独无聊 在秋天清冷之时,我更觉愁思郁结,去溪亭观览景色,到黄昏还徘徊着不想离去。翘首遐观,我只见初月挂在高高的树上,微风吹过,好似觉得酣酒已经醒了一半。林中落叶飘零,野地空旷寂寥,独行无绪,唯有闲坐,细数着那空中的点点萤光。忽闻渔歌唱晚,不知起于何处,放眼遥望,远汀之外孤灯隐现,想必是渔歌起处。 (四)借力选择题助读通过以上三个方面,难免还存在一些阅读障碍,这时,可借助选择题的4个选项,再进行精读,因为选择题的4个选项:(1)一般是按照诗歌顺序对诗歌的逐一解读或由局部到整体的解读;仅有个别聚焦于诗歌的某一点进行多角度解读(如2017年全国卷Ⅱ只对“尾联用典”进行了多角度解读);(2)信息含量大,往往囊括了情感、主旨、语言、手法等的赏析;(3)只有1个错误选项,并且错误也只是细节上的设误。借力选择题助读可遵循以下步骤:[典题示例]阅读下面这首唐词,完成后面的题目。菩 萨 蛮温庭筠宝函①钿雀②金③,沉香阁上吴山碧。杨柳又如丝,驿桥春雨时。画楼音信断,芳草江南岸④。鸾镜⑤与花枝,此情谁得知?[注] ①宝函:华美的梳妆盒。②钿雀:雀饰的金钗。③(xī)(chì):水鸟名,又称紫鸳鸯。这里是金钗上的装饰。④芳草江南岸:化用“王孙游兮不归,春草生兮萋萋”(《楚辞·招隐士》)。⑤鸾(luán)镜:背上镌刻有鸾凤图案的妆镜。下列对这首唐词的理解,不正确的一项是( )A.“宝函钿雀金”触物生情,女子看到金钗上成双成对的“”时内心充满了一丝喜悦,表现了她内心与之相似的愿望。B.“杨柳又如丝,驿桥春雨时”虚实结合,由眼前回忆当年春雨潇潇时和情人在驿桥边依依惜别的情景。C.“画楼音信断,芳草江南岸”两句虚写窗外春景之繁盛、游子无信,反衬内心之思念、愁苦之情。D.“鸾镜与花枝,此情谁得知?”中“枝”与“知”谐音双关,女子感慨自己的相思之情无人理解,只有妆镜与花枝知道。[技法演示]步骤一:速读选项,整体感知这是一首“思妇词”,女子(主人公)触物生情,引起对往事(与情人惜别)场景的回忆(主要事件),流露出相思之情(表达感情)。步骤二:细读选项,找“敏感点”A项,“女子看到金钗上成双成对的‘’时”基本属于对译,无误。“充满了一丝喜悦,表现了她内心与之相似的愿望”,真的“喜悦”“相似”吗?概括性的词语属于“正误敏感点”。B项,“当年春雨潇潇时和情人在驿桥边依依惜别的情景”基本属于对译,无误。“虚实结合”这种艺术手法是否存在,属于“正误敏感点”。C项,“窗外春景之繁盛、游子无信”基本属于对译,无误。“虚写”“反衬”这些艺术手法是否存在,属于“正误敏感点”。D项,整句基本属于对译,无误。如果说尚存疑问的话,“‘枝’与‘知’谐音双关”算是一个“正误敏感点”。通过以上两步,我们获得了大量有用的信息(具体见上),不仅疏通了诗意,而且找到了“正误敏感点”,为下一步从容做题做了铺垫。本题答案是A,A项错在“喜悦”。华美的梳妆盒里盛放着金点缀的金钗,在这个春天的早晨,女子已经起床梳妆一新。她来到了沉香楼阁上正看见远处隐隐的吴地青山,如丝的杨柳枝条又泛起青色,在春风中袅袅飘荡,而驿桥上已经开始飘起了丝丝蒙蒙的细雨。在画楼上看见那江南岸边春草萋萋,女子暗叹心中的那个人竟一去未归,音讯全无。每天陪伴自己的只有手中的鸾镜和花枝,但她那满腹的心事又有谁知道呢? 以选择题考查古诗歌鉴赏,这一命题形式在注重考查考生对古诗歌的全面理解、扩大考点覆盖面的同时,也降低了试题的难度。选择题和主观题只是题型的区别,考查内容和角度没有变化。因此,答题时,考生只要在读懂诗歌的基础上,仔细分析、认真比对,找到命题人设置选项的设误点,便可顺利作答。 一、学前感悟——洞悉选项4大设误点 1.阅读下面这首唐诗,完成后面的题目。对 雪①杜 甫战哭多新鬼,愁吟独老翁。乱云低薄暮,急雪舞回风。瓢弃樽无绿,炉存火似红。数州消息断,愁坐正书空②。[注] ①此诗写于“安史之乱”期间,长安失陷时,诗人逃到半路被叛军抓住,解送回长安。②书空:《世说新语·黜免》载:“殷中军(殷浩)被废,在信安,终日恒书空作字。扬州吏民寻义逐之,窃视,唯作‘咄咄怪事’四字而已。”后因以“书空咄咄”为叹息、愤慨、惊诧的典实。下列对这首诗的赏析,不正确的一项是( )A.“瓢弃樽无绿”一句写出了诗人在苦寒中找不到一滴酒的窘态,表现了诗人困居长安生活的艰苦。B.“炉存火似红”是说残留着的火炉,让人仿佛还可以想象到炉火燃烧的情形,一个“似”字点明这并非作者所看到的实景。C.尾联,诗人以殷浩自比,因忧愁无聊,用手在空中划着字,以此表达诗人对国家命运的忧虑、对离散的亲人深切牵挂而又无从着力的苦恼心情。D.诗歌塑造了因国家动乱而滞留京城的一位贫寒交困、牵挂亲人、愁苦无奈、忧伤国事而又壮志难酬的诗人形象。解析:选D D项,“壮志难酬”理解错误,诗歌中看不出“壮志”的影子,人物形象特点分析错误。战场上哭泣的大多是新死去兵士的鬼魂,只有老人一个人忧愁地吟诗。在黄昏时乱云低低的地方,急下的雪花在风中飘舞回旋。葫芦丢弃了,酒器中没有酒,火炉中的余火,好似照得眼前一片通红。前线战况和妻子弟妹的消息都无从获悉,忧愁地坐着,用手在空中划着字。 2.阅读下面这首宋诗,完成后面的题目。寄外舅郭大夫[注]陈师道巴蜀通归使,妻孥且旧居。深知报消息,不忍问何如。身健何妨远?情亲未肯疏。功名欺老病,泪尽数行书。[注] 元丰七年五月,陈师道的岳父郭概赴蜀任职,陈因家贫,无力赡养家室,所以妻子和三子一女都随郭赴蜀,陈则留长安。此诗是分别后作。外舅:古代媳妇称公婆为“舅姑”,女婿称呼岳父为“外舅”。下列对这首诗的赏析,不正确的一项是( )A.首句说从遥远的四川,回来一个带信使者。一个“通”字,把“巴蜀”和“归使”串联起来,说明获知“巴蜀”之地妻子儿女消息的艰难。B.“妻孥且旧居”一句写妻子儿女仍在外家居住,这既是信使带来的消息,又是作者的内心独白。C.颔联中“深知”与“不忍”写作者明知信使是报消息的,但又不忍心问,将作者想知道家人消息但又怕是坏消息的矛盾心理体现得淋漓尽致。D.本诗含蓄委婉,慷慨悲壮,情真意切。首联情绪平静,颔联沉抑,颈联欢快,尾联感慨深沉。起伏跌宕,尽显真情之妙。解析:选D D项,主要是从语言风格方面鉴赏这首诗的。对于判断诗歌语言风格这类题,首先要掌握诗歌语言风格的类型;其次从诗歌中的诗句来分析整首诗歌的风格特点,并用四个字或八个字来概括。本诗从题目到内容,如“外舅”“妻孥”“且旧居”“深知”“不忍问”“情亲”“欺老病”等用词古朴简易,语意上通俗易懂,感情上自然淳朴。与选项所述的内容对照,会发现“含蓄委婉,慷慨悲壮”与这首诗的语言风格不符。有人从巴蜀带来口信,说我的妻子儿女仍在外家居住。我深知他是来报消息的,但又不忍心开口请他把详细的情况缕诉。只要身体康健,用不着因远隔千山万水而忧虑;亲人之间的骨肉情谊,更不会因分别而有所疏远。可叹我年老又多病,功名未立;流着凄伤的眼泪,写下了这几行回书。 3.阅读下面这首唐诗,完成后面的题目。渔 翁①柳宗元渔翁夜傍西岩宿,晓汲清湘燃楚竹。烟销日出不见人,欸乃②一声山水绿。回看天际下中流,岩上无心云相逐。[注] ①此诗作于诗人被贬为永州司马时期。②欸乃:渔歌,一说指摇橹声。下列对这首诗的赏析,不正确的一项是( )A.这首诗以时间为序,描述了渔翁的活动:夜宿晨起,汲水燃竹,日出打鱼。B.三、四句的描写内容,既有自然景色,又有人物行踪:渔翁不知何时已离岸。C.苏轼说“子厚晚年诗极似陶渊明”,此诗与陶渊明《饮酒》一诗中的“采菊东篱下”风格正相似。D.五、六句,日出以后画面更为开阔,诗人运用比喻手法,诗境极为悠逸恬淡。解析:选D D项,山巅上正浮动着片片白云,好似无心地前后相逐,是“拟人”手法,而非“比喻”手法。 渔翁夜晚靠着西山岩石歇息,天亮后他汲取湘水燃起楚竹。日出烟消忽然不见他的人影,只听得摇橹歌声从绿水飞出。回看渔舟已在天边顺流直下,山巅上正浮动着片片白云,好似无心地前后相逐。4.阅读下面这首宋词,完成后面的题目。水调歌头①叶梦得秋色渐将晚,霜信报黄花。小窗低户深映,微路绕攲斜。为问山翁何事,坐看流年轻度,拚却鬓双华。徙倚望沧海,天净水明霞。念平昔,空飘荡,遍天涯。归来三径重扫,松竹本吾家。却恨悲风时起,冉冉云间新雁,边马怨胡笳。谁似东山老②,谈笑静胡沙③![注] ①此词为作者退居太湖边的卞山时所作。②东山老:指东晋名臣谢安,曾隐居东山,故名。他是历史上著名的以弱胜强战例——淝水之战的总指挥。③胡沙:即“胡尘”,指代北方各民族发动的战争。下列对这首词的赏析,不正确的一项是( )A.“小窗”两句,写花木掩映的山屋、倾仄的小路,幽雅的景物衬托主人公的品格。B.“拚却鬓双华”句,意为毕生奋斗,终于赢得光华似锦的晚年。C.上片三层,先写一景,再设一问一答,一波三折,如三叠之瀑,曲尽回荡之美。D.论者以为,叶梦得词风格颇似苏轼,而这首词从风格看也确实应属于“豪放词”。解析:选B B项,诗句理解错误,此句中的“华”是“白发”的意思,应是“不甘心而又不得不空耗流光,徒增白发”。秋色日渐变浓,金黄的菊花传报霜降的信息。小窗低户深深掩映在菊花丛中,小路盘山而上,曲折倾斜。询问山公到底有什么心事,原来是不甘心而又不得不空耗流光,徒增白发。在太湖边上徘徊凝望,天空澄澈,湖水映照着明丽的彩霞。追忆往日,漂泊不定,走遍天涯海角,却毫无建树。归来后重新打扫庭院中的小路,松竹才是我的家。却怨恨悲凉的秋风不时吹起,南归的大雁缓缓地飞行在云间,哀怨的胡笳声和边马的悲鸣声交织在一起。谁能像东晋谢安那样,谈笑间就能扑灭胡人军马扬起的尘沙! 5.阅读下面这首宋词,完成后面的题目。临 江 仙①李清照庭院深深深几许?云窗雾阁常扃。柳梢梅萼渐分明。春归秣陵②树,人老建康城。感月吟风多少事,如今老去无成。谁怜憔悴更雕零。试灯③无意思,踏雪没心情。[注] ①此词作于建炎三年(1129)初春,是宋室南渡的第三个年头。②秣(mò)陵:古地名,即今江苏南京。③试灯:未到元宵节而张灯预赏,谓之试灯。下列对这首词的赏析,不正确的一项是( )A.首句连用三个“深”字,前两个“深”字重在形容庭院的幽深,第三个“深”字有加强语气、强化情感的作用。B.“柳梢梅萼渐分明”写出词人喜见之景:柳梢吐绿,梅萼泛青,一片早春风光。写景如画,不设色,淡墨勾勒,寄寓着词人的欣喜之情。C.下片紧承上片,触景而伤怀,进而追忆往昔,对比眼前,感到一切心灰意冷。“感月吟风多少事,如今老去无成”,今昔对比,无限感喟。D.“试灯无意思,踏雪没心情”与上片情境遥相呼应,进一步表露了词人落寞无奈的心绪,读者仿佛看到了年老憔悴、神情倦怠的女词人的形象。解析:选B B项,“写出词人喜见之景”“寄寓着词人的欣喜之情”错误。这里应是怕见春景,而不是高兴看到春景;词中所描绘的春景虽然是乐景,但体现的却是只身漂泊、客居建康的哀情。庭院很深很深,不知有多少层深,云雾缭绕着的楼阁门窗经常关闭。骋目四望,只见柳梢返青和梅枝吐蕊的景象越来越分明了。在古秣陵城的周围,树木渐绿,宣告春已归来,但我却无家可归,看来要老死在建康城了。忆往昔多少回吟赏风月,饮酒作诗,那是多么幸福啊,而如今却人已老去,什么事也做不成了!还有谁会怜悯你的憔悴与衰败?元宵试灯也好,踏雪赏景也好,都没有这份心情了。 命题人设置选项时,还是依据《考试大纲》规定的4大考点来设题,因此选项常出现的错误有:错析形象(特点)、错析语言(风格)、错析技巧、错析内容情感。有时甚至一个选项将多个错误点杂糅在一起表述,让考生慧眼难辨。设误点(一) 错析形象(特点)形象身份理解错误,人物形象特点概括不当,形象作用分析不当,画面描绘不当,意境概括不当等。典例(如上面第1题D项)诗歌塑造了因国家动乱而滞留京城的一位贫寒交困、牵挂亲人、愁苦无奈、忧伤国事而又壮志难酬的诗人形象。分析“壮志难酬”理解错误,诗歌中看不出“壮志”的影子,人物形象特点概括不当。 设误点(二) 错析语言(风格)1.词句解释错误。典例(如上面第4题B项)“拚却鬓双华”句,意为毕生奋斗,终于赢得光华似锦的晚年。分析选项曲解关键词意,“毕生奋斗,终于赢得光华似锦的晚年”解释错误,句中的“鬓双华”指“双鬓斑白”。 2.语言特色(风格)错误。典例(如上面第2题D项)本诗含蓄委婉,慷慨悲壮,情真意切。首联情绪平静,颔联沉抑,颈联欢快,尾联感慨深沉。起伏跌宕,尽显真情之妙。分析本诗从题目到内容,如“外舅”“妻孥”“且旧居”“深知”“不忍问”“情亲”“欺老病”等用词古朴简易,语意上通俗易懂,感情上自然淳朴。很明显选项中“含蓄委婉,慷慨悲壮”的表述与这首诗的语言风格不符。 设误点(三) 错析技巧表达技巧判断错误,表达技巧的作用分析不当等。典例(如上面第3题D项)五、六句,日出以后画面更为开阔,诗人运用比喻手法,诗境极为悠逸恬淡。分析山巅上正浮动着片片白云,好似无心地前后相逐,是“拟人”手法,而非“比喻”手法,表达技巧判断错误。 设误点(四) 错析内容情感情感主旨表述有误。典例(如上面第5题B项)“柳梢梅萼渐分明”写出词人喜见之景:柳梢吐绿,梅萼泛青,一片早春风光。写景如画,不设色,淡墨勾勒,寄寓着词人的欣喜之情。分析“写出词人喜见之景”“寄寓着词人的欣喜之情”错误。这里应是怕见春景,而不是高兴看到春景;词中所描绘的春景虽然是乐景,但体现的却是只身漂泊、客居建康的哀情。 二、解题技法——掌握快准解题“2步骤” 根据上面“4大设误点”来看,无非就是选项中某些形象特点词、语言风格词、技巧词、内容情感词表述不当,故在判断选项正误时,一定要先圈画并高度关注这4大关键词,然后将关键词与对应的诗句逐一比对分析定答案。表解如下:[典题示例](2017·全国卷Ⅰ)阅读下面这首宋诗,完成后面的问题。礼部贡院阅进士就试欧阳修紫案焚香暖吹轻,广庭清晓席群英。无哗战士衔枚勇,下笔春蚕食叶声。乡里献贤先德行,朝廷列爵待公卿。自惭衰病心神耗,赖有群公鉴裁精。 下列对这首诗的赏析,不恰当的两项是( )选 项技法演示(步骤一+步骤二)A.诗的第一句写出了考场肃穆而又怡人的环境,衬托出作者的喜悦心情。形象特点词:肃穆而又怡人;技巧词:衬托;内容情感词:喜悦。结合第一句中的“暖”“轻”等词可以分析出当时的环境和诗人的感情,而“环境”正好衬托“人物”的心情。选项正确。B.第三句重点在表现考生们奋勇争先、一往无前,所以把他们比作战士。形象特点词:奋勇争先、一往无前;技巧词:比作,暗示手法为比喻。第三句中的“衔枚”是指古代军队秘密行动时,让兵士口中横衔着枚(像筷子的东西),防止说话,以免敌人发觉。此处形容人人肃静。理解错误。C.参加礼部考试的考生都由各地选送而来,道德品行是选送的首要依据。形象特点词:道德品行。对应第五句“乡里献贤先德行”,郡县里向京都献上贤才,首先重视的是品德操行。选项正确。D.朝廷对考生寄予了殷切的期望,希望他们能够成长为国家的栋梁之材。内容情感词:殷切的期望;形象特点词:栋梁之材。对应第六句“朝廷列爵待公卿”,朝廷已设好爵位,等待各位栋梁之材,体现了朝廷对考生的殷切期望。选项正确。E.作者承认自己体弱多病的事实,表示选材工作要依靠其他考官来完成。形象特点词:体弱多病。诗歌的尾联是作者自谦的话,表现了他对同僚的谆谆嘱托,不是说自己真的是体弱多病。关键是理解诗句“自惭”。理解错误。[“排除法”操作示范] 本题要求选出错误选项,选项错误的是BE,但是直接判定其错误有较大难度。而A、C、D三项则通过比对原文较容易判定其正确,进而排除A、C、D三项,确定BE两项为本题答案。 [针对训练]1.阅读下面这首唐诗,完成(1)~(2)题。戏题牡丹韩 愈幸自同开俱隐约,何须相倚斗轻盈。陵晨并作新妆面,对客偏含不语情。双燕无机还拂掠,游蜂多思正经营。长年是事皆抛尽,今日栏边暂眼明。★(1)下列对这首诗的赏析,不正确的一项是( )A.首联写了牡丹花与别的花草“斗轻盈”。“隐约”“轻盈”写牡丹的神态,“何须”则是劝告语气,正应“戏题”二字。B.颔联就牡丹的神态作进一层描绘。“并作”仍强调同样的特征,与上联“同”“俱”呼应,更说明“斗轻盈”的不必要。C.牡丹花的艳丽姿态及其繁华场面,有很强的吸引力,尾联清楚地表露了作者见牡丹而心喜,忘却多年尘俗之事的愉悦之情。D.这首诗以花喻人,借题发挥,既描绘了牡丹的婀娜多姿与诱人魅力,也抒发了对自然风光的热爱之情。解析:选A A项,“与别的花草”错误,应是“与牡丹花之间”。(2)与前两联相比,本诗后两联描写牡丹的角度有何不同?请简要分析。答: 解析:解答此题要抓住“描写”“角度”等关键词,而不是抒情方法。答题角度:侧面描写(间接描写、侧面烘托)。参考答案:后两联运用了侧面描写。颈联通过描绘牡丹花开之后燕舞蜂忙的嬉闹场面来表现牡丹的美。尾联通过写诗人见牡丹而心喜,忘却多年尘俗之事的愉悦之情来表现牡丹的美。 很庆幸这些牡丹花开时,枝叶俱茂,所以花朵隐约依稀,它们也无须互相依倚着争奇斗艳,以轻盈相比。清晨到来时一朵朵花儿都像新妆的面庞一样,对着赏花的宾客偏偏都含着羞怯不语的深情。没有心机的双燕时时从花上掠过,多情的游蜂正在花间盘旋采蜜。多年来我已懒于过问世事,今天在栏边看到这些牡丹,禁不住眼光暂时明亮起来。2.阅读下面这首诗,完成(1)~(2)题。赴戍登程口占示家人①(其二)林则徐力微任重久神疲,再竭衰庸定不支。苟利国家生死以②,岂因祸福避趋之?谪居正是君恩厚,养拙刚于戍卒宜。戏与山妻谈故事,试吟断送老头皮③。[注] ①鸦片战争爆发后,力主禁烟抗英的林则徐被贬戍新疆,启程赴伊犁前作此诗留别家人。口占:不起草稿,随口吟诵。②《左传·昭公四年》言郑大夫子产因改革遭谤,仍曰:“何害?苟利社稷,死生以之!”③山妻:对自己妻子的谦称。老头皮:老头子。此联作者“自注”云:“宋真宗闻隐者杨朴能诗,召对问:‘此来有人作诗送卿否?’对曰:‘臣妻有一首云:更休落魄耽杯酒,且莫猖狂爱咏诗。今日捉将官里去,这回断送老头皮。’上大笑,放还山。东坡赴诏狱,妻子送出门,皆哭,坡顾谓曰:‘子独不能如杨处士妻作一首诗送我乎?’妻子失笑,坡乃出。”★(1)下列对这首诗的赏析,不正确的一项是( )A.首联自谦体力衰弱、才智平庸,言外之意是贬赴新疆就不会再“神疲”了,否则反而会“不支”,平淡话语中隐隐透出政治风暴后诗人疲乏低沉的心态。B.颔联对仗工整灵活,既有句间对仗,如“生死以”对“避趋之”;又有句内对仗,如“国家”对“生死”,“祸福”对“避趋”,显示了诗人深厚的文字驾驭功力。C.颔联含意丰富,既指目前贬戍伊犁远行,纵然是祸也在所不辞;也表明自己不论过去将来,其所为都从“利国家”“不避祸福”这一宗旨出发的坚定态度。D.“养拙”相当于陶渊明《归园田居》的“守拙”之意,守本分、不显露自己,此句诗言“我”适宜归隐田园,语气谦恭中含有愤激与不平。解析:选D D项,此句诗言此去伊犁退隐不仕,当一名戍卒适宜,并没有归隐田园之意。(2)尾联用典有何作用?请作简要分析。答: 解析:首先要指出尾联运用的典故,然后分析作者运用此典故是为了什么,借此表达什么情感,最后要分析运用典故的表达效果。注释中对典故作了说明,“断送”二字流露出对未来的担忧,同时,其中的“断送老头皮”又包含了乐观的态度。参考答案:尾联引用苏轼以效仿隐士杨朴妻作诗来安慰家人的典故,是故作玩笑戏语来同亲人告别,安慰亲人。表达了诗人对此行生死未卜的隐隐忧患,对家人的脉脉关怀和深厚感情,也显示了旷达的胸怀,幽默诙谐的风度。用典显得含蓄隽永,言简意赅。 我能力低微而肩负重任,早已感到精疲力尽。一再担当重任,以我衰老之躯,平庸之才,是定然不能支撑了。如果对国家有利,我将不顾生死。难道能因为有祸就躲避、有福就上前迎受吗?我被流放伊犁,正是君恩高厚。我还是退隐不仕,当一名戍卒适宜。我开着玩笑同老妻谈起《东坡志林》所记宋真宗召对杨朴和苏东坡赴诏狱的故事,说你不妨吟诵一下“这回断送老头皮”来为我送行。