湘教版 (2019)必修 第二册第一节 人类面临的主要环境问题教案设计
展开第一节 人类面临的主要环境问题
学习目标:1.知道环境问题的概念、分类以及人类面临的主要环境问题。2.理解环境问题产生的原因及其造成的后果。(重点)3.正确认识环境问题的实质,增强人地协调发展的理念。
一、环境问题的概念与类型
1.环境问题
(1)概念:一般指由自然界或人类活动作用于人们周围的环境,引起环境质量下降或生态失调,以及这种变化反过来对人类的生产生活产生不利影响的现象。
(2)产生原因:人类对环境开发利用的强度越来越大,对环境的破坏越来越严重。
2.类型——按性质分类
二、主要环境问题
1.资源短缺
2.生态破坏
(1)成因:人类长期砍伐森林和开垦草原。
(2)表现:生态失衡、水土流失、土地荒漠化、生态恶化。
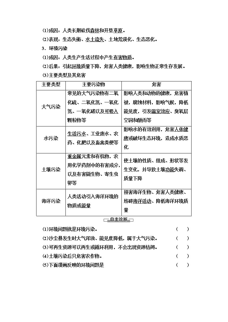
3.环境污染
(1)成因:人类生产生活过程中产生有害物质。
(2)后果:引起环境质量下降,危害人类健康,影响生物正常生存发展。
(3)主要类型及其危害
(1)环境问题就是环境污染。( )
(2)沙尘暴发生时大气浑浊、能见度降低,属于大气污染。( )
(3)可再生资源可以再生或循环利用,不会出现资源枯竭。( )
(4)土壤污染后只危害农作物。( )
(5)下面漫画反映的环境问题是( )
A.水体污染 B.植被破坏
C.全球变暖D.臭氧空洞
提示:(1)× 环境问题不单指环境污染,还包括人类不合理活动导致的生态破坏和资源短缺。
(2)× 沙尘暴是干旱、半干旱地区的植被破坏而导致的,属于生态破坏问题。
(3)× 虽然可再生资源具有再生能力或者可以循环利用,但是可再生资源的补给、再生和繁殖需要一定的时间,如果人类开发利用资源的速度超过了资源的再生速度,就会产生资源枯竭问题。
(4)× 土壤被污染后,污染物可进入农作物体内或水体,然后通过食品、饮用水、水生生物进入人体,影响人们的身体健康。
(5)C [北极熊生活在冰雪覆盖的北冰洋上,由于全球气候变暖,两极地区冰雪融化加剧,使北极熊的栖息地受到影响。]
人类与环境相关模式图
问题1 (人地协调观)人类在环境中获取物质和能量的过程中会产生哪类环境问题?是如何产生的?
提示:资源短缺、生态破坏。当人类向环境索取资源的速度超过了资源本身及其替代品的再生速度时,便会出现资源短缺、生态破坏等问题。
问题2 (人地协调观)人类生产、生活的废弃物向环境排放的过程中会产生哪类环境问题?是如何产生的?
提示:环境污染。人类向环境排放废弃物的数量超过环境的自净能力就会出现环境污染问题。
[归纳总结]
1.环境问题产生的机制
环境问题产生的原因有两方面:一是人类向环境索取资源的速度超过了资源本身及其替代品的再生速度;二是向环境排放废弃物的数量超过了环境的自净能力。如下图所示:
2.具体原因分析
当今世界环境问题主要是由人为原因引起的,其原因具体归纳如下:
(1)人口压力
(2)资源不合理利用
(3)片面追求经济增长
3.环境污染与生态破坏的区别与联系
1.读环境、资源和人口关系示意图,回答(1)~(2)题。
(1)图中字母F、H代表的含义是( )
①F表示资源获取 ②F表示生产消费 ③H表示废弃物排放 ④H表示生活消费
A.①③ B.②③ C.①④ D.②④
(2)E阶段可能产生的问题是( )
①过度开发导致可再生资源遭到破坏 ②过度排放污染物超过环境的自净能力 ③生产过程导致工农业污染物排放 ④资源开采导致环境污染和生态破坏
A.①② B.②③ C.②④ D.①④
(1)B (2)D [第(1)题,该图表示环境、资源与人口的关系,图中E表示资源获取,F表示生产消费,G表示人类通过生产活动获取物质和能量,H表示人类生产和生活过程中产生的废弃物排放到环境当中去。第(2)题,在E表示的资源获取过程中,人类过度开发资源会导致生态破坏,在资源开采过程中也会产生环境污染和生态破坏。]
指狐猴被认为是世界上最丑的动物,仅存在于马达加斯加岛。马达加斯加岛的土著居民认为指狐猴是“恶魔”,将给人们带来厄运,因此当地迷信的居民对指狐猴进行大肆猎杀。也许用不了多久,我们就要和指狐猴说再见了。
问题1 (综合思维)指狐猴的濒临灭绝属于哪种环境问题?
提示:生物多样性减少。
问题2 (人地协调观)该环境问题产生的主要原因是什么?
提示:人类的大肆猎杀。
[归纳总结]
2.赤潮是某些浮游生物暴发性繁殖引起水色异常和水质恶化的现象。赤潮的出现和人类活动排放的污染物有关。据此完成(1)~(3)题。
(1)引发赤潮的污染物主要为( )
A.重金属盐 B.氮、磷营养物
C.固体废弃物D.泄漏的石油
(2)赤潮暴发的海域一般( )
A.水温偏高、风力偏大B.水温偏低、风力偏大
C.水温偏高、风力偏小D.水温偏低、风力偏小
(3)赤潮多发的海域位于( )
A.赤道附近B.大洋中部
C.中、低纬近海D.高纬近海
(1)B (2)C (3)C [第(1)题,赤潮是在特定环境条件下产生的,影响因素很多,但其中一个极其重要的因素是海洋污染。大量含有氮、磷等营养物的废水排入海水中,使海水富营养化,这是藻类能够大量繁殖的重要物质基础;重金属盐、固体废弃物和泄漏的石油虽然可造成海洋污染,但不能被赤潮生物吸收利用,因而不会引发赤潮。第(2)题,水温高,赤潮生物繁殖生长快;风力小,易于赤潮生物聚集。第(3)题,赤道附近水温高、风力小,但含氮、磷的污水排入少;大洋中部远离海岸,陆地上排放的含氮、磷的污水难以到达;中、低纬近海水温较高、陆地污水排入较多,利于赤潮生物的生长繁殖;高纬近海水温低,不利于赤潮生物的生长。]
环境问题分析类题目
【典例】 读图,完成下列各题。
(1)A地区沙漠化的自然原因是___________________________________
_____________________________________________________________;
人为原因是___________________________________________________
_____________________________________________________________。
(2)近年来导致A周边地区沙尘暴常有发生的气候原因是_____________________________________________________________。
(3)对A周边地区沙尘暴现象的出现应采取哪些治理措施?
(4)B地区酸雨现象严重,分析其原因和治理措施。
(5)图中部分河流水质严重下降的原因是____________________________
_____________________________________________________________。
[解析] 从图中可看出,A地区为我国西北地区,由于气候干旱、风力作用强,加上人类不合理的开垦及过度放牧,致使土地沙漠化现象严重。而且在风力作用下易产生沙尘暴现象。B地区有色金属资源丰富,工业排放的废气中含有大量的二氧化硫。从图中可以看出,长江、黄河、珠江部分河段水质较差,其原因是流域内工农业发达,废水排放量大。
[答案] (1)气候干旱、风力作用强 过度放牧,不合理的垦殖,过度樵采,使植被遭到严重破坏
(2)降水少,春季风力强
(3)合理放牧、退耕还林还草、植树种草。
(4)原因:该区有色金属冶炼发达,排出的废气中含有大量的二氧化硫,易形成酸雨。措施:减少SO2的排放或回收利用,制成硫酸。
(5)工业废水、生活污水大量排入河流
环境问题的解答思路
1.分析环境问题的类型、表现与分布
首先应从题目所给图、表、文字等资料入手,判断出该环境问题是什么,是属于生态破坏还是环境污染,从而结合有关的知识分析判断该环境问题的特征以及在其他区域的分布等。
2.分析成因
一般包括自然原因和人为原因两方面。目前的环境问题主要是人为原因造成的,主要是人类不合理的经济活动导致对资源和能源的不合理利用而产生的,因此人为原因是分析的重点。
3.分析后果与危害
主要是指对自然环境和人类社会带来的影响,回答问题时要准确、全面地进行分析。例如,温室效应的加强对地理环境、人类的生产与生活都产生了重大的影响,在回答问题时两方面都要分析到,不可偏颇。
4.提出解决的措施和建议
一般可分为政策、法规性的措施,工程、技术类的措施,宣传、教育类的措施等,应从不同的方面来进行分析。具体分析如下表所示:
阅读图文材料,完成下列要求。
材料一 湟鱼是青海湖的特产,国家二级保护动物。它在鱼类中属鲤科,学名为“青海湖裸鲤”。每年6月份是湟鱼洄游的高峰期,湟鱼密集成群,顺河口溯流而上产卵。下图示意青海湖水系。
材料二 由于过度捕捞,青海湖湟鱼资源已不足开发初期的十分之一。为保护湟鱼,21世纪以来,青海实施零捕捞的封湖育鱼措施,撤销青海湖渔场。为加快湟鱼资源恢复,青海省决定建立湟鱼增殖试验站和鱼苗培育车间,同时,对沙柳河、泉吉河等河流的人工渠道和堤坝等设施进行改建,增设新的洄游通道,确保湟鱼顺利洄游产卵。
(1)分析每年6月份大量湟鱼溯流而上的原因。
(2)分析造成目前湟鱼危机的原因。
(3)说明为避免湟鱼资源枯竭应当采取的措施。
[解析] 第(1)题,在青海湖,每年的春夏之交,随着气温逐渐升高,冰雪渐渐消融,雨水增多,各条入湖河流的来水量也开始增加。湖内的产卵湟鱼开始在各大入湖河流的河口地带集结,然后成群地溯流而上,向着它们世代相传的产卵地进发。第(2)题,青海湖湟鱼的危机,即青海湖本身的危机。全球气候变暖、青海湖周边河流来水量减少、可供湟鱼繁殖的水域日益缩小等因素,无不威胁着青海湖湟鱼的生存。第(3)题,保护湟鱼资源一方面应加大禁捕力度,另一方面应保护洄游通道及其生存空间。
[答案] (1)每年春夏之交的6月,青海湖气温逐渐回升,冰雪开始融化,雨水增多,各条入湖河流的来水量增加,为湟鱼溯流而上洄游产卵提供了条件。
(2)原因:多年人为的滥捕造成青海湖湟鱼的锐减;全球变暖,降水减少,青海湖周边河流来水量减少、可供湟鱼繁殖的水域日益缩小;青海湖水位年年下降,含盐量和碱度不断上升,湟鱼的生存受到很大影响;水利工程堵塞了湟鱼的洄游产卵通道,湟鱼的生存环境不断恶化。
(3)封湖育鱼;人工孵化培育湟鱼幼苗,增加成活率;加强对湟鱼资源的动态监控;修建过鱼通道,以增加湟鱼的产卵场所和生活的空间等。
读图,回答1~2题。
1.该图反映的环境问题属于( )
A.环境污染
B.生态破坏
C.自然资源衰竭
D.由环境污染演化而来的问题
2.按环境要素分类,该环境问题属于( )
A.大气污染 B.水污染
C.土壤污染D.生物污染
1.D 2.A [第1题,据图可知该环境问题是全球变暖,属于由环境污染演化而来的问题。第2题,全球变暖是人类大量排放温室气体而导致的气温升高,属于大气污染。]
工业化时代,人类社会对环境的影响越来越显著,环境的变化影响人类的生活。据此完成3~4题。
3.我国云南某地的大理石雕像天长日久变得“面目残破”。此现象的成因与下列哪一现象的成因相同( )
A.瑞典的无鱼湖
B.夏季购买防晒霜的人越来越多
C.目前全球变暖的趋势越来越明显
D.城市正午空气质量好于清晨时的空气质量
4.为保证城市拥有良好的大气环境,河北省某城市市长调整了下列工业部门,其中不恰当的是( )
A.将化工厂迁至城市的东北远郊
B.将钢铁厂迁至城市的西南远郊
C.将酿造厂迁至城市的东南近郊
D.将火电厂迁至城市的西南近郊
3.A 4.C [第3题,云南某地大理石雕像“面目残破”是酸雨造成的。瑞典的湖泊,鱼类死亡的原因也是由于酸雨造成的。第4题,河北省某城市夏季多吹东南风,把酿造厂迁到城市的东南近郊不合适。]主要类型
表现
环境污染
大气污染、水体污染、土壤污染、生物污染、酸雨、全球变暖、臭氧层破坏等
生态破坏
水土流失、森林砍伐、土地荒漠化、生物多样性减少等
资源短缺
森林、草原、矿产等资源的减少和破坏
主要类型
主要污染物
危害
大气污染
常见的大气污染物有二氧化硫、二氧化氮、一氧化氮、一氧化碳以及可吸入颗粒物等
影响人类和动物的健康,危害植被,腐蚀材料,影响气候,降低能见度,引发温室效应、臭氧层空洞和酸雨等
水污染
生活污水、工业废水、农药、化肥以及畜禽粪便等
影响水的有效利用,危害人体健康或破坏生态环境,造成水质恶化
土壤污染
重金属元素和有机物,农用化学药剂中的有害成分,以及有害微生物、寄生虫卵等
使土壤的性质、组成、形状等发生变化,并导致土壤功能失调、质量下降
海洋污染
人类活动引入海洋环境的物质或能量
损害海洋生物、危害人类健康、妨碍海洋活动、降低海洋环境质量
环境问题的概念与类型
环境问题
区别
联系
含义
产生机制
表现方式
环境
污染
由于任意排放废弃物和有害物质导致的环境质量下降
人类向环境排放废弃物的数量超过环境的自净能力
大气污染
都是环境问题的基本形式,环境污染往往会导致生态破坏
水体污染
土壤污染
固体废弃物污染
噪声污染
放射性污染
海洋污染
生态
破坏
由于人类对环境的破坏导致环境退化,影响人类的生产和生活
人类向环境索取资源的速度超过资源本身及其替代品的再生速度
森林的环境调节功能下降
水土流失、土地荒漠化
土地盐碱化
大气增温、臭氧层破坏
生物多样性减少
主要环境问题
环境问题
具体表现
主要原因
典型案例
资源
短缺
水资源短缺
水污染、工农业生产用水量大及水资源分布不平衡
华北平原的春旱
土地资源短缺
生态退耕、城市建设用地增加等
耕地减少、草场退化等
能源短缺
利用效率低、浪费严重
“西气东输”的东部输送地区天然气短缺
生态破坏
森林的环境调节功能下降
滥伐森林,森林面积锐减
巴西热带雨林遭到破坏
水土流失、土地荒漠化
滥伐、滥垦、滥牧,自然植被遭破坏
黄土高原的水土流失、巴比伦王国的消失
土地盐碱化
不合理的灌溉等
黄淮海平原的次生盐碱化
生物多样性减少
生物的生存环境遭到破坏,过度捕猎
物种减少
环境
污染
大气污染、水体污染、土壤污染
任意排放工业“三废”及农药化肥残留
淮河水污染、太湖水污染
固体废弃物污染
生产生活中的大量有害垃圾
大城市郊外的垃圾场
噪声污染
建筑、娱乐、交通
城市噪声污染
放射性污染
放射性物质泄漏
切尔诺贝利核泄漏、日本福岛核泄漏
海洋污染
各类污染物排入海洋
渤海湾大赤潮、墨西哥湾石油泄漏
主要问题
具体措施
环境污染
根本措施在于减少污染物排放(可通过提高资源利用率、废弃物净化处理后排放、使用环保原料和燃料等达到目的),同时加强绿化,以增强环境自净能力;对于全球性问题还需加强国际合作
生态破坏
根本在于恢复生态,因此首先要改变和停止不合理的人类活动,其次通过恢复植被、水域等增强环境的平衡调节功能
资源短缺
要从“开源”(替代资源的开发、加强储量勘探等)和“节流”(提高利用率、减少浪费、加大资源循环利用等)两方面入手
地理第四章 区域发展战略本章综合与测试教学设计及反思: 这是一份地理第四章 区域发展战略本章综合与测试教学设计及反思,共5页。
湘教版 (2019)必修 第二册第三章 产业区位选择本章综合与测试教学设计: 这是一份湘教版 (2019)必修 第二册第三章 产业区位选择本章综合与测试教学设计,共8页。
湘教版 (2019)必修 第二册第一章 人口与地理环境本章综合与测试教学设计: 这是一份湘教版 (2019)必修 第二册第一章 人口与地理环境本章综合与测试教学设计,共7页。

