


高中化学人教版 (2019)必修 第一册第二节 氯及其化合物第二课时教学设计
展开学习目标:1.了解实验室制取Cl2的原理和实验装置。2.掌握Cl-的检验方法。
1.氯气的实验室制法
(1)反应原理:1774年,瑞典化学家舍勒在研究软锰矿(主要成分是MnO2)时,把浓盐酸与软锰矿混合在一起加热,发现有黄绿色气体生成,反应为4HCl(浓)+MnO2eq \(=====,\s\up17(△))MnCl2+Cl2↑+2H2O。
(2)实验室制取氯气是采用固体和液体混合加热制气体的装置,主要有气体发生装置、净化除杂装置、干燥装置、收集装置和尾气处理装置。
(3)收集方法:向上排空气法或排饱和食盐水法。
(4)净化方法:用饱和食盐水除去HCl,再用浓H2SO4除去水蒸气。
(5)尾气吸收:用强碱溶液(如NaOH溶液)吸收。
(7)装置图
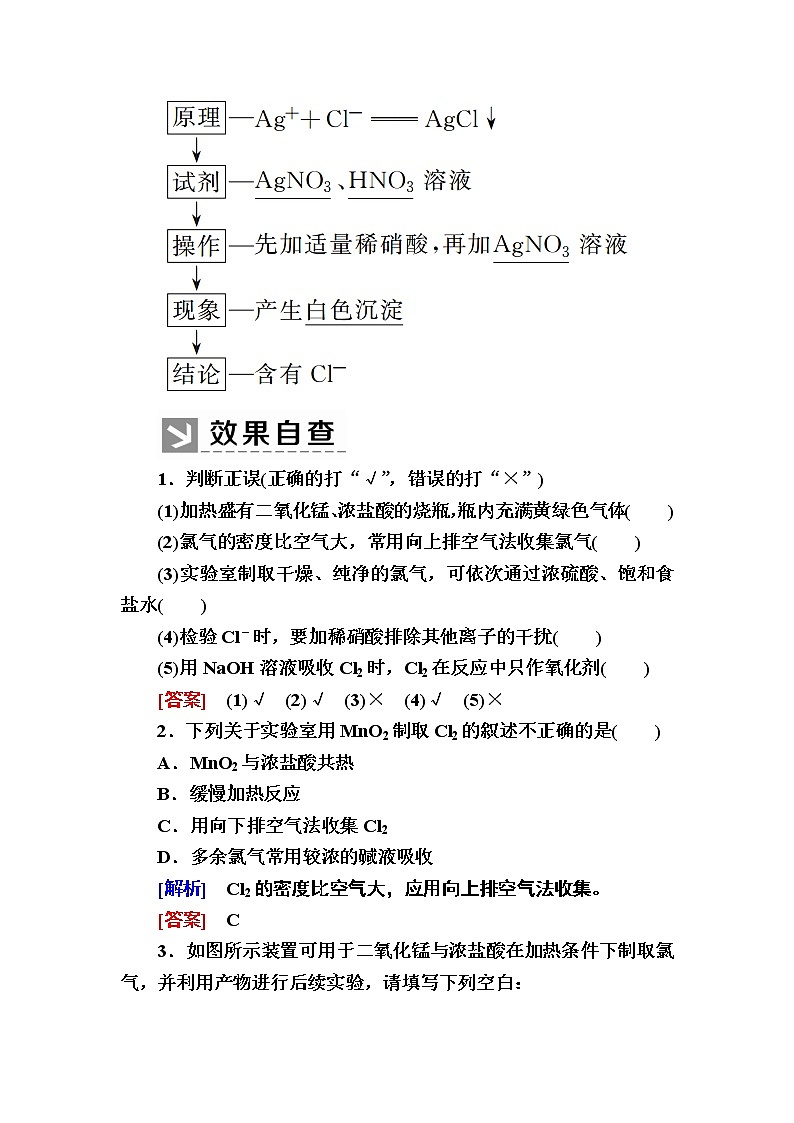
2.Cl-的检验方法
1.判断正误(正确的打“√”,错误的打“×”)
(1)加热盛有二氧化锰、浓盐酸的烧瓶,瓶内充满黄绿色气体( )
(2)氯气的密度比空气大,常用向上排空气法收集氯气( )
(3)实验室制取干燥、纯净的氯气,可依次通过浓硫酸、饱和食盐水( )
(4)检验Cl-时,要加稀硝酸排除其他离子的干扰( )
(5)用NaOH溶液吸收Cl2时,Cl2在反应中只作氧化剂( )
[答案] (1)√ (2)√ (3)× (4)√ (5)×
2.下列关于实验室用MnO2制取Cl2的叙述不正确的是( )
A.MnO2与浓盐酸共热
B.缓慢加热反应
C.用向下排空气法收集Cl2
D.多余氯气常用较浓的碱液吸收
[解析] Cl2的密度比空气大,应用向上排空气法收集。
[答案] C
3.如图所示装置可用于二氧化锰与浓盐酸在加热条件下制取氯气,并利用产物进行后续实验,请填写下列空白:
(1)写出二氧化锰与浓盐酸反应的化学方程式:
__________________________。
(2)在该反应中,HCl充当的是________(填“氧化剂”或“还原剂”)。
(3)洗气瓶B中盛有饱和食盐水,洗气瓶C中盛有品红溶液,在洗气瓶D中放有________________,在C瓶中观察到的现象是___________;D瓶中发生反应的化学方程式是_____________。
(4)若反应产生了71 g的氯气,则参与氧化还原反应的HCl的质量是________g。
[答案] (1)MnO2+4HCl(浓)eq \(=====,\s\up17(△))MnCl2+Cl2↑+2H2O
(2)还原剂
(3)氢氧化钠溶液 品红溶液褪色
Cl2+2NaOH===NaCl+NaClO+H2O
(4)73
知识点一 氯气的制备
1.试剂的选择
选取试剂的主要依据是制取气体的性质。氯气具有强氧化性,常用氧化其Cl-的方法来制取,因此要选用含有Cl-的物质(如盐酸)和具有强氧化性的物质(如MnO2、KMnO4、KClO3等)来制取。如
MnO2+4HCl(浓)eq \(=====,\s\up17(△))MnCl2+Cl2↑+2H2O
2KMnO4+16HCl===2KCl+2MnCl2+5Cl2↑+8H2O
2.发生装置
选取发生装置的依据是制取气体所用试剂的状态和反应条件(加热与否)。以此分析可知,实验室制取氯气是加热固体与液体的混合物,所以应选用固液加热制气发生装置。如图所示:
3.收集方法
选用收集方法的主要依据是气体的密度和水溶性。因为氯气能溶于水,密度比空气大,所以收集氯气时,不能用排水法,应该用向上排空气法。Cl2在饱和食盐水中的溶解度较小,也可用排饱和食盐水法收集Cl2。
4.干燥剂的选择
选择气体干燥剂的主要依据是被干燥气体不能与干燥剂反应。如氯气能与碱反应,所以不能用碱石灰进行干燥,常用浓硫酸、五氧化二磷等进行干燥。
5.吸收装置
氯气有毒,实验室制取氯气时应在密闭系统或通风橱中进行,通常在收集装置的后面连接盛有NaOH溶液的吸收装置。
6.验满
常用湿润的淀粉KI试纸或湿润的蓝色石蕊试纸检验Cl2。方法是将湿润的淀粉KI试纸靠近集气瓶瓶口,试纸变蓝,或将湿润的蓝色石蕊试纸靠近集气瓶瓶口,试纸先变红后褪色,则可证明Cl2已收集满。
【典例1】 在实验室中用二氧化锰跟浓盐酸反应制备干燥纯净的氯气。进行此实验,所用仪器如图:
(1)连接上述仪器的正确顺序(填各接口处的字母):
________接________;________接________;________接________;________接________。
(2)装置中,饱和食盐水的作用是__________________________;
NaOH溶液的作用是__________________________。
(3)化学实验中常用湿润的淀粉-KI试纸检验是否有Cl2产生。如果有Cl2产生,可观察到________,反应化学方程式为__________。
(4)写出下列化学反应的化学方程式:
①气体发生装置中进行的反应:__________________________
__________________________。
②NaOH溶液中发生的反应:__________________________
__________________________。
[思路启迪] 分析制备实验题目时,首先要掌握气体制备的流程:发生装置→净化装置→eq \b\lc\{\rc\ (\a\vs4\al\c1(收集装置,性质检验))→尾气吸收装置;其次要根据反应原理和气体的性质分析实验装置各部分的作用,并根据题干信息及要求对实验进行改进和优化。
[解析] (1)按照制备气体的“反应装置→净化装置→收集装置→尾气处理装置”的顺序可确定仪器连接的正确顺序。
(2)上述装置中饱和食盐水的作用是除去Cl2中的HCl杂质;浓H2SO4的作用是除去Cl2中的水分;NaOH溶液的作用是吸收过量的Cl2。
(3)湿润的淀粉-KI试纸遇Cl2时发生反应:Cl2+2KI===2KCl+I2,I2遇淀粉变蓝。
[答案] (1)E C D A B H G F
(2)除去氯气中的HCl杂质 吸收过量的氯气
(3)试纸变蓝 2KI+Cl2===2KCl+I2
(4)①MnO2+4HCl(浓)eq \(=====,\s\up17(△))MnCl2+Cl2↑+2H2O
②2NaOH+Cl2===NaCl+NaClO+H2O
[针对训练1] 某化学兴趣小组利用MnO2和浓盐酸及如图装置制备Cl2。下列分析中不正确的是( )
A.①中可用分液漏斗代替长颈漏斗
B.①中缺少加热装置
C.②中盛放的NaOH溶液可以净化Cl2
D.④中盛放的NaOH溶液可以吸收尾气
[解析] A项,①中可用分液漏斗代替长颈漏斗,避免盐酸挥发,气体逸出,同时便于控制反应速率,正确;B项,MnO2和浓盐酸需要加热才能反应生成氯气,需要添加加热装置,正确;C项,②中的NaOH溶液会吸收Cl2,不能进行验证和收集;D项,Cl2与NaOH溶液反应可排除Cl2对空气的污染,正确。
[答案] C
知识点二 Cl-的检验
1.实验探究
在3支试管中分别加入2~3 mL稀盐酸、NaCl溶液、Na2CO3溶液,然后各滴入几滴AgNO3溶液,再分别加入少量稀硝酸,观察现象,如下表所示:
2.检验Cl-的方法
【典例2】 检验某未知溶液中是否含有氯离子(Cl-),正确的操作是( )
A.向未知溶液中加入AgNO3溶液,有白色沉淀产生
B.向未知溶液中加入AgNO3溶液,有白色沉淀产生,加入盐酸,沉淀不消失
C.向未知溶液中加入稀硝酸酸化后,再加入AgNO3溶液,有白色沉淀产生
D.向未知溶液中加入稀盐酸酸化后,再加入AgNO3溶液,有白色沉淀产生
[思路启迪] Cl-检验时,首先要排除杂质离子的干扰,其次要注意加入试剂的顺序:先滴加AgNO3溶液后滴加少量稀HNO3,或滴加用稀HNO3酸化的AgNO3溶液。
[解析] A操作不正确,它不能排除COeq \\al(2-,3)等的干扰;B操作不正确,因为Ag2CO3跟HCl反应时,生成的AgCl仍是白色沉淀;D操作不正确,用盐酸酸化,加入了Cl-。
[答案] C
解氯离子检验类题的注意事项
(1)加入稀硝酸的目的是排除其他与Ag+反应产生白色沉淀的离子(如COeq \\al(2-,3)、SOeq \\al(2-,4))的干扰。
(2)不能用稀盐酸酸化,因为会引入Cl-。
(3)如果SOeq \\al(2-,4)、COeq \\al(2-,3)和Cl-可能同时存在,可以先检验SOeq \\al(2-,4)是否存在[用Ba(NO3)2溶液],然后再检验COeq \\al(2-,3)和Cl-是否存在。
[针对训练2] 为了证明氯酸钾晶体中含有氯元素,选用下面给出的试剂和操作进行验证。其操作顺序正确的是( )
①滴加AgNO3溶液 ②加水溶解 ③过滤,取滤液 ④与二氧化锰混合加热 ⑤加稀HNO3 ⑥与浓盐酸反应 ⑦与NaOH溶液混合加热 ⑧用淀粉-KI试纸
A.⑥⑦①⑤ B.⑥⑧
C.④②③①⑤D.②①⑤
[解析] 氯酸钾晶体中无Cl-,要证明氯酸钾晶体中含有氯元素,必须使之产生Cl-。故可通过与MnO2混合加热使之分解产生KCl,然后再通过检验Cl-的存在,证明其含有氯元素。由于MnO2不溶于水,故可通过加水溶解过滤的方法分离出MnO2,然后向滤液中加入AgNO3溶液和稀HNO3进行验证。
[答案] C
1.欲除去Cl2中少量的HCl气体,可选用( )
A.NaOH溶液 B.饱和食盐水
C.浓硫酸D.石灰水
[解析] HCl极易溶于水,而Cl2在饱和食盐水中溶解度很小,利用饱和食盐水可除去Cl2中少量的HCl气体。
[答案] B
2.下列关于实验室制取Cl2的说法正确的是( )
A.将混有HCl杂质的Cl2通过盛有饱和NaHCO3溶液的洗气瓶除去杂质
B.实验室制取Cl2,浓盐酸起到酸性和氧化剂作用
C.实验室用如图装置除去Cl2中的少量HCl
D.实验室制备Cl2,可用排饱和食盐水集气法收集
[解析] Cl2通入饱和NaHCO3溶液反应生成CO2,引入新的杂质,并且消耗Cl2,A项不正确;实验室制取Cl2,浓盐酸起到酸性和还原剂的作用,B项不正确;用饱和食盐水除去Cl2中的HCl气体时,导气管应长进短出,C项不正确;实验室用排饱和食盐水法收集Cl2是因为Cl2难溶于饱和食盐水,而能溶于水,D项正确。
[答案] D
3.检验Cl2是否充满了集气瓶的正确操作为( )
A.用玻璃棒粘上湿润的淀粉KI试纸伸到集气瓶口附近,观察试纸是否变蓝
B.将AgNO3溶液滴入集气瓶中,观察有无白色沉淀生成
C.用玻璃棒蘸取少许NaOH溶液放入集气瓶口附近,看是否反应
D.用手将湿润的淀粉KI试纸放在集气瓶口上方,观察颜色是否变蓝
[解析] 可用湿润的淀粉KI试纸检验Cl2,不能用NaOH溶液检验,也不可将AgNO3溶液滴入集气瓶中检验Cl2是否收集满了。在使用试纸时,不能用手直接拿着试纸,故只有A项正确。
[答案] A
4.实验室中常用MnO2氧化浓盐酸的方法制取氯气,实验装置如下图所示:
(1)圆底烧瓶中发生反应的离子方程式是
__________________________。
(2)如果将过量二氧化锰与含HCl 8.76 g的盐酸混合加热,充分反应后生成的氯气明显少于4.26 g。其主要原因有:①_________,
②__________________________。
(3)为了提高浓盐酸的利用率,你对实验的建议是
__________________________。
(4)实验结束清洗仪器时,为了减少烧瓶中残留氯气对环境的污染,可以向烧瓶中加入的溶液是________,有关的离子方程式是
__________________________。
[解析] (1)由制取Cl2的化学方程式:MnO2+4HCl(浓)eq \(=====,\s\up17(△))MnCl2+Cl2↑+2H2O,可知离子方程式为MnO2+4H++2Cl-eq \(=====,\s\up17(△))Mn2++Cl2↑+2H2O。(2)含HCl 8.76 g 的盐酸完全反应产生氯气理论上应为4.26 g,但由于盐酸受热易挥发,且随着反应的不断进行,盐酸浓度越来越小,变为稀盐酸后不再与MnO2反应,所以产生Cl2少于4.26 g。(3)针对(2)中分析Cl2减少的原因,可采取将浓盐酸慢慢滴入,用小火加热等措施,提高浓盐酸的利用率。(4)选用碱液如NaOH溶液来吸收多余的氯气。
[答案] (1)MnO2+4H++2Cl-eq \(=====,\s\up17(△))Mn2++Cl2↑+2H2O
(2)①加热使HCl大量挥发 ②盐酸浓度变小后不再发生反应
(3)将浓盐酸慢慢滴下;加热用小火
(4)NaOH溶液 Cl2+2OH-===Cl-+ClO-+H2O;H++OH-===H2O
课后作业(十)
[基础巩固]
一、氯气的制备
1.下列离子方程式书写正确的是( )
A.氯气溶于水:Cl2+H2OH++Cl-+HClO
B.氯气和烧碱作用:Cl2+OH-===2Cl-+H2O
C.浓盐酸制取氯气:
MnO2+2H++2Cl-eq \(=====,\s\up17(△))Cl2↑+Mn2++H2O
D.CO2通入澄清石灰水:
CO2+Ca2++OH-===CaCO3↓+H2O
[解析] B、C、D电荷不守恒,同时B、C、D不符合质量守恒定律。
[答案] A
2.在制氯气时有如下操作:操作顺序正确的是( )
①连接好装置,检查气密性 ②缓缓加热,加快反应,使气体均匀逸出 ③在圆底烧瓶中加入二氧化锰粉末 ④从盛有浓盐酸的分液漏斗中将浓盐酸缓缓滴入烧瓶中
⑤用向上排空气法收集氯气
A.①②③④⑤B.③④②①⑤
C.①③④②⑤D.①③②④⑤
[解析] 制取氯气的实验操作顺序为:连接装置,检查装置的气密性,防止装置连接处漏气,向圆底烧瓶中加入固体药品二氧化锰粉末,从分液漏斗中缓缓加入浓盐酸,加热,待气体均匀放出时收集气体,氯气有毒,最后连有尾气吸收装置吸收氯气,防止污染空气,所以正确操作顺序为①③④②⑤,故C正确。
[答案] C
3.实验室用浓盐酸与足量的二氧化锰反应产生少量的氯气。若反应过程中消耗了7.3 g HCl,理论上可收集到的氯气的质量( )
A.等于3.55 gB.小于3.55 g
C.大于3.55 gD.约等于7.1 g
[解析] 理论上可收集到的氯气的质量,可直接根据化学方程式计算,设收集到氯气的质量为x,则
4HCl(浓)+MnO2eq \(=====,\s\up17(△))MnCl2+Cl2↑+2H2O
4×36.5 g 71 g
7.3 g x
x=3.55 g。
[答案] A
4.某课外活动小组的同学设计了以下装置(部分夹持仪器已略)制取无水AlCl3(易升华),其中不能达到相应实验目的的是( )
A.用装置甲制取氯气
B.用装置乙干燥氯气
C.用装置丙制取并收集AlCl3
D.用装置丁处理丙中排出的尾气
[解析] Cl2能被碱石灰吸收,故不能用于干燥Cl2。
[答案] B
二、Cl-的检验
5.在未知溶液中加入硝酸银溶液,有白色沉淀生成;加入稀硝酸后,沉淀部分溶解,有无色无味的气体生成;将气体通入澄清石灰水中,石灰水变浑浊。由此判断溶液中含有( )
A.Cl-、SOeq \\al(2-,4)B.Cl-、NOeq \\al(-,3)
C.Cl-、COeq \\al(2-,3)D.Cl-、OH-
[解析] 加入硝酸银溶液,有白色沉淀生成,加入稀硝酸后,沉淀部分溶解,说明沉淀中含AgCl,原溶液含Cl-;将无色无味气体通入澄清石灰水,石灰水变浑浊,说明该气体为CO2,说明原溶液中含COeq \\al(2-,3)。
[答案] C
6.自来水厂常用氯气对生活用水进行杀菌消毒。市场上有些不法商贩为牟取暴利,用这样的自来水冒充纯净水(离子的浓度非常低)出售,给人们的生活造成了一定的不良影响。在下列化学试剂中,可以用于鉴别这种自来水和纯净水的是( )
A.酚酞溶液B.氯化钡溶液
C.氢氧化钠溶液D.硝酸银溶液
[解析] 用Cl2消毒后的自来水,由于发生反应:Cl2+H2OH++Cl-+HClO,所以用AgNO3检验生成的Cl-,若有白色沉淀生成,说明为自来水。
[答案] D
7.现有盐酸、NaCl溶液、NaOH溶液和新制氯水,可用来区别它们的一种试剂是( )
A.AgNO3溶液B.酚酞溶液
C.紫色石蕊溶液D.饱和食盐水
[解析] 盐酸遇紫色石蕊溶液变红,NaCl溶液遇紫色石蕊溶液无明显现象,NaOH溶液遇紫色石蕊溶液变蓝,新制氯水遇紫色石蕊溶液先变红后褪色。
[答案] C
8.氯仿(CHCl3)可用作麻醉剂,常因保存不慎而被空气氧化产生剧毒物质COCl2(光气)和氯化氢,为防止事故发生,使用前要检验氯仿是否变质,应选用的检验试剂是( )
A.水B.AgNO3溶液
C.NaOH溶液D.KI溶液
[解析] 氯仿氧化后生成COCl2(光气)和HCl,因此,用AgNO3溶液检验HCl中Cl-的存在即可判断氯仿是否变质。
[答案] B
[能力提升]
9.如图所示仪器可用于实验室制备少量无水FeCl3,仪器连接顺序正确的是( )
A.a-b-c-d-e-f-g-h
B.a-e-d-c-b-h-i-g
C.a-d-e-c-b-h-i-g
D.a-c-b-d-e-h-i-f
[解析] 装置连接顺序:制氯气、除杂(HCl、水蒸气)、反应制备FeCl3、尾气处理、注意洗气瓶中导管应“长进短出”。
[答案] B
10.某同学用以下装置制备并检验Cl2的性质。下列说法正确的是( )
A.图Ⅰ:若MnO2过量,则浓盐酸可全部消耗完
B.图Ⅱ:仅证明新制氯水具有酸性
C.图Ⅲ:产生了棕黄色的雾
D.图Ⅳ:湿润的有色布条褪色
[解析] MnO2和浓盐酸在加热条件下反应,随着反应的进行,浓盐酸浓度变小,MnO2不与稀盐酸反应,即使MnO2过量,盐酸也不能全部消耗完,A项错误;图Ⅱ不仅能证明新制氯水具有酸性,还可以证明新制氯水具有漂白性,B项错误;铜丝在Cl2中燃烧,生成棕黄色的烟,C项错误。
[答案] D
11.下列装置应用于实验室制氯气并回收氯化锰的实验,能达到实验目的的是( )
A.用装置甲制取氯气
B.用装置乙除去氯气中混有的少量氯化氢
C.用装置丙分离二氧化锰和氯化锰溶液
D.用装置丁蒸干氯化锰溶液制MnCl2·4H2O
[解析] A项,二氧化锰和浓盐酸制备氯气需要加热,甲装置没有加热仪器,错误;B项,饱和碳酸氢钠溶液能吸收氯气,但NaHCO3和HCl反应能生成CO2,引入新的杂质气体,所以吸收试剂应该为饱和食盐水,并且洗气瓶气体流向为长导气管进短导气管出,错误;C项,二氧化锰不溶于水,氯化锰易溶于水,因此分离二氧化锰和氯化锰溶液需要过滤,正确;D项,若蒸干氯化锰溶液可能得不到MnCl2·4H2O,错误。
[答案] C
12.实验室里用如图所示仪器和药品来制取纯净的无水氯化铜(Cu+Cl2eq \(=====,\s\up17(△))CuCl2)。图中A、B、C、D、E、F表示玻璃管接口,接口的弯曲和伸长等部分未画出。根据要求填写下列各小题空白。
(1)如果所制气体从左向右流向时,上述各仪器装置的正确连接顺序是(填各装置的序号)( )接( )接( )接( )接( )接( ),其中②与④装置相连时,玻璃管接口(用装置中字母表示)应是________接________。
(2)装置②的作用是__________________________;
装置④的作用是__________________________。
(3)实验开始时,应首先检验装置的________,实验结束时,应先熄灭________处的酒精灯。
(4)在装置⑤的烧瓶中,发生反应的化学方程式为__________________________
__________________________。
[解析] 制取纯净的无水CuCl2,应由Cu和纯净的Cl2加热制得,欲制得纯净的氯气需③和⑤组合制得Cl2,再经④洗去Cl2中的氯化氢,经过②除去水蒸气,最后排出的尾气用碱液吸收以防止多余的Cl2污染环境。
[答案] (1)③ ⑤ ④ ② ① ⑥ C B
(2)除去Cl2中的水蒸气 除去Cl2中的HCl气体
(3)气密性 ①
(4)MnO2+4HCl(浓)eq \(=====,\s\up17(△))MnCl2+Cl2↑+2H2O
13.图中为实验室制取氯气及性质验证的装置图:
参考装置图回答下列问题:
(1)请指出仪器a的名称________,仪器b的名称________,写出装置A中反应的化学方程式__________________________
__________________________。
(2)在装置D中可观察到的现象是__________________,装置E中可观察到的现象是__________________,装置F中可观察到的现象是__________________________。
(3)装置B的作用为________,装置C的作用为________,装置H的作用为________,写出装置H的化学方程式__________________________。
[解析] (1)由装置图可知,仪器a的名称是分液漏斗,仪器b的名称是圆底烧瓶,装置A中的化学反应方程式为MnO2+4HCl(浓)eq \(=====,\s\up17(△))Cl2↑+MnCl2+2H2O。(2)Cl2本身没有漂白作用,它与水反应生成的HClO有漂白作用,因此干燥的有色布条不会褪色,湿润的有色布条会褪色,湿润的淀粉-KI试纸变蓝色。(3)装置B中盛放的是饱和食盐水,它的作用是除去Cl2中的HCl,装置C中盛放的是浓硫酸,它的作用是除去H2O,装置H中盛放的是NaOH溶液,它的作用是吸收Cl2,防止污染环境,发生反应的化学方程式为Cl2+2NaOH===NaCl+
NaClO+H2O。
[答案] (1)分液漏斗 圆底烧瓶 MnO2+4HCl(浓)eq \(=====,\s\up17(△))Cl2↑+MnCl2+2H2O
(2)干燥的有色布条无变化 湿润的有色布条褪色 湿润的淀粉-KI试纸变蓝
(3)除去Cl2中的HCl 除去Cl2中的H2O 吸收多余Cl2 Cl2+2NaOH===NaCl+NaClO+H2O
14.有一包白色固体,它可能含有KCl、K2CO3、KNO3中的一种或几种,现进行如下实验:
①溶于水,得无色溶液;
②向溶液中滴加AgNO3溶液,生成白色沉淀;
③再滴加稀硝酸,沉淀减少但不完全消失,同时有气泡生成。
根据上述现象判断:
(1)白色固体一定含有的成分是________,可能含有的成分是________。
(2)写出上述实验中有关反应的离子方程式:
__________________________。
[解析] 由②产生白色沉淀知,可能含有K2CO3和KCl中的一种或两种。由③沉淀减少且有气泡生成知,一定含有K2CO3;由沉淀不完全消失可知,一定含有KCl。
[答案] (1)KCl和K2CO3 KNO3
(2)Ag++Cl-===AgCl↓,2Ag++COeq \\al(2-,3)===Ag2CO3↓,Ag2CO3+2H+===2Ag++H2O+CO2↑
高中化学人教版 (2019)必修 第一册第三节 化学键第二课时教案设计: 这是一份高中化学人教版 (2019)必修 第一册第三节 化学键第二课时教案设计,共22页。
高中化学人教版 (2019)必修 第一册第一节 铁及其化合物第二课时教案设计: 这是一份高中化学人教版 (2019)必修 第一册第一节 铁及其化合物第二课时教案设计,共24页。
人教版 (2019)必修 第一册第二章 海水中的重要元素——钠和氯第三节 物质的量第二课时教学设计: 这是一份人教版 (2019)必修 第一册第二章 海水中的重要元素——钠和氯第三节 物质的量第二课时教学设计,共18页。