2020浙江高考化学二轮讲义:专题三第3讲 离子反应的应用
展开第3讲 离子反应的应用
离子共存[学生用书P12]
1.离子共存的含义
所谓几种离子在同一溶液中能大量共存,就是指离子之间不发生任何反应;若离子之间能发生反应,则不能大量共存。离子共存问题是离子反应条件和本质的最直接应用。
2.判断多种离子能否大量共存于同一溶液中,归纳起来就是:一色、二性、三特殊、四反应。
(1)一色——溶液颜色
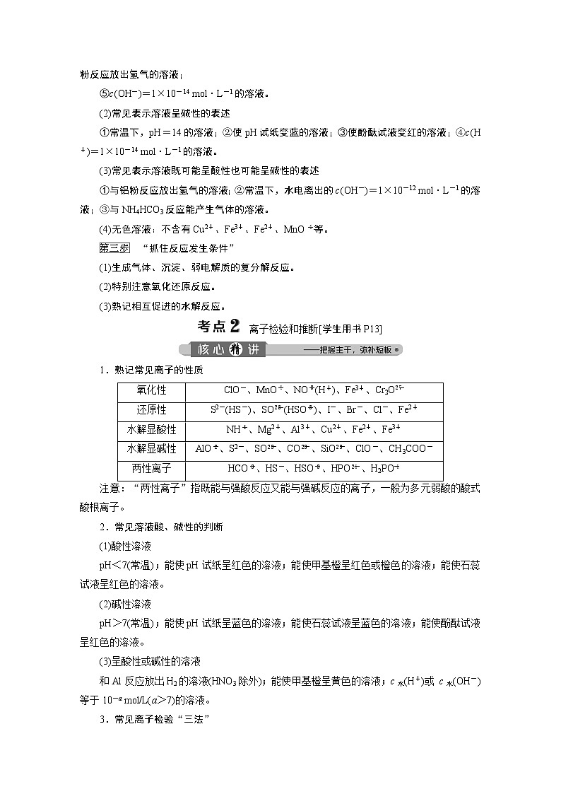
几种常见离子的颜色:
离子 | Cu2+ | Fe3+ | Fe2+ | MnO |
溶液颜色 | 蓝色 | 棕黄色 | 浅绿色 | 紫红色 |
(2)二性——溶液的酸碱性
①在强酸性溶液中,OH-及弱酸根阴离子(如CO、SO、S2-、CH3COO-等)均不能大量存在;
②在强碱性溶液中,H+及弱碱阳离子(如NH、Al3+、Fe3+等)均不能大量存在;
③酸式弱酸根离子(如HCO、HSO、HS-等)在强酸性或强碱性溶液中均不能大量存在。
(3)三特殊——三种特殊情况
①AlO与HCO不能大量共存:AlO+HCO+H2O===Al(OH)3↓+CO;
②“NO+H+”组合具有强氧化性,能与S2-、Fe2+、I-、SO等还原性的离子因发生氧化还原反应而不能大量共存;
③NH与CH3COO-、CO,Mg2+与HCO等组合中,虽然两种离子都能水解且水解相互促进,但总的水解程度仍很小,它们在溶液中能大量共存。
(4)四反应——四种反应类型
指离子间通常能发生的四种类型的反应,能相互反应的离子显然不能大量共存。
①复分解反应,如Ba2+与SO,NH与OH-,H+与CH3COO-等;
②氧化还原反应,如Fe3+与I-、S2-,NO(H+)与Fe2+,MnO(H+)与Br-等;
③相互促进的水解反应,如Al3+与HCO、CO、S2-、HS-、AlO;Fe3+与HCO、CO等;
④络合反应,如Fe3+与SCN-等。
1.水溶液中能大量共存的一组离子是( )
A.NH、Ba2+、Br-、CO
B.Cl-、SO、Fe2+、H+
C.K+、Na+、SO、MnO
D.Na+、H+、NO、HCO
解析:选C。A.Ba2+与CO能反应生成BaCO3沉淀,不能大量共存。B.SO与H+能反应生成SO2和H2O,SO与Fe2+能生成沉淀FeSO3,不能大量共存。C.离子之间不反应,可以大量共存。D.H+与HCO能反应生成CO2和H2O,不能大量共存。
2.常温下,下列各组离子在指定溶液中能大量共存的是( )
A.能溶解氧化铝的溶液中:K+、NH、HCO、NO
B.c(OH)-为1×10-12 mol·L-1的溶液中:Na+、Al3+、I-、SiO
C.滴入酚酞显红色的溶液中:Na+、AlO、SO、Cl-
D.含有KNO3的溶液中:Fe2+、H+、Cl-、SO
解析:选C。能溶解氧化铝的溶液可能是强酸性溶液或强碱性溶液,HCO在强酸性和强碱性溶液中都不能大量存在,NH在强碱性溶液中不能大量存在,A项错误;c(OH-)为1×10-12 mol·L-1的溶液为酸性溶液,SiO不能大量存在,B项错误;滴入酚酞显红色的溶液是碱性溶液,各离子可以大量共存,C项正确;H+、NO和Fe2+因能发生氧化还原反应而不能大量共存,D项错误。
3.制备(NH4)2Fe(SO4)2·6H2O的实验中,需对过滤出产品的母液(pH<1)进行处理。室温下,分别取母液并向其中加入指定物质,反应后的溶液中主要存在的一组离子正确的是( )
A.通入过量Cl2:Fe2+、H+、NH、Cl-、SO
B.加入少量NaClO溶液:NH、Fe2+、H+、SO、ClO-
C.加入过量NaOH溶液:Na+、Fe2+、NH、SO、OH-
D.加入过量NaClO和NaOH的混合溶液:Na+、SO、Cl-、ClO-、OH-
解析:选D。A项,Cl2会氧化Fe2+,错误;B项,ClO-会氧化Fe2+,且H+会与ClO-结合成弱电解质HClO,错误;C项,OH-会与Fe2+反应生成Fe(OH)2沉淀,OH-也会与NH反应生成NH3·H2O,错误;D项,加入过量的ClO-会氧化Fe2+生成Fe3+和Cl-,过量的OH-会除去Fe3+和NH,最终溶液中含Na+、Cl-和SO,而ClO-和OH-均是过量的,正确。
判断离子共存的步骤
“细审题干关键点”
(1)注意“一定大量共存”“可能大量共存”还是“不能大量共存”等关键点。
(2)注意“透明溶液”意味着无难溶物和微溶物,但并不意味着溶液无色。
“分析限制条件”
(1)常见表示溶液呈酸性的表述
①常温下,pH=1的溶液;②使pH试纸变红的溶液;③使甲基橙呈红色的溶液;④与镁粉反应放出氢气的溶液;
⑤c(OH-)=1×10-14 mol·L-1的溶液。
(2)常见表示溶液呈碱性的表述
①常温下,pH=14的溶液;②使pH试纸变蓝的溶液;③使酚酞试液变红的溶液;④c(H+)=1×10-14 mol·L-1的溶液。
(3)常见表示溶液既可能呈酸性也可能呈碱性的表述
①与铝粉反应放出氢气的溶液;②常温下,水电离出的c(OH-)=1×10-12 mol·L-1的溶液;③与NH4HCO3反应能产生气体的溶液。
(4)无色溶液:不含有Cu2+、Fe3+、Fe2+、MnO等。
“抓住反应发生条件”
(1)生成气体、沉淀、弱电解质的复分解反应。
(2)特别注意氧化还原反应。
(3)熟记相互促进的水解反应。
离子检验和推断[学生用书P13]
1.熟记常见离子的性质
氧化性 | ClO-、MnO、NO(H+)、Fe3+、Cr2O |
还原性 | S2-(HS-)、SO(HSO)、I-、Br-、Cl-、Fe2+ |
水解显酸性 | NH、Mg2+、Al3+、Cu2+、Fe2+、Fe3+ |
水解显碱性 | AlO、S2-、SO、CO、SiO、ClO-、CH3COO- |
两性离子 | HCO、HS-、HSO、HPO、H2PO |
注意:“两性离子”指既能与强酸反应又能与强碱反应的离子,一般为多元弱酸的酸式酸根离子。
2.常见溶液酸、碱性的判断
(1)酸性溶液
pH<7(常温);能使pH试纸呈红色的溶液;能使甲基橙呈红色或橙色的溶液;能使石蕊试液呈红色的溶液。
(2)碱性溶液
pH>7(常温);能使pH试纸呈蓝色的溶液;能使石蕊试液呈蓝色的溶液;能使酚酞试液呈红色的溶液。
(3)呈酸性或碱性的溶液
和Al反应放出H2的溶液(HNO3除外);能使甲基橙呈黄色的溶液;c水(H+)或 c水(OH-)等于10-a mol/L(a>7)的溶液。
3.常见离子检验“三法”
方法 | 离子 | 试剂 | 现象 | 注意 |
沉淀法 | Cl-、Br-、I- | AgNO3和HNO3 | 白色沉淀 (AgCl)、淡黄色沉淀(AgBr)、黄色沉淀(AgI) |
|
SO | 稀HCl和BaCl2 | 白色沉淀 | 先用足量 HCl酸化 | |
Fe2+ | NaOH溶液 | 白色沉淀→灰绿色→ 红褐色沉淀 |
| |
Fe3+ | NaOH溶液 | 红褐色沉淀 |
| |
Al3+ | NaOH溶液 | 白色沉淀→沉淀溶解 | Zn2+也 有此现象 | |
气体法 | NH | 浓NaOH溶 液和湿润的 红色石蕊试纸 | 产生刺激性 气体,使试 纸变蓝 | 反应要 加热 |
CO | 稀盐酸和 石灰水 | 石灰水变浑浊 | HCO、 SO、 HSO也 有此现象 | |
SO | 稀H2SO4和 品红溶液 | 品红溶 液褪色 |
| |
显色法 | I- | 氯水(少量)和CCl4 | 下层为紫色 |
|
Fe2+ | KSCN溶液,再滴氯水 | 先是无变化,滴氯水后 变红色 |
| |
Fe3+ | KSCN溶液 | 红色 |
| |
苯酚溶液 | 紫色 |
| ||
Na+、K+ | 铂丝和HCl | 火焰为黄色(Na+)、浅紫 色(K+) | 要透过蓝 色钴玻璃 观察K+的焰色 |
1.(2018·浙江4月选考,T25)某绿色溶液A含有H+、Na+、Mg2+、Fe2+、Cu2+、SO、Cl-、CO和HCO离子中的若干种,取该溶液进行如下实验(已知Ag2SO4微溶于水,可溶于酸):
①向溶液中滴加Ba(OH)2溶液,过滤,得到不溶于酸的白色沉淀和绿色滤液B;
②取滤液B,先用HNO3酸化,再滴加0.001 mol·L-1 AgNO3 溶液,有白色沉淀生成。
下列说法不正确的是( )
A.溶液A中一定存在H+、SO和Cl-
B.溶液A中不存在Mg2+、CO和HCO,不能确定Na+的存在
C.第②步生成的白色沉淀中只有AgCl,没有Ag2CO3
D.溶液A中存在Fe2+与Cu2+中的一种或两种,且可以用NaOH溶液判断
答案:B
2.某溶液可能含有Cl-、SO、CO、NH、Fe3+、Al3+和K+。取该溶液100 mL,加入过量NaOH溶液,加热,得到0.02 mol气体,同时产生红褐色沉淀;过滤,洗涤,灼烧,得到1.6 g固体;向上述滤液中加足量BaCl2溶液,得到4.66 g不溶于盐酸的沉淀。由此可知原溶液中( )
A.至少存在5种离子
B.Cl-一定存在,且c(Cl-)≥0.4 mol/L
C.SO、NH一定存在,Cl-可能不存在
D.CO、Al3+一定不存在,K+可能存在
解析:选B。根据加入过量NaOH溶液并加热,得到0.02 mol气体,说明该溶液中有NH,为0.02 mol,同时产生红褐色沉淀,说明该溶液中有Fe3+,为0.02 mol,可知该溶液中没有CO。根据得到不溶于盐酸的4.66 g沉淀,说明该溶液中有SO,且为 0.02 mol,则根据溶液呈电中性原则可知溶液中一定有Cl-,至少有0.04 mol,B正确。
3.(2017·浙江4月选考,T25)某固体混合物中可能含有:K+、Na+、Cl-、CO、SO等离子,将该固体溶解所得到的溶液进行了如下实验:
下列说法正确的是( )
A.该混合物一定是K2CO3和NaCl
B.该混合物可能是Na2CO3和KCl
C.该混合物可能是Na2SO4和Na2CO3
D.该混合物一定是Na2CO3和NaCl
解析:选B。由溶液的焰色反应可知溶液中一定含有Na+。由加入过量Ba(NO3)2溶液产生的白色沉淀完全溶于盐酸,可知溶液中一定不含有SO,一定含有CO,由溶液加入AgNO3/HNO3溶液产生白色沉淀,可知溶液中一定含有Cl-,则该混合物可能为NaCl和K2CO3,也可能为Na2CO3和KCl或Na2CO3和NaCl。
4.某强酸性溶液X,可能含有Al3+、Ba2+、NH、Fe2+、Fe3+、CO、SO、SiO、NO中的一种或几种离子,取该溶液进行实验,转化关系如图所示。反应过程中有一种气体在空气中会变为红棕色。回答下列问题:
(1)由题给信息可知,溶液X中肯定不存在的阴离子有______________________。
(2)沉淀C是________(填化学式),由此可确定溶液X 中肯定不存在的阳离子有________________。
(3)气体A是________(填化学式),产生气体A的离子方程式为____________________________________________。
(4)________(填“能”或“不能”)根据沉淀E确定溶液X中存在Fe3+,理由是
________________________________________________________________________
________________________________________________________________________。
解析:(1)溶液呈强酸性,CO能与H+反应生成CO2和H2O,SiO能与H+反应生成H2SiO3沉淀;由题意知,气体A只能由步骤①中发生氧化还原反应得到,故有离子被NO氧化,可知肯定为Fe2+:3Fe2++4H++NO===3Fe3++NO↑+2H2O,故CO、SiO、NO肯定不存在。(2)能与Ba(NO3)2溶液反应生成沉淀的只有SO、CO,由于CO不存在,故只能是SO,则沉淀C为BaSO4。溶液中含有SO,则Ba2+一定不存在。(4)溶液B中含有由Fe2+被NO(H+)氧化得到的Fe3+,因此沉淀E是Fe(OH)3,但不能据此判断溶液X中是否含有Fe3+。
答案:(1)CO、SiO、NO (2)BaSO4 Ba2+
(3)NO 3Fe2++4H++NO===3Fe3++NO↑+2H2O
(4)不能 溶液B中含有由Fe2+被NO(H+)氧化得到的Fe3+,故无法确定溶液X中是否存在Fe3+
离子推断的四项基本原则
课后达标检测[学生用书P105(单独成册)]
一、选择题
1.在一种酸性溶液中,可能存在NO、I-、Cl-、Fe3+中的一种或几种离子,向该溶液中加入溴水,溴单质被还原,则以下有关该酸性溶液的推测中不正确的是( )
A.一定含碘离子 B.可能含铁离子
C.可能含氯离子 D.不含硝酸根离子
解析:选B。酸性条件下,向该溶液中加入溴水,溴单质被还原,说明溴单质作氧化剂,则原溶液中存在还原性离子,原溶液中一定含有碘离子,A项正确;原溶液中含有碘离子,则氧化性离子不能存在,故铁离子一定不存在,B项错误;酸性溶液中氢离子、碘离子和氯离子可以大量共存,C项正确;碘离子具有强还原性,酸性条件下,硝酸根离子具有强氧化性,所以原溶液中一定不含硝酸根离子,D项正确。
2.某溶液中同时含有下列六种离子:①HS-、②SO、③NO、④PO、⑤SO、⑥Na+,向其中加入足量H2O2,充分反应后溶液中离子浓度基本保持不变的是( )
A.①②④⑤ B.②③④
C.③④⑥ D.只有⑤⑥
解析:选C。H2O2具有较强的氧化性,能氧化HS-、SO,其中SO被氧化为SO,故只有③④⑥的浓度基本不变。
3.某无色溶液含有下列离子中的若干种:H+、NH、Fe3+、Ba2+、Al3+、CO、Cl-、OH-、NO。向该溶液中加入铝粉,只放出H2,则溶液中能大量存在的离子最多有( )
A.3种 B.4种
C.5种 D.6种
解析:选C。含有Fe3+的溶液显黄色,在无色溶液中不能大量存在;H+与CO、OH-会发生反应,不能大量共存;OH-与NH、Al3+会发生反应,不能大量共存;Ba2+、Al3+、CO会发生反应,不能大量共存。向该溶液中加入铝粉,只放出H2,若溶液为碱性,则含有大量的OH-,还可能含有大量的Ba2+、Cl-、NO,离子最多4种;若溶液为酸性,由于H+、NO起硝酸的作用,加入Al不能产生氢气,所以含有的离子可能是H+、NH、Ba2+、Al3+、Cl-,最多是5种离子。
4.某溶液含有K+、Fe3+、SO、CO、I-中的几种。取样,滴加KSCN溶液后显血红色。下列有关原溶液的说法不正确的是( )
A.一定存在的离子为Fe3+、SO
B.一定不存在的离子为CO、I-
C.不能确定的离子为K+、SO
D.确定是否含有K+需要经过焰色反应
解析:选C。滴加KSCN溶液后显血红色,说明原溶液中一定含有Fe3+,Fe3+与CO能发生相互促进的水解反应而不能大量共存,Fe3+与I-能发生氧化还原反应而不能大量共存,故原溶液中一定不含CO、I-,根据溶液呈电中性可知,原溶液中一定含SO,而K+需要经过焰色反应才能确定其是否存在,A、B、D项正确,C项错误。
5.下列有关FeBr2溶液的叙述错误的是( )
A.滴加淀粉KI溶液变为蓝色
B.该溶液中Cu2+、NH、SO、Cl- 可以大量共存
C.与硝酸酸化的AgNO3溶液反应有沉淀生成并放出气体
D.向该溶液中通入过量Cl2,反应的离子方程式:2Fe2++4Br-+3Cl2===2Fe3++2Br2+6Cl-
解析:选A。Fe2+不能将碘离子氧化,遇到I-不会反应,溶液中不会生成I2,不会发生显色反应。
6.下列有关NaClO和NaCl混合溶液的叙述正确的是( )
A.该溶液中,H+、NH、SO、Br-可以大量共存
B.该溶液中,Ag+、K+、NO、CH3CHO可以大量共存
C.向该溶液中滴入少量FeSO4溶液,反应的离子方程式为2Fe2++ClO-+2H+===Cl-+2Fe3++H2O
D.向该溶液中加入浓盐酸,每产生1 mol Cl2,转移电子约为6.02×1023个
解析:选D。A.由于HClO是弱酸,则溶液中H+不可能大量存在,且HClO能氧化Br-。B.Ag+与Cl-能生成沉淀,不能大量共存,CH3CHO具有较强的还原性,则ClO-和CH3CHO不能大量共存。C.因 NaClO水解使得溶液显碱性,故生成的不是Fe3+而是Fe(OH)3。D.向溶液中加入浓盐酸后发生反应:ClO-+Cl-+2H+===Cl2↑+H2O,每产生1 mol Cl2时,转移 1 mol电子,约为6.02×1023个。
7.某固体可能含有NH、Cu2+、Na+、Cl-、CO、SO中的几种离子。取等质量的两份该固体,进行如下实验(不考虑盐类的水解及水的电离):
(1)一份固体溶于水得无色透明溶液,加入足量BaCl2溶液,得沉淀6.63 g,在沉淀中加入过量稀盐酸,仍有4.66 g沉淀。
(2)另一份固体与过量NaOH固体混合后充分加热,产生使湿润的红色石蕊试纸变蓝的气体0.672 L(标准状况)。
下列说法正确的是( )
A.该固体中一定有NH、CO、SO、Na+
B.该固体中一定没有Cu2+、Cl-、Na+
C.该固体中只含有NH、CO、SO、Cl-
D.根据以上实验,无法确定该固体中有Na+
解析:选A。由(1)可知溶液中无Cu2+,含有CO、SO,且n(BaSO4)=4.66 g/M(BaSO4)=n(SO)=0.02 mol,n(BaCO3)=n(CO)=(6.63 g-4.66 g)/M(BaCO3)=0.01 mol;由(2)可知溶液中含有NH,且n(NH)=0.672 L/22.4 L·mol-1=0.03 mol;由溶液的“电荷守恒”可知:正电荷为n(NH)×1=0.03 mol,而负电荷为[n(SO)+n(CO)]×2=0.06 mol,因为正电荷少于负电荷,故溶液中一定含有钠离子,不一定含有氯离子。
二、非选择题
8.已知A和B两支试管所盛的溶液中共含有K+、Ag+、Mg2+、Cl-、OH-、NO六种离子,向试管A的溶液中滴入酚酞试液呈粉红色。请回答下列问题:
(1)试管A的溶液中所含的离子是_____________________________________。
(2)若向试管B的溶液中加入合适的药品,过滤后可以得到相应的金属和仅含一种溶质的溶液,则加入的药品是________(填化学式)。
(3)若试管A和试管B中的溶液是由等物质的量的四种物质配成的溶液,将两试管中溶液混合后过滤,所得滤液中各种离子的物质的量之比为_______________________________。
解析:(1)向试管A的溶液中滴入酚酞试液呈粉红色:A中含OH-,则A中不含与OH-反应的Mg2+、Ag+,再推知A中含Cl-,因溶液呈电中性,所以A中含阳离子K+,B中含阴离子NO。结论:A中含OH-、Cl-、K+。B中含Mg2+、Ag+、NO。(2)加入Mg与Ag+反应生成Ag,溶液中溶质只有Mg(NO3)2。(3)若试管A和试管B中的溶液是由等物质的量的四种物质配成的溶液,设其物质的量均为1 mol,即A中为1 mol KOH,1 mol KCl。B中含1 mol Mg(NO3)2、1 mol AgNO3。将两试管中溶液混合后,生成1 mol AgCl,0.5 mol Mg(OH)2,过滤,所得滤液中剩余K+为2 mol、Mg2+为0.5 mol、NO为3 mol,即K+、Mg2+、NO物质的量之比为4∶1∶6。
答案:(1)K+、OH-、Cl- (2)Mg
(3)n(K+)∶n(Mg2+)∶n(NO)=4∶1∶6
9.有一瓶澄清的溶液,其中可能含有NH、K+、Ba2+、Al3+、Fe3+、I-、NO、CO、SO、AlO。取该溶液进行以下实验:
①用pH试纸检验,溶液呈强酸性。
②取溶液适量,加入少量CCl4和数滴新制氯水,振荡,CCl4层呈紫红色。
③另取溶液适量,逐滴加入NaOH溶液:a.溶液从酸性变为中性;b.溶液逐渐产生沉淀;c.沉淀完全溶解;d.最后加热溶液,有气体放出,该气体能使湿润的红色石蕊试纸变蓝。
④取适量③得到的碱性溶液,加入Na2CO3溶液,有白色沉淀生成。
根据上述实验现象,回答下列问题。
(1)由①可以排除________________的存在。
(2)由②可以证明________的存在;同时排除__________________的存在;理由是
________________________________________________________________________
________________________________________________________________________。
(3)由③可以证明________的存在;写出c、d所涉及的化学方程式,是离子反应的用离子方程式表示:
c________________________________________________________________________;
d________________________________________________________________________。
(4)由④可以证明____________的存在,同时排除____________的存在。
解析:(1)用pH试纸检验,溶液呈强酸性,也就是存在大量的H+,由于CO和AlO能与其反应,则两者在溶液中不存在。(2)取溶液适量,加入少量CCl4和数滴新制氯水,振荡,CCl4层呈紫红色,说明溶液中一定存在I-,由于Fe3+、NO(酸性条件下)能氧化I-,则二者不存在。(3)根据题意生成的沉淀又完全溶解,说明溶液中存在Al3+;根据加热溶液生成的气体能使湿润的红色石蕊试纸变蓝,则该气体是NH3,说明溶液中存在NH。(4)取适量③得到的碱性溶液,加入Na2CO3溶液,有白色沉淀生成,说明溶液中存在Ba2+,则一定不存在SO。
答案:(1)CO、AlO
(2)I- Fe3+、NO CCl4层呈紫红色,则原溶液中存在I-;Fe3+、NO在该环境中与I-不能共存
(3)Al3+、NH Al(OH)3+OH-===AlO+2H2O
NH+OH-NH3↑+H2O
(4)Ba2+ SO

