还剩38页未读,
继续阅读
所属成套资源:2020新课标高考化学二轮精品教案
成套系列资料,整套一键下载
2020新课标高考化学二轮讲义:专题八 化学反应与能量
展开
认识化学能可以与热能、电能等其他形式能量之间相互转化,能量的转化遵循能量守恒定律。
认识化学键的断裂和形成是化学反应中物质变化的实质及能量变化的主要原因。
认识化学能与热能的相互转化,恒温恒压条件下化学反应的反应热可用焓变表示。
了解盖斯定律及其简单应用。
认识化学能与电能相互转化的实际意义及其重要应用。
了解原电池及常见化学电源的工作原理。
了解电解池的工作原理,认识电解在实现物质转化和储存能量中的具体应用。
了解金属发生电化学腐蚀的本质,知道金属腐蚀的危害,了解防止金属腐蚀的措施。
化学能与热能
一、反应热及其表示方法
1.两种角度理解反应热
(1)从微观的角度说,是旧化学键断裂吸收的能量与新化学键形成放出的能量的差值。
在图中,a表示旧化学键断裂吸收的能量;b表示新化学键形成放出的能量;c表示反应热。
(2)从宏观的角度说,是反应物总能量与生成物总能量的差值。
在图中,a表示活化能;b表示活化分子变成生成物分子所释放的能量;c表示反应热。
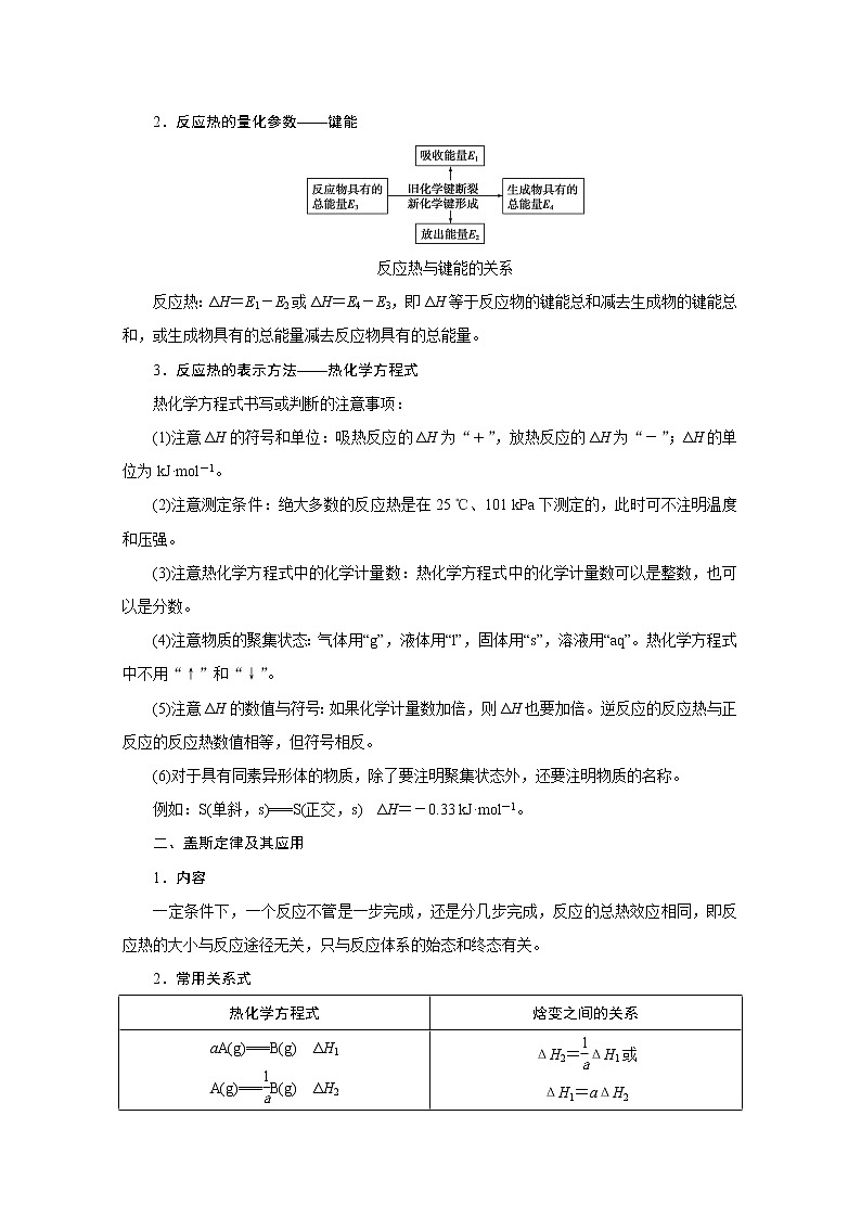
2.反应热的量化参数——键能
反应热与键能的关系
反应热:ΔH=E1-E2或ΔH=E4-E3,即ΔH等于反应物的键能总和减去生成物的键能总和,或生成物具有的总能量减去反应物具有的总能量。
3.反应热的表示方法——热化学方程式
热化学方程式书写或判断的注意事项:
(1)注意ΔH的符号和单位:吸热反应的ΔH为“+”,放热反应的ΔH为“-”;ΔH的单位为kJ·mol-1。
(2)注意测定条件:绝大多数的反应热是在25 ℃、101 kPa下测定的,此时可不注明温度和压强。
(3)注意热化学方程式中的化学计量数:热化学方程式中的化学计量数可以是整数,也可以是分数。
(4)注意物质的聚集状态:气体用“g”,液体用“l”,固体用“s”,溶液用“aq”。热化学方程式中不用“↑”和“↓”。
(5)注意ΔH的数值与符号:如果化学计量数加倍,则ΔH也要加倍。逆反应的反应热与正反应的反应热数值相等,但符号相反。
(6)对于具有同素异形体的物质,除了要注明聚集状态外,还要注明物质的名称。
例如:S(单斜,s)===S(正交,s) ΔH=-0.33 kJ·mol-1。
二、盖斯定律及其应用
1.内容
一定条件下,一个反应不管是一步完成,还是分几步完成,反应的总热效应相同,即反应热的大小与反应途径无关,只与反应体系的始态和终态有关。
2.常用关系式
热化学方程式
焓变之间的关系
aA(g)===B(g) ΔH1
A(g)===B(g) ΔH2
ΔH2=ΔH1或
ΔH1=aΔH2
aA(g)===B(g) ΔH1
B(g)===aA(g) ΔH2
ΔH1=-ΔH2
ΔH=ΔH1+ΔH2
1.(2019·高考全国卷Ⅱ)环戊二烯()是重要的有机化工原料,广泛用于农药、橡胶、塑料等生产。
已知:(g)===(g)+H2(g) ΔH1=+100.3 kJ·mol-1 ①
H2(g)+I2(g)===2HI(g) ΔH2=-11.0 kJ·mol-1 ②
对于反应:(g)+I2(g)===(g)+2HI(g) ③
ΔH3=________kJ·mol-1。
解析:根据盖斯定律,由反应①+反应②得反应③,则ΔH3=ΔH1+ΔH2=(+100.3-11.0) kJ·mol-1=+89.3 kJ·mol-1。
答案:+89.3
2.(2019·高考全国卷Ⅲ)Deacon直接氧化法可按下列催化过程进行:
CuCl2(s)===CuCl(s)+Cl2(g) ΔH1=+83 kJ·mol-1
CuCl(s)+O2(g)===CuO(s)+Cl2(g) ΔH2=-20 kJ·mol-1
CuO(s)+2HCl(g)===CuCl2(s)+H2O(g) ΔH3=-121 kJ·mol-1
则4HCl(g)+O2(g)===2Cl2(g)+2H2O(g)的ΔH=________kJ·mol-1。
解析:将已知热化学方程式依次编号为①②③,根据盖斯定律,由(①+②+③)×2得4HCl(g)+O2(g)===2Cl2(g)+2H2O(g) ΔH=-116 kJ·mol-1。
答案:-116
3.(2019·高考天津卷)硅粉与HCl在300 ℃时反应生成1 mol SiHCl3气体和H2,放出225 kJ热量,该反应的热化学方程式为______________________________________________
________________________________________________________________________。
解析:该反应的热化学方程式为Si(s)+3HCl(g)SiHCl3(g)+H2(g) ΔH=-225 kJ·mol-1。
答案:Si(s)+3HCl(g)SiHCl3(g)+H2(g) ΔH=-225 kJ·mol-1
热化学方程式书写易出现的错误
(1)未标明反应物或生成物的状态而造成错误。
(2)反应热的符号使用不正确,即吸热反应未标出“+”号,放热反应未标出“-”号而造成错误。
(3)漏写ΔH的单位,或将ΔH的单位写为kJ而造成错误。
(4)反应热的数值与方程式中的化学计量数不对应而造成错误。
(5)对燃烧热、中和热的概念理解不到位,忽略其标准是1 mol 可燃物或生成1 mol H2O(l)而造成错误。
4.(2018·高考天津卷)CO2与CH4经催化重整,制得合成气:CH4(g)+CO2(g)2CO(g)+2H2(g)。
已知上述反应中相关的化学键键能数据如下:
化学键
C—H
C===O
H—H
C===←O(CO)
键能/(kJ·mol-1)
413
745
436
1 075
则该反应的ΔH=________。
解析:根据ΔH=反应物总键能-生成物总键能,该反应的ΔH=(413×4+745×2) kJ·mol-1-(1 075×2+436×2) kJ·mol-1=+120 kJ·mol-1。
答案:+120 kJ·mol-1
利用键能计算反应热,要熟记公式:ΔH=反应物总键能-生成物总键能,其关键是弄清物质中化学键的数目。在中学阶段要掌握常见单质、化合物中所含共价键的数目。共价晶体:1 mol金刚石中含2 mol C—C键,1 mol硅晶体中含2 mol Si—Si键,1 mol SiO2晶体中含4 mol Si—O键;分子晶体:1 mol P4中含有6 mol P—P键,1 mol C2H6中含有6 mol C—H键和1 mol C—C键。
5.(1)(2018·高考北京卷)近年来,研究人员提出利用含硫物质热化学循环实现太阳能的转化与存储。过程如下:
反应Ⅰ:2H2SO4(l)===2SO2(g)+2H2O(g)+O2(g) ΔH1=+551 kJ·mol-1
反应Ⅲ:S(s)+O2(g)===SO2(g) ΔH3=-297 kJ·mol-1
反应Ⅱ的热化学方程式:_________________________________________________。
(2)(2018·高考全国卷Ⅲ)SiHCl3在催化剂作用下发生反应:
2SiHCl3(g)=== SiH2Cl2(g)+SiCl4(g) ΔH1=+48 kJ·mol-1
3SiH2Cl2(g)=== SiH4(g)+2SiHCl3(g) ΔH2=-30 kJ·mol-1
则反应4SiHCl3(g)=== SiH4(g)+3SiCl4(g)的ΔH为________kJ·mol-1。
(3)(2018·高考全国卷Ⅱ)CH4CO2催化重整反应为CH4(g)+CO2(g)=== 2CO(g)+2H2(g)。
已知:C(s)+2H2(g)=== CH4(g) ΔH=-75 kJ·mol-1
C(s)+O2(g)=== CO2(g) ΔH=-394 kJ·mol-1
C(s)+O2(g)=== CO(g) ΔH=-111 kJ·mol-1
该催化重整反应的ΔH=________kJ·mol-1。
解析:(1)由于反应Ⅱ是二氧化硫的歧化反应,且由题意可知其氧化产物和还原产物分别为H2SO4和S,根据得失电子守恒和元素守恒可写出反应Ⅱ的化学方程式为3SO2(g)+2H2O(g)===2H2SO4(l)+S(s)。根据盖斯定律,反应Ⅰ与反应Ⅲ的热化学方程式相加得:2H2SO4(l)+S(s)===3SO2(g)+2H2O(g) ΔH=+254 kJ·mol-1,所以反应 Ⅱ 的热化学方程式为3SO2(g)+2H2O(g)===2H2SO4(l)+S(s) ΔH=-254 kJ·mol-1。
(2)将已知热化学方程式依次编号为①②,根据盖斯定律,由①×3+②,可得:4SiHCl3(g)===SiH4(g)+3SiCl4(g) ΔH=3×48 kJ·mol-1-30 kJ·mol-1=+114 kJ·mol-1。
(3)将已知的3个热化学方程式依次编号为①②③,根据盖斯定律③×2-①-②得该催化重整反应的ΔH=(-111×2+75+394) kJ·mol-1=+247 kJ·mol-1。
答案:(1)3SO2(g)+2H2O(g)===2H2SO4(l)+S(s) ΔH=-254 kJ·mol-1 (2)+114 (3)+247
叠加法求焓变
步骤1 “倒”
为了将方程式相加得到目标方程式,可将方程式颠倒过来,反应热的数值不变,但符号相反。这样,就不用再做减法运算了,实践证明,方程式相减时往往容易出错。
步骤2 “乘”
为了将方程式相加得到目标方程式,可将方程式乘以某个倍数,反应热也要相乘。
步骤3 “加”
上面的两个步骤做好了,只要将方程式相加即可得到目标方程式,反应热也要相加。
1.下列关于反应热和热化学反应的描述中正确的是( )
A.HCl和NaOH反应的中和热ΔH=-57.3 kJ·mol-1,则H2SO4和Ca(OH)2反应的中和热ΔH=2×(-57.3) kJ·mol-1
B.CO(g)的燃烧热ΔH=-283.0 kJ·mol-1,则2CO2(g)===2CO(g)+O2(g)反应的ΔH=+2×283.0 kJ·mol-1
C.氢气的燃烧热ΔH=-285.5 kJ·mol-1,则电解水的热化学方程式为2H2O(l)===2H2(g)+O2(g) ΔH=+285.5 kJ·mol-1
D.1 mol甲烷燃烧生成气态水和二氧化碳所放出的热量是甲烷的燃烧热
解析:选B。根据燃烧热定义知B正确。
对比法理解反应热、燃烧热与中和热
(1)化学反应吸收或放出的热量称为反应热,符号为ΔH,常用单位为kJ·mol-1,它只与化学反应的化学计量数、物质的聚集状态有关,而与反应条件无关。中学阶段研究的反应热主要是燃烧热和中和热。
(2)燃烧热:在101 kPa时,1 mol纯物质完全燃烧生成稳定的氧化物时所放出的热量。单位为kJ·mol-1。需注意:①燃烧热是以1 mol纯物质完全燃烧生成稳定的氧化物放出的热量来定义的,因此在书写燃烧热的热化学方程式时,一般以燃烧1 mol纯物质为标准来配平其余物质的化学计量数;②燃烧产物必须是稳定的氧化物,如C→CO2、H2→H2O(l)等。
(3)中和热:在稀溶液中,强酸跟强碱发生中和反应生成1 mol液态H2O时的反应热。需注意:①稀溶液指物质溶于大量水中;②中和热不包括离子在水溶液中的生成热、物质的溶解热、电解质电离时的热效应;③中和反应的实质是H+和OH-化合生成H2O,即H+(aq)+OH-(aq)===H2O(l) ΔH=-57.3 kJ·mol-1。
(4)反应热指反应完全时的热效应,所以对于可逆反应,其热量要小于反应完全时的热量。
2.(双选)(2019·济宁一模)研究表明CO与N2O在Fe+作用下发生反应的能量变化及反应历程如图所示,两步反应分别为①N2O+Fe+===N2+FeO+(慢)、②FeO++CO===CO2+Fe+(快)。下列说法正确的是( )
A.反应①是氧化还原反应,反应②是非氧化还原反应
B.两步反应均为放热反应,总反应的化学反应速率由反应①决定
C.Fe+使反应的活化能减小,FeO+是中间产物
D.若转移1 mol电子,则消耗11.2 L N2O
解析:选BC。A项,反应①②均有元素化合价的升降,因此都是氧化还原反应,A错误;B项,由题图可知,反应①②都是放热反应,总反应的化学反应速率由速率慢的反应①决定,B正确;C项,Fe+做催化剂,使反应的活化能减小,FeO+是反应过程中产生的物质,因此是中间产物,C正确;D项,由于没有指明外界条件,所以不能确定气体的体积,D错误。
3.已知:C(s)+H2O(g)===CO(g)+H2(g) ΔH=a kJ·mol-1,2C(s)+O2(g)===2CO(g) ΔH=-220 kJ·mol-1。H—H、O===O和O—H键的键能分别为436 kJ·mol-1、496 kJ·mol-1和462 kJ·mol-1,则a为( )
A.-332 B.-118
C.+350 D.+130
解析:选D。根据盖斯定律和焓变与键能的关系解答。根据题中给出的键能可得出热化学方程式:③2H2(g)+O2(g)===2H2O(g) ΔH3=(2×436+496-4×462) kJ·mol-1=-480 kJ·mol-1,题中②2C(s)+O2(g)===2CO(g) ΔH2=-220 kJ·mol-1,(②-③)×得①C(s)+H2O(g)===CO(g)+H2(g) ΔH1=(ΔH2-ΔH3)×,即a=(-220+480)×=+130,选项D正确。
4.已知:C(s)+O2(g)===CO2(g) ΔH1
CO2(g)+C(s)===2CO(g) ΔH2
2CO(g)+O2(g)===2CO2(g) ΔH3
4Fe(s)+3O2(g)===2Fe2O3(s) ΔH4
3CO(g)+Fe2O3(s)===3CO2(g)+2Fe(s) ΔH5
下列关于上述反应焓变的判断正确的是( )
A.ΔH1<0,ΔH3>0 B.ΔH2>0,ΔH4>0
C.ΔH1=ΔH2+ΔH3 D.ΔH3=ΔH4+ΔH5
解析:选C。A项,C(s)、CO(g)在O2(g)中燃烧生成CO2,均为放热反应,则有ΔH1<0、ΔH3<0;B项,CO2(g)与C(s)在高温条件下反应生成CO(g),该反应为吸热反应,则有ΔH2>0,Fe(s)与O2(g)反应生成Fe2O3(s)为放热反应,则有ΔH4<0;C项,将五个热化学方程式依次编号为①②③④⑤,根据盖斯定律,由②+③可得①,则有ΔH1=ΔH2+ΔH3;D项,将五个热化学方程式依次编号为①②③④⑤,根据盖斯定律,由③×3-⑤×2可得④,则有ΔH4=3ΔH3-2ΔH5。
反应热大小比较
(1)注意三问题
①反应中各物质的聚集状态;
②ΔH有正负之分,比较时要连同“+”“-”一起比较,类似数学中的正、负数大小的比较;
③若只比较放出或吸收热量的多少,则只比较数值的大小,不考虑正、负号。
(2)方法面面观
①利用盖斯定律比较
如,比较ΔH1与ΔH2的大小的方法。因ΔH1<0,ΔH2<0,ΔH3<0(均为放热反应),依据盖斯定律得ΔH1=ΔH2+ΔH3,即|ΔH1|>|ΔH2|,所以ΔH1<ΔH2。
②同一反应的生成物状态不同时,如
A(g)+B(g)===C(g) ΔH1,
A(g)+B(g)===C(l) ΔH2,
则ΔH1>ΔH2。
③同一反应的反应物状态不同时,如
A(s)+B(g)===C(g) ΔH1,
A(g)+B(g)===C(g) ΔH2,
则ΔH1>ΔH2。
④两个有联系的反应相比较时,如
C(s)+O2(g)===CO2(g) ΔH1 Ⅰ,
C(s)+O2(g)===CO(g) ΔH2 Ⅱ。
利用反应Ⅰ(包括ΔH1)乘以某计量数减去反应Ⅱ(包括ΔH2)乘以某计量数,即得出ΔH3=ΔH1×某计量数-ΔH2×某计量数,根据ΔH3大于0或小于0进行比较。
5.(1)(2017·高考全国卷Ⅲ)已知:
As(s)+H2(g)+2O2(g)===H3AsO4(s) ΔH1
H2(g)+O2(g)===H2O(l) ΔH2
2As(s)+O2(g)===As2O5(s) ΔH3
则反应As2O5(s) +3H2O(l)===2H3AsO4(s)的ΔH=________。
(2)(2017·高考全国卷Ⅰ)下图是通过热化学循环在较低温度下由水或硫化氢分解制备氢气的反应系统原理。
通过计算,可知系统(Ⅰ)和系统(Ⅱ)制氢的热化学方程式分别为
________________________________________________________________________、
________________________________________________________________________,
制得等量H2所需能量较少的是____________。
(3)(2017·高考海南卷)已知:①2NaOH(s)+CO2(g)===Na2CO3(g)+H2O(g) ΔH1=-127.4 kJ·mol-1
②NaOH(s)+CO2(g)===NaHCO3(s) ΔH2=-131.5 kJ·mol-1
反应2NaHCO3(s)===Na2CO3(s)+H2O(g)+CO2(g)的ΔH=________kJ·mol-1。
(4)(2017·高考北京卷)TiCl4是由钛精矿(主要成分为TiO2)制备钛(Ti)的重要中间产物,制备纯TiCl4的流程示意图如下:
氯化过程:TiO2与Cl2难以直接反应,加碳生成CO和CO2可使反应得以进行。
已知:TiO2(s)+2Cl2(g)===TiCl4(g)+O2(g) ΔH1=+175.4 kJ·mol-1
2C(s)+O2(g)===2CO(g) ΔH2=-220.9 kJ·mol-1
沸腾炉中加碳氯化生成TiCl4(g)和CO(g)的热化学方程式:_____________________。
解析:(1)将已知热化学方程式依次编号为①②③,根据盖斯定律,由①×2-②×3-③可得:As2O5(s)+3H2O(l)===2H3AsO4(s) ΔH=2ΔH1-3ΔH2-ΔH3。
(2)系统(Ⅰ)和系统(Ⅱ)都是吸热反应,从热化学方程式可以看出,系统(Ⅱ)制备1 mol H2需要消耗20 kJ能量,而系统(Ⅰ)制备1 mol H2需要消耗286 kJ能量,故系统(Ⅱ)消耗的能量较少。
(3)①-2×②得到:2NaHCO3(s)===Na2CO3(s)+CO2(g)+H2O(g) ΔH=[(-127.4)-2×(-131.5)] kJ·mol-1=+135.6 kJ·mol-1。
(4)根据盖斯定律,将已知的两个热化学方程式相加即可得到所求热化学方程式。
答案:(1)2ΔH1-3ΔH2-ΔH3 (2)H2O(l)===H2(g)+O2(g) ΔH=+286 kJ·mol-1 H2S(g)===H2(g)+S(s) ΔH=+20 kJ·mol-1 系统(Ⅱ)
(3)+135.6 (4)TiO2(s)+2Cl2(g)+2C(s)===TiCl4(g)+2CO(g) ΔH=-45.5 kJ·mol-1
原电池的原理及应用
1.图解原电池工作原理
2.原电池装置图的升级考查
(1)装置①②③中,电子均不能通过电解质溶液(或内电路)。
(2)装置①中,由于不可避免会直接发生反应Zn+Cu2+===Cu+Zn2+而使化学能转化为热能,所以装置②的能量转化率比装置①高。
(3)盐桥的作用
①隔离正、负极反应物,避免直接接触,导致电流不稳定;
②通过离子的定向移动,构成闭合回路;
③平衡电极区的电荷。
(4)离子交换膜的作用:离子交换膜是一种选择性透过膜,允许相应离子通过,离子迁移方向遵循电池中离子迁移方向。
角度一 燃料电池
1.(2019·高考全国卷Ⅰ)利用生物燃料电池原理研究室温下氨的合成,电池工作时MV2+/MV+在电极与酶之间传递电子,示意图如图所示。下列说法错误的是( )
A.相比现有工业合成氨,该方法条件温和,同时还可提供电能
B.阴极区,在氢化酶作用下发生反应H2+2MV2+===2H++2MV+
C.正极区,固氮酶为催化剂,N2 发生还原反应生成NH3
D.电池工作时质子通过交换膜由负极区向正极区移动
解析:选B。由题图和题意知,电池总反应是3H2+N2===2NH3。该合成氨反应在常温下进行,并形成原电池产生电能,反应不需要高温、高压和催化剂,A项正确;观察题图知,左边电极发生氧化反应MV+-e-===MV2+,为负极,不是阴极,B项错误;正极区N2在固氮酶作用下发生还原反应生成NH3,C项正确;电池工作时,H+通过交换膜,由左侧(负极区)向右侧(正极区)迁移,D项正确。
2.(2016·高考全国卷Ⅲ)锌空气燃料电池可用作电动车动力电源,电池的电解质溶液为KOH溶液,反应为2Zn+O2+4OH-+2H2O===2Zn(OH)。下列说法正确的是 ( )
A.充电时,电解质溶液中K+向阳极移动
B.充电时,电解质溶液中c(OH-)逐渐减小
C.放电时,负极反应为Zn+4OH--2e-===Zn(OH)
D.放电时,电路中通过2 mol电子,消耗氧气22.4 L(标准状况)
解析:选C。K+带正电荷,充电时K+应该向阴极移动,A项错误。根据该电池放电的总反应可知,放电时消耗OH-,则充电时,OH-浓度应增大,B项错误。放电时,Zn为负极,失去电子生成Zn(OH),其电极反应为Zn+4OH--2e-===Zn(OH),C项正确。消耗1 mol O2转移4 mol电子,故转移2 mol电子时消耗0.5 mol O2,在标准状况下的体积为11.2 L,D项错误。
角度二 二次电池
3.(2019·高考全国卷Ⅲ)为提升电池循环效率和稳定性,科学家近期利用三维多孔海绵状Zn(3DZn)可以高效沉积ZnO的特点,设计了采用强碱性电解质的3DZnNiOOH二次电池,结构如图所示。电池反应为Zn(s)+2NiOOH(s)+H2O(l)ZnO(s)+2Ni(OH)2(s)。下列说法错误的是( )
A.三维多孔海绵状Zn具有较高的表面积,所沉积的 ZnO分散度高
B.充电时阳极反应为 Ni(OH)2(s)+OH-(aq)-e-===NiOOH(s)+H2O(l)
C.放电时负极反应为 Zn(s)+2OH-(aq) -2e-===ZnO(s)+H2O(l)
D.放电过程中 OH- 通过隔膜从负极区移向正极区
解析:选D。该电池采用的三维多孔海绵状Zn具有较高的表面积,可以高效沉积ZnO,且所沉积的ZnO分散度高,A正确;根据题干中总反应可知,该电池充电时,Ni(OH)2在阳极发生氧化反应生成NiOOH,其电极反应式为Ni(OH)2(s)+OH-(aq)-e-===NiOOH(s)+H2O(l),B正确;放电时Zn在负极发生氧化反应生成ZnO,电极反应式为Zn(s)+2OH-(aq) -2e-===ZnO(s)+H2O(l),C正确;电池放电过程中,OH-等阴离子通过隔膜从正极区移向负极区,D错误。
4.(2018·高考全国卷Ⅲ)一种可充电锂空气电池如图所示,当电池放电时,O2与Li+在多孔碳材料电极处生成Li2O2-x(x=0或1)。下列说法正确的是( )
A.放电时,多孔碳材料电极为负极
B.放电时,外电路电子由多孔碳材料电极流向锂电极
C.充电时,电解质溶液中Li+向多孔碳材料区迁移
D.充电时,电池总反应为Li2O2-x=== 2Li+(1-)O2
解析:选D。根据电池工作原理,多孔碳材料吸附O2,O2在此获得电子,所以多孔碳材料电极为电池的正极,A项错误;放电时电子从负极(锂电极)流出,通过外电路流向正极(多孔碳材料电极),B项错误;Li+带正电荷,充电时,应该向电解池的阴极(锂电极)迁移,C项错误;充电时,电池总反应为Li2O2-x===2Li+O2,D项正确。
突破二次电池的四个角度
角度三 其他新型电池
5.(2018·高考全国卷Ⅰ)最近我国科学家设计了一种CO2+H2S协同转化装置,实现对天然气中CO2和H2S的高效去除。示意图如图所示,其中电极分别为ZnO@石墨烯(石墨烯包裹的ZnO)和石墨烯,石墨烯电极区发生反应为
①EDTAFe2+-e-=== EDTAFe3+
②2EDTAFe3++H2S=== 2H++S+2EDTAFe2+
该装置工作时,下列叙述错误的是( )
A.阴极的电极反应:CO2+2H++2e-=== CO+H2O
B.协同转化总反应:CO2+H2S=== CO+H2O+S
C.石墨烯上的电势比ZnO@石墨烯上的低
D.若采用Fe3+/Fe2+取代EDTAFe3+/EDTAFe2+,溶液需为酸性
解析:选C。阴极发生还原反应,氢离子由交换膜右侧向左侧迁移,阴极的电极反应式为CO2+2e-+2H+===CO+H2O,A项正确;结合阳极区发生的反应可知,协同转化总反应为CO2+H2S===S+CO+H2O,B项正确;石墨烯做阳极,其电势高于ZnO@石墨烯的,C项错误;Fe3+、Fe2+在碱性或中性介质中会生成沉淀,它们只稳定存在于酸性较强的介质中,D项正确。
6.(2019·高考天津卷)我国科学家研制了一种新型的高比能量锌碘溴液流电池,其工作原理示意图如图。图中贮液器可储存电解质溶液,提高电池的容量。下列叙述不正确的是( )
A. 放电时,a电极反应为I2Br-+2e-===2I-+Br-
B.放电时,溶液中离子的数目增大
C.充电时,b电极每增重0.65 g,溶液中有0.02 mol I-被氧化
D.充电时,a电极接外电源负极
解析:选D。根据电池的工作原理示意图可知,放电时a电极上I2Br-转化为Br-和I-,电极反应为I2Br-+2e-===2I-+Br-,A项正确;放电时正极区I2Br-转化为Br-和I-,负极区Zn转化为Zn2+,溶液中离子的数目增大,B项正确;充电时b电极发生反应Zn2++2e-===Zn,b电极增重0.65 g时,转移0.02 mol e-,a电极发生反应2I-+Br--2e-===I2Br-,根据各电极上转移电子数相同,则有0.02 mol I-被氧化,C项正确;放电时a电极为正极,充电时,a电极为阳极,接外电源正极,D项错误。
题组一 电极反应式的书写
1.(辨析“介质”书写电极反应式)按要求书写不同“介质”下甲醇燃料电池的电极反应式。
(1)酸性介质,如H2SO4溶液
负极:___________________________________________________________________。
正极:___________________________________________________________________。
(2)碱性介质,如KOH溶液
负极:___________________________________________________________________。
正极:___________________________________________________________________。
(3)熔融盐介质,如熔融K2CO3
负极:___________________________________________________________________。
正极:___________________________________________________________________。
(4)掺杂Y2O3的ZrO3固体做电解质,在高温下能传导O2-
负极:___________________________________________________________________。
正极:___________________________________________________________________。
答案:(1)CH3OH-6e-+H2O===CO2↑+6H+
O2+6e-+6H+===3H2O
(2)CH3OH-6e-+8OH-===CO+6H2O
O2+6e-+3H2O===6OH-
(3)CH3OH-6e-+3CO===4CO2↑+2H2O
O2+6e-+3CO2===3CO
(4)CH3OH-6e-+3O2-===CO2↑+2H2O
O2+6e-===3O2-
2.(明确“充放电”书写电极反应式)镍镉(NiCd)可充电电池在现代生活中有广泛应用。已知某镍镉电池的电解质溶液为KOH溶液,其充放电按下式进行:Cd+2NiOOH+2H2OCd(OH)2+2Ni(OH)2。
负极:__________________________________________________________________。
阳极:__________________________________________________________________。
答案:Cd-2e-+2OH-=== Cd(OH)2
2Ni(OH)2+2OH--2e-===2NiOOH+2H2O
3.(识别“交换膜”书写电极反应式)若将燃煤产生的二氧化碳回收利用,可达到低碳排放的目的。如下图所示是通过人工光合作用,以CO2和H2O为原料制备HCOOH和O2的原理示意图。
负极:___________________________________________________________________。
正极:___________________________________________________________________。
答案:2H2O-4e-===O2↑+4H+
2CO2+4H++4e-===2HCOOH
4.(可逆反应电极反应式的书写)控制适合的条件,将反应2Fe3++2I-2Fe2++I2设计成如下图所示的原电池。回答下列问题:
(1)反应开始时,负极为________中的石墨(填“甲”或“乙”),电极反应式为________________________________________________________________________。
(2)电流表读数为________时,反应达到化学平衡状态。
(3)当达到化学平衡状态时,在甲中加入FeCl2固体,此时负极为________中的石墨(填“甲”或“乙”),电极反应式为___________________________________________。
答案:(1)乙 2I--2e-===I2 (2)零 (3)甲 2Fe2+-2e-===2Fe3+
5.(锂离子电池电极反应式的书写)某电动汽车配载一种可充放电的锂离子电池,放电时电池总反应为Li1-xCoO2+LixC6===LiCoO2+C6(x<1)。
负极:_________________________________________________________________。
正极:__________________________________________________________________。
答案:LixC6-xe-===xLi++C6
Li1-xCoO2+xe-+xLi+===LiCoO2
锂离子电池充放电分析
常见的锂离子电极材料
正极材料:LiMO2(M:Co、Ni、Mn等)
LiM2O4(M:Co、Ni、Mn等)
LiMPO4(M:Fe等)
负极材料:石墨(能吸附锂原子)
负极反应:LixCn-xe-===xLi++Cn
正极反应:Li1-xMO2+xLi++xe-===LiMO2
总反应:Li1-xMO2+LixCnLiMO2+Cn
题组二 原电池工作原理的考查
6.(双选)乙烯催化氧化成乙醛可设计成如图所示的燃料电池,在制备乙醛的同时还可获得电能,其总反应方程式为2CH2===CH2+O2―→2CH3CHO。下列有关说法正确的是( )
A.该电池电极a为负极,电极b为正极
B.电子移动方向:电极a→磷酸溶液→电极b
C.负极反应式为CH2===CH2-2e-+H2O===2H++CH3CHO
D.电极b有2.24 L O2参加反应,溶液中有0.4 mol H+迁移到电极b上反应
解析:选AC。从已知的总反应方程式可以判断,O2得到电子,化合价降低,所以O2在原电池正极被还原,则 CH2===CH2失去电子,在原电池的负极被氧化。A.电极a上C2H4失去电子,所以电极a为负极,电极b上O2得到电子,所以电极b为正极,A正确;B.电子从负极(电极a)流出,经过外电路流向正极(电极b),B错误;C.负极反应式为CH2===CH2-2e-+H2O===CH3CHO+2H+,C正确;D.选项中没有指出O2所处的温度和压强,所以无法计算O2的物质的量,D错误。
7.(2018·高考全国卷Ⅱ)我国科学家研发了一种室温下“可呼吸”的NaCO2二次电池。将NaClO4溶于有机溶剂作为电解液,钠和负载碳纳米管的镍网分别作为电极材料,电池的总反应为3CO2+4Na 2Na2CO3+C。下列说法错误的是( )
A.放电时,ClO向负极移动
B.充电时释放CO2,放电时吸收CO2
C.放电时,正极反应为3CO2+4e-=== 2CO+C
D.充电时,正极反应为Na++e-=== Na
解析:选D。电池放电时,ClO向负极移动,A项正确;结合总反应可知,放电时需吸收CO2,而充电时释放CO2,B项正确;放电时,正极CO2得电子被还原生成单质C,即电极反应式为3CO2+4e-===2CO+C,C项正确;充电时阳极发生氧化反应,即C被氧化生成CO2,D项错误。
电解池的原理及应用 “膜”化学
1.图解电解池的工作原理
2.正确判断电极产物
(1)阳极产物的判断首先看电极,如果是活性电极做阳极,则电极材料失电子,电极溶解(注意:铁做阳极溶解生成Fe2+,而不是Fe3+);如果是惰性电极,则需看溶液中阴离子的失电子能力,阴离子放电顺序为S2->I->Br->Cl->OH-(水)。
(2)阴极产物直接根据阳离子的放电顺序进行判断:Ag+>Fe3+>Cu2+>H+>Fe2+>Zn2+……
活泼阳极失电子后得到的离子一般都会继续与电解质溶液中的离子发生复杂的反应,因此最终的氧化产物需要根据试题中的信息确定。
(1)铁做阳极
Fe做阳极时其氧化产物可能是Fe2+、Fe(OH)2或FeO。如用铁电极电解含Cr2O的酸性废水时,阳极反应为Fe-2e-===Fe2+,生成的Fe2+会还原废水中的Cr2O,离子方程式为Cr2O+6Fe2++14H+===2Cr3++6Fe3++7H2O,由于废水中H+不断被消耗,溶液的pH增大,碱性增强,Fe3+和Cr3+分别转化为Fe(OH)3和Cr(OH)3沉淀除去。再如用铁电极电解稀NaOH溶液制备Fe(OH)2的阳极反应为Fe-2e-+2OH-===Fe(OH)2;用铁电极电解浓的KOH溶液制备K2FeO4的阳极反应为Fe-6e-+8OH-===FeO+4H2O。
(2)铝做阳极
Al做阳极时其氧化产物可能是Al2O3、Al(OH)3、AlO、Al3+。如给铝制品氧化膜增厚,铝制品做电解池阳极,电解质溶液一般为H2SO4H2C2O4混合溶液,阳极反应为2Al-6e-+3H2O===Al2O3+6H+;若是用铝电极电解烧碱溶液,阳极反应为Al-3e-+4OH-===AlO+2H2O。
(3)铜做阳极
Cu做阳极时其氧化产物可能是Cu2+或Cu+(如Cu2O)。如电镀铜或精炼铜的阳极反应为Cu-2e-===Cu2+;用铜电极电解NaOH溶液制备Cu2O的阳极反应为2Cu-2e-+2OH-===Cu2O+H2O。
3.对比掌握电解规律(阳极为惰性电极)
电解类型
电解质实例
使溶液复原加(或通)入的物质
电解水
NaOH、H2SO4 、Na2SO4
水
电解电解质
HCl、CuCl2
原电解质
放氢生碱型
NaCl
HCl气体
放氧生酸型
CuSO4 、AgNO3
CuO、Ag2O
电解后有关电解质溶液恢复原态的问题应该用质量守恒法分析。一般是加入阳极产物和阴极产物的化合物,但也有特殊情况,如用惰性电极电解CuSO4溶液,Cu2+完全放电之前,可加入CuO或CuCO3复原,而Cu2+完全放电之后,应加入Cu(OH)2或Cu2(OH)2CO2复原。
4.电化学中的“膜”化学
(1)常见的隔膜
隔膜又叫离子交换膜,由高分子特殊材料制成。离子交换膜分三类:
①阳离子交换膜,简称阳膜,只允许阳离子通过,即允许H+和其他阳离子通过,不允许阴离子通过。
②阴离子交换膜,简称阴膜,只允许阴离子通过,不允许阳离子通过。
③质子交换膜,只允许H+通过,不允许其他阳离子和阴离子通过。
(2)隔膜的作用
①能将两极区隔离,阻止两极区产生的物质接触,防止发生化学反应。
②能选择性地允许离子通过,起到平衡电荷、形成闭合回路的作用。
(3)解答步骤
第一步,分清隔膜类型。即交换膜属于阳膜、阴膜、质子膜中的哪一种,判断允许哪种离子通过隔膜。
第二步,写出电极反应式。判断交换膜两侧离子变化,推断电荷变化,根据电荷平衡判断离子迁移方向。
第三步,分析隔膜作用。在产品制备中,隔膜作用主要是提高产品纯度,避免产物之间发生反应,或避免产物因发生反应而造成危险。
角度一 利用电解原理制备物质
1.(2019·高考全国卷Ⅱ)环戊二烯()可用于制备二茂铁[Fe(C5H5)2,结构简式为],后者广泛应用于航天、化工等领域中。二茂铁的电化学制备原理如图所示,其中电解液为溶解有溴化钠(电解质)和环戊二烯的DMF溶液(DMF为惰性有机溶剂)。
该电解池的阳极为________,总反应为______________________________________
________________________________________________________________________。
电解制备需要在无水条件下进行,原因为_____________________________________
________________________________________________________________________。
解析:结合图示电解原理可知,Fe电极发生氧化反应,为阳极;在阴极上有H2生成,故电解时的总反应为Fe+2===+H2↑或Fe+2C5H6===Fe(C5H5)2+H2↑。结合相关反应可知,电解制备需要在无水条件下进行,否则水会阻碍中间物Na的生成,水电解生成OH-,OH-会进一步与Fe2+反应生成Fe(OH)2,从而阻碍二茂铁的生成。
答案:Fe电极 Fe+2===+H2↑[或Fe+2C5H6===Fe(C5H5)2+H2↑] 水会阻碍中间物Na的生成;水会电解生成OH-,进一步与Fe2+反应生成Fe(OH)2
2.(2019·高考天津卷)将SiCl4氢化为SiHCl3有三种方法,对应的反应依次为
①SiCl4(g)+H2(g)SiHCl3(g)+HCl(g) ΔH1>0
②3SiCl4(g)+2H2(g)+Si(s)4SiHCl3(g) ΔH2<0
③2SiCl4(g)+H2(g)+Si(s)+HCl(g)3SiHCl3(g) ΔH3
氢化过程中所需的高纯度H2可用惰性电极电解KOH溶液制备,写出产生H2的电极名称:________(填“阳极”或“阴极”),该电极反应方程式为________________________
________________________________________________________________________。
解析:用惰性电极电解KOH溶液,实质为电解水,阴极上产生氢气,电极反应式为2H2O+2e-===2OH-+H2↑。
答案:阴极 2H2O+2e-===H2↑+2OH-
3.(“单膜”电解池)(2018·高考全国卷Ⅲ)KIO3可采用“电解法”制备,装置如图所示。
(1)写出电解时阴极的电极反应式:__________________________________________
________________________________________________________________________。
(2)电解过程中通过阳离子交换膜的离子主要为______,其迁移方向是________。
解析:(1)电解法制备KIO3时,H2O在阴极得到电子,发生还原反应:2H2O+2e-===2OH-+H2↑。(2)电解池中阳离子向阴极移动,即由电极a向电极b迁移,阳离子交换膜只允许阳离子通过,故主要是K+通过阳离子交换膜。
答案:(1)2H2O+2e-===2OH-+H2↑
(2)K+ 由a到b
4.(“双膜”电解池)(2018·高考全国卷Ⅰ)制备Na2S2O5可采用三室膜电解技术,装置如图所示,其中SO2碱吸收液中含有NaHSO3和Na2SO3。阳极的电极反应式为
________________________________________________________________________
________________________________________________________________________。
电解后,________室的NaHSO3浓度增加。将该室溶液进行结晶脱水,可得到Na2S2O5。
解析:阳极发生氧化反应:2H2O-4e-===4H++O2↑,阳极室H+向a室迁移,a室中的Na2SO3转化成NaHSO3。阴极发生还原反应,析出H2,OH-增多,Na+由a室向b室迁移,则b室中Na2SO3浓度增加。
答案:2H2O-4e-===4H++O2↑ a
角度二 电解原理的其他应用
5.(2017·高考全国卷Ⅱ)用电解氧化法可以在铝制品表面形成致密、耐腐蚀的氧化膜,电解质溶液一般为H2SO4H2C2O4混合溶液。下列叙述错误的是( )
A.待加工铝质工件为阳极
B.可选用不锈钢网作为阴极
C.阴极的电极反应式为Al3++3e-===Al
D.硫酸根离子在电解过程中向阳极移动
解析:选C。利用电解氧化法在铝制品表面形成致密的Al2O3薄膜,即待加工铝质工件做阳极,A项正确;阴极与电源负极相连,对阴极电极材料没有特殊要求,可选用不锈钢网等,B项正确;电解质溶液呈酸性,阴极上应是H+放电,C项错误;在电解过程中,电解池中的阴离子向阳极移动,D项正确。
6.(2016·高考天津卷)化工生产的副产氢也是氢气的来源。电解法制取有广泛用途的Na2FeO4。同时获得氢气:Fe+2H2O+2OH-FeO+3H2↑,工作原理如图1所示。装置通电后,铁电极附近生成紫红色FeO,镍电极有气泡产生。若氢氧化钠溶液浓度过高,铁电极区会产生红褐色物质。已知:Na2FeO4只在强碱性条件下稳定,易被H2还原。
(1)电解一段时间后,c(OH-)降低的区域在________(填“阴极室”或“阳极室”)。
(2)电解过程中,须将阴极产生的气体及时排出,其原因为_______________________
________________________________________________________________________。
(3)c(Na2FeO4)随初始c(NaOH)的变化如图2,任选M、N两点中的一点,分析c(Na2FeO4)低于最高值的原因:
________________________________________________________________________
________________________________________________________________________。
解析:(1)电解时,阳极反应式为Fe-6e-+8OH-===FeO+4H2O,阴极反应式为2H2O+2e-===H2↑+2OH-,电解过程中,阳极室消耗OH-,c(OH-)降低。(2)根据题意,Na2FeO4易被H2还原,由于阴极产生的气体为H2,若不及时排出,会将Na2FeO4还原,使其产率降低。(3)根据题意,若碱性较弱,则Na2FeO4稳定性差,且反应慢;若碱性较强,则铁电极区会产生Fe(OH)3 或 Fe(OH)3 分解生成的Fe2O3,所以M点和N点的c(Na2FeO4)均低于最高值。
答案:(1)阳极室
(2)防止Na2FeO4与H2反应使产率降低
(3)M点:c(OH-)低,Na2FeO4稳定性差,且反应慢;或N点:c(OH-)过高,铁电极上有Fe(OH)3(或Fe2O3)生成,使Na2FeO4产率降低
角度三 电化学原理在金属腐蚀与防护中的应用
7.(2018·高考北京卷)验证牺牲阳极的阴极保护法,实验如下(烧杯内均为经过酸化的3%NaCl溶液)。
①
②
③
在Fe表面生成蓝色沉淀
试管内无明显变化
试管内生成蓝色沉淀
下列说法不正确的是( )
A.对比②③,可以判定Zn保护了Fe
B.对比①②,K3[Fe(CN)6]可能将Fe氧化
C.验证Zn保护Fe时不能用①的方法
D.将Zn换成Cu,用①的方法可判断Fe比Cu活泼
解析:选D。②中Zn做负极,发生氧化反应生成Zn2+,Fe做正极被保护,所以取出的少量Fe附近的溶液中滴入铁氰化钾溶液,试管内无明显变化。但③中没有Zn保护Fe,Fe在酸性环境中发生析氢腐蚀,Fe做负极被氧化生成Fe2+,所以取出的少量Fe附近的溶液中滴入铁氰化钾溶液,生成蓝色沉淀,对比②③可知Zn保护了Fe,A项正确;①与②的区别在于:前者是将铁氰化钾溶液直接滴入烧杯中,而后者是在取出的少量Fe附近的溶液中滴加铁氰化钾溶液,①中出现了蓝色沉淀,说明有Fe2+生成,对比分析可知,可能是铁氰化钾氧化Fe生成了Fe2+,B项正确;通过上述分析可知,验证Zn保护Fe时不能用①的方法,C项正确;若将Zn换成Cu,铁氰化钾仍会将Fe氧化为Fe2+,在铁的表面同样会生成蓝色沉淀,所以无法判断Fe2+是不是负极产物,即无法判断Fe与Cu的活泼性,D项错误。
8.(2017·高考全国卷Ⅰ)支撑海港码头基础的钢管桩,常用外加电流的阴极保护法进行防腐,工作原理如图所示,其中高硅铸铁为惰性辅助阳极。下列有关表述不正确的是( )
A.通入保护电流使钢管桩表面腐蚀电流接近于零
B.通电后外电路电子被强制从高硅铸铁流向钢管桩
C.高硅铸铁的作用是作为损耗阳极材料和传递电流
D.通入的保护电流应该根据环境条件变化进行调整
解析:选C。依题意,钢管桩为阴极,电子流向阴极,阴极被保护,钢管桩表面腐蚀电流指铁失去电子形成的电流,接近于0,铁不容易失去电子,A项正确;阳极上发生氧化反应,失去电子,电子经外电路流向阴极,B项正确;高硅铸铁做阳极,阳极上发生氧化反应,阳极上主要是海水中的水被氧化生成氧气,惰性辅助阳极不被损耗,C项错误;根据海水对钢管桩的腐蚀情况,增大或减小电流强度,D项正确。
1.金属腐蚀快慢的三个规律
(1)金属腐蚀类型的差异
电解原理引起的腐蚀>原电池原理引起的腐蚀>化学腐蚀>有防腐措施的腐蚀。
(2)电解质溶液的影响
①对同一金属来说,腐蚀的快慢(浓度相同):强电解质溶液>弱电解质溶液>非电解质溶液。
②对同一种电解质溶液来说,电解质浓度越大,腐蚀越快。
(3)活动性不同的两种金属,活动性差别越大,腐蚀越快。
2.两种腐蚀与三种保护
(1)两种腐蚀:析氢腐蚀、吸氧腐蚀(关键在于电解液的pH)。
(2)三种保护:电镀保护、牺牲阳极的阴极保护法、外加电流的阴极保护法。
题组一 电解池中电极反应式的书写
1.按要求书写电极反应式。
(1)用惰性电极电解NaCl溶液
阳极:_____________________________________________________________________;
阴极:_____________________________________________________________________。
(2)用惰性电极电解CuSO4溶液
阳极:_____________________________________________________________________;
阴极:______________________________________________________________________。
(3)铁做阳极,石墨做阴极电解NaOH溶液
阳极:______________________________________________________________________;
阴极:_____________________________________________________________________。
(4)用惰性电极电解熔融MgCl2
阳极:_____________________________________________________________________;
阴极:______________________________________________________________________。
答案:(1)2Cl--2e-===Cl2↑ 2H++2e-===H2↑
(2)2H2O-4e-===O2↑+4H+ 2Cu2++4e-===2Cu
(3)Fe-2e-+2OH-===Fe(OH)2 2H2O+2e-===H2↑+2OH-
(4)2Cl--2e-===Cl2↑ Mg2++2e-===Mg
2.(信息型电极反应式的书写)按要求书写电极反应式。
(1)以铝材为阳极,在H2SO4 溶液中电解,铝材表面形成氧化膜,阳极反应式为________________________________________________________________________。
(2)用Al单质做阳极,石墨做阴极,NaHCO3 溶液做电解液进行电解,生成难溶物R,R受热分解生成化合物Q,写出阳极生成R的电极反应式:________________________________________________________________________。
(3)用惰性电极电解K2MnO4 溶液能得到化合物KMnO4,则电极反应式为
阳极:______________________________________________________________________;
阴极:______________________________________________________________________。
(4)将一定浓度的磷酸二氢铵(NH4H2PO4)、氯化锂混合液作为电解液,以铁棒为阳极,石墨为阴极,电解析出LiFePO4沉淀,则阳极反应式为_______________________________
________________________________________________________________________。
答案:(1)2Al-6e-+3H2O===Al2O3+6H+
(2)Al+3HCO-3e-===Al(OH)3↓+3CO2↑
(3)MnO-e-===MnO 2H++2e-===H2↑
(4)Fe+H2PO+Li+-2e-===LiFePO4↓+2H+
3.(根据“交换膜”利用信息书写电极反应式)按要求书写电极反应式。
(1)电解装置如图所示,电解槽内装有KI及淀粉溶液,中间用阴离子交换膜隔开。在一定的电压下通电,发现左侧溶液变蓝色,一段时间后,蓝色逐渐变浅。
已知:3I2+6OH-===IO+5I-+3H2O
阳极:____________________________________________________________________;
阴极:___________________________________________________________________。
(2)可用氨水作为吸收液吸收工业废气中的SO2,当吸收液失去吸收能力时,可通过电解法使吸收液再生而循环利用(电极均为石墨电极),并生成化工原料硫酸。其工作示意图如下。
阳极:___________________________________________________________________;
阴极:___________________________________________________________________。
答案:(1)2I--2e-===I2 2H2O+2e-===H2↑+2OH-
(2)HSO-2e-+H2O===3H++SO 2H++2e-===H2↑
电解时电极反应式的书写步骤
题组二 电解原理及其应用
4.如图装置电解一段时间,当某极析出0.32 g Cu 时,Ⅰ、Ⅱ、Ⅲ中溶液pH分别为(溶液足量,体积均为100 mL 且电解前后溶液体积变化忽略不计) ( )
A.13、7、1 B.12、7、2
C.1、7、13 D.7、13、1
解析:选A。 n(Cu)=0.32 g÷64 g/mol=0.005 mol,由电极反应Cu2++2e- ===Cu可知,转移电子为0.01 mol,电解时,Ⅰ、Ⅱ、Ⅲ中电池总反应方程式分别为2KCl+2H2O2KOH+H2↑+Cl2↑、2H2O2H2↑+O2↑、2CuSO4 +2H2O2Cu+O2↑+2H2SO4 。Ⅰ中生成0.01 mol OH-,c(OH-)=0.01 mol÷0.1 L=0.1 mol/L,pH=13;Ⅱ中电解水,溶液仍然呈中性,溶液的pH=7;Ⅲ中生成0.01 mol H+,c(H+ )=0.01 mol÷0.1 L=0.1 mol/L,pH=1,故选项A正确。
5.(“多膜”电解池)次磷酸(H3PO2)是一种精细磷化工产品,具有较强的还原性。H3PO2可用电渗析法制备,“四室电渗析法”工作原理如图所示(阳膜和阴膜分别只允许阳离子、阴离子通过):
(1)写出阳极的电极反应式:________________________________________________。
(2)分析产品室可得到H3PO2的原因:________________________________________
________________________________________________________________________。
(3)早期采用“三室电渗析法”制备H3PO2:将“四室电渗析法”中阳极室的稀硫酸用H3PO2稀溶液代替,并撤去阳极室与产品室之间的阳膜,从而合并了阳极室与产品室。其缺点是产品中混有________杂质,该杂质产生的原因是______________________________
________________________________________________________________________。
解析:(1)阳极是由水放电,其反应式为2H2O-4e-===O2↑+4H+;(2)阳极室中的H+穿过阳膜进入产品室,原料室的H2PO穿过阴膜进入产品室,二者反应生成H3PO2;(3)阳极室内可能有部分H2PO或H3PO2失电子发生氧化反应,导致生成物中混有PO。
答案:(1)2H2O-4e-===O2↑+4H+ (2)阳极室的H+穿过阳膜进入产品室,原料室的H2PO穿过阴膜进入产品室,二者反应生成H3PO2 (3)PO H2PO或H3PO2被氧化
6.(电解原理的相关计算)(1)甲醇电解法制氢气比电解水法制氢气的氢的利用率更高、电解电压更低。电解装置如图所示。
电源的正极为________(填“a”或“b”)。其中阳极的电极反应式为___________________;标准状况下,每消耗1 mol甲醇,生成H2的体积为________。
(2)以甲醚、空气、氢氧化钾溶液为原料的燃料电池为电源,以石墨为电极电解500 mL滴有酚酞的NaCl溶液,装置如图所示。
请写出电解过程中Y电极附近观察到的现象:________________________________
________________________________________________________________________,
当燃料电池消耗2.8 L O2(标准状况下)时,计算此时NaCl溶液的pH=________(假设溶液的体积不变,气体全部从溶液中逸出)。
解析:(1)根据图示,左边应该是溶液中的氢离子得电子生成氢气,则左边为阴极,右边为阳极,故电源a为负极,b为正极;阳极上发生甲醇失电子变成二氧化碳的反应,电极反应式为CH3OH+H2O-6e-===CO2↑+6H+;每消耗1 mol甲醇转移6 mol电子,可以生成3 mol氢气,标准状况下体积为67.2 L。
(2)由装置图可知,Y电极与电源正极相连,即为阳极,电解NaCl溶液的阳极反应式为2Cl--2e-===Cl2↑,所以可观察到的现象为Y电极附近溶液中有气泡产生,液面上方气体呈黄绿色;当燃料电池消耗2.8 L O2(标准状况下)时,电路中转移的电子n(e-)=×4=0.5 mol,根据电子转移守恒,结合电解NaCl溶液的反应方程式2NaCl+2H2O2NaOH+H2↑+Cl2↑,可得此时溶液中生成n(OH-)=0.5 mol,c(OH-)=0.5 mol÷0.5 L=1.0 mol·L-1,所以溶液的pH=14。
答案:(1)b CH3OH+H2O-6e-===CO2↑+6H+ 67.2 L
(2)Y电极附近溶液中有气泡产生,液面上方气体呈黄绿色 14
电解计算破题“三方法”
原电池和电解池的计算包括两极产物的定量计算、溶液pH的计算、相对原子质量和阿伏加德罗常数的计算、产物的量与电量关系的计算等。通常有下列三种方法:
(1)根据得失电子守恒计算
用于串联电路中阴阳两极产物、正负两极产物等类型的计算,其依据是电路中转移的电子数相等。
(2)根据总反应式计算
先写出电极反应式,再写出总反应式,最后根据总反应式列出比例式计算。
(3)根据关系式计算
根据得失电子守恒关系建立起已知量与未知量之间的桥梁,构建计算所需的关系式。
如以通过4 mol e-为桥梁可构建如下关系式:
(式中M为金属,n为其离子的化合价数值)
题组三 电化学原理的综合应用
7.(双选)某手机电池采用了石墨烯电池,可充电 5 min,通话2 h。一种石墨烯锂硫电池(2Li+S8===Li2S8)工作原理示意图如图所示。下列有关该电池的说法不正确的是( )
A.金属锂是比能量相对较高的电极材料
B.充电时A电极为阴极,发生还原反应
C.充电时B电极的反应:2Li++S8+2e-===Li2S8
D.手机使用时电子从A电极经过手机电路板流向B电极,再经过电池电解质流回A电极
解析:选CD。单位质量的电极材料失去电子的物质的量越多,则放出的电能越大,比能量越高,金属锂是比能量相对较高的电极材料,A正确;原电池中阳离子向正极移动,由题图可知,做电源时,B为正极,A为负极,负极发生失电子的氧化反应,则充电时A为阴极,发生还原反应,B正确;放电时,B电极上S8得电子生成Li2S8,反应为2Li++S8+2e-===Li2S8,则充电时B电极反应为Li2S8-2e-===2Li++S8,C错误;电子只能在电极和导线中移动,不能在电解质中移动,D错误。
8.(2019·北京高三模拟)某同学做了如下实验:
装置
现象
电流计指针未发生偏转
电流计指针发生偏转
下列说法正确的是( )
A.加热铁片Ⅰ所在烧杯,电流计指针会发生偏转
B.用KSCN溶液检验铁片Ⅲ、Ⅳ附近溶液,可判断电池的正、负极
C.铁片Ⅰ、Ⅲ的腐蚀速率相等
D.“电流计指针未发生偏转”,说明铁片Ⅰ、Ⅱ均未被腐蚀
解析:选A。Fe在NaCl溶液中发生吸氧腐蚀,加热铁片Ⅰ所在烧杯,使铁片Ⅰ失电子的速率加快,导致铁片Ⅰ失电子速率大于铁片Ⅱ失电子速率,会有电子通过电流计,电流计指针会发生偏转,A项正确;右图装置中电流计指针发生偏转,说明形成了原电池,左边烧杯中NaCl溶液浓度较大,腐蚀速率较快,铁片Ⅲ做负极,失电子生成Fe2+,向其附近溶液加KSCN溶液无现象,铁片Ⅳ做正极被保护,向其附近溶液加KSCN溶液也无现象,因此不能判断电池的正、负极,B项错误;左图装置没有形成原电池,右图装置形成了原电池,形成原电池会加快反应速率,故铁片Ⅲ的腐蚀速率比铁片Ⅰ快,C项错误;铁片Ⅰ、Ⅱ都发生了吸氧腐蚀,但二者的腐蚀速率相同,故电流计指针未发生偏转,D项错误。
9.(2020·山东等级考模拟)工业上电解NaHSO4溶液制备Na2S2O8。电解时,阴极材料为Pb;阳极(铂电极)电极反应式为2HSO-2e-===S2O+2H+。下列说法正确的是( )
A.阴极电极反应式为Pb+HSO-2e-===PbSO4+H+
B.阳极反应中S的化合价升高
C.S2O中既存在非极性键又存在极性键
D.可以用铜电极做阳极
解析:选C。Na2S2O8的结构为 ,由此结构可以判断出以下信息:S2O中含硫氧极性键和氧氧非极性键;S的化合价为+6价,中间的两个O均为-1价,其他的O均为-2价;电解时阳极的HSO中O失去电子,S的化合价未变;阴极电极反应式为2H++2e-===H2↑;若用铜电极做阳极,则阳极反应为Cu-2e-===Cu2+。综上所述,C项正确。
10.(双选)四甲基氢氧化铵[(CH3)4NOH]常用作电子工业清洗剂,以四甲基氯化铵[(CH3)4NCl]为原料,采用电渗析法合成(CH3)4NOH,其工作原理如图所示(a、b为石墨电极,c、d、e为离子交换膜),下列说法不正确的是( )
A.N为电源正极
B.标准状况下制备0.75 mol (CH3)4NOH,a、b两极共产生16.8 L气体
C.c为阳离子交换膜,e为阴离子交换膜
D.b极电极反应式:4OH--4e-===O2↑+2H2O
解析:选BC。电解后左侧四甲基氢氧化铵[(CH3)4NOH]稀溶液转化为浓溶液,说明a极为阴极,发生还原反应,电极反应为2H2O+2e-===H2↑+2OH-,则M为电源负极,N为电源正极,A正确;b为电解池阳极,电极反应为4OH--4e-===O2↑+2H2O,制备 0.75 mol (CH3)4NOH,需要阴极产生0.75 mol OH-,转移电子0.75 mol,阴、阳极共生成气体(+)×22.4 L=12.6 L,B错误,D正确;阴极c(OH-)不断增大,中间原料室的四甲基氯化铵[(CH3)4NCl]电离出的(CH3)4N+穿过c膜进入左侧阴极室,c膜为阳离子交换膜;原料室的氯化钠稀溶液转化为浓溶液,表明右侧阳极室的钠离子穿过e膜进入原料室,故e膜为阳离子交换膜,C错误。
11.(2020·山东等级考模拟)利用小粒径零价铁(ZVI)的电化学腐蚀处理三氯乙烯,进行水体修复的过程如图所示。H+、O2、NO等共存物的存在会影响水体修复效果,定义单位时间内ZVI释放电子的物质的量为nt,其中用于有效腐蚀的电子的物质的量为ne。下列说法错误的是( )
A.反应①②③④均在正极发生
B.单位时间内,三氯乙烯脱去a mol Cl时ne=a mol
C.④的电极反应式为NO+10H++8e-===NH+3H2O
D.增大单位体积水体中小粒径ZVI的投入量,可使nt增大
解析:选B。A.由修复过程示意图中反应前后元素化合价变化可知,反应①②③④均为得电子的反应,所以应在正极发生;B.三氯乙烯C2HCl3中C原子化合价为+1价,乙烯中C原子化合价为-2价,1 mol C2HCl3转化为1 mol C2H4时,得到6 mol电子,脱去3 mol氯原子,所以脱去a mol Cl时ne=2a mol;C.由示意图及N元素的化合价变化可写出如下转化:NO+8e-——NH,由于生成物中有NH,所以只能用H+和H2O来配平该反应,而不能用H2O和OH-来配平,所以④的电极反应式为NO+10H++8e-===NH+3H2O;D.增大单位体积水体中小粒径ZVI的投入量,可以增大小粒径ZVI和正极的接触面积,加快ZVI释放电子的速率,可使nt增大。
[专题强化训练]
(建议用时:40分钟)
一、选择题:每小题只有一个选项符合题意。
1.下列说法正确的是( )
A.等量的硫蒸气和硫固体分别完全燃烧,后者放出热量多
B.已知C(石墨,s)===C(金刚石,s) ΔH>0,则金刚石比石墨稳定
C.Ba(OH)2·8H2O与NH4Cl反应是氧化还原反应,且反应的焓变大于零
D.含20.0 g NaOH的稀溶液与稀盐酸完全中和,放出28.7 kJ的热量,则表示该反应中和热的热化学方程式为NaOH(aq)+HCl(aq)===NaCl(aq)+H2O(l) ΔH=-57.4 kJ·mol-1
解析:选D。等量的硫蒸气和硫固体,硫蒸气的能量高,能量越高,燃烧放出的热量越多,A项错误;由C(石墨,s)===C(金刚石,s) ΔH>0可知,金刚石的能量比石墨的能量高,能量越高,越不稳定,所以石墨比金刚石稳定,B项错误;Ba(OH)2·8H2O与NH4Cl反应中无元素化合价变化,属于非氧化还原反应,反应吸热,焓变大于零,C项错误;含20.0 g NaOH的稀溶液与稀盐酸完全中和生成0.5 mol水,放出28.7 kJ的热量,则中和热的热化学方程式可表示为NaOH(aq)+HCl(aq)===NaCl(aq)+H2O(l) ΔH=-57.4 kJ·mol-1,D项正确。
2.已知2H2(g)+O2(g)===2H2O(g),1 mol H2完全燃烧放出热量241.8 kJ,有关键能数据如下:
化学键
H—O
O===O
键能/(kJ·mol-1)
463.4
498
则H—H键键能为( )
A.413 kJ·mol-1 B.557 kJ·mol-1
C.221.6 kJ·mol-1 D.436 kJ·mol-1
解析:选D。设H—H键键能为x kJ·mol-1,根据反应热和键能关系可知,ΔH=反应物键能总和-生成物键能总和=(2x+498-4×463.4) kJ·mol-1=(-241.8×2) kJ·mol-1,解得 x=436。
3.一定条件下,在水溶液中1 mol Cl-、ClO(x=1,2,3,4)的能量(kJ)相对大小如图所示。下列有关说法正确的是( )
A.e是ClO
B.b→a+c反应的活化能为60 kJ/mol
C.a、b、c、d、e中c最稳定
D.b→a+d反应的热化学方程式为3ClO-(aq)===ClO(aq)+2Cl-(aq) ΔH=-116 kJ/mol
解析:选D。 A.e中Cl元素化合价为+7价,而ClO中Cl元素化合价为+5价,故A错误;B.根据图中数据无法判断b→a+c反应的活化能,故B错误;C.a、b、c、d、e中a能量最低,所以a最稳定,故C错误;D.b→a+d,根据得失电子守恒得该反应方程式为3ClO-===ClO+2Cl-,反应热=(64+2×0)-3×60=-116 (kJ/mol),所以该反应的热化学方程式为3ClO-(aq)===ClO(aq)+2Cl-(aq) ΔH=-116 kJ/mol,故D正确。
4.选择性催化还原法(SCR)烟气脱硝技术是一种成熟的NOx控制处理方法,主要反应如下:
①4NH3(g)+4NO(g)+O2(g)4N2(g)+6H2O(g) ΔH1=a kJ·mol-1
②4NH3(g)+2NO2(g)+O2(g)3N2(g)+6H2O(g) ΔH2=b kJ·mol-1
副反应4NH3(g)+5O2(g)4NO(g)+6H2O(g) ΔH3=d kJ·mol-1
则反应2NO(g)+O2(g)2NO2(g)的ΔH(kJ·mol-1)为( )
A.(4b-3a+d)/4 B.(4a-3b+d)/4
C.(3b-4a+d)/4 D.(3a-4b+d)/4
解析:选D。①4NH3(g)+4NO(g)+O2(g)4N2(g)+6H2O(g) ΔH1=a kJ·mol-1,②4NH3(g)+2NO2(g)+O2(g)3N2(g)+6H2O(g) ΔH2=b kJ·mol-1,③4NH3(g)+5O2(g)4NO(g)+6H2O(g) ΔH3=d kJ·mol-1,根据盖斯定律可知,将①×-②+③×即得反应:2NO(g)+O2(g)===2NO2(g) ΔH=a kJ·mol-1×-b kJ·mol-1+d kJ·mol-1×= kJ·mol-1,故选D。
5.NO2、O2 和熔融KNO3 可制作燃料电池,其原理如图,该电池在使用过程中石墨Ⅰ电极上生成氧化物Y,Y可循环使用。下列说法正确的是( )
A.O2 在石墨Ⅱ附近发生氧化反应
B.该电池放电时NO向石墨Ⅱ电极迁移
C.石墨 Ⅰ 附近发生的反应:3NO2 +2e-===NO+2NO
D.相同条件下,放电过程中消耗的NO2 和O2 的体积比为4∶1
解析:选D。石墨Ⅱ通入氧气,发生还原反应,为原电池的正极,电极反应式为O2+2N2O5+4e-===4NO,A错误;原电池中阴离子移向负极,NO向石墨Ⅰ电极迁移,B错误;石墨Ⅰ为原电池的负极,发生氧化反应,电极反应式为NO2+NO-e-===N2O5,C错误;由电极反应式知,相同条件下,放电过程中消耗的NO2 和O2 的体积比为4∶1,D正确。
二、选择题:每小题有一个或两个选项符合题意。
6.载人空间站中为循环利用人体呼出的CO2 并提供氧气,我国科学家设计了一种装置(如图所示),实现“太阳能→电能→化学能”转化,总反应为2CO2===2CO+O2。下列有关说法不正确的是( )
A.该装置属于电解池
B.X极发生还原反应,Y极发生氧化反应
C.人体呼出的水蒸气参与Y极反应:CO2+H2O+2e-===CO+2OH-
D.X极每产生标准状况下22.4 L气体,有2 mol的OH-从Y极移向X极
解析:选BD。A.该装置实现“太阳能→电能→化学能”转化,将电能转化为化学能的装置为电解池,故A正确;B.根据题图中电子的流向可知,X极为阳极,失电子发生氧化反应,Y极为阴极,得电子发生还原反应,故B错误;C.Y为阴极,根据总反应可知,阴极为CO2得电子,生成CO,电极反应为CO2+H2O+2e-===CO+2OH-,故C正确;D.X极为阳极,OH-放电生成氧气,电极反应为4OH--4e-===2H2O+O2↑,每产生标准状况下22.4 L O2,即1 mol O2,阳极有4 mol OH-放电,根据溶液电中性原理,X电极区阴离子减少,则会有4 mol OH-从Y极通过阴离子交换膜移向X极,使得溶液保持电中性,故D错误。
7.(2019·济南高三模拟)下图是半导体光电化学电池光解水制氢的反应原理示意图。在光照下,电子由价带跃迁到导带后,然后流向对电极。下列说法不正确的是( )
A.对电极的电极反应为2H2O+2e-===H2↑+2OH-
B.半导体电极发生还原反应
C.电解质溶液中阳离子向对电极移动
D.整个过程中实现了太阳能→电能→化学能的转化
解析:选B。分析图示可知,在对电极上发生的电极反应为2H2O+2e-===H2↑+2OH-,A正确;在光照下,e-由价带跃迁到导带后,然后流向对电极,所以半导体电极为阳极,发生氧化反应,B错误;阳离子向阴极移动,对电极为阴极,因此电解质溶液中阳离子向对电极移动,C正确;该装置是光能转化为电能,电能转化为化学能的过程,整个过程中实现了太阳能→电能→化学能的转化,D正确。
8.高铁酸盐在能源环保领域有广泛用途。用镍(Ni)、铁做电极电解浓NaOH溶液制备高铁酸钠(Na2FeO4)的装置如图所示。下列说法正确的是( )
A.铁是阳极,电极反应为Fe-6e-+8OH-===FeO+4H2O
B.电解一段时间后,镍电极附近溶液的pH减小
C.每制得1 mol Na2FeO4,理论上可以产生67.2 L气体
D.若离子交换膜为阴离子交换膜,则电解结束后左侧溶液中含有FeO
解析:选AD。制备高铁酸钠(Na2FeO4),铁失电子生成高铁酸根离子,则铁做阳极,电极反应为Fe+8OH--6e-===FeO+4H2O,故A正确;镍做阴极,镍电极上水放电生成氢氧根离子,溶液的pH增大,故B错误;不能确定温度和压强,生成气体的体积无法确定,故C错误;若离子交换膜为阴离子交换膜,则电解结束后由于浓度差左侧溶液中会含有FeO,故D正确。
三、非选择题
9.按要求回答下列问题:
(1)以天然气为原料制取氢气是工业上常用的制氢方法。
已知:①CH4(g)+H2O(g)===CO(g)+3H2(g) ΔH1= a kJ·mol-1
②CH4(g)+CO2(g)===2CO(g)+2H2(g) ΔH2= b kJ·mol-1
③CH4(g)+2H2O(g)===CO2(g)+4H2(g) ΔH3
请计算反应③的反应热ΔH3=________(用a、b表示)kJ·mol-1。
(2)已知:2H2(g)+O2(g)===2H2O(g) ΔH1
2CO(g)+O2(g)===2CO2(g) ΔH2
C(s)+O2(g)===CO2(g) ΔH3
C(s)+H2O(g)CO(g)+H2(g) ΔH
则ΔH=________(用含ΔH1、ΔH2、ΔH3的式子表示)。
(3)某课题组实现了在常温常压下,以氮气和液态水为原料制备氨同时有氧气生成。
已知,在一定温度和压强下,由最稳定的单质生成1 mol纯物质的热效应,称为该物质的生成热(ΔH)。常温常压下,相关物质的生成热如下表所示:
物质
NH3(g)
H2O(l)
ΔH/(kJ·mol-1)
-46
-242
上述合成氨反应的热化学方程式为___________________________________________
________________________________________________________________________。
(4)已知:①COS(g)+H2(g)H2S(g)+CO(g) ΔH1=-17 kJ·mol-1
②COS(g)+H2O(g)H2S(g)+CO2(g) ΔH2=-35 kJ·mol-1
③CO(g)+H2O(g)H2(g)+CO2(g) ΔH3
则ΔH3=____________。
(5)下图所示为1 mol CH4完全燃烧生成气态水的能量变化和1 mol S(g)燃烧的能量变化。在催化剂作用下,CH4可以还原SO2生成单质S(g)、H2O(g)和CO2,写出该反应的热化学方程式:________________________________________________________________________。
(6)汽车排气管内的催化转化器可实现尾气无毒处理。
已知:N2(g)+O2(g)===2NO(g) ΔH=+180.5 kJ·mol-1
2C(s)+O2(g)===2CO(g) ΔH=-221.0 kJ·mol-1
CO2(g)===C(s)+O2(g) ΔH=+393.5 kJ·mol-1
则反应2NO(g)+2CO(g)===N2(g)+2CO2(g)的 ΔH=________ kJ·mol-1。
解析:(1)根据盖斯定律可得③=①×2-②,所以ΔH3=2ΔH1-ΔH2=(2a-b) kJ·mol-1。
(2)已知:①2H2(g)+O2(g)===2H2O(g) ΔH1;
②2CO(g)+O2(g)===2CO2(g) ΔH2;
③C(s)+O2(g)===CO2(g) ΔH3;
根据盖斯定律,由③-×①-×②得反应C(s)+H2O(g)CO(g)+H2(g) ΔH=ΔH3-ΔH1-ΔH2。
(3)由题意知①式:N2(g)+3H2(g)===2NH3(g) ΔH1=(-46×2) kJ·mol-1,②式:2H2(g)+O2(g)===2H2O(l) ΔH2=(-242×2) kJ·mol-1,根据盖斯定律,由2×①-3×②得方程式为2N2(g)+6H2O(l)===3O2(g)+4NH3(g) ΔH=2ΔH1-3ΔH2=+1 268 kJ·mol-1。
(4)根据盖斯定律由②-①=③可得ΔH3=ΔH2-ΔH1=(-35 kJ·mol-1)-(-17 kJ·mol-1)=-18 kJ·mol-1。
(5)根据题图可知,
①CH4(g)+2O2(g)===CO2(g)+2H2O(g) ΔH=Ea1-Ea2=126 kJ·mol-1-928 kJ·mol-1=-802 kJ·mol-1;
②S(g)+O2(g)===SO2(g) ΔH=-577 kJ·mol-1;
根据盖斯定律,由①-②×2即得到CH4和SO2反应的热化学方程式:CH4(g)+2SO2(g)===CO2(g)+2S(g)+2H2O(g) ΔH=+352 kJ·mol-1。
(6)将已知热化学方程式依次编号为①②③,根据盖斯定律,由①+②+③×2得N2(g)+2CO2(g)===2NO(g)+2CO(g) ΔH=(+180.5 kJ·mol-1)+(-221.0 kJ·mol-1)+(+393.5 kJ·mol-1)×2=+746.5 kJ·mol-1,则反应 2NO(g)+2CO(g)===N2(g)+2CO2(g)的ΔH=-746.5 kJ·mol-1。
答案:(1)2a-b (2)ΔH3-ΔH1-ΔH2 (3)2N2(g)+6H2O(l)===3O2(g)+4NH3(g) ΔH=+1 268 kJ·mol-1
(4)-18 kJ·mol-1 (5)CH4(g)+2SO2(g)===2S(g)+CO2(g)+2H2O(g) ΔH=+352 kJ·mol-1
(6)-746.5
10.按要求回答下列问题:
(1)《Journal of Energy Chemistry》报道我国科学家设计CO2熔盐捕获与转化的装置如图,电源负极为________(填“a”或“b”),d极的电极反应式为_____________________________。
(2)利用生物电池,以H2、N2为原料合成氨的装置如图所示。
Q、R均为催化剂,据图示判断,负极反应的催化剂为________(填“Q”或“R”);正极的电极反应式为___________________________________________________________________
________________________________________________________________________。
(3)对废水中氮、磷元素的去除已经逐渐引起科研人员的广泛关注。采用两级电解体系对废水中硝态氮和磷进行降解实验取得了良好的去除效果。装置如图所示,由平板电极(除氮时a极为催化电极,b极为钛电极;除磷时a极为铁,b极为钛板)构成二维两级电解反应器。
①a极上的电势比b极上的电势________(填“低”或“高”)。
②除氮时,b极的电极反应式为______________________________________________。
(4)用电化学法模拟工业处理SO2。将硫酸工业尾气中的SO2通入如图装置(电极均为惰性材料)进行实验,可用于制备硫酸,同时获得电能:
①M极的电极反应式为___________________________________________________。
②当外电路通过0.2 mol电子时,质子交换膜左侧的溶液质量________(填“增大”或“减小”)________g。
(5)某种燃料电池以熔融碳酸钠、碳酸钾为电解质,其工作原理如图所示,该电池负极的电极反应式为_________________________________________________________________
________________________________________________________________________。
若电极B附近通入1 m3空气(假设空气中O2的体积分数为20%)并完全反应,理论上可消耗相同条件下CH4的体积为________m3。
解析:(1)由题图所示,c电极上发生失电子的氧化反应,故c做阳极,则a为电源正极,b为电源负极;d极得电子,电极反应式为CO+4e-===C+3O2-。(2)根据原电池工作原理,负极上失去电子,元素化合价升高,所以通氢气的一端为负极,根据装置图判断,Q为负极催化剂;通氮气的一端为正极,根据工作原理,正极反应式为N2+6H++6e-===2NH3。(3)①由电解装置图可知,b极为阴极,a极为阳极,所以a极上的电势比b极上的电势高。②除氮时,因电解质溶液呈酸性,故b极的电极反应式为2NO+10e-+12H+===N2↑+6H2O。(4)①反应本质是二氧化硫、氧气与水反应生成硫酸,M极为负极,N极为正极,M极上二氧化硫失去电子被氧化生成SO,根据原子守恒和电荷守恒可知,有水参加反应,有氢离子生成,电极反应式为SO2+2H2O-2e-===SO+4H+。②正极反应式为O2+4e-+4H+===2H2O,当外电路通过0.2 mol电子时,负极反应的二氧化硫为0.1 mol,质量为6.4 g,同时有0.2 mol氢离子通过质子交换膜进入右侧,左侧溶液质量增大6.4 g-0.2 g=6.2 g。(5)燃料电池通O2的电极为正极,通CH4的电极为负极,即电极A为负极,负极上CH4失电子发生氧化反应,生成CO2,电极反应式为CH4+4CO-8e-===5CO2+2H2O;若电极B附近通入1 m3空气(假设空气中O2的体积分数为20%),则参加反应的O2的物质的量为1 000 L×20%÷22.4 L·mol-1,根据得失电子守恒可知,消耗CH4的体积为1 000 L×20%÷22.4 L·mol-1××22.4 L·mol-1=100 L=0.1 m3。
答案:(1)b CO+4e-===C+3O2-
(2)Q N2+6H++6e-===2NH3
(3)①高 ②2NO+12H++10e-===N2↑+6H2O
(4)①SO2+2H2O-2e-===SO+4H+ ②增大 6.2
(5)CH4+4CO-8e-===5CO2+2H2O 0.1
认识化学能可以与热能、电能等其他形式能量之间相互转化,能量的转化遵循能量守恒定律。
认识化学键的断裂和形成是化学反应中物质变化的实质及能量变化的主要原因。
认识化学能与热能的相互转化,恒温恒压条件下化学反应的反应热可用焓变表示。
了解盖斯定律及其简单应用。
认识化学能与电能相互转化的实际意义及其重要应用。
了解原电池及常见化学电源的工作原理。
了解电解池的工作原理,认识电解在实现物质转化和储存能量中的具体应用。
了解金属发生电化学腐蚀的本质,知道金属腐蚀的危害,了解防止金属腐蚀的措施。
化学能与热能
一、反应热及其表示方法
1.两种角度理解反应热
(1)从微观的角度说,是旧化学键断裂吸收的能量与新化学键形成放出的能量的差值。
在图中,a表示旧化学键断裂吸收的能量;b表示新化学键形成放出的能量;c表示反应热。
(2)从宏观的角度说,是反应物总能量与生成物总能量的差值。
在图中,a表示活化能;b表示活化分子变成生成物分子所释放的能量;c表示反应热。
2.反应热的量化参数——键能
反应热与键能的关系
反应热:ΔH=E1-E2或ΔH=E4-E3,即ΔH等于反应物的键能总和减去生成物的键能总和,或生成物具有的总能量减去反应物具有的总能量。
3.反应热的表示方法——热化学方程式
热化学方程式书写或判断的注意事项:
(1)注意ΔH的符号和单位:吸热反应的ΔH为“+”,放热反应的ΔH为“-”;ΔH的单位为kJ·mol-1。
(2)注意测定条件:绝大多数的反应热是在25 ℃、101 kPa下测定的,此时可不注明温度和压强。
(3)注意热化学方程式中的化学计量数:热化学方程式中的化学计量数可以是整数,也可以是分数。
(4)注意物质的聚集状态:气体用“g”,液体用“l”,固体用“s”,溶液用“aq”。热化学方程式中不用“↑”和“↓”。
(5)注意ΔH的数值与符号:如果化学计量数加倍,则ΔH也要加倍。逆反应的反应热与正反应的反应热数值相等,但符号相反。
(6)对于具有同素异形体的物质,除了要注明聚集状态外,还要注明物质的名称。
例如:S(单斜,s)===S(正交,s) ΔH=-0.33 kJ·mol-1。
二、盖斯定律及其应用
1.内容
一定条件下,一个反应不管是一步完成,还是分几步完成,反应的总热效应相同,即反应热的大小与反应途径无关,只与反应体系的始态和终态有关。
2.常用关系式
热化学方程式
焓变之间的关系
aA(g)===B(g) ΔH1
A(g)===B(g) ΔH2
ΔH2=ΔH1或
ΔH1=aΔH2
aA(g)===B(g) ΔH1
B(g)===aA(g) ΔH2
ΔH1=-ΔH2
ΔH=ΔH1+ΔH2
1.(2019·高考全国卷Ⅱ)环戊二烯()是重要的有机化工原料,广泛用于农药、橡胶、塑料等生产。
已知:(g)===(g)+H2(g) ΔH1=+100.3 kJ·mol-1 ①
H2(g)+I2(g)===2HI(g) ΔH2=-11.0 kJ·mol-1 ②
对于反应:(g)+I2(g)===(g)+2HI(g) ③
ΔH3=________kJ·mol-1。
解析:根据盖斯定律,由反应①+反应②得反应③,则ΔH3=ΔH1+ΔH2=(+100.3-11.0) kJ·mol-1=+89.3 kJ·mol-1。
答案:+89.3
2.(2019·高考全国卷Ⅲ)Deacon直接氧化法可按下列催化过程进行:
CuCl2(s)===CuCl(s)+Cl2(g) ΔH1=+83 kJ·mol-1
CuCl(s)+O2(g)===CuO(s)+Cl2(g) ΔH2=-20 kJ·mol-1
CuO(s)+2HCl(g)===CuCl2(s)+H2O(g) ΔH3=-121 kJ·mol-1
则4HCl(g)+O2(g)===2Cl2(g)+2H2O(g)的ΔH=________kJ·mol-1。
解析:将已知热化学方程式依次编号为①②③,根据盖斯定律,由(①+②+③)×2得4HCl(g)+O2(g)===2Cl2(g)+2H2O(g) ΔH=-116 kJ·mol-1。
答案:-116
3.(2019·高考天津卷)硅粉与HCl在300 ℃时反应生成1 mol SiHCl3气体和H2,放出225 kJ热量,该反应的热化学方程式为______________________________________________
________________________________________________________________________。
解析:该反应的热化学方程式为Si(s)+3HCl(g)SiHCl3(g)+H2(g) ΔH=-225 kJ·mol-1。
答案:Si(s)+3HCl(g)SiHCl3(g)+H2(g) ΔH=-225 kJ·mol-1
热化学方程式书写易出现的错误
(1)未标明反应物或生成物的状态而造成错误。
(2)反应热的符号使用不正确,即吸热反应未标出“+”号,放热反应未标出“-”号而造成错误。
(3)漏写ΔH的单位,或将ΔH的单位写为kJ而造成错误。
(4)反应热的数值与方程式中的化学计量数不对应而造成错误。
(5)对燃烧热、中和热的概念理解不到位,忽略其标准是1 mol 可燃物或生成1 mol H2O(l)而造成错误。
4.(2018·高考天津卷)CO2与CH4经催化重整,制得合成气:CH4(g)+CO2(g)2CO(g)+2H2(g)。
已知上述反应中相关的化学键键能数据如下:
化学键
C—H
C===O
H—H
C===←O(CO)
键能/(kJ·mol-1)
413
745
436
1 075
则该反应的ΔH=________。
解析:根据ΔH=反应物总键能-生成物总键能,该反应的ΔH=(413×4+745×2) kJ·mol-1-(1 075×2+436×2) kJ·mol-1=+120 kJ·mol-1。
答案:+120 kJ·mol-1
利用键能计算反应热,要熟记公式:ΔH=反应物总键能-生成物总键能,其关键是弄清物质中化学键的数目。在中学阶段要掌握常见单质、化合物中所含共价键的数目。共价晶体:1 mol金刚石中含2 mol C—C键,1 mol硅晶体中含2 mol Si—Si键,1 mol SiO2晶体中含4 mol Si—O键;分子晶体:1 mol P4中含有6 mol P—P键,1 mol C2H6中含有6 mol C—H键和1 mol C—C键。
5.(1)(2018·高考北京卷)近年来,研究人员提出利用含硫物质热化学循环实现太阳能的转化与存储。过程如下:
反应Ⅰ:2H2SO4(l)===2SO2(g)+2H2O(g)+O2(g) ΔH1=+551 kJ·mol-1
反应Ⅲ:S(s)+O2(g)===SO2(g) ΔH3=-297 kJ·mol-1
反应Ⅱ的热化学方程式:_________________________________________________。
(2)(2018·高考全国卷Ⅲ)SiHCl3在催化剂作用下发生反应:
2SiHCl3(g)=== SiH2Cl2(g)+SiCl4(g) ΔH1=+48 kJ·mol-1
3SiH2Cl2(g)=== SiH4(g)+2SiHCl3(g) ΔH2=-30 kJ·mol-1
则反应4SiHCl3(g)=== SiH4(g)+3SiCl4(g)的ΔH为________kJ·mol-1。
(3)(2018·高考全国卷Ⅱ)CH4CO2催化重整反应为CH4(g)+CO2(g)=== 2CO(g)+2H2(g)。
已知:C(s)+2H2(g)=== CH4(g) ΔH=-75 kJ·mol-1
C(s)+O2(g)=== CO2(g) ΔH=-394 kJ·mol-1
C(s)+O2(g)=== CO(g) ΔH=-111 kJ·mol-1
该催化重整反应的ΔH=________kJ·mol-1。
解析:(1)由于反应Ⅱ是二氧化硫的歧化反应,且由题意可知其氧化产物和还原产物分别为H2SO4和S,根据得失电子守恒和元素守恒可写出反应Ⅱ的化学方程式为3SO2(g)+2H2O(g)===2H2SO4(l)+S(s)。根据盖斯定律,反应Ⅰ与反应Ⅲ的热化学方程式相加得:2H2SO4(l)+S(s)===3SO2(g)+2H2O(g) ΔH=+254 kJ·mol-1,所以反应 Ⅱ 的热化学方程式为3SO2(g)+2H2O(g)===2H2SO4(l)+S(s) ΔH=-254 kJ·mol-1。
(2)将已知热化学方程式依次编号为①②,根据盖斯定律,由①×3+②,可得:4SiHCl3(g)===SiH4(g)+3SiCl4(g) ΔH=3×48 kJ·mol-1-30 kJ·mol-1=+114 kJ·mol-1。
(3)将已知的3个热化学方程式依次编号为①②③,根据盖斯定律③×2-①-②得该催化重整反应的ΔH=(-111×2+75+394) kJ·mol-1=+247 kJ·mol-1。
答案:(1)3SO2(g)+2H2O(g)===2H2SO4(l)+S(s) ΔH=-254 kJ·mol-1 (2)+114 (3)+247
叠加法求焓变
步骤1 “倒”
为了将方程式相加得到目标方程式,可将方程式颠倒过来,反应热的数值不变,但符号相反。这样,就不用再做减法运算了,实践证明,方程式相减时往往容易出错。
步骤2 “乘”
为了将方程式相加得到目标方程式,可将方程式乘以某个倍数,反应热也要相乘。
步骤3 “加”
上面的两个步骤做好了,只要将方程式相加即可得到目标方程式,反应热也要相加。
1.下列关于反应热和热化学反应的描述中正确的是( )
A.HCl和NaOH反应的中和热ΔH=-57.3 kJ·mol-1,则H2SO4和Ca(OH)2反应的中和热ΔH=2×(-57.3) kJ·mol-1
B.CO(g)的燃烧热ΔH=-283.0 kJ·mol-1,则2CO2(g)===2CO(g)+O2(g)反应的ΔH=+2×283.0 kJ·mol-1
C.氢气的燃烧热ΔH=-285.5 kJ·mol-1,则电解水的热化学方程式为2H2O(l)===2H2(g)+O2(g) ΔH=+285.5 kJ·mol-1
D.1 mol甲烷燃烧生成气态水和二氧化碳所放出的热量是甲烷的燃烧热
解析:选B。根据燃烧热定义知B正确。
对比法理解反应热、燃烧热与中和热
(1)化学反应吸收或放出的热量称为反应热,符号为ΔH,常用单位为kJ·mol-1,它只与化学反应的化学计量数、物质的聚集状态有关,而与反应条件无关。中学阶段研究的反应热主要是燃烧热和中和热。
(2)燃烧热:在101 kPa时,1 mol纯物质完全燃烧生成稳定的氧化物时所放出的热量。单位为kJ·mol-1。需注意:①燃烧热是以1 mol纯物质完全燃烧生成稳定的氧化物放出的热量来定义的,因此在书写燃烧热的热化学方程式时,一般以燃烧1 mol纯物质为标准来配平其余物质的化学计量数;②燃烧产物必须是稳定的氧化物,如C→CO2、H2→H2O(l)等。
(3)中和热:在稀溶液中,强酸跟强碱发生中和反应生成1 mol液态H2O时的反应热。需注意:①稀溶液指物质溶于大量水中;②中和热不包括离子在水溶液中的生成热、物质的溶解热、电解质电离时的热效应;③中和反应的实质是H+和OH-化合生成H2O,即H+(aq)+OH-(aq)===H2O(l) ΔH=-57.3 kJ·mol-1。
(4)反应热指反应完全时的热效应,所以对于可逆反应,其热量要小于反应完全时的热量。
2.(双选)(2019·济宁一模)研究表明CO与N2O在Fe+作用下发生反应的能量变化及反应历程如图所示,两步反应分别为①N2O+Fe+===N2+FeO+(慢)、②FeO++CO===CO2+Fe+(快)。下列说法正确的是( )
A.反应①是氧化还原反应,反应②是非氧化还原反应
B.两步反应均为放热反应,总反应的化学反应速率由反应①决定
C.Fe+使反应的活化能减小,FeO+是中间产物
D.若转移1 mol电子,则消耗11.2 L N2O
解析:选BC。A项,反应①②均有元素化合价的升降,因此都是氧化还原反应,A错误;B项,由题图可知,反应①②都是放热反应,总反应的化学反应速率由速率慢的反应①决定,B正确;C项,Fe+做催化剂,使反应的活化能减小,FeO+是反应过程中产生的物质,因此是中间产物,C正确;D项,由于没有指明外界条件,所以不能确定气体的体积,D错误。
3.已知:C(s)+H2O(g)===CO(g)+H2(g) ΔH=a kJ·mol-1,2C(s)+O2(g)===2CO(g) ΔH=-220 kJ·mol-1。H—H、O===O和O—H键的键能分别为436 kJ·mol-1、496 kJ·mol-1和462 kJ·mol-1,则a为( )
A.-332 B.-118
C.+350 D.+130
解析:选D。根据盖斯定律和焓变与键能的关系解答。根据题中给出的键能可得出热化学方程式:③2H2(g)+O2(g)===2H2O(g) ΔH3=(2×436+496-4×462) kJ·mol-1=-480 kJ·mol-1,题中②2C(s)+O2(g)===2CO(g) ΔH2=-220 kJ·mol-1,(②-③)×得①C(s)+H2O(g)===CO(g)+H2(g) ΔH1=(ΔH2-ΔH3)×,即a=(-220+480)×=+130,选项D正确。
4.已知:C(s)+O2(g)===CO2(g) ΔH1
CO2(g)+C(s)===2CO(g) ΔH2
2CO(g)+O2(g)===2CO2(g) ΔH3
4Fe(s)+3O2(g)===2Fe2O3(s) ΔH4
3CO(g)+Fe2O3(s)===3CO2(g)+2Fe(s) ΔH5
下列关于上述反应焓变的判断正确的是( )
A.ΔH1<0,ΔH3>0 B.ΔH2>0,ΔH4>0
C.ΔH1=ΔH2+ΔH3 D.ΔH3=ΔH4+ΔH5
解析:选C。A项,C(s)、CO(g)在O2(g)中燃烧生成CO2,均为放热反应,则有ΔH1<0、ΔH3<0;B项,CO2(g)与C(s)在高温条件下反应生成CO(g),该反应为吸热反应,则有ΔH2>0,Fe(s)与O2(g)反应生成Fe2O3(s)为放热反应,则有ΔH4<0;C项,将五个热化学方程式依次编号为①②③④⑤,根据盖斯定律,由②+③可得①,则有ΔH1=ΔH2+ΔH3;D项,将五个热化学方程式依次编号为①②③④⑤,根据盖斯定律,由③×3-⑤×2可得④,则有ΔH4=3ΔH3-2ΔH5。
反应热大小比较
(1)注意三问题
①反应中各物质的聚集状态;
②ΔH有正负之分,比较时要连同“+”“-”一起比较,类似数学中的正、负数大小的比较;
③若只比较放出或吸收热量的多少,则只比较数值的大小,不考虑正、负号。
(2)方法面面观
①利用盖斯定律比较
如,比较ΔH1与ΔH2的大小的方法。因ΔH1<0,ΔH2<0,ΔH3<0(均为放热反应),依据盖斯定律得ΔH1=ΔH2+ΔH3,即|ΔH1|>|ΔH2|,所以ΔH1<ΔH2。
②同一反应的生成物状态不同时,如
A(g)+B(g)===C(g) ΔH1,
A(g)+B(g)===C(l) ΔH2,
则ΔH1>ΔH2。
③同一反应的反应物状态不同时,如
A(s)+B(g)===C(g) ΔH1,
A(g)+B(g)===C(g) ΔH2,
则ΔH1>ΔH2。
④两个有联系的反应相比较时,如
C(s)+O2(g)===CO2(g) ΔH1 Ⅰ,
C(s)+O2(g)===CO(g) ΔH2 Ⅱ。
利用反应Ⅰ(包括ΔH1)乘以某计量数减去反应Ⅱ(包括ΔH2)乘以某计量数,即得出ΔH3=ΔH1×某计量数-ΔH2×某计量数,根据ΔH3大于0或小于0进行比较。
5.(1)(2017·高考全国卷Ⅲ)已知:
As(s)+H2(g)+2O2(g)===H3AsO4(s) ΔH1
H2(g)+O2(g)===H2O(l) ΔH2
2As(s)+O2(g)===As2O5(s) ΔH3
则反应As2O5(s) +3H2O(l)===2H3AsO4(s)的ΔH=________。
(2)(2017·高考全国卷Ⅰ)下图是通过热化学循环在较低温度下由水或硫化氢分解制备氢气的反应系统原理。
通过计算,可知系统(Ⅰ)和系统(Ⅱ)制氢的热化学方程式分别为
________________________________________________________________________、
________________________________________________________________________,
制得等量H2所需能量较少的是____________。
(3)(2017·高考海南卷)已知:①2NaOH(s)+CO2(g)===Na2CO3(g)+H2O(g) ΔH1=-127.4 kJ·mol-1
②NaOH(s)+CO2(g)===NaHCO3(s) ΔH2=-131.5 kJ·mol-1
反应2NaHCO3(s)===Na2CO3(s)+H2O(g)+CO2(g)的ΔH=________kJ·mol-1。
(4)(2017·高考北京卷)TiCl4是由钛精矿(主要成分为TiO2)制备钛(Ti)的重要中间产物,制备纯TiCl4的流程示意图如下:
氯化过程:TiO2与Cl2难以直接反应,加碳生成CO和CO2可使反应得以进行。
已知:TiO2(s)+2Cl2(g)===TiCl4(g)+O2(g) ΔH1=+175.4 kJ·mol-1
2C(s)+O2(g)===2CO(g) ΔH2=-220.9 kJ·mol-1
沸腾炉中加碳氯化生成TiCl4(g)和CO(g)的热化学方程式:_____________________。
解析:(1)将已知热化学方程式依次编号为①②③,根据盖斯定律,由①×2-②×3-③可得:As2O5(s)+3H2O(l)===2H3AsO4(s) ΔH=2ΔH1-3ΔH2-ΔH3。
(2)系统(Ⅰ)和系统(Ⅱ)都是吸热反应,从热化学方程式可以看出,系统(Ⅱ)制备1 mol H2需要消耗20 kJ能量,而系统(Ⅰ)制备1 mol H2需要消耗286 kJ能量,故系统(Ⅱ)消耗的能量较少。
(3)①-2×②得到:2NaHCO3(s)===Na2CO3(s)+CO2(g)+H2O(g) ΔH=[(-127.4)-2×(-131.5)] kJ·mol-1=+135.6 kJ·mol-1。
(4)根据盖斯定律,将已知的两个热化学方程式相加即可得到所求热化学方程式。
答案:(1)2ΔH1-3ΔH2-ΔH3 (2)H2O(l)===H2(g)+O2(g) ΔH=+286 kJ·mol-1 H2S(g)===H2(g)+S(s) ΔH=+20 kJ·mol-1 系统(Ⅱ)
(3)+135.6 (4)TiO2(s)+2Cl2(g)+2C(s)===TiCl4(g)+2CO(g) ΔH=-45.5 kJ·mol-1
原电池的原理及应用
1.图解原电池工作原理
2.原电池装置图的升级考查
(1)装置①②③中,电子均不能通过电解质溶液(或内电路)。
(2)装置①中,由于不可避免会直接发生反应Zn+Cu2+===Cu+Zn2+而使化学能转化为热能,所以装置②的能量转化率比装置①高。
(3)盐桥的作用
①隔离正、负极反应物,避免直接接触,导致电流不稳定;
②通过离子的定向移动,构成闭合回路;
③平衡电极区的电荷。
(4)离子交换膜的作用:离子交换膜是一种选择性透过膜,允许相应离子通过,离子迁移方向遵循电池中离子迁移方向。
角度一 燃料电池
1.(2019·高考全国卷Ⅰ)利用生物燃料电池原理研究室温下氨的合成,电池工作时MV2+/MV+在电极与酶之间传递电子,示意图如图所示。下列说法错误的是( )
A.相比现有工业合成氨,该方法条件温和,同时还可提供电能
B.阴极区,在氢化酶作用下发生反应H2+2MV2+===2H++2MV+
C.正极区,固氮酶为催化剂,N2 发生还原反应生成NH3
D.电池工作时质子通过交换膜由负极区向正极区移动
解析:选B。由题图和题意知,电池总反应是3H2+N2===2NH3。该合成氨反应在常温下进行,并形成原电池产生电能,反应不需要高温、高压和催化剂,A项正确;观察题图知,左边电极发生氧化反应MV+-e-===MV2+,为负极,不是阴极,B项错误;正极区N2在固氮酶作用下发生还原反应生成NH3,C项正确;电池工作时,H+通过交换膜,由左侧(负极区)向右侧(正极区)迁移,D项正确。
2.(2016·高考全国卷Ⅲ)锌空气燃料电池可用作电动车动力电源,电池的电解质溶液为KOH溶液,反应为2Zn+O2+4OH-+2H2O===2Zn(OH)。下列说法正确的是 ( )
A.充电时,电解质溶液中K+向阳极移动
B.充电时,电解质溶液中c(OH-)逐渐减小
C.放电时,负极反应为Zn+4OH--2e-===Zn(OH)
D.放电时,电路中通过2 mol电子,消耗氧气22.4 L(标准状况)
解析:选C。K+带正电荷,充电时K+应该向阴极移动,A项错误。根据该电池放电的总反应可知,放电时消耗OH-,则充电时,OH-浓度应增大,B项错误。放电时,Zn为负极,失去电子生成Zn(OH),其电极反应为Zn+4OH--2e-===Zn(OH),C项正确。消耗1 mol O2转移4 mol电子,故转移2 mol电子时消耗0.5 mol O2,在标准状况下的体积为11.2 L,D项错误。
角度二 二次电池
3.(2019·高考全国卷Ⅲ)为提升电池循环效率和稳定性,科学家近期利用三维多孔海绵状Zn(3DZn)可以高效沉积ZnO的特点,设计了采用强碱性电解质的3DZnNiOOH二次电池,结构如图所示。电池反应为Zn(s)+2NiOOH(s)+H2O(l)ZnO(s)+2Ni(OH)2(s)。下列说法错误的是( )
A.三维多孔海绵状Zn具有较高的表面积,所沉积的 ZnO分散度高
B.充电时阳极反应为 Ni(OH)2(s)+OH-(aq)-e-===NiOOH(s)+H2O(l)
C.放电时负极反应为 Zn(s)+2OH-(aq) -2e-===ZnO(s)+H2O(l)
D.放电过程中 OH- 通过隔膜从负极区移向正极区
解析:选D。该电池采用的三维多孔海绵状Zn具有较高的表面积,可以高效沉积ZnO,且所沉积的ZnO分散度高,A正确;根据题干中总反应可知,该电池充电时,Ni(OH)2在阳极发生氧化反应生成NiOOH,其电极反应式为Ni(OH)2(s)+OH-(aq)-e-===NiOOH(s)+H2O(l),B正确;放电时Zn在负极发生氧化反应生成ZnO,电极反应式为Zn(s)+2OH-(aq) -2e-===ZnO(s)+H2O(l),C正确;电池放电过程中,OH-等阴离子通过隔膜从正极区移向负极区,D错误。
4.(2018·高考全国卷Ⅲ)一种可充电锂空气电池如图所示,当电池放电时,O2与Li+在多孔碳材料电极处生成Li2O2-x(x=0或1)。下列说法正确的是( )
A.放电时,多孔碳材料电极为负极
B.放电时,外电路电子由多孔碳材料电极流向锂电极
C.充电时,电解质溶液中Li+向多孔碳材料区迁移
D.充电时,电池总反应为Li2O2-x=== 2Li+(1-)O2
解析:选D。根据电池工作原理,多孔碳材料吸附O2,O2在此获得电子,所以多孔碳材料电极为电池的正极,A项错误;放电时电子从负极(锂电极)流出,通过外电路流向正极(多孔碳材料电极),B项错误;Li+带正电荷,充电时,应该向电解池的阴极(锂电极)迁移,C项错误;充电时,电池总反应为Li2O2-x===2Li+O2,D项正确。
突破二次电池的四个角度
角度三 其他新型电池
5.(2018·高考全国卷Ⅰ)最近我国科学家设计了一种CO2+H2S协同转化装置,实现对天然气中CO2和H2S的高效去除。示意图如图所示,其中电极分别为ZnO@石墨烯(石墨烯包裹的ZnO)和石墨烯,石墨烯电极区发生反应为
①EDTAFe2+-e-=== EDTAFe3+
②2EDTAFe3++H2S=== 2H++S+2EDTAFe2+
该装置工作时,下列叙述错误的是( )
A.阴极的电极反应:CO2+2H++2e-=== CO+H2O
B.协同转化总反应:CO2+H2S=== CO+H2O+S
C.石墨烯上的电势比ZnO@石墨烯上的低
D.若采用Fe3+/Fe2+取代EDTAFe3+/EDTAFe2+,溶液需为酸性
解析:选C。阴极发生还原反应,氢离子由交换膜右侧向左侧迁移,阴极的电极反应式为CO2+2e-+2H+===CO+H2O,A项正确;结合阳极区发生的反应可知,协同转化总反应为CO2+H2S===S+CO+H2O,B项正确;石墨烯做阳极,其电势高于ZnO@石墨烯的,C项错误;Fe3+、Fe2+在碱性或中性介质中会生成沉淀,它们只稳定存在于酸性较强的介质中,D项正确。
6.(2019·高考天津卷)我国科学家研制了一种新型的高比能量锌碘溴液流电池,其工作原理示意图如图。图中贮液器可储存电解质溶液,提高电池的容量。下列叙述不正确的是( )
A. 放电时,a电极反应为I2Br-+2e-===2I-+Br-
B.放电时,溶液中离子的数目增大
C.充电时,b电极每增重0.65 g,溶液中有0.02 mol I-被氧化
D.充电时,a电极接外电源负极
解析:选D。根据电池的工作原理示意图可知,放电时a电极上I2Br-转化为Br-和I-,电极反应为I2Br-+2e-===2I-+Br-,A项正确;放电时正极区I2Br-转化为Br-和I-,负极区Zn转化为Zn2+,溶液中离子的数目增大,B项正确;充电时b电极发生反应Zn2++2e-===Zn,b电极增重0.65 g时,转移0.02 mol e-,a电极发生反应2I-+Br--2e-===I2Br-,根据各电极上转移电子数相同,则有0.02 mol I-被氧化,C项正确;放电时a电极为正极,充电时,a电极为阳极,接外电源正极,D项错误。
题组一 电极反应式的书写
1.(辨析“介质”书写电极反应式)按要求书写不同“介质”下甲醇燃料电池的电极反应式。
(1)酸性介质,如H2SO4溶液
负极:___________________________________________________________________。
正极:___________________________________________________________________。
(2)碱性介质,如KOH溶液
负极:___________________________________________________________________。
正极:___________________________________________________________________。
(3)熔融盐介质,如熔融K2CO3
负极:___________________________________________________________________。
正极:___________________________________________________________________。
(4)掺杂Y2O3的ZrO3固体做电解质,在高温下能传导O2-
负极:___________________________________________________________________。
正极:___________________________________________________________________。
答案:(1)CH3OH-6e-+H2O===CO2↑+6H+
O2+6e-+6H+===3H2O
(2)CH3OH-6e-+8OH-===CO+6H2O
O2+6e-+3H2O===6OH-
(3)CH3OH-6e-+3CO===4CO2↑+2H2O
O2+6e-+3CO2===3CO
(4)CH3OH-6e-+3O2-===CO2↑+2H2O
O2+6e-===3O2-
2.(明确“充放电”书写电极反应式)镍镉(NiCd)可充电电池在现代生活中有广泛应用。已知某镍镉电池的电解质溶液为KOH溶液,其充放电按下式进行:Cd+2NiOOH+2H2OCd(OH)2+2Ni(OH)2。
负极:__________________________________________________________________。
阳极:__________________________________________________________________。
答案:Cd-2e-+2OH-=== Cd(OH)2
2Ni(OH)2+2OH--2e-===2NiOOH+2H2O
3.(识别“交换膜”书写电极反应式)若将燃煤产生的二氧化碳回收利用,可达到低碳排放的目的。如下图所示是通过人工光合作用,以CO2和H2O为原料制备HCOOH和O2的原理示意图。
负极:___________________________________________________________________。
正极:___________________________________________________________________。
答案:2H2O-4e-===O2↑+4H+
2CO2+4H++4e-===2HCOOH
4.(可逆反应电极反应式的书写)控制适合的条件,将反应2Fe3++2I-2Fe2++I2设计成如下图所示的原电池。回答下列问题:
(1)反应开始时,负极为________中的石墨(填“甲”或“乙”),电极反应式为________________________________________________________________________。
(2)电流表读数为________时,反应达到化学平衡状态。
(3)当达到化学平衡状态时,在甲中加入FeCl2固体,此时负极为________中的石墨(填“甲”或“乙”),电极反应式为___________________________________________。
答案:(1)乙 2I--2e-===I2 (2)零 (3)甲 2Fe2+-2e-===2Fe3+
5.(锂离子电池电极反应式的书写)某电动汽车配载一种可充放电的锂离子电池,放电时电池总反应为Li1-xCoO2+LixC6===LiCoO2+C6(x<1)。
负极:_________________________________________________________________。
正极:__________________________________________________________________。
答案:LixC6-xe-===xLi++C6
Li1-xCoO2+xe-+xLi+===LiCoO2
锂离子电池充放电分析
常见的锂离子电极材料
正极材料:LiMO2(M:Co、Ni、Mn等)
LiM2O4(M:Co、Ni、Mn等)
LiMPO4(M:Fe等)
负极材料:石墨(能吸附锂原子)
负极反应:LixCn-xe-===xLi++Cn
正极反应:Li1-xMO2+xLi++xe-===LiMO2
总反应:Li1-xMO2+LixCnLiMO2+Cn
题组二 原电池工作原理的考查
6.(双选)乙烯催化氧化成乙醛可设计成如图所示的燃料电池,在制备乙醛的同时还可获得电能,其总反应方程式为2CH2===CH2+O2―→2CH3CHO。下列有关说法正确的是( )
A.该电池电极a为负极,电极b为正极
B.电子移动方向:电极a→磷酸溶液→电极b
C.负极反应式为CH2===CH2-2e-+H2O===2H++CH3CHO
D.电极b有2.24 L O2参加反应,溶液中有0.4 mol H+迁移到电极b上反应
解析:选AC。从已知的总反应方程式可以判断,O2得到电子,化合价降低,所以O2在原电池正极被还原,则 CH2===CH2失去电子,在原电池的负极被氧化。A.电极a上C2H4失去电子,所以电极a为负极,电极b上O2得到电子,所以电极b为正极,A正确;B.电子从负极(电极a)流出,经过外电路流向正极(电极b),B错误;C.负极反应式为CH2===CH2-2e-+H2O===CH3CHO+2H+,C正确;D.选项中没有指出O2所处的温度和压强,所以无法计算O2的物质的量,D错误。
7.(2018·高考全国卷Ⅱ)我国科学家研发了一种室温下“可呼吸”的NaCO2二次电池。将NaClO4溶于有机溶剂作为电解液,钠和负载碳纳米管的镍网分别作为电极材料,电池的总反应为3CO2+4Na 2Na2CO3+C。下列说法错误的是( )
A.放电时,ClO向负极移动
B.充电时释放CO2,放电时吸收CO2
C.放电时,正极反应为3CO2+4e-=== 2CO+C
D.充电时,正极反应为Na++e-=== Na
解析:选D。电池放电时,ClO向负极移动,A项正确;结合总反应可知,放电时需吸收CO2,而充电时释放CO2,B项正确;放电时,正极CO2得电子被还原生成单质C,即电极反应式为3CO2+4e-===2CO+C,C项正确;充电时阳极发生氧化反应,即C被氧化生成CO2,D项错误。
电解池的原理及应用 “膜”化学
1.图解电解池的工作原理
2.正确判断电极产物
(1)阳极产物的判断首先看电极,如果是活性电极做阳极,则电极材料失电子,电极溶解(注意:铁做阳极溶解生成Fe2+,而不是Fe3+);如果是惰性电极,则需看溶液中阴离子的失电子能力,阴离子放电顺序为S2->I->Br->Cl->OH-(水)。
(2)阴极产物直接根据阳离子的放电顺序进行判断:Ag+>Fe3+>Cu2+>H+>Fe2+>Zn2+……
活泼阳极失电子后得到的离子一般都会继续与电解质溶液中的离子发生复杂的反应,因此最终的氧化产物需要根据试题中的信息确定。
(1)铁做阳极
Fe做阳极时其氧化产物可能是Fe2+、Fe(OH)2或FeO。如用铁电极电解含Cr2O的酸性废水时,阳极反应为Fe-2e-===Fe2+,生成的Fe2+会还原废水中的Cr2O,离子方程式为Cr2O+6Fe2++14H+===2Cr3++6Fe3++7H2O,由于废水中H+不断被消耗,溶液的pH增大,碱性增强,Fe3+和Cr3+分别转化为Fe(OH)3和Cr(OH)3沉淀除去。再如用铁电极电解稀NaOH溶液制备Fe(OH)2的阳极反应为Fe-2e-+2OH-===Fe(OH)2;用铁电极电解浓的KOH溶液制备K2FeO4的阳极反应为Fe-6e-+8OH-===FeO+4H2O。
(2)铝做阳极
Al做阳极时其氧化产物可能是Al2O3、Al(OH)3、AlO、Al3+。如给铝制品氧化膜增厚,铝制品做电解池阳极,电解质溶液一般为H2SO4H2C2O4混合溶液,阳极反应为2Al-6e-+3H2O===Al2O3+6H+;若是用铝电极电解烧碱溶液,阳极反应为Al-3e-+4OH-===AlO+2H2O。
(3)铜做阳极
Cu做阳极时其氧化产物可能是Cu2+或Cu+(如Cu2O)。如电镀铜或精炼铜的阳极反应为Cu-2e-===Cu2+;用铜电极电解NaOH溶液制备Cu2O的阳极反应为2Cu-2e-+2OH-===Cu2O+H2O。
3.对比掌握电解规律(阳极为惰性电极)
电解类型
电解质实例
使溶液复原加(或通)入的物质
电解水
NaOH、H2SO4 、Na2SO4
水
电解电解质
HCl、CuCl2
原电解质
放氢生碱型
NaCl
HCl气体
放氧生酸型
CuSO4 、AgNO3
CuO、Ag2O
电解后有关电解质溶液恢复原态的问题应该用质量守恒法分析。一般是加入阳极产物和阴极产物的化合物,但也有特殊情况,如用惰性电极电解CuSO4溶液,Cu2+完全放电之前,可加入CuO或CuCO3复原,而Cu2+完全放电之后,应加入Cu(OH)2或Cu2(OH)2CO2复原。
4.电化学中的“膜”化学
(1)常见的隔膜
隔膜又叫离子交换膜,由高分子特殊材料制成。离子交换膜分三类:
①阳离子交换膜,简称阳膜,只允许阳离子通过,即允许H+和其他阳离子通过,不允许阴离子通过。
②阴离子交换膜,简称阴膜,只允许阴离子通过,不允许阳离子通过。
③质子交换膜,只允许H+通过,不允许其他阳离子和阴离子通过。
(2)隔膜的作用
①能将两极区隔离,阻止两极区产生的物质接触,防止发生化学反应。
②能选择性地允许离子通过,起到平衡电荷、形成闭合回路的作用。
(3)解答步骤
第一步,分清隔膜类型。即交换膜属于阳膜、阴膜、质子膜中的哪一种,判断允许哪种离子通过隔膜。
第二步,写出电极反应式。判断交换膜两侧离子变化,推断电荷变化,根据电荷平衡判断离子迁移方向。
第三步,分析隔膜作用。在产品制备中,隔膜作用主要是提高产品纯度,避免产物之间发生反应,或避免产物因发生反应而造成危险。
角度一 利用电解原理制备物质
1.(2019·高考全国卷Ⅱ)环戊二烯()可用于制备二茂铁[Fe(C5H5)2,结构简式为],后者广泛应用于航天、化工等领域中。二茂铁的电化学制备原理如图所示,其中电解液为溶解有溴化钠(电解质)和环戊二烯的DMF溶液(DMF为惰性有机溶剂)。
该电解池的阳极为________,总反应为______________________________________
________________________________________________________________________。
电解制备需要在无水条件下进行,原因为_____________________________________
________________________________________________________________________。
解析:结合图示电解原理可知,Fe电极发生氧化反应,为阳极;在阴极上有H2生成,故电解时的总反应为Fe+2===+H2↑或Fe+2C5H6===Fe(C5H5)2+H2↑。结合相关反应可知,电解制备需要在无水条件下进行,否则水会阻碍中间物Na的生成,水电解生成OH-,OH-会进一步与Fe2+反应生成Fe(OH)2,从而阻碍二茂铁的生成。
答案:Fe电极 Fe+2===+H2↑[或Fe+2C5H6===Fe(C5H5)2+H2↑] 水会阻碍中间物Na的生成;水会电解生成OH-,进一步与Fe2+反应生成Fe(OH)2
2.(2019·高考天津卷)将SiCl4氢化为SiHCl3有三种方法,对应的反应依次为
①SiCl4(g)+H2(g)SiHCl3(g)+HCl(g) ΔH1>0
②3SiCl4(g)+2H2(g)+Si(s)4SiHCl3(g) ΔH2<0
③2SiCl4(g)+H2(g)+Si(s)+HCl(g)3SiHCl3(g) ΔH3
氢化过程中所需的高纯度H2可用惰性电极电解KOH溶液制备,写出产生H2的电极名称:________(填“阳极”或“阴极”),该电极反应方程式为________________________
________________________________________________________________________。
解析:用惰性电极电解KOH溶液,实质为电解水,阴极上产生氢气,电极反应式为2H2O+2e-===2OH-+H2↑。
答案:阴极 2H2O+2e-===H2↑+2OH-
3.(“单膜”电解池)(2018·高考全国卷Ⅲ)KIO3可采用“电解法”制备,装置如图所示。
(1)写出电解时阴极的电极反应式:__________________________________________
________________________________________________________________________。
(2)电解过程中通过阳离子交换膜的离子主要为______,其迁移方向是________。
解析:(1)电解法制备KIO3时,H2O在阴极得到电子,发生还原反应:2H2O+2e-===2OH-+H2↑。(2)电解池中阳离子向阴极移动,即由电极a向电极b迁移,阳离子交换膜只允许阳离子通过,故主要是K+通过阳离子交换膜。
答案:(1)2H2O+2e-===2OH-+H2↑
(2)K+ 由a到b
4.(“双膜”电解池)(2018·高考全国卷Ⅰ)制备Na2S2O5可采用三室膜电解技术,装置如图所示,其中SO2碱吸收液中含有NaHSO3和Na2SO3。阳极的电极反应式为
________________________________________________________________________
________________________________________________________________________。
电解后,________室的NaHSO3浓度增加。将该室溶液进行结晶脱水,可得到Na2S2O5。
解析:阳极发生氧化反应:2H2O-4e-===4H++O2↑,阳极室H+向a室迁移,a室中的Na2SO3转化成NaHSO3。阴极发生还原反应,析出H2,OH-增多,Na+由a室向b室迁移,则b室中Na2SO3浓度增加。
答案:2H2O-4e-===4H++O2↑ a
角度二 电解原理的其他应用
5.(2017·高考全国卷Ⅱ)用电解氧化法可以在铝制品表面形成致密、耐腐蚀的氧化膜,电解质溶液一般为H2SO4H2C2O4混合溶液。下列叙述错误的是( )
A.待加工铝质工件为阳极
B.可选用不锈钢网作为阴极
C.阴极的电极反应式为Al3++3e-===Al
D.硫酸根离子在电解过程中向阳极移动
解析:选C。利用电解氧化法在铝制品表面形成致密的Al2O3薄膜,即待加工铝质工件做阳极,A项正确;阴极与电源负极相连,对阴极电极材料没有特殊要求,可选用不锈钢网等,B项正确;电解质溶液呈酸性,阴极上应是H+放电,C项错误;在电解过程中,电解池中的阴离子向阳极移动,D项正确。
6.(2016·高考天津卷)化工生产的副产氢也是氢气的来源。电解法制取有广泛用途的Na2FeO4。同时获得氢气:Fe+2H2O+2OH-FeO+3H2↑,工作原理如图1所示。装置通电后,铁电极附近生成紫红色FeO,镍电极有气泡产生。若氢氧化钠溶液浓度过高,铁电极区会产生红褐色物质。已知:Na2FeO4只在强碱性条件下稳定,易被H2还原。
(1)电解一段时间后,c(OH-)降低的区域在________(填“阴极室”或“阳极室”)。
(2)电解过程中,须将阴极产生的气体及时排出,其原因为_______________________
________________________________________________________________________。
(3)c(Na2FeO4)随初始c(NaOH)的变化如图2,任选M、N两点中的一点,分析c(Na2FeO4)低于最高值的原因:
________________________________________________________________________
________________________________________________________________________。
解析:(1)电解时,阳极反应式为Fe-6e-+8OH-===FeO+4H2O,阴极反应式为2H2O+2e-===H2↑+2OH-,电解过程中,阳极室消耗OH-,c(OH-)降低。(2)根据题意,Na2FeO4易被H2还原,由于阴极产生的气体为H2,若不及时排出,会将Na2FeO4还原,使其产率降低。(3)根据题意,若碱性较弱,则Na2FeO4稳定性差,且反应慢;若碱性较强,则铁电极区会产生Fe(OH)3 或 Fe(OH)3 分解生成的Fe2O3,所以M点和N点的c(Na2FeO4)均低于最高值。
答案:(1)阳极室
(2)防止Na2FeO4与H2反应使产率降低
(3)M点:c(OH-)低,Na2FeO4稳定性差,且反应慢;或N点:c(OH-)过高,铁电极上有Fe(OH)3(或Fe2O3)生成,使Na2FeO4产率降低
角度三 电化学原理在金属腐蚀与防护中的应用
7.(2018·高考北京卷)验证牺牲阳极的阴极保护法,实验如下(烧杯内均为经过酸化的3%NaCl溶液)。
①
②
③
在Fe表面生成蓝色沉淀
试管内无明显变化
试管内生成蓝色沉淀
下列说法不正确的是( )
A.对比②③,可以判定Zn保护了Fe
B.对比①②,K3[Fe(CN)6]可能将Fe氧化
C.验证Zn保护Fe时不能用①的方法
D.将Zn换成Cu,用①的方法可判断Fe比Cu活泼
解析:选D。②中Zn做负极,发生氧化反应生成Zn2+,Fe做正极被保护,所以取出的少量Fe附近的溶液中滴入铁氰化钾溶液,试管内无明显变化。但③中没有Zn保护Fe,Fe在酸性环境中发生析氢腐蚀,Fe做负极被氧化生成Fe2+,所以取出的少量Fe附近的溶液中滴入铁氰化钾溶液,生成蓝色沉淀,对比②③可知Zn保护了Fe,A项正确;①与②的区别在于:前者是将铁氰化钾溶液直接滴入烧杯中,而后者是在取出的少量Fe附近的溶液中滴加铁氰化钾溶液,①中出现了蓝色沉淀,说明有Fe2+生成,对比分析可知,可能是铁氰化钾氧化Fe生成了Fe2+,B项正确;通过上述分析可知,验证Zn保护Fe时不能用①的方法,C项正确;若将Zn换成Cu,铁氰化钾仍会将Fe氧化为Fe2+,在铁的表面同样会生成蓝色沉淀,所以无法判断Fe2+是不是负极产物,即无法判断Fe与Cu的活泼性,D项错误。
8.(2017·高考全国卷Ⅰ)支撑海港码头基础的钢管桩,常用外加电流的阴极保护法进行防腐,工作原理如图所示,其中高硅铸铁为惰性辅助阳极。下列有关表述不正确的是( )
A.通入保护电流使钢管桩表面腐蚀电流接近于零
B.通电后外电路电子被强制从高硅铸铁流向钢管桩
C.高硅铸铁的作用是作为损耗阳极材料和传递电流
D.通入的保护电流应该根据环境条件变化进行调整
解析:选C。依题意,钢管桩为阴极,电子流向阴极,阴极被保护,钢管桩表面腐蚀电流指铁失去电子形成的电流,接近于0,铁不容易失去电子,A项正确;阳极上发生氧化反应,失去电子,电子经外电路流向阴极,B项正确;高硅铸铁做阳极,阳极上发生氧化反应,阳极上主要是海水中的水被氧化生成氧气,惰性辅助阳极不被损耗,C项错误;根据海水对钢管桩的腐蚀情况,增大或减小电流强度,D项正确。
1.金属腐蚀快慢的三个规律
(1)金属腐蚀类型的差异
电解原理引起的腐蚀>原电池原理引起的腐蚀>化学腐蚀>有防腐措施的腐蚀。
(2)电解质溶液的影响
①对同一金属来说,腐蚀的快慢(浓度相同):强电解质溶液>弱电解质溶液>非电解质溶液。
②对同一种电解质溶液来说,电解质浓度越大,腐蚀越快。
(3)活动性不同的两种金属,活动性差别越大,腐蚀越快。
2.两种腐蚀与三种保护
(1)两种腐蚀:析氢腐蚀、吸氧腐蚀(关键在于电解液的pH)。
(2)三种保护:电镀保护、牺牲阳极的阴极保护法、外加电流的阴极保护法。
题组一 电解池中电极反应式的书写
1.按要求书写电极反应式。
(1)用惰性电极电解NaCl溶液
阳极:_____________________________________________________________________;
阴极:_____________________________________________________________________。
(2)用惰性电极电解CuSO4溶液
阳极:_____________________________________________________________________;
阴极:______________________________________________________________________。
(3)铁做阳极,石墨做阴极电解NaOH溶液
阳极:______________________________________________________________________;
阴极:_____________________________________________________________________。
(4)用惰性电极电解熔融MgCl2
阳极:_____________________________________________________________________;
阴极:______________________________________________________________________。
答案:(1)2Cl--2e-===Cl2↑ 2H++2e-===H2↑
(2)2H2O-4e-===O2↑+4H+ 2Cu2++4e-===2Cu
(3)Fe-2e-+2OH-===Fe(OH)2 2H2O+2e-===H2↑+2OH-
(4)2Cl--2e-===Cl2↑ Mg2++2e-===Mg
2.(信息型电极反应式的书写)按要求书写电极反应式。
(1)以铝材为阳极,在H2SO4 溶液中电解,铝材表面形成氧化膜,阳极反应式为________________________________________________________________________。
(2)用Al单质做阳极,石墨做阴极,NaHCO3 溶液做电解液进行电解,生成难溶物R,R受热分解生成化合物Q,写出阳极生成R的电极反应式:________________________________________________________________________。
(3)用惰性电极电解K2MnO4 溶液能得到化合物KMnO4,则电极反应式为
阳极:______________________________________________________________________;
阴极:______________________________________________________________________。
(4)将一定浓度的磷酸二氢铵(NH4H2PO4)、氯化锂混合液作为电解液,以铁棒为阳极,石墨为阴极,电解析出LiFePO4沉淀,则阳极反应式为_______________________________
________________________________________________________________________。
答案:(1)2Al-6e-+3H2O===Al2O3+6H+
(2)Al+3HCO-3e-===Al(OH)3↓+3CO2↑
(3)MnO-e-===MnO 2H++2e-===H2↑
(4)Fe+H2PO+Li+-2e-===LiFePO4↓+2H+
3.(根据“交换膜”利用信息书写电极反应式)按要求书写电极反应式。
(1)电解装置如图所示,电解槽内装有KI及淀粉溶液,中间用阴离子交换膜隔开。在一定的电压下通电,发现左侧溶液变蓝色,一段时间后,蓝色逐渐变浅。
已知:3I2+6OH-===IO+5I-+3H2O
阳极:____________________________________________________________________;
阴极:___________________________________________________________________。
(2)可用氨水作为吸收液吸收工业废气中的SO2,当吸收液失去吸收能力时,可通过电解法使吸收液再生而循环利用(电极均为石墨电极),并生成化工原料硫酸。其工作示意图如下。
阳极:___________________________________________________________________;
阴极:___________________________________________________________________。
答案:(1)2I--2e-===I2 2H2O+2e-===H2↑+2OH-
(2)HSO-2e-+H2O===3H++SO 2H++2e-===H2↑
电解时电极反应式的书写步骤
题组二 电解原理及其应用
4.如图装置电解一段时间,当某极析出0.32 g Cu 时,Ⅰ、Ⅱ、Ⅲ中溶液pH分别为(溶液足量,体积均为100 mL 且电解前后溶液体积变化忽略不计) ( )
A.13、7、1 B.12、7、2
C.1、7、13 D.7、13、1
解析:选A。 n(Cu)=0.32 g÷64 g/mol=0.005 mol,由电极反应Cu2++2e- ===Cu可知,转移电子为0.01 mol,电解时,Ⅰ、Ⅱ、Ⅲ中电池总反应方程式分别为2KCl+2H2O2KOH+H2↑+Cl2↑、2H2O2H2↑+O2↑、2CuSO4 +2H2O2Cu+O2↑+2H2SO4 。Ⅰ中生成0.01 mol OH-,c(OH-)=0.01 mol÷0.1 L=0.1 mol/L,pH=13;Ⅱ中电解水,溶液仍然呈中性,溶液的pH=7;Ⅲ中生成0.01 mol H+,c(H+ )=0.01 mol÷0.1 L=0.1 mol/L,pH=1,故选项A正确。
5.(“多膜”电解池)次磷酸(H3PO2)是一种精细磷化工产品,具有较强的还原性。H3PO2可用电渗析法制备,“四室电渗析法”工作原理如图所示(阳膜和阴膜分别只允许阳离子、阴离子通过):
(1)写出阳极的电极反应式:________________________________________________。
(2)分析产品室可得到H3PO2的原因:________________________________________
________________________________________________________________________。
(3)早期采用“三室电渗析法”制备H3PO2:将“四室电渗析法”中阳极室的稀硫酸用H3PO2稀溶液代替,并撤去阳极室与产品室之间的阳膜,从而合并了阳极室与产品室。其缺点是产品中混有________杂质,该杂质产生的原因是______________________________
________________________________________________________________________。
解析:(1)阳极是由水放电,其反应式为2H2O-4e-===O2↑+4H+;(2)阳极室中的H+穿过阳膜进入产品室,原料室的H2PO穿过阴膜进入产品室,二者反应生成H3PO2;(3)阳极室内可能有部分H2PO或H3PO2失电子发生氧化反应,导致生成物中混有PO。
答案:(1)2H2O-4e-===O2↑+4H+ (2)阳极室的H+穿过阳膜进入产品室,原料室的H2PO穿过阴膜进入产品室,二者反应生成H3PO2 (3)PO H2PO或H3PO2被氧化
6.(电解原理的相关计算)(1)甲醇电解法制氢气比电解水法制氢气的氢的利用率更高、电解电压更低。电解装置如图所示。
电源的正极为________(填“a”或“b”)。其中阳极的电极反应式为___________________;标准状况下,每消耗1 mol甲醇,生成H2的体积为________。
(2)以甲醚、空气、氢氧化钾溶液为原料的燃料电池为电源,以石墨为电极电解500 mL滴有酚酞的NaCl溶液,装置如图所示。
请写出电解过程中Y电极附近观察到的现象:________________________________
________________________________________________________________________,
当燃料电池消耗2.8 L O2(标准状况下)时,计算此时NaCl溶液的pH=________(假设溶液的体积不变,气体全部从溶液中逸出)。
解析:(1)根据图示,左边应该是溶液中的氢离子得电子生成氢气,则左边为阴极,右边为阳极,故电源a为负极,b为正极;阳极上发生甲醇失电子变成二氧化碳的反应,电极反应式为CH3OH+H2O-6e-===CO2↑+6H+;每消耗1 mol甲醇转移6 mol电子,可以生成3 mol氢气,标准状况下体积为67.2 L。
(2)由装置图可知,Y电极与电源正极相连,即为阳极,电解NaCl溶液的阳极反应式为2Cl--2e-===Cl2↑,所以可观察到的现象为Y电极附近溶液中有气泡产生,液面上方气体呈黄绿色;当燃料电池消耗2.8 L O2(标准状况下)时,电路中转移的电子n(e-)=×4=0.5 mol,根据电子转移守恒,结合电解NaCl溶液的反应方程式2NaCl+2H2O2NaOH+H2↑+Cl2↑,可得此时溶液中生成n(OH-)=0.5 mol,c(OH-)=0.5 mol÷0.5 L=1.0 mol·L-1,所以溶液的pH=14。
答案:(1)b CH3OH+H2O-6e-===CO2↑+6H+ 67.2 L
(2)Y电极附近溶液中有气泡产生,液面上方气体呈黄绿色 14
电解计算破题“三方法”
原电池和电解池的计算包括两极产物的定量计算、溶液pH的计算、相对原子质量和阿伏加德罗常数的计算、产物的量与电量关系的计算等。通常有下列三种方法:
(1)根据得失电子守恒计算
用于串联电路中阴阳两极产物、正负两极产物等类型的计算,其依据是电路中转移的电子数相等。
(2)根据总反应式计算
先写出电极反应式,再写出总反应式,最后根据总反应式列出比例式计算。
(3)根据关系式计算
根据得失电子守恒关系建立起已知量与未知量之间的桥梁,构建计算所需的关系式。
如以通过4 mol e-为桥梁可构建如下关系式:
(式中M为金属,n为其离子的化合价数值)
题组三 电化学原理的综合应用
7.(双选)某手机电池采用了石墨烯电池,可充电 5 min,通话2 h。一种石墨烯锂硫电池(2Li+S8===Li2S8)工作原理示意图如图所示。下列有关该电池的说法不正确的是( )
A.金属锂是比能量相对较高的电极材料
B.充电时A电极为阴极,发生还原反应
C.充电时B电极的反应:2Li++S8+2e-===Li2S8
D.手机使用时电子从A电极经过手机电路板流向B电极,再经过电池电解质流回A电极
解析:选CD。单位质量的电极材料失去电子的物质的量越多,则放出的电能越大,比能量越高,金属锂是比能量相对较高的电极材料,A正确;原电池中阳离子向正极移动,由题图可知,做电源时,B为正极,A为负极,负极发生失电子的氧化反应,则充电时A为阴极,发生还原反应,B正确;放电时,B电极上S8得电子生成Li2S8,反应为2Li++S8+2e-===Li2S8,则充电时B电极反应为Li2S8-2e-===2Li++S8,C错误;电子只能在电极和导线中移动,不能在电解质中移动,D错误。
8.(2019·北京高三模拟)某同学做了如下实验:
装置
现象
电流计指针未发生偏转
电流计指针发生偏转
下列说法正确的是( )
A.加热铁片Ⅰ所在烧杯,电流计指针会发生偏转
B.用KSCN溶液检验铁片Ⅲ、Ⅳ附近溶液,可判断电池的正、负极
C.铁片Ⅰ、Ⅲ的腐蚀速率相等
D.“电流计指针未发生偏转”,说明铁片Ⅰ、Ⅱ均未被腐蚀
解析:选A。Fe在NaCl溶液中发生吸氧腐蚀,加热铁片Ⅰ所在烧杯,使铁片Ⅰ失电子的速率加快,导致铁片Ⅰ失电子速率大于铁片Ⅱ失电子速率,会有电子通过电流计,电流计指针会发生偏转,A项正确;右图装置中电流计指针发生偏转,说明形成了原电池,左边烧杯中NaCl溶液浓度较大,腐蚀速率较快,铁片Ⅲ做负极,失电子生成Fe2+,向其附近溶液加KSCN溶液无现象,铁片Ⅳ做正极被保护,向其附近溶液加KSCN溶液也无现象,因此不能判断电池的正、负极,B项错误;左图装置没有形成原电池,右图装置形成了原电池,形成原电池会加快反应速率,故铁片Ⅲ的腐蚀速率比铁片Ⅰ快,C项错误;铁片Ⅰ、Ⅱ都发生了吸氧腐蚀,但二者的腐蚀速率相同,故电流计指针未发生偏转,D项错误。
9.(2020·山东等级考模拟)工业上电解NaHSO4溶液制备Na2S2O8。电解时,阴极材料为Pb;阳极(铂电极)电极反应式为2HSO-2e-===S2O+2H+。下列说法正确的是( )
A.阴极电极反应式为Pb+HSO-2e-===PbSO4+H+
B.阳极反应中S的化合价升高
C.S2O中既存在非极性键又存在极性键
D.可以用铜电极做阳极
解析:选C。Na2S2O8的结构为 ,由此结构可以判断出以下信息:S2O中含硫氧极性键和氧氧非极性键;S的化合价为+6价,中间的两个O均为-1价,其他的O均为-2价;电解时阳极的HSO中O失去电子,S的化合价未变;阴极电极反应式为2H++2e-===H2↑;若用铜电极做阳极,则阳极反应为Cu-2e-===Cu2+。综上所述,C项正确。
10.(双选)四甲基氢氧化铵[(CH3)4NOH]常用作电子工业清洗剂,以四甲基氯化铵[(CH3)4NCl]为原料,采用电渗析法合成(CH3)4NOH,其工作原理如图所示(a、b为石墨电极,c、d、e为离子交换膜),下列说法不正确的是( )
A.N为电源正极
B.标准状况下制备0.75 mol (CH3)4NOH,a、b两极共产生16.8 L气体
C.c为阳离子交换膜,e为阴离子交换膜
D.b极电极反应式:4OH--4e-===O2↑+2H2O
解析:选BC。电解后左侧四甲基氢氧化铵[(CH3)4NOH]稀溶液转化为浓溶液,说明a极为阴极,发生还原反应,电极反应为2H2O+2e-===H2↑+2OH-,则M为电源负极,N为电源正极,A正确;b为电解池阳极,电极反应为4OH--4e-===O2↑+2H2O,制备 0.75 mol (CH3)4NOH,需要阴极产生0.75 mol OH-,转移电子0.75 mol,阴、阳极共生成气体(+)×22.4 L=12.6 L,B错误,D正确;阴极c(OH-)不断增大,中间原料室的四甲基氯化铵[(CH3)4NCl]电离出的(CH3)4N+穿过c膜进入左侧阴极室,c膜为阳离子交换膜;原料室的氯化钠稀溶液转化为浓溶液,表明右侧阳极室的钠离子穿过e膜进入原料室,故e膜为阳离子交换膜,C错误。
11.(2020·山东等级考模拟)利用小粒径零价铁(ZVI)的电化学腐蚀处理三氯乙烯,进行水体修复的过程如图所示。H+、O2、NO等共存物的存在会影响水体修复效果,定义单位时间内ZVI释放电子的物质的量为nt,其中用于有效腐蚀的电子的物质的量为ne。下列说法错误的是( )
A.反应①②③④均在正极发生
B.单位时间内,三氯乙烯脱去a mol Cl时ne=a mol
C.④的电极反应式为NO+10H++8e-===NH+3H2O
D.增大单位体积水体中小粒径ZVI的投入量,可使nt增大
解析:选B。A.由修复过程示意图中反应前后元素化合价变化可知,反应①②③④均为得电子的反应,所以应在正极发生;B.三氯乙烯C2HCl3中C原子化合价为+1价,乙烯中C原子化合价为-2价,1 mol C2HCl3转化为1 mol C2H4时,得到6 mol电子,脱去3 mol氯原子,所以脱去a mol Cl时ne=2a mol;C.由示意图及N元素的化合价变化可写出如下转化:NO+8e-——NH,由于生成物中有NH,所以只能用H+和H2O来配平该反应,而不能用H2O和OH-来配平,所以④的电极反应式为NO+10H++8e-===NH+3H2O;D.增大单位体积水体中小粒径ZVI的投入量,可以增大小粒径ZVI和正极的接触面积,加快ZVI释放电子的速率,可使nt增大。
[专题强化训练]
(建议用时:40分钟)
一、选择题:每小题只有一个选项符合题意。
1.下列说法正确的是( )
A.等量的硫蒸气和硫固体分别完全燃烧,后者放出热量多
B.已知C(石墨,s)===C(金刚石,s) ΔH>0,则金刚石比石墨稳定
C.Ba(OH)2·8H2O与NH4Cl反应是氧化还原反应,且反应的焓变大于零
D.含20.0 g NaOH的稀溶液与稀盐酸完全中和,放出28.7 kJ的热量,则表示该反应中和热的热化学方程式为NaOH(aq)+HCl(aq)===NaCl(aq)+H2O(l) ΔH=-57.4 kJ·mol-1
解析:选D。等量的硫蒸气和硫固体,硫蒸气的能量高,能量越高,燃烧放出的热量越多,A项错误;由C(石墨,s)===C(金刚石,s) ΔH>0可知,金刚石的能量比石墨的能量高,能量越高,越不稳定,所以石墨比金刚石稳定,B项错误;Ba(OH)2·8H2O与NH4Cl反应中无元素化合价变化,属于非氧化还原反应,反应吸热,焓变大于零,C项错误;含20.0 g NaOH的稀溶液与稀盐酸完全中和生成0.5 mol水,放出28.7 kJ的热量,则中和热的热化学方程式可表示为NaOH(aq)+HCl(aq)===NaCl(aq)+H2O(l) ΔH=-57.4 kJ·mol-1,D项正确。
2.已知2H2(g)+O2(g)===2H2O(g),1 mol H2完全燃烧放出热量241.8 kJ,有关键能数据如下:
化学键
H—O
O===O
键能/(kJ·mol-1)
463.4
498
则H—H键键能为( )
A.413 kJ·mol-1 B.557 kJ·mol-1
C.221.6 kJ·mol-1 D.436 kJ·mol-1
解析:选D。设H—H键键能为x kJ·mol-1,根据反应热和键能关系可知,ΔH=反应物键能总和-生成物键能总和=(2x+498-4×463.4) kJ·mol-1=(-241.8×2) kJ·mol-1,解得 x=436。
3.一定条件下,在水溶液中1 mol Cl-、ClO(x=1,2,3,4)的能量(kJ)相对大小如图所示。下列有关说法正确的是( )
A.e是ClO
B.b→a+c反应的活化能为60 kJ/mol
C.a、b、c、d、e中c最稳定
D.b→a+d反应的热化学方程式为3ClO-(aq)===ClO(aq)+2Cl-(aq) ΔH=-116 kJ/mol
解析:选D。 A.e中Cl元素化合价为+7价,而ClO中Cl元素化合价为+5价,故A错误;B.根据图中数据无法判断b→a+c反应的活化能,故B错误;C.a、b、c、d、e中a能量最低,所以a最稳定,故C错误;D.b→a+d,根据得失电子守恒得该反应方程式为3ClO-===ClO+2Cl-,反应热=(64+2×0)-3×60=-116 (kJ/mol),所以该反应的热化学方程式为3ClO-(aq)===ClO(aq)+2Cl-(aq) ΔH=-116 kJ/mol,故D正确。
4.选择性催化还原法(SCR)烟气脱硝技术是一种成熟的NOx控制处理方法,主要反应如下:
①4NH3(g)+4NO(g)+O2(g)4N2(g)+6H2O(g) ΔH1=a kJ·mol-1
②4NH3(g)+2NO2(g)+O2(g)3N2(g)+6H2O(g) ΔH2=b kJ·mol-1
副反应4NH3(g)+5O2(g)4NO(g)+6H2O(g) ΔH3=d kJ·mol-1
则反应2NO(g)+O2(g)2NO2(g)的ΔH(kJ·mol-1)为( )
A.(4b-3a+d)/4 B.(4a-3b+d)/4
C.(3b-4a+d)/4 D.(3a-4b+d)/4
解析:选D。①4NH3(g)+4NO(g)+O2(g)4N2(g)+6H2O(g) ΔH1=a kJ·mol-1,②4NH3(g)+2NO2(g)+O2(g)3N2(g)+6H2O(g) ΔH2=b kJ·mol-1,③4NH3(g)+5O2(g)4NO(g)+6H2O(g) ΔH3=d kJ·mol-1,根据盖斯定律可知,将①×-②+③×即得反应:2NO(g)+O2(g)===2NO2(g) ΔH=a kJ·mol-1×-b kJ·mol-1+d kJ·mol-1×= kJ·mol-1,故选D。
5.NO2、O2 和熔融KNO3 可制作燃料电池,其原理如图,该电池在使用过程中石墨Ⅰ电极上生成氧化物Y,Y可循环使用。下列说法正确的是( )
A.O2 在石墨Ⅱ附近发生氧化反应
B.该电池放电时NO向石墨Ⅱ电极迁移
C.石墨 Ⅰ 附近发生的反应:3NO2 +2e-===NO+2NO
D.相同条件下,放电过程中消耗的NO2 和O2 的体积比为4∶1
解析:选D。石墨Ⅱ通入氧气,发生还原反应,为原电池的正极,电极反应式为O2+2N2O5+4e-===4NO,A错误;原电池中阴离子移向负极,NO向石墨Ⅰ电极迁移,B错误;石墨Ⅰ为原电池的负极,发生氧化反应,电极反应式为NO2+NO-e-===N2O5,C错误;由电极反应式知,相同条件下,放电过程中消耗的NO2 和O2 的体积比为4∶1,D正确。
二、选择题:每小题有一个或两个选项符合题意。
6.载人空间站中为循环利用人体呼出的CO2 并提供氧气,我国科学家设计了一种装置(如图所示),实现“太阳能→电能→化学能”转化,总反应为2CO2===2CO+O2。下列有关说法不正确的是( )
A.该装置属于电解池
B.X极发生还原反应,Y极发生氧化反应
C.人体呼出的水蒸气参与Y极反应:CO2+H2O+2e-===CO+2OH-
D.X极每产生标准状况下22.4 L气体,有2 mol的OH-从Y极移向X极
解析:选BD。A.该装置实现“太阳能→电能→化学能”转化,将电能转化为化学能的装置为电解池,故A正确;B.根据题图中电子的流向可知,X极为阳极,失电子发生氧化反应,Y极为阴极,得电子发生还原反应,故B错误;C.Y为阴极,根据总反应可知,阴极为CO2得电子,生成CO,电极反应为CO2+H2O+2e-===CO+2OH-,故C正确;D.X极为阳极,OH-放电生成氧气,电极反应为4OH--4e-===2H2O+O2↑,每产生标准状况下22.4 L O2,即1 mol O2,阳极有4 mol OH-放电,根据溶液电中性原理,X电极区阴离子减少,则会有4 mol OH-从Y极通过阴离子交换膜移向X极,使得溶液保持电中性,故D错误。
7.(2019·济南高三模拟)下图是半导体光电化学电池光解水制氢的反应原理示意图。在光照下,电子由价带跃迁到导带后,然后流向对电极。下列说法不正确的是( )
A.对电极的电极反应为2H2O+2e-===H2↑+2OH-
B.半导体电极发生还原反应
C.电解质溶液中阳离子向对电极移动
D.整个过程中实现了太阳能→电能→化学能的转化
解析:选B。分析图示可知,在对电极上发生的电极反应为2H2O+2e-===H2↑+2OH-,A正确;在光照下,e-由价带跃迁到导带后,然后流向对电极,所以半导体电极为阳极,发生氧化反应,B错误;阳离子向阴极移动,对电极为阴极,因此电解质溶液中阳离子向对电极移动,C正确;该装置是光能转化为电能,电能转化为化学能的过程,整个过程中实现了太阳能→电能→化学能的转化,D正确。
8.高铁酸盐在能源环保领域有广泛用途。用镍(Ni)、铁做电极电解浓NaOH溶液制备高铁酸钠(Na2FeO4)的装置如图所示。下列说法正确的是( )
A.铁是阳极,电极反应为Fe-6e-+8OH-===FeO+4H2O
B.电解一段时间后,镍电极附近溶液的pH减小
C.每制得1 mol Na2FeO4,理论上可以产生67.2 L气体
D.若离子交换膜为阴离子交换膜,则电解结束后左侧溶液中含有FeO
解析:选AD。制备高铁酸钠(Na2FeO4),铁失电子生成高铁酸根离子,则铁做阳极,电极反应为Fe+8OH--6e-===FeO+4H2O,故A正确;镍做阴极,镍电极上水放电生成氢氧根离子,溶液的pH增大,故B错误;不能确定温度和压强,生成气体的体积无法确定,故C错误;若离子交换膜为阴离子交换膜,则电解结束后由于浓度差左侧溶液中会含有FeO,故D正确。
三、非选择题
9.按要求回答下列问题:
(1)以天然气为原料制取氢气是工业上常用的制氢方法。
已知:①CH4(g)+H2O(g)===CO(g)+3H2(g) ΔH1= a kJ·mol-1
②CH4(g)+CO2(g)===2CO(g)+2H2(g) ΔH2= b kJ·mol-1
③CH4(g)+2H2O(g)===CO2(g)+4H2(g) ΔH3
请计算反应③的反应热ΔH3=________(用a、b表示)kJ·mol-1。
(2)已知:2H2(g)+O2(g)===2H2O(g) ΔH1
2CO(g)+O2(g)===2CO2(g) ΔH2
C(s)+O2(g)===CO2(g) ΔH3
C(s)+H2O(g)CO(g)+H2(g) ΔH
则ΔH=________(用含ΔH1、ΔH2、ΔH3的式子表示)。
(3)某课题组实现了在常温常压下,以氮气和液态水为原料制备氨同时有氧气生成。
已知,在一定温度和压强下,由最稳定的单质生成1 mol纯物质的热效应,称为该物质的生成热(ΔH)。常温常压下,相关物质的生成热如下表所示:
物质
NH3(g)
H2O(l)
ΔH/(kJ·mol-1)
-46
-242
上述合成氨反应的热化学方程式为___________________________________________
________________________________________________________________________。
(4)已知:①COS(g)+H2(g)H2S(g)+CO(g) ΔH1=-17 kJ·mol-1
②COS(g)+H2O(g)H2S(g)+CO2(g) ΔH2=-35 kJ·mol-1
③CO(g)+H2O(g)H2(g)+CO2(g) ΔH3
则ΔH3=____________。
(5)下图所示为1 mol CH4完全燃烧生成气态水的能量变化和1 mol S(g)燃烧的能量变化。在催化剂作用下,CH4可以还原SO2生成单质S(g)、H2O(g)和CO2,写出该反应的热化学方程式:________________________________________________________________________。
(6)汽车排气管内的催化转化器可实现尾气无毒处理。
已知:N2(g)+O2(g)===2NO(g) ΔH=+180.5 kJ·mol-1
2C(s)+O2(g)===2CO(g) ΔH=-221.0 kJ·mol-1
CO2(g)===C(s)+O2(g) ΔH=+393.5 kJ·mol-1
则反应2NO(g)+2CO(g)===N2(g)+2CO2(g)的 ΔH=________ kJ·mol-1。
解析:(1)根据盖斯定律可得③=①×2-②,所以ΔH3=2ΔH1-ΔH2=(2a-b) kJ·mol-1。
(2)已知:①2H2(g)+O2(g)===2H2O(g) ΔH1;
②2CO(g)+O2(g)===2CO2(g) ΔH2;
③C(s)+O2(g)===CO2(g) ΔH3;
根据盖斯定律,由③-×①-×②得反应C(s)+H2O(g)CO(g)+H2(g) ΔH=ΔH3-ΔH1-ΔH2。
(3)由题意知①式:N2(g)+3H2(g)===2NH3(g) ΔH1=(-46×2) kJ·mol-1,②式:2H2(g)+O2(g)===2H2O(l) ΔH2=(-242×2) kJ·mol-1,根据盖斯定律,由2×①-3×②得方程式为2N2(g)+6H2O(l)===3O2(g)+4NH3(g) ΔH=2ΔH1-3ΔH2=+1 268 kJ·mol-1。
(4)根据盖斯定律由②-①=③可得ΔH3=ΔH2-ΔH1=(-35 kJ·mol-1)-(-17 kJ·mol-1)=-18 kJ·mol-1。
(5)根据题图可知,
①CH4(g)+2O2(g)===CO2(g)+2H2O(g) ΔH=Ea1-Ea2=126 kJ·mol-1-928 kJ·mol-1=-802 kJ·mol-1;
②S(g)+O2(g)===SO2(g) ΔH=-577 kJ·mol-1;
根据盖斯定律,由①-②×2即得到CH4和SO2反应的热化学方程式:CH4(g)+2SO2(g)===CO2(g)+2S(g)+2H2O(g) ΔH=+352 kJ·mol-1。
(6)将已知热化学方程式依次编号为①②③,根据盖斯定律,由①+②+③×2得N2(g)+2CO2(g)===2NO(g)+2CO(g) ΔH=(+180.5 kJ·mol-1)+(-221.0 kJ·mol-1)+(+393.5 kJ·mol-1)×2=+746.5 kJ·mol-1,则反应 2NO(g)+2CO(g)===N2(g)+2CO2(g)的ΔH=-746.5 kJ·mol-1。
答案:(1)2a-b (2)ΔH3-ΔH1-ΔH2 (3)2N2(g)+6H2O(l)===3O2(g)+4NH3(g) ΔH=+1 268 kJ·mol-1
(4)-18 kJ·mol-1 (5)CH4(g)+2SO2(g)===2S(g)+CO2(g)+2H2O(g) ΔH=+352 kJ·mol-1
(6)-746.5
10.按要求回答下列问题:
(1)《Journal of Energy Chemistry》报道我国科学家设计CO2熔盐捕获与转化的装置如图,电源负极为________(填“a”或“b”),d极的电极反应式为_____________________________。
(2)利用生物电池,以H2、N2为原料合成氨的装置如图所示。
Q、R均为催化剂,据图示判断,负极反应的催化剂为________(填“Q”或“R”);正极的电极反应式为___________________________________________________________________
________________________________________________________________________。
(3)对废水中氮、磷元素的去除已经逐渐引起科研人员的广泛关注。采用两级电解体系对废水中硝态氮和磷进行降解实验取得了良好的去除效果。装置如图所示,由平板电极(除氮时a极为催化电极,b极为钛电极;除磷时a极为铁,b极为钛板)构成二维两级电解反应器。
①a极上的电势比b极上的电势________(填“低”或“高”)。
②除氮时,b极的电极反应式为______________________________________________。
(4)用电化学法模拟工业处理SO2。将硫酸工业尾气中的SO2通入如图装置(电极均为惰性材料)进行实验,可用于制备硫酸,同时获得电能:
①M极的电极反应式为___________________________________________________。
②当外电路通过0.2 mol电子时,质子交换膜左侧的溶液质量________(填“增大”或“减小”)________g。
(5)某种燃料电池以熔融碳酸钠、碳酸钾为电解质,其工作原理如图所示,该电池负极的电极反应式为_________________________________________________________________
________________________________________________________________________。
若电极B附近通入1 m3空气(假设空气中O2的体积分数为20%)并完全反应,理论上可消耗相同条件下CH4的体积为________m3。
解析:(1)由题图所示,c电极上发生失电子的氧化反应,故c做阳极,则a为电源正极,b为电源负极;d极得电子,电极反应式为CO+4e-===C+3O2-。(2)根据原电池工作原理,负极上失去电子,元素化合价升高,所以通氢气的一端为负极,根据装置图判断,Q为负极催化剂;通氮气的一端为正极,根据工作原理,正极反应式为N2+6H++6e-===2NH3。(3)①由电解装置图可知,b极为阴极,a极为阳极,所以a极上的电势比b极上的电势高。②除氮时,因电解质溶液呈酸性,故b极的电极反应式为2NO+10e-+12H+===N2↑+6H2O。(4)①反应本质是二氧化硫、氧气与水反应生成硫酸,M极为负极,N极为正极,M极上二氧化硫失去电子被氧化生成SO,根据原子守恒和电荷守恒可知,有水参加反应,有氢离子生成,电极反应式为SO2+2H2O-2e-===SO+4H+。②正极反应式为O2+4e-+4H+===2H2O,当外电路通过0.2 mol电子时,负极反应的二氧化硫为0.1 mol,质量为6.4 g,同时有0.2 mol氢离子通过质子交换膜进入右侧,左侧溶液质量增大6.4 g-0.2 g=6.2 g。(5)燃料电池通O2的电极为正极,通CH4的电极为负极,即电极A为负极,负极上CH4失电子发生氧化反应,生成CO2,电极反应式为CH4+4CO-8e-===5CO2+2H2O;若电极B附近通入1 m3空气(假设空气中O2的体积分数为20%),则参加反应的O2的物质的量为1 000 L×20%÷22.4 L·mol-1,根据得失电子守恒可知,消耗CH4的体积为1 000 L×20%÷22.4 L·mol-1××22.4 L·mol-1=100 L=0.1 m3。
答案:(1)b CO+4e-===C+3O2-
(2)Q N2+6H++6e-===2NH3
(3)①高 ②2NO+12H++10e-===N2↑+6H2O
(4)①SO2+2H2O-2e-===SO+4H+ ②增大 6.2
(5)CH4+4CO-8e-===5CO2+2H2O 0.1
相关资料
更多

