


2019届高三历史二轮复习(通史版)配套教案:板块1中华文明的奠基与初步发展——先秦、秦汉
展开
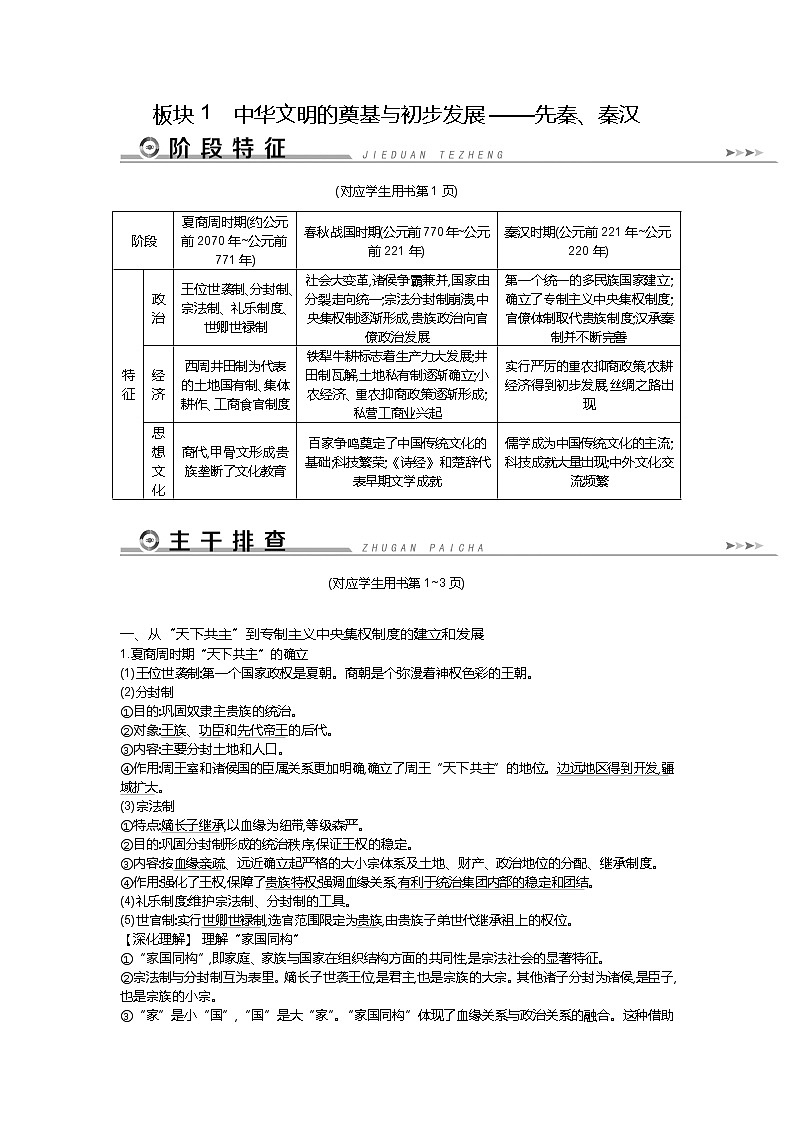
板块1 中华文明的奠基与初步发展——先秦、秦汉
(对应学生用书第1页)
阶段
夏商周时期(约公元前2070年~公元前771年)
春秋战国时期(公元前770年~公元前221年)
秦汉时期(公元前221年~公元220年)
特征
政治
王位世袭制、分封制、宗法制、礼乐制度、世卿世禄制
社会大变革,诸侯争霸兼并,国家由分裂走向统一;宗法分封制崩溃,中央集权制逐渐形成,贵族政治向官僚政治发展
第一个统一的多民族国家建立;确立了专制主义中央集权制度;官僚体制取代贵族制度;汉承秦制并不断完善
经济
西周井田制为代表的土地国有制、集体耕作、工商食官制度
铁犁牛耕标志着生产力大发展;井田制瓦解,土地私有制逐渐确立;小农经济、重农抑商政策逐渐形成;私营工商业兴起
实行严厉的重农抑商政策,农耕经济得到初步发展,丝绸之路出现
思想
文化
商代,甲骨文形成,贵族垄断了文化教育
百家争鸣奠定了中国传统文化的基础;科技繁荣;《诗经》和楚辞代表早期文学成就
儒学成为中国传统文化的主流;科技成就大量出现;中外文化交流频繁
(对应学生用书第1~3页)
一、从“天下共主”到专制主义中央集权制度的建立和发展
1.夏商周时期“天下共主”的确立
(1)王位世袭制:第一个国家政权是夏朝。商朝是个弥漫着神权色彩的王朝。
(2)分封制
①目的:巩固奴隶主贵族的统治。
②对象:王族、功臣和先代帝王的后代。
③内容:主要分封土地和人口。
④作用:周王室和诸侯国的臣属关系更加明确,确立了周王“天下共主”的地位。边远地区得到开发,疆域扩大。
(3)宗法制
①特点:嫡长子继承,以血缘为纽带,等级森严。
②目的:巩固分封制形成的统治秩序,保证王权的稳定。
③内容:按血缘亲疏、远近确立起严格的大小宗体系及土地、财产、政治地位的分配、继承制度。
④作用:强化了王权,保障了贵族特权;强调血缘关系,有利于统治集团内部的稳定和团结。
(4)礼乐制度:维护宗法制、分封制的工具。
(5)世官制:实行世卿世禄制,选官范围限定为贵族,由贵族子弟世代继承祖上的权位。
【深化理解】 理解“家国同构”
①“家国同构”,即家庭、家族与国家在组织结构方面的共同性,是宗法社会的显著特征。
②宗法制与分封制互为表里。嫡长子世袭王位,是君主,也是宗族的大宗。其他诸子分封为诸侯,是臣子,也是宗族的小宗。
③“家”是小“国”,“国”是大“家”。“家国同构”体现了血缘关系与政治关系的融合。这种借助血缘人伦关系来治理国家的政治模式是中国古代政治制度的特点之一。
2.春秋战国社会大变革时期:争霸与兼并战争;诸侯改革变法运动;宗法分封制度的原则遭到破坏;国家由分裂走向统一。
3.秦汉专制主义中央集权制度确立和发展
(1)中央机构
①秦朝
皇帝制度:秦始皇统一全国后创立,皇位世袭、皇权至高无上是其突出特征。
三公九卿制度:丞相、御史大夫、太尉分掌政事、监察、军务,彼此既相互配合又相互牵制,便于皇帝专制集权。
②汉朝:汉承秦制;形成了“中外朝制度”,君主专制得以强化。
(2)地方制度
①郡县制:春秋战国时期出现,秦朝在全国推行,加强了中央集权,这是我国地方行政制度上一个划时代的改革。
②郡国并行制:西汉初期在地方推行,酿成“七国之乱”,直到汉武帝实行“推恩令”,解决了王国问题。
(3)选官制度
①战国、秦朝和汉初:按照军功大小授予不同爵位,有利于国家选拔军事人才,满足了国家统一的社会需求。
②两汉:察举制。按人口比例举“孝廉”,并加以考试选用,给中小地主阶级及其他社会阶层提供了参政机会。
(4)监察制度
①秦朝:中央设御史大夫,负责监察百官,监理国家监察事务。
②两汉:汉武帝设刺史监察诸侯和地方高官,东汉末年刺史成为州的最高长官。
二、中国古代农耕经济模式的形成与发展
1.农业
(1)生产工具:春秋战国之前,石器和木器是我国农业的主要生产工具,刀耕火种;春秋战国时期,铁犁牛耕的使用标志着我国进入“铁器时代”;汉朝以后,精耕细作的生产模式继续发展。
(2)经营方式:中国古代经历了从集体劳作到个体农耕的发展过程。春秋战国时期,开始出现以一家一户为单位、男耕女织、自给自足的小农经济。
(3)土地制度:原始社会,土地属于氏族公社所有;商周实行土地国有的井田制;春秋战国时期封建土地私有制形成,成为土地兼并现象的根源。
(4)租佃关系:战国时期产生,汉代较普遍。
(5)庄园制经济:汉代,随着土地兼并的不断发展,占有大量土地的豪强地主建立了自给自足的大庄园,庄园内的劳动者与庄园主形成强烈的依附关系,对中央集权形成一定的威胁。
2.手工业
(1)夏商周时期:我国的“青铜时代”,商周时期青铜器的铸造进入繁荣时期。
(2)春秋战国时期:冶铁业开始出现,官营、民营和家庭手工业三种形态并存。
(3)汉代:开始用煤作为冶铁燃料;西汉丝绸远销欧洲;东汉烧制出成熟的青瓷;东汉杜诗发明了水排,用于鼓风冶铁。
3.商业
(1)原始社会末期:以物易物的原始商业产生。
(2)商朝:产生职业商人和最早的货币。
(3)周朝:实行“工商食官”政策,工商业被官府垄断。
(4)春秋战国时期:私商成为商人的主体;官府控制商业的局面被打破。
(5)秦汉时期:秦代统一货币;汉代专供贸易的“市”出现,开通海陆丝绸之路。
4.经济政策——重农抑商
(1)战国时期,商鞅变法实施重农抑商的政策。
(2)秦汉统治者都执行重农抑商政策,汉代出现了阶段性惠商政策,汉文帝变“抑商”为“惠商”政策,下令“开关梁,弛山泽之禁”。
三、中国传统文化的奠基和科技文化的发展
1.西周时期:文化上“学在官府”,即官府垄断教育;实行礼乐制度,即周礼。商周时期,敬祖重德的文化为儒家学说的形成提供了条件。商代,汉字的完整体系形成,甲骨文是中国目前所知最早的成熟文字。
2.春秋战国时期
(1)思想:春秋时期,道家创始人老子提出“无为而治”和朴素辩证法思想;儒家创始人孔子提出“仁”“礼”的学说;战国时期出现了百家争鸣的局面,主要有儒、墨、道、法等学派,奠定了中国传统文化发展的基础。
(2)科技:战国时期发明了指南仪器——司南;战国时的《石氏星表》是世界上最早的星表。
(3)文字、文学艺术:春秋时期的《诗经》是我国现实主义文学的源头,战国时期的楚辞是我国浪漫主义文学的源头。
3.秦朝:“焚书坑儒”,实行思想文化专制,儒学受到沉重打击。小篆成为官方文字。
4.两汉
(1)思想:由“无为而治”到“罢黜百家,独尊儒术”,治国思想更加成熟。从此,儒家思想成为中国传统文化的主流,对古代中国的政治、法律、社会生活、科技文化等产生了深远的影响。
(2)科学:造纸术、《九章算术》(数学)、《黄帝内经》《伤寒杂病论》(医学)和《氾胜之书》(农学)等。
(3)文学:汉赋代表了汉代文学的最高水平,司马相如等人是比较著名的赋作家。
(对应学生用书第3~5页)
从王权时代到皇权时代的转型
角度1 商汤以仁治国
【典例1】 (2018·全国Ⅱ卷,24)据《史记》记载,商汤见野外有人捕猎鸟兽,张设的罗网四面密实,认为这样便将鸟兽杀绝了,“乃去其三面”,因此获得诸侯的拥护,最终推翻夏桀,创立商朝。这一记载意在说明( )
A.商汤成功缘于他的仁德之心
B.捕猎是夏商时主要经济活动
C.商朝已经注重生态环境保护
D.资源争夺是夏商更替的主因
解析:A 材料的关键信息是“因此获得诸侯的拥护,最终推翻夏桀,创立商朝”,说明商汤仁德打败了夏桀的残暴,所以正确答案是A;“有人捕猎”并不代表捕猎是夏商时主要的经济活动,夏商时华夏族居民已经过上定居生活,农耕才是主要的经济活动,故B项错误;材料没有涉及商朝建立后的政策,“注重生态环境保护”也不是材料主旨,故C项错误;题干突出的是商汤打败夏桀是因为其仁德得到了诸侯的拥护,而非争夺资源,故D项错误。
角度2 分封制促进文化交流与认同
【典例2】 (2017·全国Ⅰ卷,24)周灭商之后,推行分封制,如封武王弟康叔于卫,都朝歌(今河南淇县);封周公长子伯禽于鲁,都奄(今山东曲阜);封召公奭于燕,都蓟(今北京)。分封( )
A.推动了文化的交流与文化认同
B.强化了君主专制权力
C.实现了王室对地方的直接控制
D.确立了贵族世袭特权
解析:A 试题围绕主干知识“西周的分封制”展开,所涉及的三个封国,分别位于今天的河南北部、山东西南和北京,这些地方相隔较远,但总体上位于东方,是原来殷商文化的分布区,与来自西方的周文化不同。因此,将周王室成员分封到这些地方,有助于商文化与周文化的交流和融合,并促进各地区对周文化的认同。所以正确答案是A。而分封制对地方是间接控制,战国以后的郡县制才是直接控制,所以C项错误。题干中没有涉及B、D两项的内容,故不选。
角度3 宗法分封制向中央集权制转变
【典例3】 (2013·全国Ⅰ卷,24)在周代分封制下,墓葬有严格的等级规定。考古显示,战国时期,秦国地区君王墓葬规模宏大,其余墓葬无明显等级差别;在经济发达的东方六国地区,君王、卿大夫、士的墓葬等级差别明显。这表明( )
A.经济发展是分封制度得以维系的关键
B.分封制中的等级规定凸显了君主集权
C.秦国率先消除分封体制走向集权统治
D.东方六国仍严格遵循西周的分封制度
解析:C 材料中“周代分封制下,墓葬有严格的等级规定”说明分封制下依靠宗法血缘关系周天子、诸侯、卿大夫、士之间等级关系分明,而“战国时期,秦国地区君王墓葬规模宏大,其余墓葬无明显等级差别”说明秦国墓葬突出体现君王的地位,且其他臣僚墓葬没有严格的等级关系,综上所述分析得出墓葬的变化反映的是由以血缘关系为基础的分封制转向中央集权制度下的官僚政治的政治变迁,故C项正确。由已学知识可知分封制维系的关键与前提是井田制和大宗小宗的血缘关系,而非经济发展,A项错误。郡县制、三公九卿制建立意味着君主集大权于一身,B项错误;结合所学可知战国时期礼崩乐坏,东方六国并非严格遵循西周的分封制度,故D项错误。
【思维深化】
一、从社会转型视角认识周至秦汉政治的多方面变化
项目
先秦
秦汉
政治体制
贵族分封制
中央集权制
地方单位
封国
郡县
地方基础
血缘
地域
行政特点
分权
集权
官员身份
贵族
官僚
产生方式
世袭
任命
选官标准
血缘
才能
任职时间
终身
任期
经济来源
采邑
俸禄
高度集权
尚未形成
专制集权
历史影响
地方分权,易成分裂
维护统一,地方缺乏活力
实质
贵族政治
官僚政治
二、从早期政治制度与专制主义中央集权制度的关系理解制度的传承与创新
1.早期政治制度的建立和发展为秦朝专制主义中央集权制度的建立奠定了基础,具体包括:
(1)中国早期的“公共权力”到周朝的“天下共主”再到秦朝的“个人独裁专权”,反映了决策权不断专制的趋势。
(2)商朝的“内外服制度”到西周的“分封制”再到秦朝的“中央集权制度”,反映了中央对地方控制不断加强的趋势。
(3)商朝的“垄断神权以强化王权”到西周的“礼乐制度”再到秦朝“焚书坑儒”,反映了思想控制不断加强的趋势。
2.秦朝的专制主义中央集权制度是在吸收前朝制度精华的基础上创立的,发展完善了前代制度,体现了中国古代政治制度的继承与创新。
秦汉政治制度的传承创新
角度1 汉承秦制
【典例1】 (2018·海南卷,2)《汉书》云:“汉家承秦之制,并立郡县,主有专己之威,臣无百年之柄。”这表明在西汉( )
A.分封制度退出历史舞台
B.宗法制度趋于瓦解
C.郡县制有利于维护皇权
D.官僚制度未能建立
解析:C 春秋战国时期分封制度退出历史舞台,与材料时间不符,故A项错误;春秋战国时期宗法制度趋于瓦解,与材料时间不符,故B项错误;据材料郡县制使得“主有专己之威,臣无百年之柄”,可得出郡县制有利于维护皇权,故C项正确;秦朝确立三公九卿制,官僚制度已经建立,故D项错误。
角度2 中央集权不断加强
【典例2】 (2017·全国Ⅰ卷,25)
皇帝纪年
公元纪年
郡级政区
汉高帝十二年
前195年
15郡
汉文帝十六年
前164年
24郡
汉景帝中六年
前144年
68郡、国
汉武帝元封五年
前106年
108郡、国
上表为西汉朝廷直接管辖的郡级政区变化表。据此可知( )
A.诸侯王国与朝廷矛盾渐趋激化
B.中央行政体制进行了调整
C.朝廷解决边患的条件更加成熟
D.王国控制的区域日益扩大
解析:C 汉武帝通过“推恩令”等措施,进一步削弱王国势力,使直接管辖的郡国迅速增多,中央集权更加巩固,为解决边患问题奠定基础和解除后顾之忧,故C项正确;汉景帝时,因削藩而引起“七国之乱”,使诸侯王国与朝廷间的矛盾空前激化,“七国之乱”的平定加强了中央集权,此后汉武帝颁布“推恩令”,进一步解决王国问题,所以汉景帝以后诸侯王与朝廷矛盾并不是渐趋激化,故A项错误;表中涉及的郡国属于地方行政机构,而非中央行政体制,故B项错误;汉武帝时直辖的郡级政区越来越多,结合汉武帝的集权措施,可知王国控制的区域越来越小,故D项错误。
角度3 汉代外戚干政
【典例3】 (2015·全国Ⅰ卷,25)两汉时期,皇帝的舅舅、外祖父按例封侯;若皇帝幼小,执政大臣也主要从他们之中选择。这被当时人视为“安宗庙,重社稷”的“汉家之制”。汉代出现外戚干政的背景是( )
A.皇帝依靠外戚抑制相权
B.“家天下”观念根深蒂固
C.母族亲属关系受到重视
D.刘氏同姓诸侯王势力强大
解析:C 本题考查汉代政治制度的特点。从材料可知两汉时期,皇帝的舅舅、外祖父等权力较大,这说明皇帝的母系亲属地位较高,故C项正确;A项“皇帝依靠外戚抑制相权”不符合材料“执政大臣也主要从他们之中选择”的信息,况且两汉时期,抑制相权多通过设置中朝、设置尚书台等政治手段来完成,故A项错误;“家天下”是指父系即刘氏范畴,而外戚是“外人”,材料中没有体现出“家天下”之意,故B项“‘家天下’观念根深蒂固”错误;D项“刘氏同姓诸侯王势力强大”符合西汉前期的情况,自从西汉武帝采纳主父偃的建议实施“推恩令”后诸侯王势力大为弱化,故D项错误。
【思维深化】
一、秦汉政治制度的演进与创新
时期
中央体制
地方体制
选官体制
西周
家国一体,最高执政集团尚未实现权力高度集中
分封制:地方具有较强独立性
世卿世禄制
秦朝
首次建立专制主义中央集权制度
实行郡县制,封建官僚政治取代贵族政治
推行军功爵制度
西汉
中外朝制首创在正式行政体制之外另设机构,以达到分权的目的
由郡国并行到“推恩令”,专业的文官构成统治机构的主体
首创察举制、征辟制,以儒传教,选拔官员途径多样化
二、汉代制度的特点
1.政治上
(1)统治集团更新:①“布衣将相之局”形成,刘邦及其开国功臣大多出身低微,在汉初形成了“布衣将相之局”,世袭贵族主宰政治的时代基本结束,标志着春秋以来统治集团的更新大体完成。②士人政府出现,汉武帝时代,建立察举制度和旨在培养政治管理人才的官学制度(中央太学和地方郡国学),最终形成了“士人政府”的新局面。
(2)世家大族崛起:察举制的选官标准逐步从品德才能变为门第族望,大族大姓通过左右社会舆论,操纵选举,增强了世家大族的力量,通经入仕,形成了一批累世公卿的家族。
2.经济政策的调整
(1)西汉初年:商贾势力的迅猛发展。
原因:①汉初统治者政治上抑制商人、经济上不抑商业的政策;②国家统一,社会安定;③关梁无禁,不收关税;④吕后、惠帝时,弛商贾之律;⑤地方官和诸侯王优容商人;⑥汉文帝实行“入粟拜爵”,汉景帝废除商人不得为官的禁令,提高了富商政治地位。
影响:①商人的经济实力越来越强,大商人甚至以财力同朝廷抗衡;②富商大贾在致富之后兼并土地,造成大量小农破产,加剧了农民贫困化;③诱使农耕者弃农经商。
(2)汉武帝时代:打击富商大贾、发展官营工商业。
典型举措:实行盐铁官营制度。
影响:①大大增加了国家财政收入;②抑兼并、摧豪强,削弱了地方私家势力,维护了“大一统”的中央集权;③大大强化了国家对私人工商业的控制。
3.治国思想的调整:儒学成为封建王朝的指导思想和理论基础。官员的选拔以儒学为准,儒学成为统制意识形态的绝对权威。
4.法律建设:汉武帝后,逐渐形成了以儒学为主导的封建正统法律思想,并对立法和司法活动起着支配性作用,其主要表现,是董仲舒倡导的“引经决狱”之风的兴起。
诸子百家对国家、社会秩序的思考
角度1 平民阶层的代言
【典例1】 (2018·全国Ⅰ卷,24)《墨子》中有关于“圆”“直线”“正方形”“倍”的定义,对杠杆原理、声音传播、小孔成像等也有论述,还有机械制造方面的记载。这反映出,《墨子》( )
A.汇集了诸子百家的思想精华
B.形成了完整的科学体系
C.包含了劳动人民智慧的结晶
D.体现了贵族阶层的旨趣
解析:C 题干主要是讲到《墨子》一书在自然科学领域的成就,即在数学、力学、声学、光学、机械制造等方面的贡献。这些成就是对日常生产、生活方面实践经验的总结和思考,包括了墨子个人的经验,也包含了墨子观察到的其他广大劳动者的经验和智慧,如当时劳动人民使用的“桔槔”就体现了杠杆原理,C项正确。儒家、道家、法家等学派不关注自然科学,故A项说法错误。题干材料反映的是《墨子》在多领域的“碎片化成就”,不能说明其“形成了完整的科学体系”,B项错误。《墨子》是战国时期墨家的经典,墨家多来自社会下层,其思想代表了平民的利益,战国时期贵族阶级更多关心的是“政治领域的变迁”或“国之大事”,故D项错误。
角度2 先秦儒学的思想特点
【典例2】 (2015·全国Ⅱ卷,24)古代儒家学者批评现实政治,往往称颂夏、商、周“三代”之美,甚至希望君主像尧、舜一样圣明。这表明了儒者( )
A.不能适应现实政治
B.反对进行社会变革
C.理想化的政治诉求
D.以复古为政治目标
解析:C 儒家学者在批评现实政治时,以夏、商、周三代“圣世”作为对现实的评判标准,以尧、舜作为专制君主的榜样,但儒家的精神实质并非返古,而是对现实的批判,以及对理想政治与社会的追求,这影响了后世儒者的价值观念。故C项正确,D项错误。儒家学者的上述主张虽然充满了理想化的色彩,但他们对现实政治的批判在一定程度上促使统治者调整统治政策,进行社会变革,适应了现实政治的需要,A、B两项错误。
角度3 儒家与法家主张的共通之处
【典例3】 (2015·海南卷,1)先秦诸子百家既相互辩难,也相互影响。儒家与法家主张的共通之处是( )
A.重农抑商 B.强调制度与秩序
C.厚古薄今 D.重视道德与人伦
解析:B 本题考查学生对诸子百家思想的分析理解能力。根据所学知识可知,就本质而言,儒家和法家思想都是治世之道,所不同的是治世的方法和手段。儒家注重等级和名分,倡导“为政以德”,在治国方面强调“仁”“礼”,注重贵贱有序的等级秩序,以建立稳定和谐的社会秩序;法家主张运用法律制度来治理国家,强制臣民遵守国家制度,以稳定统治秩序。儒家和法家的主张都体现了强调制度与秩序,故B项符合题意。重农抑商是我国古代基本的经济政策,主要是由法家提出,故A项只符合法家;“厚古薄今”是儒家的思想主张,法家提出发展的史学观,主张进行社会变革,反对“厚古薄今”,故C项错误;重视道德与人伦是儒家的主张,不符合法家的思想,故D项错误。
【思维深化】
一、百家争鸣
1.百家争鸣中的“争鸣”
(1)天人之辩:孟子认为人性与天命相通,人性、天性都有仁、义、礼、智的特质。荀子提出“明天人之分”,强调天作为自然的客观性,同时“制天命而用之”,突出人利用和改造自然的能动性。
(2)性善性恶之辩:孟子是性善论者,认为人性本善,品质之所以会变坏,是环境影响,荀子认为人性本恶。
(3)德治、法治之辩:法家强调国君依靠国家权力实行法治,道家主张“无为而治”,顺乎自然,儒家要求统治者施仁政于天下。
(4)用兵寝兵之辩:墨子“非攻”思想,并不是一概反对战争,而是注意到了战争的正义性与否,儒家强调政治因素与民心向背对战争的影响。
(5)义利之辩:孟子继承孔子思想,把义、利对立起来,荀子冲破儒家义利观樊篱,将义、利与社会现实相联系,认为对利的追求为人的本性,但要有度,用礼制约束欲望。
(6)“富民”与“富国”关系:儒家推崇民富先于国富,富民与富国有机结合。道家反对统治者干预人民的经济活动。法家以富国立论,虽重视富民,但是以充实国库、富国强兵、开疆拓土为目的。
(7)国家体制:孔子心中理想模式为西周分封制下的政治体制与国家结构,通过亲疏、尊卑、贵贱、上下的严格划分来确立中央与地方的权利义务关系。道家主张松散的国家联盟,人民之间不相往来,法家主张专制集权,“事在四方,要在中央。圣人执要,四方来效”。
2.百家争鸣中的“共鸣”
(1)诸子立论的中心议题为如何得到统治者重视从而治理国家,重整社会秩序。
(2)诸子坚持己见,思想具有排他性,主张思想统一为社会秩序稳定的前提。
(3)强烈的托古心态,以古老的传统、先圣先贤的名号,增强本派学说的权威性。
(4)普遍主张立君为民、天下为公。突出强调君主存在的前提在于有助于实现天下苍生的福祉和利益。
3.百家合流:百家争鸣在前期和中期,表现为争鸣,后期则主要表现为合流。
(1)理论上的合流。如荀子的礼法并施思想。
(2)实践上的合流。当时的统治者出于自身需要,同时立几种思想作为治国的主导以及辅助思想,如汉代的外儒内法。
二、儒、墨、道、法思想的本质
1.孔孟的以德治国方案的本质是道德救世。其途径是通过统治者及其附属的知识阶层榜样的力量,调动起人们心中向善的根基,使全社会都成为道德人,进而实现家庭和谐、社会和谐和对外和谐。西周初年的“礼治”是他们心目中的德治样板。
2.墨子的以爱治国方案的本质也是道德救世,不过他的道德不是孔孟的忠孝仁义,而是全社会成员互相爱护、互相帮助之心。其途径是教育全社会成员都有“爱心”和爱的行动,建立政长系统和宗教信念以保证爱心的普遍实施,以爱维护社会秩序,实现和谐。
3.老庄的“以道治国”方案的本质是理念救世。自然规律、社会规律和人们的心理变化规律都必须遵守,不可人为的予以破坏,这是他们的基本理念;为了追求人的精神自由,自然规律和社会规律必须遵守,这是他们的另一基本理念。遵守自然规律,实现“风调雨顺”;遵守社会规律,实现“国泰民安”;遵守心理变化规律,实现“心态平衡”,是他们社会和谐方案的基本内容。
4.法家的“以法治国”方案的本质是制度救世。其途径是制定法律,建立执行法律的行政系统,激励民众正当的争取物质利益和精神需要,制裁民众有碍社会利益的行为,整个社会在权力制约下有序发展。
古代中国国家的统一与民族关系的发展
角度1 分封制与礼乐制的影响——促进文化的整合
【典例1】 (2014·全国Ⅱ卷,24)周代分封制下,各封国贵族按“周礼”行事,学说统一的“雅言”,促进了各地文化的整合。周代的“雅言”最早应起源于现在的( )
A.河南 B.河北 C.陕西 D.山东
解析:C 首先应该明确,西周的政治中心区域在今陕西,河南、河北、山东均为周代封国的所在地。这是解答本题的基础。周代实行分封制,周王室处于“天下共主”的地位,用来整合各地文化的“雅言”肯定是周文化,而周文化起源于陕西。
角度2 地方吏治的重要性
【典例2】 (2015·全国Ⅱ卷,25)汉宣帝曾称:“与朕共治天下者,其唯良二千石(郡太守)乎!”后来的帝王反复重申上述观念。这主要体现了( )
A.地方吏治是国家安定的重要因素
B.中央集权与地方分权之间的矛盾
C.汉代地方行政制度为后代所沿用
D.历代帝王将汉宣帝作为治国榜样
解析:A 汉宣帝强调皇帝与地方的郡太守共同治理天下,这一观念被后来的帝王反复重申,说明地方吏治是国家安定的重要因素,故A项符合题意。材料体现的是皇帝对地方吏治的重视,不涉及中央与地方的矛盾,B项错误;汉代以后地方行政制度多有变化,C项错误;D项与材料所述不符。
【思维深化】
影响统一多民族国家形成与发展的主要因素
1.长城:长城是我国乃至人类建筑史上的一项奇迹。从战国时的秦国、赵国、燕国开始到明朝末年修筑的长城,历来是中原农耕民族对付北方游牧民族的手段。
2.地理环境:中国的地理环境具有封闭性,中国位于欧亚大陆东端,因巨大山脉、沙漠与其他大陆部分分隔,有利于减少外族侵扰。内部地形相对平坦,利于国家统一与治理。
3.农牧区:以农立国是中国古代中原王朝的基本国策。农业生产率的提高、人口的增长,有利于农业区的扩大,从而扩大中原王朝疆域。
4.民族认同:众多部族逐渐融合在华夏族之中,到秦始皇统一时,华夏族已经是民族大融合的产物。
5.文化认同
(1)西周时期“普天之下,莫非王土。率土之滨,莫非王臣”。到了秦始皇,刻石颂秦功德,把破灭六国的统一,看作空前的大业。汉初,公羊学派借助经典,把大一统的学说涂上神圣的光彩。以后,历代王朝都把统一的规模作为自己的政治追求,即使是分裂时期的正统之争,也是各个分裂势力都心向统一的反映。
(2)重史传统。中国史学的连续性和历史文化典型的丰富性,有力地促进了历史文化的认同。
6.移民与民族交流和融合:中原政权、汉族政权对周边地区的扩展成功与否取决于其移民政策的成效,汉族先进文化对少数民族的吸引力是促进民族融合的重要因素。游牧民族的南迁不仅扩大了中原王朝的统治区域,而且促进更大范围的农耕化和汉化。
7.制度内聚力与辐射力:中原王朝实行的一些政策、制度,从历史的中长时段来看,起到了凝聚民心、形成以中原王朝为中心的向心力的效应。如秦朝开始确立的中央集权制度和“书同文”政策、西汉的察举制、隋唐开始的科举制等。
