2020浙江高考生物二轮课后作业:第6讲 细胞的分化、衰老与凋亡
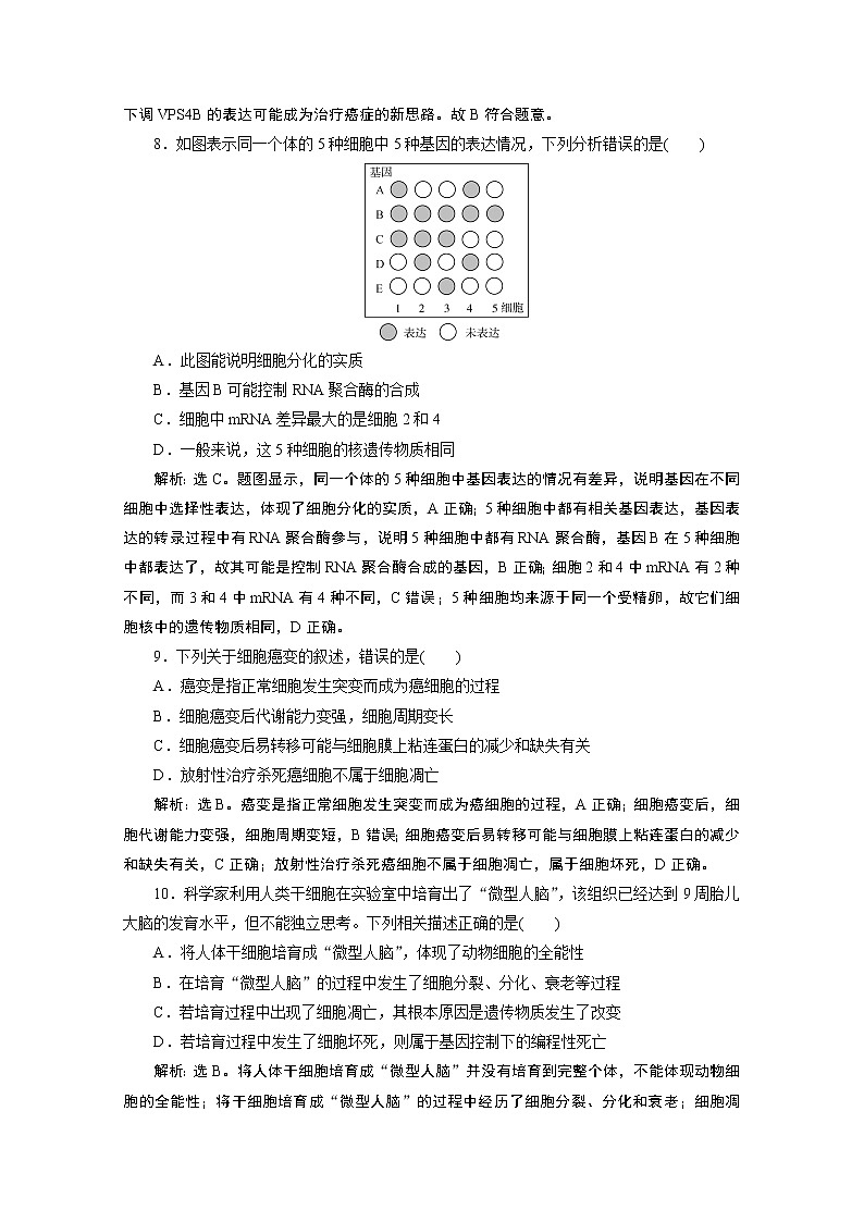
展开课后作业一、选择题1.蝌蚪在发育过程中,尾和鳃在一定时期消失。这属于( )A.细胞凋亡 B.细胞癌变C.细胞衰老 D.细胞分裂解析:选A。细胞凋亡又称编程性细胞死亡,是由与凋亡相关的部分基因控制而发生的,蝌蚪尾和鳃的消失正是该部位细胞凋亡引起的,故A项正确。2.如图表示某个体中细胞经历的各个阶段示意图,下列说法错误的( )A.a过程表示细胞增殖,不同细胞的细胞周期可能不同B.b过程表示细胞分化,根本原因是不同细胞表达的基因不同C.c过程可能与该个体的饮食、生活习惯、情绪状态有关D.d过程中不同细胞的衰老、凋亡速度相同解析:选D。a过程表示细胞增殖,不同细胞由于所处环境和自身的生理状况不同,它们的细胞周期也可能不同,A项正确;细胞分化的实质是基因的选择性表达,B项正确;癌症的发生特别是胃癌细胞的发生可能与该个体的饮食、生活习惯、情绪状态有关,C项正确;不同细胞的衰老、凋亡速度不一定相同,D项错误。3.下列事实能体现细胞全能性的是( )A.动物杂交瘤细胞产生单克隆抗体B.诱导小鼠干细胞分化成多种组织细胞C.棉花根尖细胞经诱导形成幼苗D.玉米的种子萌发长成新植株解析:选C。细胞的全能性是指已经分化的细胞发育成完整个体的潜能。A、B两个选项中,最终没有产生新的完整个体,故没有体现细胞的全能性。D选项描述的现象是个体发育,因为玉米种子中的胚是幼小的植物体。棉花的根尖细胞培育成完整个体,体现了细胞的全能性,C正确。4.下列有关细胞生命历程的叙述,错误的是( )A.细胞的体积越大,物质运输效率越高B.基因突变可使已分化的正常细胞变成癌细胞C.衰老细胞内染色质收缩影响DNA复制和转录D.细胞凋亡是细胞编程性死亡,利于机体内部环境的稳定解析:选A。细胞的体积越大,细胞的表面积与体积的比值越小,物质运输效率越低,A错误。5.如图为人体某早期胚胎细胞所经历的生长发育阶段示意图,图中甲、乙、丙、丁、戊为各个时期的细胞,a、b表示细胞所进行的生理过程。下列叙述正确的是( )①a过程是有丝分裂,b过程是细胞分化②乙和丙的染色体组成不同③丁与戊因遗传物质不同而发生分化④甲、乙、戊中的蛋白质不完全相同A.②③④ B.①②C.①④ D.③④解析:选C。由图可知:a过程是有丝分裂,b过程是细胞分化,①正确;乙和丙是由甲有丝分裂而来,染色体组成相同,②错误;细胞分化是基因选择性表达的结果,丁与戊的遗传物质相同,③错误;甲、乙、戊的遗传物质相同,但由于细胞分化,基因选择性表达,蛋白质不完全相同,④正确。6.下列关于细胞的分化、衰老、凋亡和癌变的叙述,正确的是( )A.线虫发育过程中细胞数量减少,是细胞衰老死亡的结果B.恶性肿瘤细胞有无限增殖的特性,所以不易被化疗药物杀死C.人的造血干细胞是全能干细胞,可以分化为多种细胞D.体外培养时,儿童的成纤维细胞传代次数多于成人的成纤维细胞答案:D7.(2019·浙江五校联考)研究发现,VPS4B (一种蛋白质)能够调控肿瘤细胞的增殖过程。在癌细胞培养过程中,下调VPS4B,细胞分裂间期各时期比例变化如下表。下列分析中不合理的是( )组别G1期 S期 G2期 对照组 51.54 33.13 15.33 下调VPS4B组 67.24 19.78 12.98A.核糖体中合成的VPS4B经加工后才有调控作用 B.VPS4B可能在S期与G2期的转换过程中起作用 C.VPS4B的缺失或抑制可导致细胞周期的阻滞 D.下调VPS4B的表达可能成为治疗癌症的新思路解析:选B。核糖体中合成的VPS4B经加工后才有调控作用;据表可知,VPS4B可能在G1期与S期的转换过程中起作用;据表可知,VPS4B的缺失或抑制可导致细胞周期的阻滞;下调VPS4B的表达可能成为治疗癌症的新思路。故B符合题意。8.如图表示同一个体的5种细胞中5种基因的表达情况,下列分析错误的是( )A.此图能说明细胞分化的实质B.基因B可能控制RNA聚合酶的合成C.细胞中mRNA差异最大的是细胞2和4D.一般来说,这5种细胞的核遗传物质相同解析:选C。题图显示,同一个体的5种细胞中基因表达的情况有差异,说明基因在不同细胞中选择性表达,体现了细胞分化的实质,A正确;5种细胞中都有相关基因表达,基因表达的转录过程中有RNA聚合酶参与,说明5种细胞中都有RNA聚合酶,基因B在5种细胞中都表达了,故其可能是控制RNA聚合酶合成的基因,B正确;细胞2和4中mRNA有2种不同,而3和4中mRNA有4种不同,C错误;5种细胞均来源于同一个受精卵,故它们细胞核中的遗传物质相同,D正确。9.下列关于细胞癌变的叙述,错误的是( )A.癌变是指正常细胞发生突变而成为癌细胞的过程B.细胞癌变后代谢能力变强,细胞周期变长C.细胞癌变后易转移可能与细胞膜上粘连蛋白的减少和缺失有关D.放射性治疗杀死癌细胞不属于细胞凋亡解析:选B。癌变是指正常细胞发生突变而成为癌细胞的过程,A正确;细胞癌变后,细胞代谢能力变强,细胞周期变短,B错误;细胞癌变后易转移可能与细胞膜上粘连蛋白的减少和缺失有关,C正确;放射性治疗杀死癌细胞不属于细胞凋亡,属于细胞坏死,D正确。10.科学家利用人类干细胞在实验室中培育出了“微型人脑”,该组织已经达到9周胎儿大脑的发育水平,但不能独立思考。下列相关描述正确的是( )A.将人体干细胞培育成“微型人脑”,体现了动物细胞的全能性B.在培育“微型人脑”的过程中发生了细胞分裂、分化、衰老等过程C.若培育过程中出现了细胞凋亡,其根本原因是遗传物质发生了改变D.若培育过程中发生了细胞坏死,则属于基因控制下的编程性死亡解析:选B。将人体干细胞培育成“微型人脑”并没有培育到完整个体,不能体现动物细胞的全能性;将干细胞培育成“微型人脑”的过程中经历了细胞分裂、分化和衰老;细胞凋亡是基因控制的细胞编程性死亡,遗传物质一般不发生改变;细胞坏死是病理性死亡,不属于基因控制的编程性死亡。11.研究发现,直肠癌患者体内存在癌细胞和肿瘤干细胞。用姜黄素治疗,会引起癌细胞内BAX等凋亡蛋白高表达,诱发癌细胞凋亡;而肿瘤干细胞因膜上具有高水平的ABCG2蛋白,能有效排出姜黄素,从而逃避凋亡,并增殖分化形成癌细胞。下列说法不正确的是( )A.肿瘤干细胞与癌细胞中基因的执行情况不同B.肿瘤干细胞的增殖及姜黄素的排出都需要消耗ATPC.编码BAX蛋白和 ABCG2蛋白的基因都属于原癌基因D.用ABCG2抑制剂与姜黄素联合治疗,可促进肿瘤干细胞凋亡解析:选C。肿瘤干细胞与癌细胞的差异在于两者中基因的执行情况不同,A正确;肿瘤干细胞的增殖包括染色体的复制、相关蛋白质的合成等,这些过程都需要消耗ATP,用姜黄素治疗时,肿瘤干细胞会逆浓度梯度排出姜黄素,该过程也会消耗ATP,B正确;原癌基因主要负责调节细胞周期,控制细胞的生长和分裂进程,而BAX属于凋亡蛋白,因此编码BAX蛋白的基因属于控制细胞凋亡的基因,不属于原癌基因,C错误;姜黄素可引起癌细胞内BAX等凋亡蛋白高表达,诱发癌细胞凋亡,而ABCG2蛋白能使肿瘤干细胞有效排出姜黄素,从而使肿瘤干细胞逃避凋亡,因此抑制ABCG2蛋白的作用并联合姜黄素治疗,可促进肿瘤干细胞凋亡,D正确。12.科学家将120只健康成年雄性小鼠均分为4组,分别供给等体积的含不同浓度醋酸铅的饮用水,饲养12周后,测定各组小鼠胸腺细胞凋亡率,结果如表所示。下列分析不正确的是( ) 醋酸铅对小鼠胸腺细胞凋亡的诱导作用组别醋酸铅浓度(mg/L)胸腺细胞凋亡率(×10-4)甲00.35±0.05乙1251.03±0.52丙2501.65±0.40丁5003.08±0.56A.在实验中甲组为对照组,乙、丙、丁三组为实验组B.实验中醋酸铅的浓度是自变量,胸腺细胞凋亡率是因变量C.小鼠在正常的生活环境中,胸腺细胞不会发生凋亡D.小鼠体内铅离子含量过高,将导致细胞免疫和体液免疫功能下降解析:选C。实验的自变量是不同浓度的醋酸铅,因变量是胸腺细胞凋亡率,实验中甲组为对照组,乙、丙、丁三组为实验组。当醋酸铅浓度为0时,胸腺细胞凋亡率为(0.35±0.05)×10-4,说明小鼠在正常的生活环境中,胸腺细胞也会发生凋亡。胸腺是人体非常重要的免疫器官,而铅离子会引起胸腺细胞的死亡,所以小鼠体内铅离子含量过高,将导致细胞免疫和体液免疫功能下降。二、非选择题13.如图为人体细胞的分裂、分化、衰老和凋亡过程的示意图,图中①~⑥为各个时期的细胞,a~c表示细胞所进行的生理过程,据图分析:(1)细胞②不能无限长大的原因是__________________________________________,以及受________控制能力的限制。(2)参与c过程的无膜细胞器有______________________________,⑤与⑥的基因型相同,但蛋白质种类和数量不同的原因是____________________。(3)细胞凋亡是由____________决定的细胞自动死亡的过程,巨噬细胞吞噬凋亡细胞的过程体现了细胞膜具有____________________的特点。(4)若某些细胞发生了癌变,根本原因是细胞中的________________发生了突变。解析:由图可知,a代表细胞生长,b代表细胞增殖,c代表细胞分化。(1)由于受细胞表面积与体积关系、细胞核控制能力的限制,细胞不能无限长大。(2)细胞分化是基因选择性表达的结果,可导致相同基因型的细胞合成的蛋白质种类和数量不同,基因表达包括转录和翻译两个过程,翻译在核糖体上进行,核糖体无膜结构。(3)细胞凋亡是由基因决定的细胞自动死亡的过程。巨噬细胞吞噬凋亡细胞的过程体现了细胞膜具有一定的流动性的特点。(4)细胞癌变的根本原因是遗传物质发生了变化,即原癌基因和抑癌基因发生了突变。答案:(1)受细胞表面积与体积关系(或表面积和体积之比)的限制 细胞核(2)核糖体 基因的选择性表达(3)基因(或遗传物质) 一定的流动性(4)原癌基因和抑癌基因14.科学家利用逆转录病毒将Oct3/4、Sox2、原癌基因和抑癌基因四个关键基因转入高度分化的体细胞内,让其变成一个多功能iPS细胞(如图所示)。请分析回答:(1)若图中高度分化的细胞是性腺细胞,则合成性激素的场所是________(填数字符号);若该细胞是胰腺细胞,则结构②所起的作用是_____________________________________________________________________________________________________________。(2)原癌基因在细胞中的功能是__________________________________________________________________,细胞凋亡是在图中Fas等基因控制下的细胞________________________________________________________________________过程。(3)利用体细胞诱导形成的iPS细胞,可进一步诱导获得多种组织细胞,iPS细胞的这种变化过程称作________。A细胞到B细胞过程细胞全能性______(填“增大”或“减小”)。(4)下列关于D细胞叙述错误的是________(填数字符号)。①形态与正常细胞不同②遗传物质DNA与A细胞不同③表面的所有蛋白质一定减少④能进行有丝分裂、无丝分裂、减数分裂解析:(1)性激素是脂质,脂质的合成场所为光面内质网(⑤)。结构②为高尔基体,其作用是对来自内质网的蛋白质进行加工、分类、包装及发送。(2)细胞癌变是在致癌因素的作用下,原癌基因和抑癌基因发生突变的结果,原癌基因的功能是调控细胞正常分裂周期,控制细胞分裂与生长的进程。由题图可知,细胞凋亡是在Fas等基因控制下的细胞编程性死亡过程。(3)细胞分化是指同一细胞的后代在形态、结构和生理功能上发生稳定性差异的过程,iPS细胞可诱导获得多种组织细胞属于细胞分化。A细胞类似胚胎干细胞,B细胞为多功能iPS细胞,此过程中细胞全能性减小。(4)D细胞为癌细胞,其形态发生改变,与正常细胞不同;由于原癌基因和抑癌基因发生突变,所以其遗传物质与A细胞不同;癌细胞表面的粘连蛋白减少,但有些蛋白如表面抗原蛋白等增加;癌细胞的分裂方式为有丝分裂。答案:(1)⑤ 对来自内质网的蛋白质进行加工、分类、包装及发送(2)调控细胞正常分裂周期,控制细胞分裂与生长的进程 编程性死亡(3)细胞分化 减小(4)③④15.日本群马大学研究人员在美国《分子细胞》杂志上发表论文称,一种名为“Hsp90”的特殊蛋白质能加强DNA聚合酶“Polη”的功能。“Polη”容易使DNA在复制过程中发生错误,从而导致基因变异。癌细胞的基因如果因“Polη”而反复发生变异,将导致癌症恶化。(1)若“Hsp90”与DNA聚合酶“Polη”都是由38 911个氨基酸构成,导致二者结构不同的直接原因是___________________________________________________________________________________________________________________________________。(2)DNA聚合酶“Polη”在核糖体上合成后通过________进入细胞核,在DNA复制时,其作用的化学键是__________________________。(3)“Polη”使癌症恶化、癌细胞扩散和转移,从细胞结构上说,原因是________________________________________________________________________。细胞癌变后,机体本身的免疫系统也能识别,在______细胞的作用下使癌细胞裂解。(4)德国哥廷根大学Ute Moll领导的一个研究小组发现,阻断“Hsp90”活性能使正常情况下促进乳腺肿瘤生长的蛋白质容易遭受攻击和破坏。在小鼠中,“Hsp90”抑制物可抑制乳腺肿瘤的生长。某科研小组做了如下实验,请回答下列相关问题:实验步骤:①取小鼠乳腺肿瘤细胞,制成单细胞悬液,加入等量培养液,适宜条件下培养24 h。②加入等量不同浓度的“Hsp90”抑制物溶液,分别在24 h、48 h、72 h时吸取培养液,观察结果,得到不同浓度“Hsp90”抑制物溶液对细胞存活率的影响曲线(如图)。实验分析:①实验中对照组的处理方法应为__________________________________。②分析图中曲线可知,“Hsp90”抑制物对乳腺肿瘤细胞作用效果的特点是________________________________________________________________________________________________________________________________________________________________________________________________________________________。解析:(1)导致蛋白质结构不同的直接原因是氨基酸的种类、排列顺序和蛋白质的空间结构存在差异。(2)“Polη”是一种DNA聚合酶,在核糖体上合成后,需通过核孔进入细胞核。DNA聚合酶是将游离的脱氧核苷酸连接到脱氧核苷酸链上,其作用的化学键是磷酸二酯键。(3)癌细胞可引起机体的细胞免疫,经活化的细胞毒性T淋巴细胞使其裂解死亡。由于癌细胞表面粘连蛋白减少,所以易扩散和转移。(4)该实验是探究“Hsp90”抑制物对肿瘤细胞增殖的抑制作用,从图上看,其自变量是“Hsp90”抑制物溶液的浓度,对照组应设置为不加“Hsp90”抑制物溶液,只加等量生理盐水。从图中可得出随“Hsp90”抑制物溶液浓度增大,细胞存活率下降,可见“Hsp90”抑制物溶液浓度越高,对细胞生长的抑制作用越强。分析24 h、48 h和72 h三条曲线,可见“Hsp90”抑制物溶液作用时间越长,对细胞生长的抑制作用越强。答案:(1)氨基酸的种类、排列顺序和蛋白质的空间结构存在差异(2)核孔 磷酸二酯键(3)细胞膜上粘连蛋白减少 细胞毒性T淋巴(4)①不加“Hsp90”抑制物溶液,只加入等量的生理盐水②“Hsp90”抑制物溶液浓度越高,对细胞生长(存活)的抑制作用越强;“Hsp90”抑制物溶液作用时间越长,对细胞生长(存活)的抑制作用越强

