还剩10页未读,
继续阅读
所属成套资源:2020浙江高考物理二轮专题精品教案()
成套系列资料,整套一键下载
2020浙江高考物理二轮讲义:专题五第三讲 原子物理
展开
第三讲 原子物理
知识内容
考试要求
备考指津
1.能量量子化
b
新高考对本讲的考查频率较高,题型以不定项选择题为主,但试题难度不大.
2.光的粒子性
c
3.粒子的波动性
c
4.概率波
b
5.不确定性关系
b
6.电子的发现
a
7.原子的核式结构模型
b
8.氢原子光谱
b
9.玻尔的原子模型
c
10.原子核的组成
a
11.放射性元素的衰变
c
12.探测射线的方法
a
13.放射性的应用与防护
a
14.核力与结合能
c
15.核裂变
c
16.核聚变
c
17.粒子和宇宙
a
光电效应与波粒二象性
【重难提炼】
(2019·宁波统考)如图所示为研究光电效应规律的实验电路,电源的两个电极分别与接线柱c、d连接,用一定频率的单色光a照射光电管时,灵敏电流计G的指针会发生偏转,而用另一频率的单色光b照射该光电管时,灵敏电流计G的指针不偏转.下列说法正确的是 ( )
A.a光的频率一定大于b光的频率
B.用b光照射光电管时,一定没有发生光电效应
C.电源正极可能与c接线柱连接
D.若灵敏电流计的指针发生偏转,则电流方向一定是d→G→f
[解析] 由于电源的接法不知道,所以有两种情况:c接负极,d接正极;a光照射阴极K时,电流计G的指针发生偏转,b光照射时,电流计G的指针不发生偏转,a光的频率一定大于b光的频率.c接正极,d接负极:a光照射光电管阴极K,电流计G的指针发生偏转,a光产生的光电子能到达负极d端,b光照射时,指针不发生偏转,b光产生的光电子不能到达负极d端,所以a光产生的光电子的最大初动能大,所以a光的频率一定大于b光的频率,A、C正确,B错误;电流的方向与负电荷定向移动的方向相反,若灵敏电流计的指针发生偏转,则电流方向一定是d→G→f,D正确.
[答案] ACD
【题组过关】
考向一 光电效应
1.用如图所示的光电管研究光电效应的实验中,用某种频率的单色光a照射光电管阴极K,电流计G的指针发生偏转.而用另一频率的单色光b照射光电管阴极K时,电流计G的指针不发生偏转,那么下列说法不正确的是( )
A.a光的频率一定大于b光的频率
B.只增加a光的强度可使通过电流计G的电流增大
C.用a光照射光电管阴极K时通过电流计G的电流是由d到c
D.用a光照射时,增大光电管两端的电压时,流过G的电流可能不变
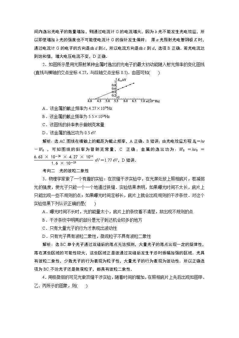
解析:选C.由于用单色光a照射光电管阴极K,电流计G的指针发生偏转,说明发生了光电效应,而用另一频率的单色光b照射光电管阴极K时,电流计G的指针不发生偏转,说明b光不能发生光电效应,即a光的频率一定大于b光的频率;增加a光的强度可使单位时间内逸出光电子的数量增加,则通过电流计G的电流增大,因为b光不能发生光电效应,所以即使增加b光的强度也不可能使电流计G的指针发生偏转; 用a光照射光电管阴极K时,通过电流计G的电子的方向是由d到c,所以电流方向是由c到d,选项B正确.若光电流达到饱和值,增大电压电流不变,D正确.
2.如图所示是用光照射某种金属时逸出的光电子的最大初动能随入射光频率的变化图线(直线与横轴的交点坐标4.27,与纵轴交点坐标0.5).由图可知( )
A.该金属的截止频率为4.27×1014Hz
B.该金属的截止频率为5.5×1014Hz
C.该图线的斜率表示普朗克常量
D.该金属的逸出功为0.5 eV
解析:选AC.图线在横轴上的截距为截止频率,A正确、B错误;由光电效应方程Ek=hν-W0,可知图线的斜率为普朗克常量,C正确;金属的逸出功为:W0=hν0= eV=1.77 eV,D错误.
考向二 光的波粒二象性
3.物理学家做了一个有趣的实验:在双缝干涉实验中,在光屏处放上照相底片,若减弱光的强度,使光子只能一个一个地通过狭缝.实验结果表明,如果曝光时间不太长,底片上只能出现一些不规则的点;如果曝光时间足够长,底片上就会出现规则的干涉条纹.对这个实验结果下列认识正确的是( )
A.曝光时间不长时,光的能量太小,底片上的条纹看不清楚,故出现不规则的点
B.干涉条纹中明亮的部分是光子到达机会较多的地方
C.只有大量光子的行为才表现出波动性
D.只有光子具有波粒二象性,微观粒子不具有波粒二象性
解析:选BC.单个光子通过双缝后的落点无法预测,大量光子的落点出现一定的规律性,落在某些区域的可能性较大,这些区域正是波通过双缝后发生干涉时振幅加强的区域.光具有波粒二象性,少数光子的行为表现为粒子性,大量光子的行为表现为波动性.所以正确选项为BC.不论光子还是微观粒子,都具有波粒二象性.
4.用极微弱的可见光做双缝干涉实验,随着时间的增加,在照相底片上先后出现如图甲、乙、丙所示的图象,则( )
A.图象甲表明光具有粒子性
B.图象乙表明光具有波动性
C.用紫外线观察不到类似的图象
D.实验表明光是一种概率波
解析:选ABD.图象甲曝光时间短,通过光子数很少,呈现粒子性.图象乙曝光时间长,通过了大量光子,呈现波动性,故A、B正确;同时也表明光波是一种概率波,故D也正确;紫外线本质和可见光本质相同,也可以发生上述现象,故C错误.
1.爱因斯坦光电效应方程
Ek=hν-W0
hν:光电子的能量.
W0:逸出功,即从金属表面直接飞出的光电子克服正电荷引力所做的功.
Ek:光电子的最大初动能.
2.图象分析
图象名称
图线形状
由图线直接(间接) 得到的物理量
最大初动能Ek与入射光频率ν的关系图线
(1)极限频率:ν0
(2)逸出功:W0=|-E|=E
(3)普朗克常量:图线的斜率k=h
遏止电压Uc与入射光频率ν的关系图线
(1)截止(极限)频率:ν0
(2)遏止电压Uc:随入射光频率的增大而增大
(3)普朗克常量:h=ke(k为斜率,e为电子电量)
频率相同、光强不同时,光电流与电压的关系
(1)遏止电压:Uc
(2)饱和光电流:Im(电流的最大值)
(3)最大初动能:Ekm=eUc
频率不同、光强相同时,光电流与电压的关系
(1)遏止电压:Uc1、Uc2
(2)饱和光电流:电流最大值
(3)最大初动能:Ek1=eUc1,Ek2=eUc2
原子与原子核
【重难提炼】
1.玻尔理论的三条假设
(1)轨道量子化:核外电子只能在一些分立的轨道上运动.
(2)能量量子化:原子只能处于一系列不连续的能量状态.
(3)吸收或辐射能量量子化:原子在两个能级之间跃迁时只能吸收或发射一定频率的光子.
2.跃迁规律
(1)自发跃迁:高能级→低能级,释放能量.
(2)受激跃迁:低能级→高能级,吸收能量.
①光照(吸收光子):光子的能量等于能级差hν=ΔE.
②碰撞、加热等:只要入射粒子能量大于或等于能级差即可.E外≥ΔE.
③大于电离能的光子可被吸收将原子电离.
(3)一群氢原子处于量子数为n的激发态时,可能辐射出光谱线条数:N=C.
3.几种核反应
(1)天然衰变
①α衰变:X→A-2Y+He
②β衰变:X→Y+e
(2)人工转变
①质子的发现:N+He→O+H
②中子的发现:Be+He→C+n
(3)重核裂变:U+n→Xe+Sr+10n
U+n→Ba+Kr+3n
(4)轻核聚变:H+H→He+n
4.半衰期
不同元素的半衰期是不一样的,用τ表示半衰期,m0与N0表示衰变前的质量和原子核数,m和N表示衰变后的质量和原子核数,t表示衰变时间,则
m=m0或=,
N=N0或=.
5.质能方程
E=mc2
关于原子结构和核反应的说法中正确的是( )
A.卢瑟福在α粒子散射实验的基础上提出了原子的核式结构模型
B.发现中子的核反应方程是Be+He→C+n
C.200万个U的原子核经过两个半衰期后剩下50万个U
D.据图可知,原子核D和E聚变成原子核F要吸收能量
[解析] 本题考查核裂变、核聚变以及核反应方程.卢瑟福在α粒子散射实验的基础上提出了原子的核式结构模型,选项A正确;发现中子的核反应方程为Be+He→C+n,选项B正确;半衰期为统计规律,适用于大量的原子发生衰变,选项C错误;在核反应过程中,若有质量亏损,将放出能量,由题图中核子的平均质量可知,原子核D和E聚变原子核F过程中,将有质量亏损,要放出能量,选项D错误.
[答案] AB
【题组过关】
考向一 原子的能级跃迁
1.如图为氢原子的能级示意图,锌的逸出功是3.34 eV,那么对氢原子在能级跃迁过程中发射或吸收光子的特征认识正确的是( )
A.用氢原子从高能级向基态跃迁时发射的光照射锌板一定不能产生光电效应
B.一群处于n=3能级的氢原子向基态跃迁时,能发出3种不同频率的光
C.一群处于n=3能级的氢原子向基态跃迁时,发出的光照射锌板,板表面所发出的光电子的最大初动能为8.75 eV
D.用能量为10.3 eV的光子照射,可使处于基态的氢原子跃迁到激发态
解析:选BC.氢原子从高能级向基态跃迁时发出的光子的最小能量为10.2 eV,照射金属锌板一定能产生光电效应现象,故A错误;一群处于n=3能级的氢原子向基态跃迁时,根据N=C可知,能发出3种不同频率的光,故B正确;氢原子从n=3的能级向基态跃迁时发出的光子的能量最大为E大=-1.51 eV+13.6 eV=12.09 eV,因锌的逸出功是3.34 eV,锌板表面所发出的光电子的最大初动能为Ekm=12.09 eV-3.34 eV=8.75 eV,故C正确;用能量为10.3 eV的光子照射,小于12.09 eV,不可使处于基态的氢原子跃迁到激发态,若正好等于12.09 eV,才能跃迁,故D错误.
2.当用具有1.87 eV能量的光子照射n=3激发态的氢原子时( )
A.氢原子不会吸收这个光子
B.氢原子吸收该光子后被电离,电离后电子的动能为0.36 eV
C.氢原子吸收该光子后被电离,电离后电子的动能为零
D.氢原子吸收该光子后不会被电离
解析:选B.当n=3时,氢原子的能量E3= eV=-1.51 eV,所以处于n=3激发态的氢原子的电离能是1.51 eV,当该原子吸收具有1.87 eV能量的光子后被电离,电离后电子的动能是(1.87-1.51)eV=0.36 eV.
考向二 核反应方程与核能计算
3.U的衰变方程为U→Th+He,其衰变曲线如图,T为半衰期,则( )
A.U发生的是α衰变
B.U发生的是β衰变
C.k=3
D.k=4
解析:选AC.重核自发释放α粒子(He)的过程叫做α衰变,A项正确、B项错误;半衰期是指大量的原子核有一半发生衰变的时间,=,解得:k=3,C项正确、D项错误.
4.能源是社会发展的基础,发展核能是解决能源问题的途径之一.下列释放核能的反应方程,表述正确的有( )
A.H+H→He+n是核聚变反应
B.H+H→He+n是β衰变
C.U+n→Ba+Kr+3n是核裂变反应
D.U+n→Xe+Sr+2n是α衰变
解析:选AC.H+H→He+n是核聚变反应,而不是β衰变,A正确、B错误;C、D选项中都是核裂变反应,C正确,D错误.
5.热核反应方程:H+H→He+X+17.6 MeV,其中X表示某种粒子,则下列表述正确的是( )
A.X是质子
B.该反应需要吸收17.6 MeV的能量才能发生
C.平均每个核子能释放3 MeV以上的能量
D.(m21H+m31H)>(m42He+mX)
解析:选CD.由核反应中的质量数守恒和电荷数守恒可知X为中子,则选项A错误;该反应为轻核聚变,反应过程中释放能量,则选项B错误;该反应共有5个核子,平均每个核子释放的能量为 MeV=3.52 MeV,则选项C正确;由于该反应释放能量,则反应前后存在质量亏损,反应前的质量应大于反应后的质量,则选项D正确.
[课后作业(二十二)]
(建议用时:30分钟)
1.(2019·杭州模拟)如图所示为卢瑟福α粒子散射实验装置的示意图,图中的显微镜可在圆周轨道上运动,通过显微镜前相连的荧光屏可观察α粒子在各个角度的散射情况,下列说法中正确的是( )
A.在图中的A、B两位置分别进行观察,相同时间内观察到屏上的闪光次数一样多
B.在图中的B位置进行观察,屏上观察不到任何闪光
C.卢瑟福选用不同金属箔片作为α粒子散射的靶,观察到的实验结果基本相似
D.α粒子发生散射的主要原因是α粒子撞击到金箔原子后产生的反弹
解析:选C.α粒子散射实验现象:绝大多数α粒子沿原方向前进,少数α粒子有大角度散射,所以A处观察到的粒子数多,B处观察到的粒子数少,所以选项A、B错误;α粒子发生散射的主要原因是受到原子核库仑斥力的作用,所以选项D错误,C正确.
2.在光电效应的实验结果中,与光的波动理论不矛盾的是( )
A.光电效应是瞬时发生的
B.所有金属都存在极限频率
C.光电流随着入射光增强而变大
D.入射光频率越大,光电子最大初动能越大
解析:选C.按照光的波动理论,电子吸收光子的能量需要时间,因此光电效应不可能瞬时发生,这与光电效应具有瞬时性矛盾;按照光的波动理论,只要有足够长的时间,电子会吸收足够的能量,克服原子的束缚成为光电子,因此所有金属均可以发生光电效应,这与光电效应有极限频率矛盾;按照光的波动理论,照射光越强,电子获得的能量越大,打出的光电子的最大初动能越大,这与光电效应中打出的光子的最大初动能与光强无关,而与照射光的频率有关矛盾;按照光的波动理论也可以得到光越强打出的光电子越多,光电流越大,因此C项正确.
3.(2018·高考全国卷Ⅲ)1934年,约里奥—居里夫妇用α粒子轰击铝核Al,产生了第一个人工放射性核素X:α+Al→n+X.X的原子序数和质量数分别为( )
A.15和28 B.15和30
C.16和30 D.17和31
解析:选B.据α粒子和中子的质量数和电荷数写出核反应方程:He+Al―→n+X,结合质量数守恒和电荷数守恒得,A=4+27-1=30,Z=2+13-0=15,原子序数等于核电荷数,故B正确.
4.一静止的铝原子核 Al俘获一速度为1.0×107 m/s的质子p后,变为处于激发态的硅原子核 Si,下列说法正确的是( )
A.核反应方程为p+Al―→Si
B.核反应过程中系统动量守恒
C.核反应过程中系统能量不守恒
D.核反应前后核子数相等,所以生成物的质量等于反应物的质量之和
解析:选AB.核反应方程满足质量数守恒和电荷数守恒,A项正确;微观粒子相互作用过程中,满足动量守恒定律,B项正确;题述核反应过程属于“二合一”形式的完全非弹性碰撞,机械能有损失,但对于封闭的系统,能量仍然守恒,C项错误;核反应过程中的机械能有损失,故存在质量亏损现象,D项错误.
5.(2018·浙江选考4月)氢原子的能级图如图所示,关于大量氢原子的能级跃迁,下列说法正确的是(可见光的波长范围为4.0×10-7~7.6×10-7 m,普朗克常量h=6.6×10-34 J·s ,真空中的光速=3.0×108 m/s)( )
A.氢原子从高能级跃迁到基态时,会辐射γ射线
B.氢原子处在n=4能级,会辐射可见光
C.氢原子从高能级向n=3能级跃迁时,辐射的光具有显著的热效应
D.氢原子从高能级向n=2能级跃迁时,辐射的光在同一介质中传播速度最小的光子能量为1.89 eV
解析:选BC.γ射线是原子核受激发而产生的,故氢原子的核外电子跃迁是不会辐射γ射线的,A错;氢原子在n=4能级时会向低能级跃迁,当跃迁到n=2能级时,ΔE=2.55 eV,产生的波长为λ==4.85×10-7 m,属于可见光区域,B正确;从高能级向n=3能级跃迁时,发出的光在红外线部分,故有显著的热效应,C正确;不同的光在同一介质中传播速度相同,D错.
6.质子、中子和氘核的质量分别为m1、m2和m3.当一个质子和一个中子结合成氘核时,释放的能量是(c表示真空中的光速)( )
A.(m1+m2-m3)c B.(m1-m2-m3)c
C.(m1+m2-m3)c2 D.(m1-m2-m3)c2
解析:选C.由质能方程ΔE=Δmc2,其中Δm=m1+m2-m3,可得ΔE=(m1+m2-m3)c2,选项C正确.
7.如图所示是α粒子(氦原子核)被重金属原子核散射的运动轨迹,M、N、P、Q是轨迹上的四点,在散射过程中可以认为重金属原子核静止.图中所标出的α粒子在各点处的加速度方向正确的是( )
A.M点 B.N点
C.P点 D.Q点
解析:选C.α粒子(氦原子核)和重金属原子核都带正电,互相排斥,加速度方向与α粒子所受斥力方向相同.带电粒子加速度方向沿相应点与重金属原子核连线指向轨迹曲线的凹侧,故只有选项C正确.
8.(2017·浙江选考11月)下列说法正确的是( )
A.核聚变反应方程可能为H+H―→He+2n
B.铀核裂变的核反应方程可能为92U+n―→54Xe+Sr+2n
C.发生β衰变时原子核放出电子,说明电子是原子核的组成部分
D.中子和质子结合成氘核,若该过程质量亏损为Δm,则氘核的结合能为Δmc2
解析:选BD.轻核聚变的核反应方程为H+H→He+n,选项A错误;根据重核裂变的核反应方程配平方式可知,质量数和电荷数均守恒,选项B正确;β衰变时原子核内部中子衰变为质子时释放出高速电子,电子并不是原子核的组成部分,选项C错误;根据质能方程可知选项D正确.
9.图中曲线a、b、c、d为气泡室中某放射物发生衰变放出的部分粒子的径迹,气泡室中磁感应强度方向垂直于纸面向里.以下判断可能正确的是( )
A.a、b为β粒子的径迹
B.a、b为γ粒子的径迹
C.c、d为α粒子的径迹
D.c、d为β粒子的径迹
解析:选D.由于α粒子带正电,β粒子带负电,γ粒子不带电,据左手定则可判断a、b可能为α粒子的径迹,c、d可能为β粒子的径迹,选项D正确.
10.下列有关原子结构和原子核的认识,其中正确的是( )
A.γ射线是高速运动的电子流
B.氢原子辐射光子后,其绕核运动的电子动能增大
C.太阳辐射能量的主要来源是太阳中发生的重核裂变
D.Bi的半衰期是5天,100克Bi经过10天后还剩下50克
解析:选B.β射线是高速电子流,而γ射线是一种光子流,选项A错误.氢原子辐射光子后,绕核运动的电子距核更近,动能增大,选项B正确.太阳辐射能量的主要来源是太阳内部氢核的聚变,选项C错误.10天为两个半衰期,剩余的Bi为100× g=100× g=25 g,选项D错误.
11.(2018·浙江选考4月)下列说法正确的是( )
A.组成原子核的核子越多,原子核越稳定
B.U衰变为Rn经过4次α衰变,2次β衰变
C.在LC振荡电路中,当电流最大时,线圈两端电势差也最大
D.在电子的单缝衍射实验中,狭缝变窄,电子动量的不确定量变大
解析:选BD.组成原子核的核子数不是越多越稳定,最稳定是原子数处于中等数量的原子,A错误;由质量数守恒知经过铀U衰变为氡Rn要经过4次α衰变,由电荷数守恒知经过2次β衰变,B正确;LC振荡电路中,电流最大时,电容器放电完毕,线圈两端电势差最小,C错误;根据不确定关系可知,位置和动量不能同时测定,当狭缝越窄,位置的不确定量减小了,但动量不确定量却增大了,D正确.
12.如图所示,氢原子可在下列各能级间发生跃迁,设从n=4到n=1能级辐射的电磁波的波长为λ1,从n=4到n=2能级辐射的电磁波的波长为λ2,从n=2到n=1能级辐射的电磁波的波长为λ3,则下列关系式中正确的是( )
A.λ1<λ3 B.λ3>λ2
C.=+ D.=-
解析:选AD.已知从n=4到n=1能级辐射的电磁波的波长为λ1,从n=4到n=2能级辐射的电磁波的波长为λ2,从n=2到n=1能级辐射的电磁波的波长为λ3,则λ1、λ2、λ3的关系为h>h>h,即>,λ1<λ3,>,λ3<λ2,又h=h+h,即=+,则=-,即正确选项为A、D.
13.在做光电效应实验时,某金属被光照射产生了光电效应,实验测得光电子的最大初动能Ek与入射光的频率ν的关系如图所示,C、ν0为已知量.由图线可知( )
A.普朗克常量的数值
B.该金属的逸出功
C.该金属的极限频率
D.入射光的频率增大,金属的极限频率随之增大
解析:选ABC.根据爱因斯坦光电效应方程Ek=hν-W0,Ek-ν图象的斜率等于普朗克常量,A正确,Ek-ν图象在纵轴上的截距的绝对值表示逸出功,B正确;当Ek=0时,ν=ν0,极限频率为ν0,C正确;金属的极限频率是常量,D错误.
14.科学家使用核反应获取氚,再利用氘和氚的核反应获得能量,核反应方程分别为:X+Y→He+H+4.9 MeV和H+H→He+X+17.6 MeV,下列表述正确的有( )
A.X是中子
B.Y的质子数是3,中子数是6
C.两个核反应都没有质量亏损
D.氘和氚的核反应是核聚变反应
解析:选AD.核反应方程遵守核电荷数守恒和质量数守恒,则由H+H→He+X+17.6 MeV知 X为n,由X+Y→He+H+4.9 MeV知Y为Li,其中Y的质子数是3,中子数也是3,选项A正确,选项B错误.两个核反应都释放出核能,故都有质量亏损,选项C错误.X+Y→He+H+4.9 MeV是原子核的人工转变,H+H→He+n+17.6 MeV为轻核聚变,选项D正确.
15.如图所示是光电管的原理图,已知当有波长为λ0的光照到阴极K上时,电路中有光电流,则( )
A.若换用波长为λ1(λ1>λ0)的光照射阴极K时,电路中一定没有光电流
B.若换用波长为λ2(λ2<λ0)的光照射阴极K时,电路中一定有光电流
C.保持入射光的波长不变增大光强,光电流一定增大
D.增加电路中电源电压,电路中光电流一定增大
解析:选BC.由题设条件,不能知道光电管阴极材料极限波长的确切值,只能知道其极限波长λ极>λ0.换用的波长λ1虽比λ0大,但因为λ极大小不确定,因而无法确定是否发生光电效应,故A错误.但若λ2<λ0,则一定能发生光电效应,故B正确.增大光强,单位时间内产生的光电子数增多,光电流增大,故C正确.光电管两端电压在原来情况下,光电流是否达到最大(饱和),题设条件并不清楚,因而增大电压,光电流是否增大也不能确定,因此D错误.
第三讲 原子物理
知识内容
考试要求
备考指津
1.能量量子化
b
新高考对本讲的考查频率较高,题型以不定项选择题为主,但试题难度不大.
2.光的粒子性
c
3.粒子的波动性
c
4.概率波
b
5.不确定性关系
b
6.电子的发现
a
7.原子的核式结构模型
b
8.氢原子光谱
b
9.玻尔的原子模型
c
10.原子核的组成
a
11.放射性元素的衰变
c
12.探测射线的方法
a
13.放射性的应用与防护
a
14.核力与结合能
c
15.核裂变
c
16.核聚变
c
17.粒子和宇宙
a
光电效应与波粒二象性
【重难提炼】
(2019·宁波统考)如图所示为研究光电效应规律的实验电路,电源的两个电极分别与接线柱c、d连接,用一定频率的单色光a照射光电管时,灵敏电流计G的指针会发生偏转,而用另一频率的单色光b照射该光电管时,灵敏电流计G的指针不偏转.下列说法正确的是 ( )
A.a光的频率一定大于b光的频率
B.用b光照射光电管时,一定没有发生光电效应
C.电源正极可能与c接线柱连接
D.若灵敏电流计的指针发生偏转,则电流方向一定是d→G→f
[解析] 由于电源的接法不知道,所以有两种情况:c接负极,d接正极;a光照射阴极K时,电流计G的指针发生偏转,b光照射时,电流计G的指针不发生偏转,a光的频率一定大于b光的频率.c接正极,d接负极:a光照射光电管阴极K,电流计G的指针发生偏转,a光产生的光电子能到达负极d端,b光照射时,指针不发生偏转,b光产生的光电子不能到达负极d端,所以a光产生的光电子的最大初动能大,所以a光的频率一定大于b光的频率,A、C正确,B错误;电流的方向与负电荷定向移动的方向相反,若灵敏电流计的指针发生偏转,则电流方向一定是d→G→f,D正确.
[答案] ACD
【题组过关】
考向一 光电效应
1.用如图所示的光电管研究光电效应的实验中,用某种频率的单色光a照射光电管阴极K,电流计G的指针发生偏转.而用另一频率的单色光b照射光电管阴极K时,电流计G的指针不发生偏转,那么下列说法不正确的是( )
A.a光的频率一定大于b光的频率
B.只增加a光的强度可使通过电流计G的电流增大
C.用a光照射光电管阴极K时通过电流计G的电流是由d到c
D.用a光照射时,增大光电管两端的电压时,流过G的电流可能不变
解析:选C.由于用单色光a照射光电管阴极K,电流计G的指针发生偏转,说明发生了光电效应,而用另一频率的单色光b照射光电管阴极K时,电流计G的指针不发生偏转,说明b光不能发生光电效应,即a光的频率一定大于b光的频率;增加a光的强度可使单位时间内逸出光电子的数量增加,则通过电流计G的电流增大,因为b光不能发生光电效应,所以即使增加b光的强度也不可能使电流计G的指针发生偏转; 用a光照射光电管阴极K时,通过电流计G的电子的方向是由d到c,所以电流方向是由c到d,选项B正确.若光电流达到饱和值,增大电压电流不变,D正确.
2.如图所示是用光照射某种金属时逸出的光电子的最大初动能随入射光频率的变化图线(直线与横轴的交点坐标4.27,与纵轴交点坐标0.5).由图可知( )
A.该金属的截止频率为4.27×1014Hz
B.该金属的截止频率为5.5×1014Hz
C.该图线的斜率表示普朗克常量
D.该金属的逸出功为0.5 eV
解析:选AC.图线在横轴上的截距为截止频率,A正确、B错误;由光电效应方程Ek=hν-W0,可知图线的斜率为普朗克常量,C正确;金属的逸出功为:W0=hν0= eV=1.77 eV,D错误.
考向二 光的波粒二象性
3.物理学家做了一个有趣的实验:在双缝干涉实验中,在光屏处放上照相底片,若减弱光的强度,使光子只能一个一个地通过狭缝.实验结果表明,如果曝光时间不太长,底片上只能出现一些不规则的点;如果曝光时间足够长,底片上就会出现规则的干涉条纹.对这个实验结果下列认识正确的是( )
A.曝光时间不长时,光的能量太小,底片上的条纹看不清楚,故出现不规则的点
B.干涉条纹中明亮的部分是光子到达机会较多的地方
C.只有大量光子的行为才表现出波动性
D.只有光子具有波粒二象性,微观粒子不具有波粒二象性
解析:选BC.单个光子通过双缝后的落点无法预测,大量光子的落点出现一定的规律性,落在某些区域的可能性较大,这些区域正是波通过双缝后发生干涉时振幅加强的区域.光具有波粒二象性,少数光子的行为表现为粒子性,大量光子的行为表现为波动性.所以正确选项为BC.不论光子还是微观粒子,都具有波粒二象性.
4.用极微弱的可见光做双缝干涉实验,随着时间的增加,在照相底片上先后出现如图甲、乙、丙所示的图象,则( )
A.图象甲表明光具有粒子性
B.图象乙表明光具有波动性
C.用紫外线观察不到类似的图象
D.实验表明光是一种概率波
解析:选ABD.图象甲曝光时间短,通过光子数很少,呈现粒子性.图象乙曝光时间长,通过了大量光子,呈现波动性,故A、B正确;同时也表明光波是一种概率波,故D也正确;紫外线本质和可见光本质相同,也可以发生上述现象,故C错误.
1.爱因斯坦光电效应方程
Ek=hν-W0
hν:光电子的能量.
W0:逸出功,即从金属表面直接飞出的光电子克服正电荷引力所做的功.
Ek:光电子的最大初动能.
2.图象分析
图象名称
图线形状
由图线直接(间接) 得到的物理量
最大初动能Ek与入射光频率ν的关系图线
(1)极限频率:ν0
(2)逸出功:W0=|-E|=E
(3)普朗克常量:图线的斜率k=h
遏止电压Uc与入射光频率ν的关系图线
(1)截止(极限)频率:ν0
(2)遏止电压Uc:随入射光频率的增大而增大
(3)普朗克常量:h=ke(k为斜率,e为电子电量)
频率相同、光强不同时,光电流与电压的关系
(1)遏止电压:Uc
(2)饱和光电流:Im(电流的最大值)
(3)最大初动能:Ekm=eUc
频率不同、光强相同时,光电流与电压的关系
(1)遏止电压:Uc1、Uc2
(2)饱和光电流:电流最大值
(3)最大初动能:Ek1=eUc1,Ek2=eUc2
原子与原子核
【重难提炼】
1.玻尔理论的三条假设
(1)轨道量子化:核外电子只能在一些分立的轨道上运动.
(2)能量量子化:原子只能处于一系列不连续的能量状态.
(3)吸收或辐射能量量子化:原子在两个能级之间跃迁时只能吸收或发射一定频率的光子.
2.跃迁规律
(1)自发跃迁:高能级→低能级,释放能量.
(2)受激跃迁:低能级→高能级,吸收能量.
①光照(吸收光子):光子的能量等于能级差hν=ΔE.
②碰撞、加热等:只要入射粒子能量大于或等于能级差即可.E外≥ΔE.
③大于电离能的光子可被吸收将原子电离.
(3)一群氢原子处于量子数为n的激发态时,可能辐射出光谱线条数:N=C.
3.几种核反应
(1)天然衰变
①α衰变:X→A-2Y+He
②β衰变:X→Y+e
(2)人工转变
①质子的发现:N+He→O+H
②中子的发现:Be+He→C+n
(3)重核裂变:U+n→Xe+Sr+10n
U+n→Ba+Kr+3n
(4)轻核聚变:H+H→He+n
4.半衰期
不同元素的半衰期是不一样的,用τ表示半衰期,m0与N0表示衰变前的质量和原子核数,m和N表示衰变后的质量和原子核数,t表示衰变时间,则
m=m0或=,
N=N0或=.
5.质能方程
E=mc2
关于原子结构和核反应的说法中正确的是( )
A.卢瑟福在α粒子散射实验的基础上提出了原子的核式结构模型
B.发现中子的核反应方程是Be+He→C+n
C.200万个U的原子核经过两个半衰期后剩下50万个U
D.据图可知,原子核D和E聚变成原子核F要吸收能量
[解析] 本题考查核裂变、核聚变以及核反应方程.卢瑟福在α粒子散射实验的基础上提出了原子的核式结构模型,选项A正确;发现中子的核反应方程为Be+He→C+n,选项B正确;半衰期为统计规律,适用于大量的原子发生衰变,选项C错误;在核反应过程中,若有质量亏损,将放出能量,由题图中核子的平均质量可知,原子核D和E聚变原子核F过程中,将有质量亏损,要放出能量,选项D错误.
[答案] AB
【题组过关】
考向一 原子的能级跃迁
1.如图为氢原子的能级示意图,锌的逸出功是3.34 eV,那么对氢原子在能级跃迁过程中发射或吸收光子的特征认识正确的是( )
A.用氢原子从高能级向基态跃迁时发射的光照射锌板一定不能产生光电效应
B.一群处于n=3能级的氢原子向基态跃迁时,能发出3种不同频率的光
C.一群处于n=3能级的氢原子向基态跃迁时,发出的光照射锌板,板表面所发出的光电子的最大初动能为8.75 eV
D.用能量为10.3 eV的光子照射,可使处于基态的氢原子跃迁到激发态
解析:选BC.氢原子从高能级向基态跃迁时发出的光子的最小能量为10.2 eV,照射金属锌板一定能产生光电效应现象,故A错误;一群处于n=3能级的氢原子向基态跃迁时,根据N=C可知,能发出3种不同频率的光,故B正确;氢原子从n=3的能级向基态跃迁时发出的光子的能量最大为E大=-1.51 eV+13.6 eV=12.09 eV,因锌的逸出功是3.34 eV,锌板表面所发出的光电子的最大初动能为Ekm=12.09 eV-3.34 eV=8.75 eV,故C正确;用能量为10.3 eV的光子照射,小于12.09 eV,不可使处于基态的氢原子跃迁到激发态,若正好等于12.09 eV,才能跃迁,故D错误.
2.当用具有1.87 eV能量的光子照射n=3激发态的氢原子时( )
A.氢原子不会吸收这个光子
B.氢原子吸收该光子后被电离,电离后电子的动能为0.36 eV
C.氢原子吸收该光子后被电离,电离后电子的动能为零
D.氢原子吸收该光子后不会被电离
解析:选B.当n=3时,氢原子的能量E3= eV=-1.51 eV,所以处于n=3激发态的氢原子的电离能是1.51 eV,当该原子吸收具有1.87 eV能量的光子后被电离,电离后电子的动能是(1.87-1.51)eV=0.36 eV.
考向二 核反应方程与核能计算
3.U的衰变方程为U→Th+He,其衰变曲线如图,T为半衰期,则( )
A.U发生的是α衰变
B.U发生的是β衰变
C.k=3
D.k=4
解析:选AC.重核自发释放α粒子(He)的过程叫做α衰变,A项正确、B项错误;半衰期是指大量的原子核有一半发生衰变的时间,=,解得:k=3,C项正确、D项错误.
4.能源是社会发展的基础,发展核能是解决能源问题的途径之一.下列释放核能的反应方程,表述正确的有( )
A.H+H→He+n是核聚变反应
B.H+H→He+n是β衰变
C.U+n→Ba+Kr+3n是核裂变反应
D.U+n→Xe+Sr+2n是α衰变
解析:选AC.H+H→He+n是核聚变反应,而不是β衰变,A正确、B错误;C、D选项中都是核裂变反应,C正确,D错误.
5.热核反应方程:H+H→He+X+17.6 MeV,其中X表示某种粒子,则下列表述正确的是( )
A.X是质子
B.该反应需要吸收17.6 MeV的能量才能发生
C.平均每个核子能释放3 MeV以上的能量
D.(m21H+m31H)>(m42He+mX)
解析:选CD.由核反应中的质量数守恒和电荷数守恒可知X为中子,则选项A错误;该反应为轻核聚变,反应过程中释放能量,则选项B错误;该反应共有5个核子,平均每个核子释放的能量为 MeV=3.52 MeV,则选项C正确;由于该反应释放能量,则反应前后存在质量亏损,反应前的质量应大于反应后的质量,则选项D正确.
[课后作业(二十二)]
(建议用时:30分钟)
1.(2019·杭州模拟)如图所示为卢瑟福α粒子散射实验装置的示意图,图中的显微镜可在圆周轨道上运动,通过显微镜前相连的荧光屏可观察α粒子在各个角度的散射情况,下列说法中正确的是( )
A.在图中的A、B两位置分别进行观察,相同时间内观察到屏上的闪光次数一样多
B.在图中的B位置进行观察,屏上观察不到任何闪光
C.卢瑟福选用不同金属箔片作为α粒子散射的靶,观察到的实验结果基本相似
D.α粒子发生散射的主要原因是α粒子撞击到金箔原子后产生的反弹
解析:选C.α粒子散射实验现象:绝大多数α粒子沿原方向前进,少数α粒子有大角度散射,所以A处观察到的粒子数多,B处观察到的粒子数少,所以选项A、B错误;α粒子发生散射的主要原因是受到原子核库仑斥力的作用,所以选项D错误,C正确.
2.在光电效应的实验结果中,与光的波动理论不矛盾的是( )
A.光电效应是瞬时发生的
B.所有金属都存在极限频率
C.光电流随着入射光增强而变大
D.入射光频率越大,光电子最大初动能越大
解析:选C.按照光的波动理论,电子吸收光子的能量需要时间,因此光电效应不可能瞬时发生,这与光电效应具有瞬时性矛盾;按照光的波动理论,只要有足够长的时间,电子会吸收足够的能量,克服原子的束缚成为光电子,因此所有金属均可以发生光电效应,这与光电效应有极限频率矛盾;按照光的波动理论,照射光越强,电子获得的能量越大,打出的光电子的最大初动能越大,这与光电效应中打出的光子的最大初动能与光强无关,而与照射光的频率有关矛盾;按照光的波动理论也可以得到光越强打出的光电子越多,光电流越大,因此C项正确.
3.(2018·高考全国卷Ⅲ)1934年,约里奥—居里夫妇用α粒子轰击铝核Al,产生了第一个人工放射性核素X:α+Al→n+X.X的原子序数和质量数分别为( )
A.15和28 B.15和30
C.16和30 D.17和31
解析:选B.据α粒子和中子的质量数和电荷数写出核反应方程:He+Al―→n+X,结合质量数守恒和电荷数守恒得,A=4+27-1=30,Z=2+13-0=15,原子序数等于核电荷数,故B正确.
4.一静止的铝原子核 Al俘获一速度为1.0×107 m/s的质子p后,变为处于激发态的硅原子核 Si,下列说法正确的是( )
A.核反应方程为p+Al―→Si
B.核反应过程中系统动量守恒
C.核反应过程中系统能量不守恒
D.核反应前后核子数相等,所以生成物的质量等于反应物的质量之和
解析:选AB.核反应方程满足质量数守恒和电荷数守恒,A项正确;微观粒子相互作用过程中,满足动量守恒定律,B项正确;题述核反应过程属于“二合一”形式的完全非弹性碰撞,机械能有损失,但对于封闭的系统,能量仍然守恒,C项错误;核反应过程中的机械能有损失,故存在质量亏损现象,D项错误.
5.(2018·浙江选考4月)氢原子的能级图如图所示,关于大量氢原子的能级跃迁,下列说法正确的是(可见光的波长范围为4.0×10-7~7.6×10-7 m,普朗克常量h=6.6×10-34 J·s ,真空中的光速=3.0×108 m/s)( )
A.氢原子从高能级跃迁到基态时,会辐射γ射线
B.氢原子处在n=4能级,会辐射可见光
C.氢原子从高能级向n=3能级跃迁时,辐射的光具有显著的热效应
D.氢原子从高能级向n=2能级跃迁时,辐射的光在同一介质中传播速度最小的光子能量为1.89 eV
解析:选BC.γ射线是原子核受激发而产生的,故氢原子的核外电子跃迁是不会辐射γ射线的,A错;氢原子在n=4能级时会向低能级跃迁,当跃迁到n=2能级时,ΔE=2.55 eV,产生的波长为λ==4.85×10-7 m,属于可见光区域,B正确;从高能级向n=3能级跃迁时,发出的光在红外线部分,故有显著的热效应,C正确;不同的光在同一介质中传播速度相同,D错.
6.质子、中子和氘核的质量分别为m1、m2和m3.当一个质子和一个中子结合成氘核时,释放的能量是(c表示真空中的光速)( )
A.(m1+m2-m3)c B.(m1-m2-m3)c
C.(m1+m2-m3)c2 D.(m1-m2-m3)c2
解析:选C.由质能方程ΔE=Δmc2,其中Δm=m1+m2-m3,可得ΔE=(m1+m2-m3)c2,选项C正确.
7.如图所示是α粒子(氦原子核)被重金属原子核散射的运动轨迹,M、N、P、Q是轨迹上的四点,在散射过程中可以认为重金属原子核静止.图中所标出的α粒子在各点处的加速度方向正确的是( )
A.M点 B.N点
C.P点 D.Q点
解析:选C.α粒子(氦原子核)和重金属原子核都带正电,互相排斥,加速度方向与α粒子所受斥力方向相同.带电粒子加速度方向沿相应点与重金属原子核连线指向轨迹曲线的凹侧,故只有选项C正确.
8.(2017·浙江选考11月)下列说法正确的是( )
A.核聚变反应方程可能为H+H―→He+2n
B.铀核裂变的核反应方程可能为92U+n―→54Xe+Sr+2n
C.发生β衰变时原子核放出电子,说明电子是原子核的组成部分
D.中子和质子结合成氘核,若该过程质量亏损为Δm,则氘核的结合能为Δmc2
解析:选BD.轻核聚变的核反应方程为H+H→He+n,选项A错误;根据重核裂变的核反应方程配平方式可知,质量数和电荷数均守恒,选项B正确;β衰变时原子核内部中子衰变为质子时释放出高速电子,电子并不是原子核的组成部分,选项C错误;根据质能方程可知选项D正确.
9.图中曲线a、b、c、d为气泡室中某放射物发生衰变放出的部分粒子的径迹,气泡室中磁感应强度方向垂直于纸面向里.以下判断可能正确的是( )
A.a、b为β粒子的径迹
B.a、b为γ粒子的径迹
C.c、d为α粒子的径迹
D.c、d为β粒子的径迹
解析:选D.由于α粒子带正电,β粒子带负电,γ粒子不带电,据左手定则可判断a、b可能为α粒子的径迹,c、d可能为β粒子的径迹,选项D正确.
10.下列有关原子结构和原子核的认识,其中正确的是( )
A.γ射线是高速运动的电子流
B.氢原子辐射光子后,其绕核运动的电子动能增大
C.太阳辐射能量的主要来源是太阳中发生的重核裂变
D.Bi的半衰期是5天,100克Bi经过10天后还剩下50克
解析:选B.β射线是高速电子流,而γ射线是一种光子流,选项A错误.氢原子辐射光子后,绕核运动的电子距核更近,动能增大,选项B正确.太阳辐射能量的主要来源是太阳内部氢核的聚变,选项C错误.10天为两个半衰期,剩余的Bi为100× g=100× g=25 g,选项D错误.
11.(2018·浙江选考4月)下列说法正确的是( )
A.组成原子核的核子越多,原子核越稳定
B.U衰变为Rn经过4次α衰变,2次β衰变
C.在LC振荡电路中,当电流最大时,线圈两端电势差也最大
D.在电子的单缝衍射实验中,狭缝变窄,电子动量的不确定量变大
解析:选BD.组成原子核的核子数不是越多越稳定,最稳定是原子数处于中等数量的原子,A错误;由质量数守恒知经过铀U衰变为氡Rn要经过4次α衰变,由电荷数守恒知经过2次β衰变,B正确;LC振荡电路中,电流最大时,电容器放电完毕,线圈两端电势差最小,C错误;根据不确定关系可知,位置和动量不能同时测定,当狭缝越窄,位置的不确定量减小了,但动量不确定量却增大了,D正确.
12.如图所示,氢原子可在下列各能级间发生跃迁,设从n=4到n=1能级辐射的电磁波的波长为λ1,从n=4到n=2能级辐射的电磁波的波长为λ2,从n=2到n=1能级辐射的电磁波的波长为λ3,则下列关系式中正确的是( )
A.λ1<λ3 B.λ3>λ2
C.=+ D.=-
解析:选AD.已知从n=4到n=1能级辐射的电磁波的波长为λ1,从n=4到n=2能级辐射的电磁波的波长为λ2,从n=2到n=1能级辐射的电磁波的波长为λ3,则λ1、λ2、λ3的关系为h>h>h,即>,λ1<λ3,>,λ3<λ2,又h=h+h,即=+,则=-,即正确选项为A、D.
13.在做光电效应实验时,某金属被光照射产生了光电效应,实验测得光电子的最大初动能Ek与入射光的频率ν的关系如图所示,C、ν0为已知量.由图线可知( )
A.普朗克常量的数值
B.该金属的逸出功
C.该金属的极限频率
D.入射光的频率增大,金属的极限频率随之增大
解析:选ABC.根据爱因斯坦光电效应方程Ek=hν-W0,Ek-ν图象的斜率等于普朗克常量,A正确,Ek-ν图象在纵轴上的截距的绝对值表示逸出功,B正确;当Ek=0时,ν=ν0,极限频率为ν0,C正确;金属的极限频率是常量,D错误.
14.科学家使用核反应获取氚,再利用氘和氚的核反应获得能量,核反应方程分别为:X+Y→He+H+4.9 MeV和H+H→He+X+17.6 MeV,下列表述正确的有( )
A.X是中子
B.Y的质子数是3,中子数是6
C.两个核反应都没有质量亏损
D.氘和氚的核反应是核聚变反应
解析:选AD.核反应方程遵守核电荷数守恒和质量数守恒,则由H+H→He+X+17.6 MeV知 X为n,由X+Y→He+H+4.9 MeV知Y为Li,其中Y的质子数是3,中子数也是3,选项A正确,选项B错误.两个核反应都释放出核能,故都有质量亏损,选项C错误.X+Y→He+H+4.9 MeV是原子核的人工转变,H+H→He+n+17.6 MeV为轻核聚变,选项D正确.
15.如图所示是光电管的原理图,已知当有波长为λ0的光照到阴极K上时,电路中有光电流,则( )
A.若换用波长为λ1(λ1>λ0)的光照射阴极K时,电路中一定没有光电流
B.若换用波长为λ2(λ2<λ0)的光照射阴极K时,电路中一定有光电流
C.保持入射光的波长不变增大光强,光电流一定增大
D.增加电路中电源电压,电路中光电流一定增大
解析:选BC.由题设条件,不能知道光电管阴极材料极限波长的确切值,只能知道其极限波长λ极>λ0.换用的波长λ1虽比λ0大,但因为λ极大小不确定,因而无法确定是否发生光电效应,故A错误.但若λ2<λ0,则一定能发生光电效应,故B正确.增大光强,单位时间内产生的光电子数增多,光电流增大,故C正确.光电管两端电压在原来情况下,光电流是否达到最大(饱和),题设条件并不清楚,因而增大电压,光电流是否增大也不能确定,因此D错误.
相关资料
更多

