- 5.2.3 社会行为 教案2 教案 0 次下载
- 5.2.3 社会行为 教案3 教案 0 次下载
- 5.3.1 动物在自然界中的作用 教案2 教案 1 次下载
- 5.3.1 动物在自然界中的作用 教案3 教案 0 次下载
- 5.3.1 动物在自然界中的作用 教案4 教案 0 次下载
初中生物人教版 (新课标)八年级上册第三章 动物在生物圈中的作用教案设计
展开●教材分析
从学生熟知的话题入手,通过资料分析、表述交流,运用新旧知识的迁移,突破难点 ,并适时对学生进行情感、态度和价值观的教育。
●教学目标
知识目标
1.举例说明动物在维持生态平衡,促进生态系统的物质循环和帮助植物传粉、传播种子等方面的作用。
2.认同动物是生物圈中重要成员的观点。
能力目标
辩证地认识动物与人类的利害关系
情感目标
通过本节的学习,使自己逐步树立生态学观点,树立环保意识,培养学生爱护动物的情感,建立可持续发展的观点。
●教学重点
辩证地认识动物维持生态平衡,促进生态系统的物质循环和帮助植物传粉、传播种子等方面的作用。
●教学难点
对生态平衡和物质循环两个抽象概念的理解。
课时安排
1课时
●教学过程
教师:杜甫笔下的“两个黄鹂鸣翠柳,一行白鹭上青天”的美妙景象,现在我们已很少看到,究其原因之一,是近几百年来人们滥捕乱杀动物,破坏了生态系统的平衡;大自然也给了人类最严厉的惩罚:土地沙漠化、洪水、黑风暴、沙尘暴等等。(放映CAI课件)。在《寂静的春天》一书中所描述的现象,引起了全世界人们对野生动物的关注,唤醒了人们保护环境、保护野生动物的意识。我们知道绿色植物养育着地球上的其他生物,那么动物在自然界中起什么作用呢?
请同学们阅读课本44~45页,回答问题。
学生甲:虽然麻雀平时多食谷类,对人类有害,但在生殖季节大量捕食农业害虫,间接地保护了庄稼,因此有对人类有利的一面,我们应该辩证地看待麻雀,如果把麻雀都消灭了,那么农业害虫就会大量增加,对人类更为不利,所以我认为专家提出的保护麻雀的呼吁是正确的。
学生乙:对狼也不可以滥捕乱杀,因为从草→野兔→狼这条食物链可以看出,如果狼被大量消灭,那么草食动物兔的数量就会剧增,结果是牧草被大量食用,加速了草场的退化,加速了土地沙漠化,破坏了生态平衡。
学生丙:我认为不管是蛇、麻雀,还是青蛙以及其他动物,都是不能随意灭杀的,每种动物在食物链中都占据重要的地位,一旦被大量灭杀,就会使这条食物链发生断链现象,生物之间的相互制约就会失控,从而破坏了生态平衡,使人遭受大自然无情的报复。
教师:每种动物不管是被杀后数量减少,还是由于食物丰富数量增多,都会影响其他生物的生长;其他生物反过来又会影响这种生物的数量,它们是相互依存、相互制约的关系。通过这种关系使一个生态系统中各种生物的数量和所占的比例维持在相对稳定的状态,保持了生态平衡。
(放映CAI课件)
(放映CAI课件)有人还曾经做过一个实验:为了防止鸟吃草籽,有人把人工种草的实验区用网子罩起来,过一段时间发现,草的叶子几乎被虫子吃光了,而未加罩网的天然场草,牧草却生长良好,这是为什么呢?
学生:天然草场中,虫子数量增多后,鸟的食物也就会增多,从而鸟的数量也会增多,鸟的数量增多了,就要吃掉更多的虫子,虫子数量也就减少了。牧草就长的好。
(学生活动)
讨论、争辩、分析、强化对生态平衡概念的理解,训练学生的积极思维、发散思维、创新思维,纷纷发言发表观点。
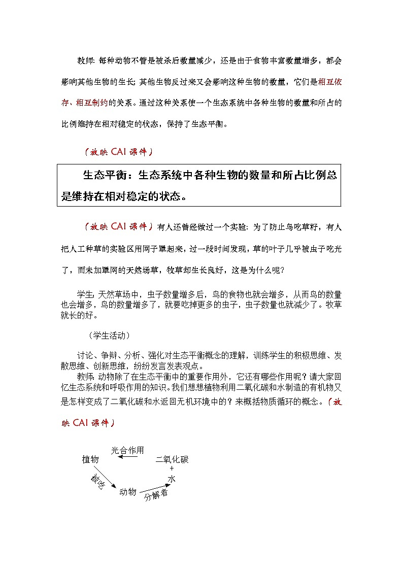
教师:动物除了在生态平衡中的重要作用外,它还有哪些作用呢?请大家回忆生态系统和呼吸作用的知识。我们想想植物利用二氧化碳和水制造的有机物又是怎样变成了二氧化碳和水返回无机环境中的?来概括物质循环的概念。(放映CAI课件)
(放映CAI课件)
促进生态系统的物质循环。
教师:请同学们观察几幅漂亮的图片(书中46页),探究动物对植物的影响?
学生:观察、分析、讨论。
学生:图1和图2是动物帮助植物传粉。
学生:图3和图4是动物帮助植物传播果实和种子。
学生:图5和图6是动物吸取植物的营养,所以这种动物过多时,会危害植物生长。
教师:如果没有了动物,植物的分布范围就会缩小,不利于植物的繁衍和发展。
(放映CAI课件)
帮助植物传粉、传播种子。
教师:动物在自然界的还有哪些作用?
学生:蚯蚓可以帮助疏松土壤;
蟑螂可以分解粪便;
蟾蜍也可消灭害虫。麻雀可以消灭害虫;
教师:《寂静的春天》一书描述的大量使用杀虫剂将会使人类可能将要面临一个没有鸟、蜜蜂和蝴蝶的寂静的世界。请同学们阅读(书中47页《生物防治》)。它有什么好处呢?
教师:由此可知动物对我们的作用非常大,我们应怎样做呢?
学生:保护动物,爱护动物。保护动物的栖息地。
学生:制定法律。
学生:不仅自己保护,而且对亲朋好友宣传。
学生:向全学校同学发保护动物倡议书……
教师:生物圈是所有生物共同的家园,动物是我们生物圈中的一员。为了我们共同的家园,让我们一起来保护动物、爱护动物吧!
●教学反思:
很多同学怀疑:如果没有植物,植物自生自灭,其遗体或残渣由微生物分解,也能完成自然界的物质循环。这样的疑惑存在,是学生对动物在生态系统中的作用没有全面理解。本节课通过由易到难的过程先从学生容易接受的传播花粉和传播种子入手解决学生疑惑的.本节课的落脚点仍然是提高保护动物及其栖息地的意识,以及具体行为的落实,本节课最后也有适当地引导,但应该再深入一些效果会更好。
●巩固练习
(放映CAI课件)
在草原上,人们放牧的牛马是否牛肥马壮,在一定程度上取决于鹰的数量。原因是:鹰爱吃田鼠,田鼠爱吃蜜蜂窝中的幼虫和蜜,蜜蜂是三叶草传粉时必不可少的媒介,三叶草又是牛马的主要食物。请仔细分析它们之间的关系后回答:
1.假若鹰数量较多时,_____________减少,_____________增多,_____________生长旺盛,牛马因食物充足而牛肥马壮。
2.假若鹰被人类大量捕杀或因其他原因大量死亡时,_____________会大量增加,_____________会大量减少,_____________就长不好,牛马会因_____________不足而瘦弱。
答案:1.田鼠 蜜蜂 三叶草 2.田鼠 蜜蜂 三叶草 三叶草
生态平衡:生态系统中各种生物的数量和所占比例总是维持在相对稳定的状态。
物质循环:生产者把无机物通过光合作用转化成有机物,消费者食用植物,有机物在动物体内被分解利用产生的CO2、尿液等物质,被生产者利用,遗体被分解者分解后,产生的物质又加入循环之中。
生物八年级上册第一节 动物在自然界中的作用公开课教案设计: 这是一份生物八年级上册第一节 动物在自然界中的作用公开课教案设计,共3页。教案主要包含了情景导入,拓展延伸,归纳总结,课堂检测等内容,欢迎下载使用。
冀教版八年级上册第一节 发酵食品的制作教学设计: 这是一份冀教版八年级上册第一节 发酵食品的制作教学设计,共3页。教案主要包含了酸奶的制作,发酵的原理,发酵的过程等内容,欢迎下载使用。
2021学年第一节 动物在自然界中的作用教案设计: 这是一份2021学年第一节 动物在自然界中的作用教案设计,共4页。教案主要包含了教学目标,教学重点,教学难点,教学方法,教学准备,教学过程,板书设计,教学反思等内容,欢迎下载使用。

