化学九年级上册第3节 自然界中的水导学案
展开自学导航
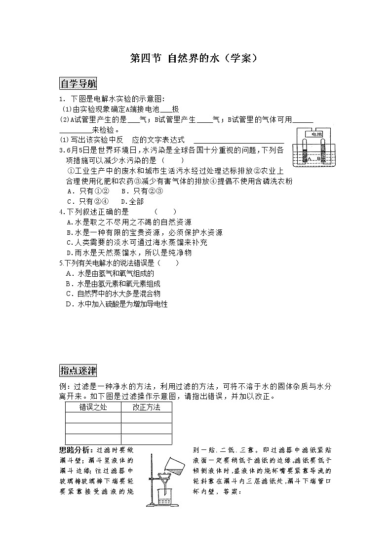
1. 下图是电解水实验的示意图:
(1)由实验现象确定A端接电池 极
(2)A试管里产生的是 气;B试管里产生 气;B试管里的气体可用
来检验。
写出该实验中反 应的文字表达式
3.6月5日是世界环境日,水污染是全球各国十分重视的问题,下列各项措施可以减少水污染的是 ( )
①工业生产中的废水和城市生活污水经过处理达标排放②农业上合理使用化肥和农药③减少有害气体的排放④提倡不使用含磷洗衣粉
只有①② B.只有②③
C.只有②④ D.全部
4.下列叙述正确的是 ( )
A.水是取之不尽用之不竭的自然资源
B.水是一种有限的宝贵资源,必须保护水资源
C.人类需要的淡水可通过海水蒸馏来补充
D.雨水是天然蒸馏水,所以是纯净物
5.下列有关电解水的说法错误是( )
A.水是由氢气和氧气组成的
B.水是由氢元素和氧元素组成
C.自然界中的水大多是混合物
D.水中加入硫酸是为增加导电性
指点迷津
例:过滤是一种净水的方法,利用过滤的方法,可将不溶于水的固体杂质与水分离开来。如下图是过滤操作示意图,请指出错误,并加以改正。
思路分析:过滤时要做到一贴.二低.三靠。即过滤器中滤纸紧贴漏斗壁;漏斗里液体的液面一定要稍低于滤纸的边缘。滤纸要低于漏斗边缘;往过滤器中倾倒液体时,盛液体的烧杯嘴要紧靠导流的玻璃棒;玻璃棒下端要轻轻斜靠在漏斗内三层滤纸处,漏斗下端管口要紧靠接受滤液的烧杯内壁,答案:
基础评价
1.水是纯净物是因为 ( )
A.水具有固定的组成、性质
B.能溶解许多物质
C.电解水能生成氢气和氧气
D.自来水可以饮用
2.下列有关电解水实验错误的是 ( )
A.与电源正极相连的玻璃管内产生的是氧气
电源正极相连的玻璃管内产生气体能燃烧
水通电分解是化学变化
D.用试管收集与负极相连的玻璃管生成的气体,在空气中能燃烧
3.下列说法错误的是 ( )
A.将一滴雨水滴在玻璃片上,凉干后有痕迹证明雨水不是纯净物
B.溶有较多含钙.镁物质的水是硬水
C.鉴别蒸馏水还是自来水可滴加肥皂水
D.自来水可以饮用所以是纯净物
4.在溶解.过滤.蒸发.等实验中多次用到玻璃棒,在过滤中玻璃棒的作用是( )
A.加速溶解 B.引流
C.防液飞溅 D.转移固体
5.下列叙述正确的是 ( )
A.无色透明、没有气味、没有味道的液体一定是纯水
B.水是生命之源,但淡水占总水量不足1%,因此,我们要节约用水。
C.水中含氢.氧两种元素,含氢.氧元素的物质一定是水
D.人体中含量最多的物质是水,地球上淡水储水量最大
6.联合国确定2003年为国际水年,下列关于水的说法中错误的( )
A.蒸溜法是海水淡化的方法之一
B.淡水的密度小于海水的密度
C.雪水中矿物质含量比深井水中的少
D.0℃以上,温度越高水的密度越小
7. 为了防止水的污染,下面各项措施中,可以采用的是 ( )
①抑制水中所有动植物的生长②关闭污染严重的企业 ③禁止使用农药和化肥 ④生活污水经过净化处理后再排放 ⑤恢复湖中荷.菱.水葫芦的种植充分利用植物的净水作用
A.①②④ B.②④⑤
C. = 3 \* GB3 ③④⑤ D.② = 3 \* GB3 ③ = 5 \* GB3 ⑤
如图所示的图标是
徽记,它表示的意义是:
拓展探究
小明同学暑假参观了自来水厂,并绘制了自来水厂净化水的流程图,其中除去难溶物的步骤有 在过滤池中加入明矾、石灰可以 ,常用于自来水杀菌消毒的物质是
自来水厂净水过程示意图
参考答案
基础评价
1、A 2、B 3、D 4、B 5、B 6、D 7、B 8、节水 每一个人要节约每一滴水
过滤池、硬水软化、氯气错误之处
改正方法
未用玻璃棒引流
液体沿玻璃棒流入过滤器
滤纸比漏斗边高
滤纸比漏斗边应稍低
漏斗远离烧杯壁
漏斗尖端紧靠烧杯内壁
人教版九年级上册课题3 水的组成导学案: 这是一份人教版九年级上册课题3 水的组成导学案,共4页。学案主要包含了学习目标,重点难点,学习指导,讨论交流,温馨点拨,名师归纳,反馈练习等内容,欢迎下载使用。
人教版九年级上册第四单元 自然界的水课题2 水的净化学案设计: 这是一份人教版九年级上册第四单元 自然界的水课题2 水的净化学案设计,共4页。学案主要包含了学习目标,重点难点,学习指导,讨论交流,温馨点拨,名师归纳,反馈练习等内容,欢迎下载使用。
化学人教版课题2 水的净化学案: 这是一份化学人教版课题2 水的净化学案,共4页。学案主要包含了学习目标,重点难点,学习指导,讨论交流,温馨点拨,名师归纳,反馈练习等内容,欢迎下载使用。

