初中化学沪教版九年级下册第3节 环境污染的防治教案
展开
这是一份初中化学沪教版九年级下册第3节 环境污染的防治教案,共4页。教案主要包含了学习目标,任务分析等内容,欢迎下载使用。
一、学习目标
1、知识与技能:
⑴知道大气、水、土壤污染的原因及危害,化学能保护和改善人类赖以生存的环境。
⑵掌握污水净化的基本原理和方法。
2、过程与方法:查阅资料进行交流
3、情感态度与价值观:认识到保护环境的重要意义,逐步树立爱护环境、合理使用化学物质的观念,增强社会责任感。
二、任务分析
1、起点能力:学生在前面对环境污染学习了一部分
2、教学重点:
⑴实验探究酸雨的成因及危害,知道酸雨的防止措施;
⑵水资源在今后可能出现的危机,水污染原因及净水原理;
⑶垃圾对环境的污染,区分各种固体废弃物,寻找合适的回收、利用处理垃圾的方法。
3、教学难点:实验探究净水原理。
4、课型:交流讨论 探究
5、课时安排:1课时
教学过程:
【学生讨论】空气污染
导致空气质量下降的污染物很多:主要有二氧化硫、氮氧化物、一氧化碳和可吸如颗粒等。
【活动与探究】
【学生讨论】如何减少和防治大气污染
减少和防治大气污染的措施有:1、开发利用新能源2、化石燃料的除硫方法3、经济高效地回收二氧化硫的技术4、车辆尾气的净化催化剂
【教师讲述】保护水资源
水体污染主要来自工业废水、农业废水和生活污水。
【交流与讨论】课本245页
【资料】污染水体的主要物质有六类:
1.有毒物质:包括氰化物、有机农药、酚、砷及其化合物,重金属类物质(如汞、铅、镉、铬)和致、癌物质(如芳香族化合物)。
2.病微生物:包括各种病毒、细菌、原生动物等。
3.耗氧污染物:这些物质能消耗水中大量的溶解氧,恶化水质,使水发黑变臭,危害水生生物,危害农业,包括一些有机物和无机物。
4.无机污染物:包括酸、碱、无机盐和无机悬浮物等。这些物质使水具有酸性或碱性,降低水质,危害水生生物,危害农业。
5.合成洗涤剂等有机物:包括诸如多氯联苯,它们通过“食物链”逐级传递,最终影响到人类。
6.植物营养物质:包括含氮、磷、钾等元素的物质。这类物质是水体生物生长的营养物质,一旦过剩,会使水中的一些浮游生物和某些藻类迅速繁殖,破坏水体原有的生态平衡,最终会导致水体萎缩,这就是全球为之头疼的“水体营养化”。发生在江河、湖泊中的“水华”,近海海域或海口的“赤潮”就是水体富营养化导致的。
江、河、湖、海有它们自己的平衡,由于人类活动的干扰,生活污水、工业废水源源流入湖、海,农田肥料也被雨水携带而来,使水中生物所需的氮、磷等营养物质过剩,一些浮游生物和某些藻类迅速生长繁殖。
由于它们生长周期短,增殖与死亡频频交替,疯长,过多的占据了水体及水面,使阳光难以射入水中,使水生植物光合作用受阻,释放氧气减少,威胁水生动物。同时,这些小的浮游生物还可附在鱼鳃上,使本已缺氧的鱼、贝类呼吸困难,以致大量窒息死亡;而且水华或赤潮生物剧长及死亡分解过程也消耗大量水中溶解的氧,它们死后被微生物分解过程中还能产生某些生物毒素,也可使鱼、贝等中毒死亡。
【活动与探究】课本246页
污水净化
对污水的处理
污水的处理,根据对水质的要求,可分为三级。污水的一级处理也称预处理。在污水处理引进的污水,通常先通过铁栅栏过滤,去掉体积较大的杂物,然后再流入污水池中,经沉淀及浮选等过程,把污水中的悬浮物和固体沉淀物去掉。然后再根据污水的性质,加入一定量的碱或酸等化学实际、试剂,将污水中的酸碱物质中和。我国20世纪80年代,各城市的污水处理站大多为一级处理。污水的一级处理可理解为一般的物理化学法的初步除污过程。
污水的二级处理,指的是在一级处理的基础上进一步做生化处理。例如采用生物膜法,利用微生物去除污水中的可溶性有机污染物。污水经过二级处理后,大部分有机质被去除,水中只留下一些无机盐类及少量的悬浮物。目前,我国不少新型化工厂可达污水二级处理标准。当然,作为企业污水的处理,根据排放污水的不同性质,采用的物理、化学、生物等去污的具体方法也是各式各样的。为提高企业经济效益,工厂的污水还可以与废料的回收再利用等因素结合起来,进行综合的治理。
污水的三级处理,也称深度处理,是利用较为复杂的物理、化学等方法进一步除去水中的有害物质。其处理方法有活性炭吸附、离子交换、臭氧氧化、电渗析、反渗透等等。通过深度处理后,污水可以净化到工业用水的标准,故三级处理后的水可以再次在工业上使用。由于深度处理的成本较高,因此目前还没能普遍采用。但我国的水资源并不丰富,许多城市供水还很紧张,可以相信,在不远的将来,水的深度处理必定会得到广泛的重视和应用。
说到这里,我们不得不对海洋——这覆盖了多半地球表面的富贵水体多说几句。海洋以它博大的胸怀,容纳着人类渴求的巨大资源:矿产、航运、发电、海产品------而人类在不断索取的同时,也不断地对海洋进行伤害,大量的污水流入,带着有毒、有害富营养物质,石油的大量倾泻及燃烧等等,都在日益加重海洋的负担,如此下去,就算有一天,人们研究出“海水淡化”的方法,海中已无“咸水”可取。
【讨论】为什么垃圾是放错地方的资源?阅读课本246到247页
【小结】垃圾的处理方法:分类回收、填埋和高温堆肥
【练习】(2003。江苏盐城。32)严聪等同学以“串场河水污染情况调查”为研究性课题,请你参与他们的研究,回答以下(1)~(4)小题。
(1)为较准确地测定河水样品的酸碱度,你建议使用(填序号)。
A.紫色石蕊试液 B.蓝色石蕊试纸 C.无色酚酞试液 D.pH试纸
(2)通过上网查询得知,用于测定磷含量的试剂是钼酸铵[化学式为(NH4)2 MO4,请问钼酸铵中钼(M)元素的化合价是 .
(3)以下几种研究方案中,你认为不恰当的是 (填序号)。
A.请教专家、老师后,进行氮、磷、钾等元素含量的测定
B.考虑到沿河建有硫酸厂,拟用氯化钡和稀硝酸检验河水中是否含有硫酸根离子
C.只到串场河上游取水样进行研究
D.调查沿河生活污水、工厂废水及化肥农药的使用情况
(4)研究报告中提出了以下设想,你认为不合理的是(填序号)。
A.禁止沿河工厂将未经处理的污水向河流中直接排放
B.城市生活污水要经净化处理达标后才能排放
C.指导农民科学合理地使用化肥、农药
D.在河流中投放化学试剂使氮、磷、钾转化为不溶物沉降
【精析】(1)抓住“酸碱度”的含义,定量测定溶液酸碱性,应选pH谈纸测其pH。石蕊、酚酞仅能测溶液酸碱性。(2)根据钼酸铵的化学式及化合物中元素正负化合价代数和为零的原则来确定出M元素的化合价为+6价。(3)本题的研究方案中采取了调查法、实验探究法等,主要针对可能对水质有影响的生产、生活、农业等方面的污染物进行研究。故A、 B、D均是可行的。而C选项,仅对上游河水取样研究,忽略了沿途过程中可能造成的污染,所以不恰当。(4)针对工厂废水、城市污水、农业化肥和农药对水质的影响,提出的A、B、C选项中的设想均是合理的。若使氮、磷、钾转化为不溶物沉降,会使水质变差,浑浊不清,故D不合理。
【解】 (1)D;(2)+6;(3)C;(4)D。
【板书】一、还人类洁净的空气
护水资源
收利用固体废弃物
【教后小结】
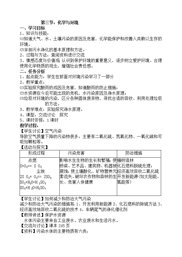
形成过程
污染危害
防治措施
点燃
S+O2== S O2
尘埃
2S O2+ O2== 2SO3
SO2+H2O=H 2SO3
SO3+H 2O=H2SO4
影响水生生物的生长和繁殖;使桥梁、艺术品、建筑物、机器被腐蚀;使土壤酸化、矿物营养元素流失、破坏农作物和森林的生长、危害人体健康
植树造林
化石燃料脱硫处理;
经济高效回收二氧化硫
开发新能源(如太阳能、氢能等)
相关教案
这是一份初中化学鲁教版九年级下册第十一单元 化学与社会发展第四节 化学与环境保护教案,共6页。教案主要包含了教学目标,教学重难点,教学准备,教学过程,板书设计等内容,欢迎下载使用。
这是一份初中化学人教版九年级下册课题3 溶液的浓度第1课时教案,共4页。教案主要包含了教学目标,教学重点难点,教法学法,教学仪器用品和药品,教学过程等内容,欢迎下载使用。
这是一份化学九年级下册第13章 化学与社会生活第三节 化学与环境教学设计,共4页。教案主要包含了介绍大气污染的危害等内容,欢迎下载使用。

