


化学人教版 (新课标)第三节 氧化还原反应教学设计
展开第三节 氧化还原反应
第1课时
教学目标:
1、了解氧化还原反应、元素化合价的变化、原子之间的电子转移三者之间的关系,从本质上认识氧化还原反应。
2、了解氧化反应、还原反应、氧化还原反应、被氧化、被还原、氧化剂、还原剂等基本概念
3、根据实验事实了解氧化还原反应的本质是电子转移,进一步理解科学探究的意义。
4、通过对氧化还原反应的学习与研究,感知事物的现象与本质的关系,对立统一的观点。
重点难点:
氧化还原反应的本质
教学过程:
[思考与交流]
1、根据初中学过的知识,请列举几个氧化反应和还原反应,讨论并交流这类化学反应的分类标准。
2、氧化和还原反应是分别独立进行的吗?
[归纳与整理]
第三节 氧化还原反应
物质得到氧的反应是氧化反应,物质失去氧的反应是还原反应,根据物质得氧和失氧为标准来判断。氧化反应和还原反应同时发生,相互依存。像这样一种物质被氧化,同时另一种物质被还原的反应称为氧化还原反应。
[实验与探究]
一瓶盛满氯气的集气瓶,推开玻璃片,在瓶口上方用锯条锯出微小的金属钠,观察现象。
根据讨论进一步激疑,反应中无氧能发生燃烧现象,激烈的氧化反应是否只有得氧、失氧的反应才是氧化还原反应?究竟怎么叫氧化还原反应?
[思考与交流]
请分析下列反应中各种元素的化合价在反应前后有无变化,如何变化?
Fe + CuSO4 == FeSO4 + Cu
Mg + 2HCl == MgCl2 + H2 ↑
S + O2 加热 SO2
CuO + H2 加热Cu + H2O
[归纳与整理]
一、氧化还原反应
1、氧化还原反应与元素化合价变化的关系
物质所含元素化合价升高的反应是氧化反应
物质所含元素化合价降低的反应是还原反应
有元素化合价升降的化学反应是氧化还原反应
没有元素化合价升降的化学反应是非氧化还原反应
[思考与交流]
氧化还原反应中,粒子间发生重新组合,元素的化合价发生变化,必然与原子结构有密切的联系?这种联系是什么?
要深刻地揭示氧化还原反应的本质,还需要从微观的角度来进一步认识电子转移与氧化还原的关系。
[归纳与整理]
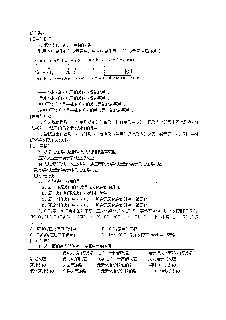
2、氧化反应与电子转移的关系
利用2-13氯化钠形成示意图,图2-14氯化氢分子形成示意图归纳板书
失去(或偏离)电子的反应叫做氧化反应
得到(或偏向)电子的反应叫做还原反应
有电子转移(得失或偏移)的反应是氧化还原反应
没有电子转移(得失或偏移)的反应是非氧化还原反应
[思考与交流]
1、有人说置换反应,有单质参加的化合反应和有单质生成的分解反应全部氧化还原反应。你认为这个说法正确吗?请说明你的理由。
2、尝试画出化合反应、分解反应、置换反应与氧化还原反应的交叉分类示意图,并列举具体的化学反应加以说明。
[归纳与整理]
3、从氧化还原反应的角度认识四种基本类型
置换反应全部属于氧化还原反应
有单质参加的化合反应和有单质生成的分解反应全部属于氧化还原反应
复分解反应全部属于非氧化还原反应
[思考与交流]
1、下列说法中正确的是 ( )
A.氧化还原反应的本质是元素化合价的升降
B.氧化反应和还原反应必然同时发生
C.氧化剂在反应中失去电子,所含元素化合价升高,被氧化
D.还原剂在反应中失去电子,所含元素化合价升高,被氧化
2、ClO2是一种消毒杀菌效率高、二次污染小的水处理剂。实验室可通过以下反应制得ClO2:2KClO3+H2C2O4+H2SO4===2ClO2↑+K2 SO4+2CO 2↑+2H2 O,下列说法正确的是 ( )
A.KClO3在反应中得到电子 B.ClO2是氧化产物
C.H2C2O4在反应中被氧化 D.1mol KClO3参加反应有2mol电子转移
[回顾与总结]
4、从不同的观点认识氧化还原概念的发展
| 得氧、失氧的观点 | 化合价升降的观点 | 电子得失(转移)的观点 |
氧化反应 | 得到氧的反应 | 元素化合价升高的反应 | 失去电子的反应 |
还原反应 | 失去氧的反应 | 元素化合价降低的反应 | 得到电子的反应 |
氧化还原反应 | 有得失氧的反应 | 有元素化合价升降的反应 | 有电子转移的反应 |
5、氧化还原反应的本质
6、氧化还原反应的特征
某些元素的化合价在反应前后发生了变化
7、氧化还原反应的判别依据
化合价是否发生变化
8、氧化还原反应中的转化关系
概括:“升—失—氧;低—得—还”
物质所含元素化合价升高,是因为在反应过程中失去电子,结果被氧化,是还原剂,还原剂具有还原性,还原剂被氧化得到氧化产物;物质所含元素化合价降低,是因为在反应过程中得到电子,结果被还原,是氧化剂,氧化剂具有氧化性,氧化剂被还原得到还原产物。
补充练习
1.下列反应中属于氧化还原反应的是 ( )
A.CaCO3高温CaO+CO2↑
B.Na2O+H2O=2NaOH
C.Na2CO3+2HCl=2NaCl+H2O+CO2↑
D.4HNO3(浓)△4NO2↑+O2↑+2H2O
2.下列叙述中正确的是 ( )
A.反应中化合价降低的物质是还原剂
B.有氧元素参加的反应一定是氧化还原反应
C.反应前后元素化合价没有变化的反应一定不是氧化还原反应
D.氧化剂在反应中被氧化,还原剂在反应中被还原
3.下列变化中,必须加入还原剂才能实现的是 ( )
A.NaCl→AgCl B.H2O→O2
C.KClO3→KCl D.MnO2→MnCl2
4.某元素在化学反应中由化合态(化合物)变为游离态(单质),则该元素( )
A.一定被氧化 B.一定被还原
C.可能被氧化,也可能被还原 D.以上都不是
5.阿波罗宇宙飞船以N2H4(联氨)和N2O4为推力源,反应温度达2700℃,反应式为2N2H4+N2O4=3N2+4H2O。关于该反应的说法中正确的是 ( )
A.属于置换反应 B.联氨是氧化剂
C.联氨是还原剂 D.氮气是氧化产物,不是还原产物
6.下列叙述中正确的是 ( )
A.含金属元素的离子不一定都是阳离子
B.在氧化还原反应中,非金属单质一定是氧化剂
C.某元素从化合态变为游离态时,该元素一定被还原
D.金属阳离子被还原一定得到金属的单质
7.写出符合下列条件的化学方程式
⑴有水生成的化合反应
⑵有水生成的分解反应
⑶有水生成的置换反应
⑷有水生成的复分解反应
参考答案:1.D 2.C 3.D 4.C 5.C 6.A
7.(1)2H2+O22H2O
(2)Cu(OH)2 CuO+H2O
(3)CuO+H2 Cu+H2O
(4)HCl+NaOH=NaCl+H2O
第三节 氧化还原反应
第2课时(选用)
教学目标:
1、认识氧化还原反应的基本规律,了解判断物质氧化性、还原性强弱的一般方法;
2、初步学会氧化还原反应的有关规律解决实际问题,能根据氧化还原反应方程式判断物质氧化性、还原性的强弱
3、举例说明生产、生活中常见的氧化还原反应,关注与化学有关的社会热点问题,逐步形成可持续发展的思想。养成勇于实践、不断创新的科学态度,体会学习科学探究的基本方法。
重点难点
1、氧化还原反应的基本规律
2、判断物质氧化性、还原性强弱的一般方法
教学过程
[思考与交流]
1、在2Al+3H2SO4=Al2(SO4)3+3H2↑的化学反应里,氢元素的化合价由 价降低为 价,降低了 价,氢元素化合价降低的总数为 ,氢离子得到电子总数为 ,则铝元素化合价升高总数为 ,铝原子失去电子总数为 。
2、在同一个氧化还原反应里,下列说法正确的是 。
A、氧化剂里化合价降低总数与得到电子总数相同
B、还原剂里化合价升高总数与失去电子总数相同
C、氧化剂里化合价降低总数与还原剂里化合价升高总数相等
D、氧化剂里得到电子总数与还原剂里失去电子总数相等。
3、0.10mol/LH2SO4溶液100mL,最多溶解金属铝的质量为 。
4、24mL浓度为0.05mL/lNa2SO3溶液恰好与20mL浓度为0.02mol/LK2Cr2O7溶液完全反应转化为Na2SO4。则铬元素在产物中的化合价是 。
[归纳与整理]
二、氧化还原反应的基本规律及作用
1、电子守恒规律
还原剂失电子总数(或物质的量)=氧化剂得电子总数(或物质的量)
作用:有关氧化还原反应的计算
配平氧化还原反应方程式
[思考与交流]
5、在Fe、Cu2+、Fe2+中,在氧化还原反应里,只能作还原剂的是 ,反应实例是 ;只能作氧化剂的是 ,反应实例是 。
[归纳与整理]
2、表现性质规律
元素处于最高价,只有氧化性;元素处于最低价,只有还原性;元素处于中间价,既 氧化性又有还原性。
作用:判断物质的氧化性、还原性
金属单质只有还原性,非金属单质大多数既有氧化性又有还原性
[思考与交流]
6、写出Zn与CuSO4溶液反应的离子方程式,并比较:
还原性: > ;氧化性: >
[归纳与整理]
3、由强到弱规律:
较强还原性的还原剂跟较强氧化性的氧化剂反应,生成弱氧化性的氧化产物和弱还原性的还原产物
还原性:还原剂>还原产物
氧化性:氧化剂>氧化产物
作用:判断氧化还原反应在一定条件下能否发生,比较粒子氧化性或还原性强弱,选择合适的氧化剂或还原剂制备物质。
[思考与交流]
7、在向由Zn、Fe组成的混合物中加入过量的稀H2SO4溶液后,先发生反应为 ,后发生反应为 。
[归纳与整理]
4、反应先后规律
当有多种氧化性或多种还原性物质时,氧化性越强的氧化剂与还原性越强的还原剂优先反应,即“强者先行”。
作用:判断氧化还原反应的先后顺序
[思考与交流]
在括号填写:易氧化、难氧化、易还原、难还原、强氧化性、弱氧化性、强还原性、弱还原性
[归纳与整理]
5、正易逆难规律
越容易失去电子的物质,失去电子后就越难得到电子;越容易得到电子的物质,得到电子后就越难失去电子。
[思考与交流]
如何根据氧化还原反应的规律判断物质氧化性、还原性的强弱的一般方法
[归纳与整理]
三、物质氧化性、还原性相对强弱判断的一般方法
1、根据金属活动顺序表
K Ca Na Mg Al Zn Fe Sn Pb(H)Cu Hg Ag Pt Au
K+ Ca2+ Na+ Mg2+ Al3+ Zn2+ Fe2+ H+ Cu2+ Ag+
2、根据氧化还原反应
还原性强弱是:还原剂>还原产物
氧化性强弱是:氧化剂>氧化产物
3、根据氧化还原反应进行的难易(反应条件)的不同
师生互动内容:下面三种方法均可以制得Cl2
MnO2+4HCl(浓)△〓MnCl2+Cl2+2H2O
2KMnO4+16HCl(浓)=2KCl+2MnCl2+5Cl2+8H2O
O2+4HCl(浓) 2H2O+2Cl2
三种氧化剂由强到弱的顺序是
4、根据被氧化或被还原程度
师生互动内容:根据反应Fe+2HCl==FeCl2+H2 2Fe+3Cl2△〓2FeCl3 ,氧化性 >
待学习的深入,我们还得将进一步完善。
[阅读与理解]
四、氧化还原反应的运用
1、制备某些物质
实验室制备氧气、氢气等。
工业上用还原剂冶炼金属。
2、用强氧化剂Cl2、ClO2等进行小型水厂、游泳池水、医院污水、工业污水的处理,即利用强氧化剂进行消毒、杀菌。
3、燃料的燃烧,提供热能等。
4、化学电源的研制、开发及合理利用。
5、电镀以防止金属的腐蚀。
另外有些氧化还原反应会对人类带来危害,例如:易燃物的自燃、食品的腐败、钢铁的锈蚀等。我们运用化学知识来防止这类氧化还原反应的发生或减慢其进程。
[回顾与总结]
1、氧化还原反应与离子反应的关系
2、氧化还原反应概念之间的联系
还原性强弱是:还原剂>还原产物;氧化性强弱是:氧化剂>氧化产物
高中化学人教版 (2019)必修 第一册第一章 物质及其变化第三节 氧化还原反应教案设计: 这是一份高中化学人教版 (2019)必修 第一册第一章 物质及其变化第三节 氧化还原反应教案设计,共4页。教案主要包含了拓展作业等内容,欢迎下载使用。
人教版 (2019)必修 第一册第三节 氧化还原反应教案设计: 这是一份人教版 (2019)必修 第一册第三节 氧化还原反应教案设计,共5页。教案主要包含了学习目标,重、难点,教学过程,典型例题1,典型例题分析1,典型例题分析等内容,欢迎下载使用。
2021学年第三节 氧化还原反应教案: 这是一份2021学年第三节 氧化还原反应教案,共6页。教案主要包含了【教材分析】,【教学目标】,【教学重点】,【教学策略】,【教学过程】,【板书设计】等内容,欢迎下载使用。