高中地理湘教版湘教版必修1第三节 大气环境第4课时教学设计
展开第4课时 常见的天气系统
学习目标:1.了解气团、锋面的概念和分类。2.理解冷锋和暖锋、气旋和反气旋对天气的影响。(重点)3.学会分析天气系统图,进行简单的天气形势分析和预报。(难点)
一、锋面系统与天气
1.气团和锋面的概念
(1)气团
(2)锋面
2.冷锋与天气
3.暖锋与天气
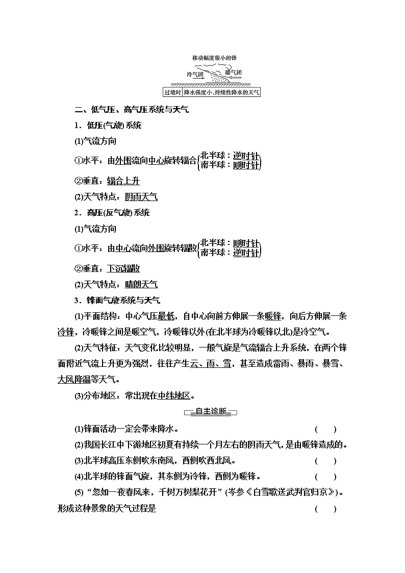
4.准静止锋
二、低气压、高气压系统与天气
1.低压(气旋)系统
(1)气流方向
①水平:由外围流向中心旋转辐合
②垂直:辐合上升
(2)天气特点:阴雨天气
2.高压(反气旋)系统
(1)气流方向
①水平:由中心流向外围旋转辐散
②垂直:下沉辐散
(2)天气特点:晴朗天气
3.锋面气旋系统与天气
(1)平面结构:中心气压最低,自中心向前方伸展一条暖锋,向后方伸展一条冷锋,冷暖锋之间是暖空气,冷暖锋以外(在北半球为冷暖锋以北)是冷空气。
(2)天气特征:天气变化比较明显,一般气旋是气流辐合上升系统,在两个锋面附近气流上升更为强烈,往往产生云、雨、雪,甚至造成雷雨、暴雨、暴雪、大风降温等天气。
(3)分布地区:常出现在中纬地区。
(1)锋面活动一定会带来降水。 ( )
(2)我国长江中下游地区初夏有持续一个月左右的阴雨天气,是由暖锋造成的。 ( )
(3)北半球高压东侧吹东南风,西侧吹西北风。 ( )
(4)北半球的锋面气旋,其东侧为冷锋,西侧为暖锋。 ( )
(5)“忽如一夜春风来,千树万树梨花开”(岑参《白雪歌送武判官归京》)。形成这种景象的天气过程是 ( )
A.暖锋过境 B.冷锋过境
C.气旋过境 D.反气旋过境
提示:(1)× 锋面活动能否产生降水,主要取决于暖气团的水汽含量,如果暖气团水汽含量少,在上升过程中未达到饱和状态,则无法形成降水。
(2)× 我国长江中下游地区初夏,有持续一个月左右的阴雨天气,是梅雨天气。是夏季锋面雨带北移到长江流域,冷暖气团势力相当,形成的准静止锋造成的。
(3)× 北半球高压水平气流呈顺时针旋转辐散,其东侧吹西北风,西侧吹东南风。
(4)× 北半球的锋面气旋,其东侧为暖锋,西侧为冷锋。
(5)B [诗句描写的是冬季的雪景,应是冷锋过境天气。]
锋面系统与天气 |
材料一 下面是《水浒传》“宋公明雪天擒索超”一回中对天气状况的描写。
“是日,日无晶光,朔风乱吼”;“其时正是仲冬天气,连日大风,天地变色,马蹄冻合,铁甲如冰”;“次日彤云压阵,天惨地裂”;“当晚云势越重,风色越紧。吴用出账看时,却早成团打滚,降下一天大雪”;“那雪降了一夜,平明看时,约已没过马膝”。
材料二 冷锋、暖锋天气示意图。
问题1 (综合思维)材料一描写反映的是冷锋过境还是暖锋过境?材料二中能正确反映这次天气过程的是甲图还是乙图?
提示:冷锋过境。甲图。
问题2 (综合思维)哪些描写为此锋过境前的天气?哪些描写为此锋过境时的天气?哪些描写为此锋过境后的天气?除了描写的天气外,此锋过境后,还会出现什么天气?
提示:“是日,日无晶光……铁甲如冰”,描述的是冷锋过境前的天气状况。此时,此地在干燥的暖气团控制下,大气不稳定,多大风天气。“次日彤云压阵……降下一天大雪”,描述的是冷锋过境时的天气状况。锋面过境时,天气活动频繁,先是云,后为雪。
“那雪降了一夜……约已没过马膝”,从叙述语气上看,降雪过程已经停止,由此推断此时是冷锋过境后的天气状况。冷锋过境后,冷气团取代了原来暖气团的位置,气压升高,气温和湿度降低,天气转晴。
[归纳总结] 冷锋与暖锋的区分与判断
1.根据冷、暖气团的运动方向和锋面坡度判断
(1)在锋的剖面图上,根据表示冷气团运动的箭头进行判断。冷气团单方向指向暖气团时,锋面坡度陡,为冷锋(图甲);冷气团有反向运动时,锋面坡度缓,为暖锋(图乙)。
图甲 图乙
(2)在锋的平面示意图中,确定了高低纬度后,一般向低纬方向运动的锋为冷锋,向高纬方向运动的锋为暖锋。
2.根据冷、暖锋符号判断
为冷锋符号,为暖锋符号,其中符号所指的方向(符号所在一侧)为锋的移动方向。冷锋的符号位于暖气团一侧,暖锋的符号位于冷气团一侧。
3.根据锋面过境前后气温、气压的变化判断
过境前“温高压低”,过境后“温低压高”为冷锋(图丙);过境前“温低压高”,过境后“温高压低”为暖锋(图丁)。
图丙 图丁
4.根据冷、暖锋过境时和过境后的天气变化判断
冷锋过境时,常出现大风、阴天、降雨、降温等天气;过境后,气温降低,气压升高,湿度降低,天气转好。暖锋过境时,常出现云、雨等天气;过境后,气温升高,气压降低,天气转暖。
5.根据雨区的位置及范围判断
冷锋降水集中在锋后或附近,雨区范围狭窄;暖锋降水主要在锋前,雨区范围较宽。
6.根据降水特点判断
冷锋降水强度大且历时短;暖锋降水强度小而历时长,多连续性降水。
1.锋面性质不同,产生天气现象也不同。据此回答(1)~(2)题。
箭头指向表示气流运动方向
(1)甲、乙两图中,受锋面影响可能产生的天气现象是( )
A.甲图中暖空气主动抬升,形成降雨天气
B.甲图中锋过境后出现升温、降压、晴朗天气
C.乙图中暖空气主动爬升,形成连续性降水
D.乙图中锋过境后狂风大作,出现短时雷暴天气
(2)我国东部受甲图中锋面影响时,会出现的天气现象是( )
A.长江下游伏旱 B.华北平原春旱
C.北方寒潮 D.江淮梅雨
(1)C (2)C [第(1)题,不管冷锋还是暖锋冷气团始终在锋面的下方,暖气团抬升,冷暖锋不同,冷气团移动方向不同,可根据冷气团的移动方向判定冷暖锋。由图可看出,甲图为冷锋系统,当冷锋过境,锋前暖气团被抬升,会产生大风、雨、雪等天气现象,过境后,气温降低,气压升高,天气转好;乙图为暖锋系统,暖锋过境,移动速度慢,会产生连续性的降水,过境后,气温升高,气压降低,天气转暖。第(2)题,我国北方出现的寒潮天气现象是由冷空气势力强形成快行冷锋而引起的。]
低气压、高气压系统与天气 |
材料一 截至2019年8月11日17时,第9号台风“利奇马”共造成浙江、上海、江苏、安徽、山东、福建等6省市651万人受灾,145.6万人紧急转移和安置。
材料二 气旋、反气旋示意图。
问题1 (综合思维)材料一中提到的台风属于哪些天气系统,对应材料二中的哪个图?对天气有何影响?
提示:台风属于低气压(气旋),对应材料二中的图④。常带来狂风、暴雨天气。
问题2 (综合思维)材料二图中四种天气系统哪些能带来阴雨天气?哪些带来晴朗天气?
提示:③、④为低气压(气旋)系统,能带来阴雨天气;①、②为高气压(反气旋)系统,能带来晴朗天气。
[归纳总结] 低气压(气旋)、高气压(反气旋)与天气
| 气旋(低压系统) | 反气旋(高压系统) | ||||
气压分布 | 气压中心低,四周高 | 气压中心高,四周低 | ||||
水平气流与风向 | 气流形成 (北半球) | |||||
风向 | 北半球 | 逆时针流 向中心 | 顺时针流 向四周 | |||
东部:偏南风 西部:偏北风 | 东部:偏北风 西部:偏南风 | |||||
南半球 | 顺时针流 向中心 | 逆时针流 向四周 | ||||
东部:偏北风 西部:偏南风 | 东部:偏南风 西部:偏北风 | |||||
垂直气流与天气 | 气流 形成 | |||||
天气 状况 | 多云雨天气 | 多晴朗干燥天气 | ||||
过境前后 气压变化 曲线 | ||||||
我国天气典型实例 | 夏秋之交我国东南沿海的台风天气 | 夏季:长江流域的伏旱天气 秋季:我国北方秋高气爽的天气 冬季:我国北方干冷的天气 | ||||
2.下图为气旋和反气旋图,读图,回答(1)~(3)题。
(1)表示北半球气旋的是( )
A.甲 B.乙
C.丙 D.丁
(2)形成我国北方秋高气爽天气的是( )
A.甲 B.乙
C.丙 D.丁
(3)下列四幅图,与丙图特征对应的是( )
A.①③ B.②③
C.①④ D.②④
(1)D (2)A (3)D [第(1)题,北半球气旋水平气流呈逆时针辐合,丁符合。第(2)题,我国北方秋高气爽天气是由北半球的反气旋控制形成的,北半球反气旋水平气流呈顺时针辐散,甲符合。第(3)题,丙为南半球反气旋,中心气流下沉,天气晴朗,过境时气压升高,②④符合。]
学会判读锋面气旋
探讨1 图中A、C两地各吹什么方向的风?
提示:A地吹西北风,C地吹西南风。
探讨2 A、B、C、D四地中,目前最可能发生降水的是?
提示:A、D处。
探讨3 未来一段时间内,B、D两地的天气将发生什么样的变化?
提示:未来一段时间内,B地会受到冷锋的影响,出现大风、阴天、降温、降雨或降雪的天气。冷锋过境后,气温降低,气压升高,天气转好。D地会受到暖锋的影响,出现连续性降水天气。暖锋过境后,处在单一的暖气团控制之下,气温上升,气压下降,天气转暖。
1.明确锋面位置:气流在低压槽处相遇辐合上升,形成锋面。
2.明确锋面附近的风向:如图中,A处为偏北风,B、C、D处为偏南风。
3.明确气流(气团)的性质:图中A、D点都在锋面的北侧,风从北方吹来,来自高纬度地区,而B、C正好相反,故A、D处气温比南面的B、C处气温低,确定A、D受冷气团控制,B、C受暖气团控制。
4.明确锋面性质与移动方向:根据图中A、B、C、D各点的风向及冷暖气团的性质,可确定AB间为冷锋,CD间为暖锋。而且还可确定,锋面都应随气流呈逆时针方向移动。
5.明确锋面气旋控制地区的天气:气旋的前方为CD暖锋控制,故在锋前出现宽阔的暖锋云系及相伴随的连续性降水天气;气旋的后方为AB冷锋控制,故在锋后出现比较狭窄的冷锋云系和降水天气,气旋中部是暖气团控制的天气。
下图为某地气压场分布图(单位:百帕)。读图,完成(1)~(2)题。
(1)关于戊地天气系统的描述,正确的是 ( )
①南半球 ②北半球 ③暖锋 ④冷锋
A.①③ B.②③
C.①④ D.②④
(2)有关图中四地天气状况的正确叙述是( )
A.丙地风向为东北风 B.乙地气温较高
C.丁地风速最大 D.甲地气压最低
(1)A (2)B [第(1)题,根据风向向左偏判断可知,该天气系统位于南半球,则戊处北侧为暖空气。由图中风向可知暖气团主动移向冷气团,且雨区在锋前,故可判断为暖锋。第(2)题,图中丙地风向为西南风,乙地吹西北风,为暖气团,气温较高,丁地风速比乙地小,甲地气压最高。]
(教师独具)
下表是某气象观测点测到的一次天气变化过程资料,判断1~2题。
| 1月1日 | 1月2日 | 1月3日 |
平均气温(℃) | 12 | 0 | -2 |
气压(hPa) | 1 002.5 | 1 005.0 | 1 007.5 |
天气现象 | 晴,1~2 级偏北风 | 中雪,6~8 级偏北风 | 阴转晴,2~3 级偏北风 |
1.下列示意图能正确反映气象观测点在1月1日时的天气形势的是 ( )
2.这次天气系统可能带来的灾害是( )
A.沙尘暴 B.干旱
C.泥石流 D.寒潮
1.A 2.D [第1题,由表知,该次天气变化过程中,该气象站气温降低,气压升高,出现雨雪天气,应是冷锋过境;1月1日时气象站位于冷锋锋前。第2题,寒潮是由强冷空气入侵造成的大范围剧烈降温、大风、雨雪等现象,和冷锋天气系统有关。了解各灾害与天气系统的关系,沙尘暴也是冷空气南下造成的,多发生在春季,泥石流多发生于夏季。]
读图,回答3~4题。
3.从所处半球和气压场分布状况看,它属于 ( )
A.北半球、高气压 B.北半球、低气压
C.南半球、高气压 D.南半球、低气压
4.该气压系统控制下的天气特征是 ( )
A.阴冷潮湿 B.晴朗干燥
C.高温多雨 D.阴雨绵绵
3.A 4.B [第3题,近地面水平气流呈顺时针辐散,垂直气流呈下降运动,应为北半球高压中心。第4题,高气压中心为下沉气流,形成晴朗天气。]
(教师独具)
教材P56活动
1.如下表所示:
| 冷锋 | 暖锋 | |
天 气特征 | 过境前 | 单一暖气团控制,温暖晴朗 | 单一冷气团控制,低温晴朗 |
过境时 | 暖气团被冷气团抬升,常出现阴天、降雨、大风、降温等天气现象 | 暖气团沿冷气团徐徐爬升,水汽冷却凝结,产生连续性降水 | |
过境后 | 冷气团代替了原来暖气团的位置,气压升高,气温和湿度骤降,天气转好 | 暖气团占据了原来冷气团的位置,气温上升,气压下降、天气转暖 | |
2.冷锋降水主要在锋后,暖锋降水主要在锋前。
3.若锋面两侧的冷暖气团势力相当,则形成准静止锋,将出现连续性降水,如江淮准静止锋、昆明准静止锋。
教材P57活动
1.如表所示:
| 气旋 | 反气旋 | |
气压状况 | 中心气压低 | 中心气压高 | |
气流 | 水平方向 | 四周流向中心 | 中心流向四周 |
垂直方向 | 辐合上升 | 下沉辐散 | |
天气状况 | 阴雨天气 | 晴朗天气 | |
2.南半球的气旋在水平方向上呈顺时针方向流动,反气旋呈逆时针方向流动。
教材P58活动
1.(1)A、D B、C
(2)A地吹西北风,C地吹西南风。
(3)A、D
(4)B地气温将下降,气压升高,出现雨雪天气。D地气温将上升,气压下降,天气转晴。
2.图略。画图时需注意以下几点:中心气压为低压;南半球受地转偏向力的影响,气流向左偏;等压线弯曲比较显著的地方,常形成锋面。
3.根据一周天气预报,注意所在地区是受气旋影响还是受反气旋影响,再根据所学知识画出即可。
4.检验未来天气预报的准确率主要是及时记录当地的气温、降水、风力等并与天气预报进行检验。
5.略。
人教版 (新课标)必修1第三节 常见天气系统第1课时教案及反思: 这是一份人教版 (新课标)必修1第三节 常见天气系统第1课时教案及反思,共8页。教案主要包含了课标要求,教材分析,三维教学目标,教学重点,教学难点,教具准备,学法指导,课时安排等内容,欢迎下载使用。
高中地理人教版 (新课标)必修1第三节 常见天气系统教学设计: 这是一份高中地理人教版 (新课标)必修1第三节 常见天气系统教学设计,共15页。
高中地理中图版必修1第一节 大气的热状况与大气运动第4课时教学设计及反思: 这是一份高中地理中图版必修1第一节 大气的热状况与大气运动第4课时教学设计及反思,共16页。

