河南省信阳市罗山县2021届高三第一次调研(8月联考)地理(word版含答案) 试卷
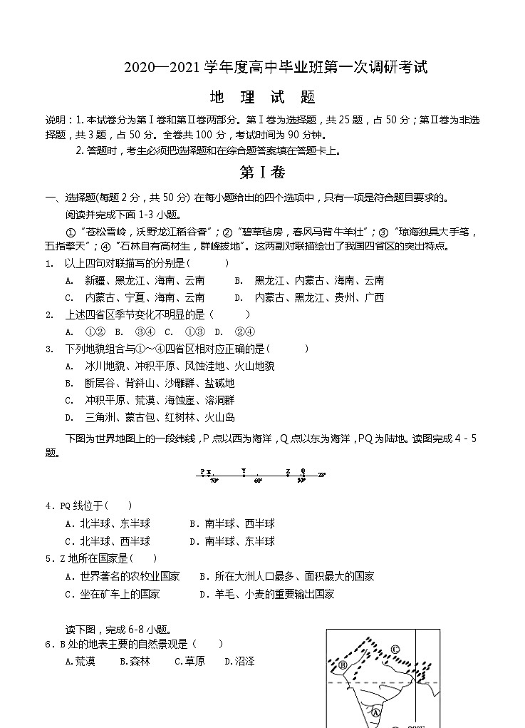
展开2020—2021学年度高中毕业班第一次调研考试地 理 试 题说明:1. 本试卷分为第Ⅰ卷和第Ⅱ卷两部分。第Ⅰ卷为选择题,共25题,占50分;第Ⅱ卷为非选择题,共3题,占50分。全卷共100分,考试时间为90分钟。2. 答题时,考生必须把选择题和在综合题答案填在答题卡上。第Ⅰ卷一、选择题(每题2分,共50分) 在每小题给出的四个选项中,只有一项是符合题目要求的。阅读并完成下面1-3小题。①“苍松雪岭,沃野龙江稻谷香”;②“碧草毡房,春风马背牛羊壮”;③“琼海独具大手笔,五指擎天”;④“石林自有高材生,群峰拔地”。这两副对联描绘出了我国四省区的突出特点。1. 以上四句对联描写的分别是( )A. 新疆、黑龙江、海南、云南 B. 黑龙江、内蒙古、海南、云南C. 内蒙古、宁夏、海南、云南 D. 内蒙古、黑龙江、贵州、广西2. 上述四省区季节变化不明显的是( )A. ①② B. ③④ C. ①③ D. ②④3. 下列地貌组合与①~④四省区相对应正确的是( )A. 冰川地貌、冲积平原、风蚀洼地、火山地貌B. 断层谷、背斜山、沙雕群、盐碱地C. 冲积平原、荒漠、海蚀崖、溶洞群 D. 三角洲、蒙古包、红树林、火山岛下图为世界地图上的一段纬线,P点以西为海洋,Q点以东为海洋,PQ为陆地。读图完成4-5题。 4.PQ线位于( )A.北半球、东半球 B.南半球、西半球C.北半球、西半球 D.南半球、东半球5.Z地所在国家是( )A.世界著名的农牧业国家 B.所在大洲人口最多、面积最大的国家C.坐在矿车上的国家 D.羊毛、小麦的重要输出国家 读下图,完成6-8小题。6.B处的地表主要的自然景观是( )A.荒漠 B.森林 C.草原 D.沼泽7.2019年2月中国驶往欧洲的货轮经过D岛屿时,可能发生的现象是( )A.顺风顺水 B.飓风活动频繁C.正值雨季 D.新茶上市8.A处附近的城市为印度重要的( )A.钢铁工业城市 B.新兴工业城市C.毛纺工业中心 D.棉纺工业中心下图为某区域等高线(单位:m)地形图,甲、乙两地建有养殖场。读图完成9~11题。 9.从图中可知( )A.山峰的海拔可能为1044 m B.乙地海拔可能为1035 mC.①处陡崖相对高度为10~20 m D.区域内最大高差近60 m10.①③④⑤四地中,在②地可以看到的是( )A.①③ B.①⑤ C.③④ D.④⑤11.若图中建有一小型水库,甲养殖场濒临水库最高水位,则( )A.水库最深为10~15 m B.水坝高度为15~20 mC.库区水面大于1 km2 D.甲、乙两养殖场将污染水库下图示意华北某地区等高线分布状况。读图完12—13题。12.图中a、b、c、d四处村落冬季采光较好、气温较高的是( )A.a B.b C.c D.d13.下列河段最利于泥沙沉积的是( )A.①-②河段 B.②-③河段C.③-④河段 D.④-⑤河段 经过地球球心的一条直线与地表相交的两点互为对跖点。已知甲地(30°S,45°E)和乙地互为对跖点。读下图,回答14~15题。14.与乙地经纬度相同的是( )A.①地 B.②地 C.③地 D.④地15.关于①②③④四地位置的叙述,正确的是( )A.①地位于西半球 B.②地位于低纬度C.③地位于大西洋 D.④地位于南温带读经纬网图,回答16~18题。16.关于图中所见部分不同纬线的长度,叙述正确的是( )A.①线是②线的1/2 B.②线比③线长C.③线比④线长 D.①②③④四条纬线一样长17.甲、乙两人从G点出发,甲向北行,乙向东行,如果前进的方向保持不变,那么( )A.两人都能回到原出发地点 B.两人都不能回到原出发地点C.只有甲能回到原出发地点 D.只有乙能回到原出发地点18.图中符合“东半球、北半球、低纬度”条件的是( )A.E点 B.G点 C.H点 D.K点能被植物光合作用利用的太阳辐射,称为光合有效辐射(PAR)。下图示意1961~ 2007年我国年平均PAR强度的空间分布。据此完成19~20题。19.如仅考虑光合有效辐射,我国农业生产潜力最大的地区是( )A.长江中下游平原B.四川盆地C.华北平原D.青藏高原20.乙地PAR值高于甲地的主要原因是( )A.纬度高B.植被少C.地势高D.云雨少下图为两条河流下游图,图中圆圈为一小岛。据此回答21~22题。 21.图中小岛最终可能连接的岸堤是( )A.①③ B.①④ C.②③ D.②④22.若要在甲、乙两图四点中建设港口,则最合适的点是( )A.①③ B.①④ C.②③ D.②④读图12,回答23~25题。 23.图示长江段沿程年平均水温线是 A.X1 B.X2 C.Y1 D.Y224.两河海拔2000-1000米河段水温变化幅度 A.7月长江大于黄河 B.2月长江大于黄河C.7月长江与黄河相近 D.2月长江小于黄河25.河流水温变化与其流经地区的气候相关,Y河甲河段冬夏水温差异小,因其穿行在A.四川盆地 B.黄土高原 C.太行山区 D.横断山区 第II卷非选择题(50分,共3小题,26题18分,27题22分,28题10分)26.阅读图文资料,完成下列要求。(18分)材料一 山东省局部地区图。 材料二 高密市属季风区暖温带大陆性半湿润气候。一般年份,春季冷暖多变,冷空气活动频繁,空气干燥。夏季盛行暖湿的东南季风,气温高,湿度大,炎热多雨。秋季气温开始下降,天高气爽,气候宜人。冬季气候干燥寒冷,少雨雪,盛行西北风。(1)据图判断高密地区地形特征,并说出判断理由。(8分) (2)根据材料二,指出威胁高密地区发展耕作业的主要气象灾害及发生的时间。(4分) (3)近年来,有些专家提出在莱州湾与胶州湾之间,开挖一条“胶莱人工运河”。你是否同意,并说明理由。(6分) 27.读美国本土年等降水量线分布图(单位:mm),回答问题。(22分) (1)简述图中年降水量的空间分布规律。(4分) (2)美国NBA篮球联赛中很多球队的命名与其所在地的自然地理环境特征有关。试简析菲尼克斯太阳队和迈阿密热火队队名得名的自然原因。(4分) (3)简析图中甲河流发展航运的有利自然条件。(8分) (4)20世纪70年代以来,该国东北部人口向西部、南部迁移,简述其原因。(6分) 28、某探险旅游爱好者从北京出发赴南极洲考察,以下是该旅游者撰写的游记节选。结合图文资料,回答下列问题。(10分) 游记1:“南极虽远终将遇见”。经巴黎、布宜诺斯艾利斯转机,历时61小时38分钟,我们终于在当地时间(区时)2019年1月22日12时38分抵达了南美洲南端的乌斯怀亚(68°W,55°S),开启为期14天的南极洲考察。(1)说出在考察期间乌斯怀亚正午太阳方位及正午太阳高度的变化状况(4分) 游记2:“极地也能游泳”今天我们来到了南极洲东北部一个火山岛——欺骗岛。最令我们兴奋的是,当游轮从小岛狭窄缺口驶入岛屿内部的海湾后,探险队组织我们开展了极地游泳活动!(2)说明能在欺骗岛开展极地游泳活动的条件(6分) 地理参考答案1. B 2. B 3. C【解析】第1题、东北地区山环水绕,沃野千里,且有水稻种植,①描述的是黑龙江;②描述的地区农业为典型的畜牧业,为内蒙古;“琼海”、“五指山”等信息表明③为海南省;石林为典型的喀斯特地貌,该地貌在我国云贵地区最为典型,④为云南。故选B。第2题、海南地处热带,四季皆夏,云南所处纬度较低,地处云贵高原地区,四季变化不明显,③④正确;内蒙古和黑龙江夏季气温较高,冬季严寒,季节变化明显,①②错。故选B。第3题、黑龙江拥有三江平原等冲积平原,无三角洲和典型的冰川地貌;内蒙古气候干旱,拥有荒漠,蒙古包属于人文景观,不属于地貌;海南省地处沿海,拥有典型的海蚀地貌,风蚀洼地多位于干旱地区;云南省喀斯特地貌显著,拥有溶洞群。故选C。4.B 5.B【解析】第4题、本题考查区域定位能力。首先可确定纬线,根据50°经度偏东为海洋、偏西为陆地,23°N不可能,该纬线只能是23°S,即南半球,A、C错;再根据海陆的经度分布,可推断该段纬线应位于南美洲;即PQ线位于西半球、南半球。第5题、本题考查区域地理特征。Z地位于南美洲巴西,该国为该大洲人口最多、面积最大的国家,B正确。6.A 7.A 8.B【解析】第6题、据图可知,该区域是南亚地区。B区域因受副高控制影响,气候类型是热带沙漠气候区,降水稀少,地带性植被是热带荒漠带,故A项正确。第7题、D地受季风控制,冬季盛行东北季风,夏季盛行西南季风。2019年2月中国驶往欧洲的货轮经过D岛屿时,正值冬季,故货轮顺风顺水,A项正确;飓风多发生在夏秋季节,故B项错误;冬季正值旱季,故C项错误;新茶在春季上市,故D项错误。第8题、A处附近的城市为印度的班加罗尔,主要发展信息产业为主,是新兴工业城市,故B项正确。9.C 10.B 11.A【解析】第9题、由图中等高线分布可知,山峰海拔为1 035~1 040 m;乙地海拔为1 030~1 035 m,但不等于1 035 m;①处陡崖有3条等高线重叠,相对高度为10~20 m;区域内最大高差为45~55 m。第10题、由图中等高线分布可知,①②之间为凹坡,②③之间为凸坡,②⑤之间为谷地,在②地可看到①⑤,看不到③;②④分别位于陡崖的上、下方,但②地不在陡崖边缘处,且不知道②地坡度和④地距崖底的距离,不能判断两地能否通视。第11题、甲养殖场最低处靠近1 020 m等高线,将该等高线作为最高水位线计算,水库最低点为1 005~1 010 m,故水库最深为10~15 m;水坝高度为5~10 m;由比例尺可知,库区水面最大宽度小于0.5 km,故库区水面小于0.25 km2;从地形相对位置看,乙养殖场不会污染水库。12.A 13.A【解析】第12题、图中c位于一个小高地顶部附近,气温较低;a位于南坡,采光条件最好,气温较高;b位于山脊西北方向,d位于山顶北部,采光条件都较差。第第13题、图中①-②河段弯曲度最大,且等高线最稀疏,则该河段水流速度最小,最利于泥沙沉积。14 D 15 C【解析】第14题、乙地和甲地互为对跖点,故乙地的坐标是(30°N,135°W),对应于图中④地。第15题、由图可知,①地位于110°E,在东半球;②地位于40°S,在中纬度;③地的坐标为(0°,45°W),位于大西洋;④地位于30°N,位于北温带。16 C 17 D 18 D【解析】第16题、由图可知,图中各纬线所跨经度相等,因此纬度越低的纬线,其长度越长;③为赤道,是所有纬线中最长的。第17题、甲从G点向北行,当他到达北极点后将无法行走,因为不管他朝哪个方向走,都是向南,因此他没法回到原出发地点;而乙从G点向东行,可以绕地球一圈回到原出发点。第18题、图中位于东半球的有K、H,位于北半球的有E、K,位于低纬度的有K、G、H,同时满足这三个条件的只有K点,故选D项。19.D 20.D 【解析】第19题,由题干光合有效辐射(PAR)的概念可知,PAR的值越大,光合作用越强,合成的有机物质越多,农业生产的潜力越大。第20题,由图可知,乙地位于内蒙古高原上,属温带大陆性气候,降水稀少,晴天较多,故PAR值较大;而甲地位于四川盆地,属亚热带季风气候,加之盆地地形的影响,多阴雨天气,故PAR值较低。21.B 22.C 【解析】甲图为北半球,河流右偏,①岸堆积,②岸侵蚀;乙图为南半球,③岸侵蚀,④岸堆积。第21题、堆积岸泥沙沉积,易于小岛连接。第22题、港口宜建在侵蚀岸。23.D 24.B 25.A【解析】第23题、离河源地越近,海拔越高,气温越低,排除X1 ,Y1,长江段纬度低,平均温度高,所以符合的是Y2。第24题、根据气温曲线图的变化可知,两河海拔2000-1000米河段水温变化幅度2月长江大于黄河。选择B项。第25题、根据网站可知Y河甲河段位于四川盆地,受地形的影响,冬夏水温差异小。选择A项。 26【答案】 (1)由等高线稀疏判断,地形平坦(起伏小),以平原为主;由河流自南向北流判断,地势南高北低。(2)春季低温冻害(倒春寒、寒潮)、干旱(春旱);夏季干旱、洪涝。 (3)示例一:同意。理由:缩短渤海和黄海之间的通航里程(答出陆上距离较短且有现成的河道可以利用亦可);带动产业发展,促进沿岸经济的开发。 示例二:不同意。理由:山东陆路交通发达,无需花巨资修建一条运河;开挖人工运河,可能加剧土地盐碱化,同时对地下水(生态)系统造成破坏。 27.答案:(1)中东部地区大致从东部沿海向西部内陆逐渐减少;西北部从沿海向东急剧减少;西部高原、盆地降水稀少。(2)菲尼克斯太阳队:降水较少,晴天多,阳光充足;迈阿密热火队:纬度低,气温高(热量资源丰富)。(3)干支流通航里程长;中下游河段(主要流经亚热带季风性湿润气候区)降水丰富,水量大;流经平原地区,水流平稳,航道深阔;无结冰期,四季可通航。(4)(西部和南部)新兴工业的发展,为人们提供了较多的就业机会;发现了石油等矿产资源,并进行开发;人口少,发展历史晚,环境质量好(光照充足,气候优越);交通条件的改善等。【解析】第(1)题,年降水量的分布规律要结合图中等降水量线数值及变化情况,从总体分布、极值(最大值或最小值)等方面分析。第(2)题,美国NBA篮球队的命名与自然地理环境特征的关系,要从自然地理要素入手分析,特别是气候要素(气温、降水、光照等)。第(3)题,图中甲河是密西西比河,发展航运的有利条件要结合河流的水文特征、水系特征,从航程、流量、流速、航道、通航时间等方面考虑。第(4)题,东北部是美国发展最早的地区,就业、环境压力较大,而美国西部、南部的开发需要大量的劳动力,就业机会好,环境质量好,加上交通运输的发展,使人口迁移成为可能。28【答案】(1)1月20日12:00;正北;正午太阳高度逐渐减小。(2)(气温、水温、安全性)暖季,该地纬度较低,气温相对较高;地形轮廓周围有山地阻挡、风力较弱、风浪小;地热能丰富,水温较高;位于沿海地区水深较浅,安全性较高;探险队经验丰富,活动组织能力强(任意3点)【解析】本题考查正午太阳高度变化规律、及旅游活动开发条件评价等知识点,多数是考查基础知识,同时考查学生读图分析能力。(1)考察期间是1月22日之后,为期14天,应该是1月22日至2月5日,此时直射点向北移动,乌斯怀亚正午太阳高度逐渐减小;乌斯怀亚位于55°S,位于南回归线以南,正午太阳方位在正北。(2)开展极地游泳活动的条件从气温、水温、安全性分析。暖季适合开展旅游,该地位于60°S-65°S之间,纬度较低,气温相对较高;“海湾位于岛屿内部”,地形轮廓周围有山地阻挡、风力较弱、风浪小;“欺骗岛是火山岛”,据图可以看出该地地热能丰富,水温较高,利于开展游泳活动;沿海地区水深较浅,安全性较高;探险队长期工作于南极地区,经验丰富,活动组织能力强。

