全国版2021高考化学一轮复习课时作业20元素“位_构_性”的综合推断含解析 练习
展开课时作业(二十) 元素“位—构—性”的综合推断
1.(2019·辽宁辽阳质检)下表为元素周期表的一部分,其中X、Y、Z、W为短周期元素,W元素的核电荷数为X元素的2倍。下列说法不正确的是( )
|
| X |
Y | Z | W |
| T |
|
A.Y的位置是第三周期ⅣA族
B.Z、W、X的原子半径依次减小,非金属性依次降低
C.W的氢化物和X单质在一定条件下可发生置换反应
D.根据元素周期律,可以推测T元素的单质具有半导体特性
B [W元素的核电荷数为X元素的2倍,X是O元素,W是S元素;根据X、Y、Z、W、T在元素周期表中的位置,Y、Z、T分别是Si、P、As元素。Si的位置是第三周期ⅣA族,故A正确;Z、W、X的原子半径依次减小,非金属性O>S,故B错误;H2S和O2在一定条件下可发生置换反应生成水和硫,故C正确;As位于金属和非金属的分界线附近,As具有半导体特性,故D正确。]
2.(2019·广东六校联考)如表所示的五种元素中,W、X、Y、Z为短周期元素,这四种元素的原子最外层电子数之和为22。下列说法不正确的是( )
| N | O |
|
Si |
|
| Cl |
Ge |
|
|
|
A.X、Y能形成不止一种氢化物,而Z只能形成一种
B.W和Z形成的共价化合物中,所有原子最外层均满足8电子稳定结构
C.W和T都具有良好的半导体性能
D.X和Y最多可以形成5种化合物
D [W、X、Y、Z为短周期元素,由元素在周期表中位置可知,X、Y处于第二周期,W、Z处于第三周期,令W的最外层电子数为a,则X、Y、Z最外层电子数分别为a+1、a+2、a+3、故a+a+1+a+2+a+3=22,解得a=4,故W为Si、X为N、Y为O、Z为Cl、T为Ge。A.X、Y能形成不止一种氢化物,如氯气和肼,水和双氧水,Z只能形成一种氢化物——氯化氢,故A正确;B.SiCl4中Si为+4价,Cl为-1价,各元素化合价绝对值+原子的最外层电子数=8,每个原子最外层均达到8电子稳定结构,故B正确;C.Si和Ge元素的单质都有半导体的性能,故C正确;D.X和Y可以形成的化合物有:N2O、NO、N2O3、NO2、N2O4、N2O5,形成的化合物超过5种,故D错误。]
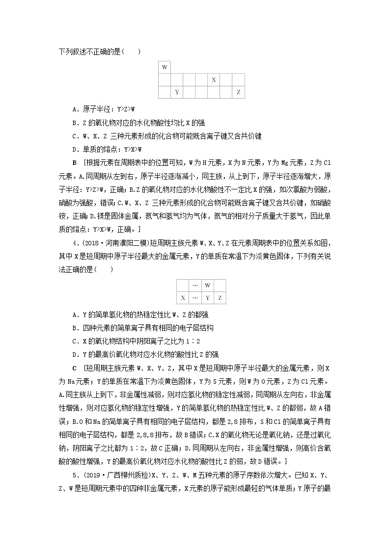
3.(2018·广西南宁二模)短周期元素W、X、Y和Z在周期表中的相对位置如图所示,下列叙述不正确的是( )
A.原子半径:Y>Z>W
B.Z的氧化物对应的水化物酸性均比X的强
C.W、X、Z 三种元素形成的化合物可能既含离子键又含共价键
D.单质的熔点:Y>X>W
B [根据元素在周期表中的位置可知,W为H元素,X为N元素,Y为Mg元素,Z为Cl元素。A.同周期从左到右,原子半径逐渐减小,同主族,从上到下,原子半径逐渐增大,原子半径:Y>Z>W,正确;B.Z的氧化物对应的水化物酸性不一定比X的强,如次氯酸为弱酸,硝酸为强酸,错误;C.W、X、Z 三种元素形成的化合物可能既含离子键又含共价键,如硝酸铵,正确;D.镁是固体金属,氮气和氢气均为气体,氮气的相对分子质量大于氢气,因此单质的熔点:Y>X>W,正确。]
4.(2018·河南濮阳二模)短周期主族元素W、X、Y、Z在元素周期表中的位置关系如图,其中X是短周期中原子半径最大的金属元素,Y的单质在常温下为淡黄色固体,下列有关说法正确的是( )
A.Y的简单氢化物的热稳定性比W、Z的都强
B.四种元素的简单离子具有相同的电子层结构
C.X的氧化物结构中阴阳离子之比为1∶2
D.Y的最高价氧化物对应水化物的酸性比Z的强
C [短周期主族元素W、X、Y、Z,其中X是短周期中原子半径最大的金属元素,则X为Na元素;Y的单质在常温下为淡黄色固体,Y为S元素,则W为O元素,Z为Cl元素。A.同主族从上到下,非金属性减弱,则对应氢化物的稳定性减弱,同周期从左向右,非金属性增强,则对应氢化物的稳定性增强,Y的简单氢化物的热稳定性比W、Z的都弱,故A错误;B.O和Na的简单离子具有相同的电子层结构,都是2,8排布,S和Cl的简单离子具有相同的电子层结构,都是2,8,8排布,故B错误;C.X的氧化物无论是氧化钠,还是过氧化钠,阴阳离子之比都为1∶2,故C正确;D.同周期从左向右,非金属性增强,则高价含氧酸的酸性增强,Y的最高价氧化物对应水化物的酸性比Z的弱,故D错误。]
5.(2019·广西柳州质检)X、Y、Z、W、M五种元素的原子序数依次增大。已知X、Y、Z、W是短周期元素中的四种非金属元素,X元素的原子能形成最轻的气体单质;Y原子的最外层电子数是次外层的2倍;Z、W在元素周期表中处于相邻的位置,它们的单质在常温下均为无色气体;M是地壳中含量最高的金属元素。下列说法正确的是( )
A.五种元素的原子半径从大到的顺序是: M>W>Z>Y>X
B.X、Z两元表能形成原子个数比(X∶Z)为3∶1的化合物
C.化合物YW2、ZW2都是酸性氧化物
D.用M单质作阳极,石墨作阴极,电解NaHCO3溶液,电解一段时间后,在阴极区会出现白色沉淀
B [X元素的原子能形成最轻的气体单质,X是H元素;Y原子的最外层电子数是次外层的2倍,Y是C元素;M是地壳中含量最高的金属元素,M是Al元素;X、Y、Z、W、M五种元素的原子序数依次增大,Z、W在元素周期表中处于相邻的位置,它们的单质在常温下均为无色气体,Z、W分别是N、O元素;五种元素的原子半径从大到的顺序是: Al>C>N>O>H,故A错误;H、N两元素能形成原子个数比为3∶1的化合物NH3,故B正确;化合物CO2是酸性氧化物,NO2不是酸性氧化物,故C错误;用M单质作阳极,石墨作阴极,电解NaHCO3溶液,阳极铝失电子生成铝离子,在阳极区铝离子与碳酸氢根离子发生双水解反应生成氢氧化铝沉淀,故D错误。 ]
6.(2019·甘肃兰州一诊)X、Y、Z、W、R为短周期主族元素,原子序数依次增加,X与W、Y与R分别位于同主族。Z在短周期元素中金属性最强,W元素原子的次外层电子数为最外层电子数的2倍,R的原子序数是Y的2倍。下列有关叙述错误的是( )
A.Z与Y形成的化合物所含化学键类型完全相同
B.W单质是人类将太阳能转变为电能的常用材料
C.五种元素的原子半径最大的为Z原子
D.Z与R形成的化合物溶于水对水的电离有促进作用
A [X、Y、Z、W、R均为短周期主族元素,原子序数依次增加,X与W、Y与R分别同主族;Z在短周期元素中金属性最强,则Z是Na元素;W元素原子的次外层电子数为最外层电子数的2倍,则W最外层有4个电子,为Si元素;X和W同一主族且为短周期元素,为C元素;R的原子序数是Y的2倍,Y和R同一主族且R原子序数大于W,所以Y是O、R是S元素,则A.钠与氧形成的化合物有氧化钠和过氧化钠,均含有离子键,但过氧化钠还含有共价键,错误;B.硅单质是人类将太阳能转变为电能的常用材料,正确;C.原子电子层数越多其原子半径越大,同一周期元素,原子半径随着原子序数增大而减小,所以五种元素的原子半径最大的为Na,正确;D.Na与S形成的化合物硫化钠溶于水,硫离子水解对水的电离有促进作用,正确。]
7.(2017·全国卷Ⅰ)短周期主族元素W、X、Y、Z的原子序数依次增大,W的简单氢化物可用作制冷剂,Y的原子半径是所有短周期主族元素中最大的。由X、Y和Z三种元素形成的一种盐溶于水后,加入稀盐酸,有黄色沉淀析出,同时有刺激性气体产生。下列说法不正确的是( )
A.X的简单氢化物的热稳定性比W的强
B.Y的简单离子与X的具有相同的电子层结构
C.Y与Z形成化合物的水溶液可使蓝色石蕊试纸变红
D.Z与X属于同一主族,与Y属于同一周期
C [四种主族元素都在短周期,W的简单氢化物可用作制冷剂,则W为N元素。Y的原子半径是所有短周期主族元素中最大的,则Y为Na元素。一种盐与稀盐酸反应既有黄色沉淀生成也有刺激性气体产生,则该盐为硫代硫酸钠,X为O元素,Z为S元素。A对:非金属性O强于N,所以水的热稳定性强于氨气。B对:Y的简单离子为Na+,X的简单离子为O2-,Na+与O2-具有相同的电子层结构。C错:硫化钠溶液水解显碱性,不能使蓝色石蕊试纸变红。D对:O元素与S元素属于同一主族(第ⅥA族),S元素与Na元素都在第三周期。]
8.(2019·四川绵阳诊断)X、Y、Z、M、Q、R是6种短周期元素,其原子半径及主要化合价如下:
元素代号 | X | Y | Z | M | Q | R |
原子半径/nm | 0.160 | 0.143 | 0.102 | 0.089 | 0.074 | 0.037 |
主要化合价 | +2 | +3 | +6,-2 | +2 | -2 | +1 |
下列说法不正确的是( )
A.Q 和R 按原子个数比1∶1组成的化合物是一种“绿色”氧化剂
B.X、Y、Q的简单离子半径大小:Q>X >Y
C.Y 与M 的单质及其化合物性质相似
D.Q、Z 的气态氢化物的沸点随着相对分子质量增大依次升高
D [由题意可知,X为Mg,Y为Al,Z为S,M为Be,Q为O,R为H; Q和R按原子个数比1∶1组成的化合物为过氧化氢,具有强氧化性,还原产物为水,是一种“绿色”氧化剂,A正确;核外电子排布相同的离子,核电荷数越大,离子半径越小,所以O2->Mg2+>Al3+;B正确;金属铝能够与强碱反应,铍也能够和强碱反应,所以二者单质及其化合物性质相似,C正确;H2O 分子中存在有氢键,所以沸点H2O大于H2S,D错误。]
9.(2019·云南昆明月考)随原子序数递增,x、y、z、……等八种短周期元素原子半径的相对大小、最高正价或最低负价的变化如下图所示。
下列说法正确的是( )
A.x元素在周期表中的位置是第二周期ⅠA族
B.离子半径:g2->h->d2->e+>f3+
C.最高价氧化物对应水化物的酸性:y>z
D.气态氢化物的热稳定性:g>h
B [从图中的化合价、原子半径的大小及原子序数可知:x是H元素,y是C元素,z是N元素,d是O元素,e是Na元素,f是Al元素,g是S元素,h是Cl元素。A项,x元素在周期表中的位置是第一周期ⅠA族,错误;B项,电子层结构相同的离子,核电荷数越大离子半径越小,所以离子半径:S2->Cl->O2->Na+>Al3+,正确;C项,非金属性越强,最高价氧化物对应水化物的酸性越强,所以HNO3>H2CO3,错误;D项,非金属性越强,气态氢化物的热稳定性越强,所以HCl>H2S,错误。]
10.(2019·山东菏泽模拟)短周期主族元素X、Y、Z、R、T的原子半径与原子序数的关系如图所示。Y与Z能形成Z2Y、Z2Y2型离子化合物,R原子最外层电子数是电子层数的2倍,Z与T形成的化合物Z2T能破坏水的电离平衡。下列说法正确的是( )
A.简单氢化物的热稳定性:R>Y
B.简单离子的半径:Y>Z
C.最高价氧化物对应水化物的酸性:R>T
D.Y与T属于同一主族、与X属于同一周期
B [由图可知,Z的原子半径最大,Y与Z能形成Z2Y、Z2Y2型离子化合物,则Y为O元素、Z为Na元素;R原子最外层电子数是电子层数的2倍,则R为C元素;Z与T形成的化合物Z2T能破坏水的电离平衡,则T为S元素,硫化钠可以发生水解;X的原子序数及原子半径均最小,则X为H元素。A.C的非金属性比O弱,所以C元素的简单氢化物(甲烷)的热稳定性比水弱,A不正确;B.O2-离子的半径大于Na+,B正确;C.最高价氧化物对应水化物的酸性是硫酸强于碳酸,C不正确; D.O与S属于同一主族,与H不属于同一周期,D不正确。]
11.(2019·广东茂名联考)A、B、C、D、E、F 是原子序数依次增大的短周期主族元素。E 是同周期金属性最强的元素。甲、乙、丙、丁、戊是由上述部分元素中的两种或几种组成的化合物,它们之间的转化关系如图所示。其中甲是生活中的调味品,丁是淡黄色固体。下列说法不正确的是( )
A.元素B的氢化物可能具有正四面体结构
B.元素F的氧化物对应水物化的酸性一定比硫酸的酸性强
C.原子半径:r(E)>r(F)>r(C)>r(D)
D.化合物A4BC2D既可能是共价化合物,也可是离子化合物
B [A、B、C、D、E、F是原子序数依次增大的短周期主族元素。E是同周期金属性最强的元素,则E为钠元素,其中甲是生活的调味品,甲为氯化钠,丁是淡黄色固体,丁为过氧化钠。甲、乙、丙、丁、戊是由上述部分元素中的两种或几种组成的化合物,它们之间的转化关系如题图所示。假如乙为氢氧化钠,丙为碳酸钠,戊为二氧化碳,则符合流程,故A、B、C、D、E、F分别为H、C、N、O、Na、Cl,A.元素B的氢化物CH4具有正四面体结构,选项A正确;B.元素F的氧化物对应水化物有高氯酸、氯酸、次氯酸,次氯酸的酸性比硫酸的酸性弱,选项B不正确;C.同周期元素从左到右依次减小,同主族元素原子半径从小而下依次增大,故原子半径:r(E)>r(F)>r(C)>r(D),选项C正确;D.化合物A4BC2D若为CO(NH2)2则是共价化合物,若为NH4CNO则是离子化合物,选项D正确。]
12.(2018·山东济南二模)短周期主族元素W、X、Y、Z的原子序数依次增加。K、L、M均是由这些元素组成的二元化合物,甲、乙分别是元素X、Y的单质,甲是常见的固体,乙是常见的气体。K是无色气体,是主要的大气污染物之一。0.05 mol/L丙溶液的pH为1,上述物质的转化关系如图所示。下列说法正确的是( )
A.元素的非金属性:Z>Y>X
B.丙也可由W、Y组成的某种化合物与K直接反应制得
C.原子半径: W<X<Y
D.K、L、M中沸点最高的是M
B [A.由题意可知,W为H元素,X为C元素,Y为O元素,Z为S元素, 同主族元素从上到下非金属性减弱,且碳酸的酸性小于硫酸,可以知道非金属性为O>S>C,即Y>Z>X,故A错误;B.丙为H2SO4,K为SO2,可由过氧化氢与SO2发生氧化还原反应生成,所以B选项是正确的;
C.同周期元素原子半径从左到右逐渐减小,电子层越多原子半径越大,则原子半径为C>O>H,即W>Y>X,故C错误;D.K、M常温下为气体,L为水,常温下为液体,沸点最高,故D错误。]
13.(2019·辽宁抚顺模拟)X、R、Y、Z、M 为五种短周期元素,其原子半径和最外层电子数之间的关系如下图所示,R 的原子序数大于Z。下列说法错误的是( )
A.R的氧化物只含有离子键
B.最高价含氧酸的酸性: Y<M
C.最简单氢化物的稳定性: Y<Z
D.Z的简单氢化物可用作制冷剂
A [X、Y、Z、M、R为五种短周期元素,X、R最外层只有一个电子,为第ⅠA族元素;Y最外层有4个电子,位于第ⅣA族,Z原子最外层有5个电子,位于第ⅤA族,M最外层有6个电子,位于第ⅥA族;R原子半径最大,为Na元素,X原子半径最小,为H元素;Y原子和Z原子半径接近、M原子半径大于Y而最外层电子数大于Y,所以Y是C、Z是N、M为S元素。A.Na的氧化物有氧化钠和过氧化钠两种,过氧化钠不只含有离子键,还含有共价键,错误;B.元素的非金属性越强,其最高价含氧酸的酸性越强,非金属性C<S,所以其最高价含氧酸的酸性Y<M,正确;C.元素的非金属性越强,最简单氢化物越稳定,非金属性C<N,氢化物的稳定性: Y< Z正确;D.液氨气化吸热,导致周围空气温度急剧降低,常用作制冷剂,正确。]
14.(2018·安徽安庆二模)短周期主族元素W、X、Y、Z的原子序数依次增大,它们占据三个周期。Y原子最外层电子数是电子层数的3倍。同由W、X、Z和SO组成一种离子化合物的水溶液中滴加稀氢氧化钠溶液,产生沉淀与加入的氢氧化钠溶液的体积关系如图所示。下列说法正确的是( )
A.X、Y两种元素的非金属性强,其单质化学性质也很活泼
B.Z与X、Y形成的常见盐的水溶液会使蓝色石蕊试纸变红
C.Z的最高价氧化物对应的水化物可溶于X的最简单氢化物的水溶液中
D.由W、X、Y 三种元素只能组成一种盐
B [短周期主族元素W、X、Y、Z的原子序数依次增大,它们占据三个周期,则W应为H元素;Y原子最外层电子数是电子层数的3倍,则Y原子核外应有两个电子层,最外层电子数为6,所以Y为O元素;X为第二周期元素、Z为第三周期元素;又根据由W、X、Z和SO组成一种离子化合物的水溶液中滴加稀氢氧化钠溶液,产生沉淀与加入的氢氧化钠溶液的体积关系图可得,Z为Al元素、X为N元素,由W、X、Z和SO组成离子化合物为:NH4Al(SO4)2。A项,X(N)、Y(O)两种元素的非金属性强,但其单质化学性质:O2和O3性质活性、N2性质稳定,故A错误;B项,Z(Al)与X(N)、Y(O)形成的常见盐为Al(NO3)3,属于强酸弱碱盐,其水溶液显酸性,会使蓝色石蕊试纸变红,故B正确;C项,Z(Al)的最高价氧化物对应的水化物为Al(OH)3,X(N)的最简单氢化物为NH3,溶于水得到NH3·H2O,是弱碱,与Al(OH)3不反应,故C错误;D项,由W(H)、X(N)、Y(O)三种元素可组成的盐不只一种,如NH4NO3、NH4NO2等,故D错误。]

