


初中物理人教版八年级上册第1节 长度和时间的测量学案
展开学生姓名:
学校年级:
科目、教材版本:
任课老师:
此案设计时间: 月 日
预排上课时间: 月 日星期( )
本次课题和教学目标:
1、
2、
教学重点、难点:
1、
2、
教学内容及过程、设计意图等:
重要知识点:
长度时间及其测量
长度的单位:在国际单位制中,长度的基本单位是米(m)。常见长度单位间的关系为:
10-3km=1m=10dm=100cm=103mm=106μm=109nm
长度的测量工具:刻度尺、皮尺、卷尺、游标卡尺、螺旋测微计等。
刻度尺的使用:
使用前观察:零刻度线、量程、分度值。
测量物体长度的具体步骤:
① “选”:根据实际需要选择刻度尺。
② “观”:使用刻度尺前要观察它的零刻度线、量程、分度值。
③ “放”用刻度尺测长度时,尺要沿着所测直线(紧贴物体且不歪斜)。不利用磨损的零刻线(用零刻线磨损的的刻度尺测物体时,要从整刻度开始)。
④ “看”:读数时视线要与尺面垂直。
⑤ “读”:在精确测量时,要估读到分度值的下一位。
⑥ “记”:测量结果由数字和单位组成。(也可表达为:测量结果由准确值、估读值和单位组成)。
长度测量的一些特殊方法
累积法:当被测长度较小,测量工具精度不够时可将较小的物体累积起来,用刻度尺测量之后再求得单一长度。
测量细铜丝的直径、一张纸的厚度等都可以用这种方法。
化曲为直法:把不易拉长的软线重合待测曲线上标出起点终点,然后拉直测量。
测量地图上两点间的距离(或公路、铁路、河流等长度),可以使用这种方法。
时间的单位:在国际单位制中,时间的基本单位是秒(s)。常见时间单位间的关系为:1h=60min=3600s
时间的测量工具:停表、石英钟、机械表、电子表等。
误差:
定义:测量值与真实值之间的差别就是误差。
产生原因:测量的人和工具、测量方法、环境温度及湿度引起的。
减小误差的方法:多次测量求平均值、选用精密的测量工具、改进测量方法。
测量错误是由于不遵守测量仪器的使用规则,读数时粗心造成的。错误可以避免,但误差不能避免。
运动的描述
机械运动:物体位置的变化叫做机械运动。
一切物体都在运动,绝对静止的物体是没有的。
参照物:在研究机械运动时,视选作参照标准的物体叫做参照物。
参照物是假定不动的。
任何物体都可做参照物,通常选择参照物以研究问题的方便而定。
不要选择研究对象本身作参照物,因为这样研究对象总是静止的。
一般情况下选择地面,或者选择与地面保持相对静止的物体作为参照物。
选择不同的参照物来观察同一个物体结论可能不同。
运动和静止是相对的:同一个物体是运动还是静止取决于所选的参照物,运动和静止具有相对性。
两物体相对静止的条件:方向相同、速度相同。
坐在向东行使的甲汽车里的乘客,看到路旁的树木向后退去,同时又看到乙汽车也从甲汽车旁向后退去,乙汽车有三种运动情况:①乙汽车没动;②乙汽车向东运动,但速度没甲快;③乙汽车向西运动。
经典例题
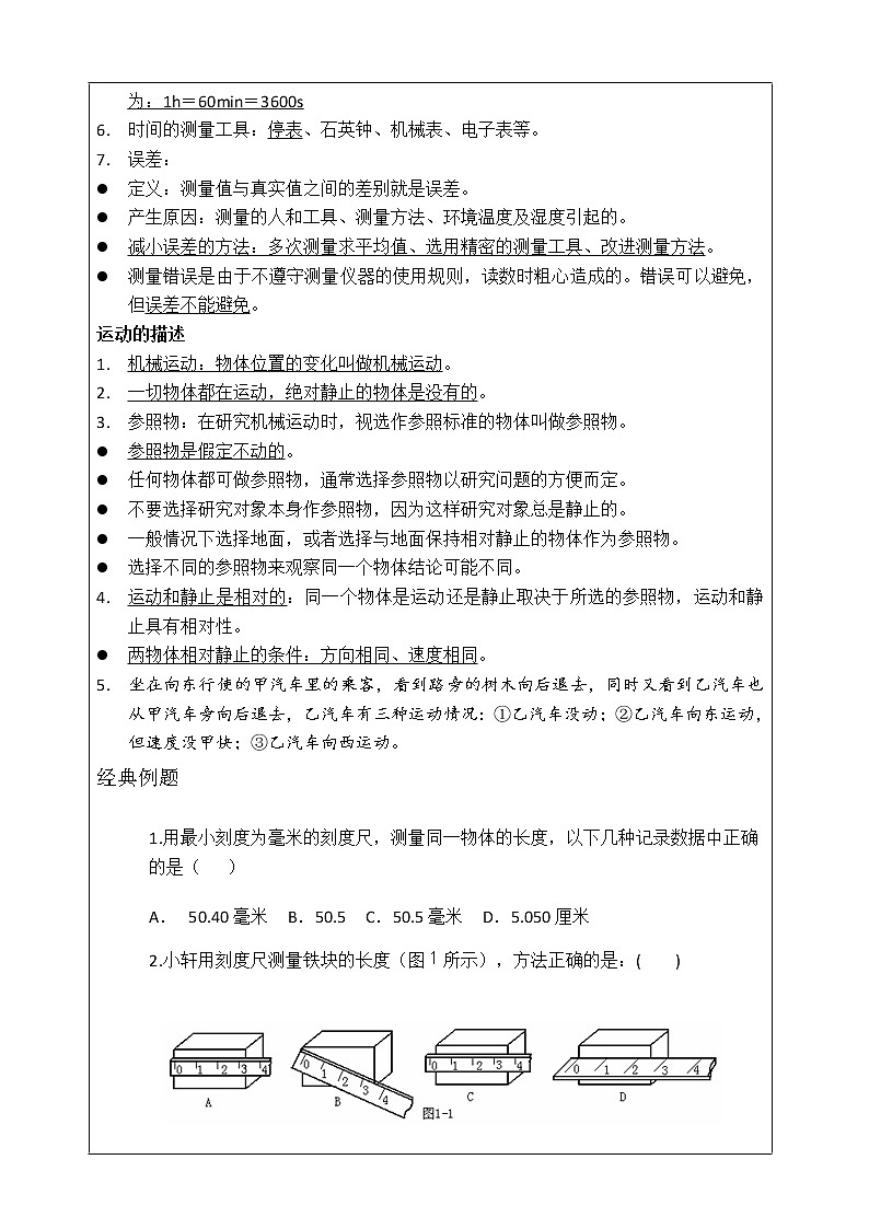
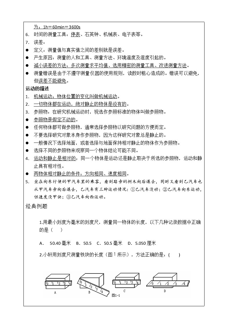
1.用最小刻度为毫米的刻度尺,测量同一物体的长度,以下几种记录数据中正确的是( )
50.40毫米 B.50.5 C.50.5毫米 D.5.050厘米
2.小轩用刻度尺测量铁块的长度(图1所示),方法正确的是:( )
3.下列关于误差的说法中正确的是( )
A.认真细致的测量可以避免误差
B.测量时未遵守操作规则会引起误差
C.测量时的错误就是误差太大
D.测量中错误是可以避免的,而误差是不可避免的
4.下列单位换算中正确的是( )
A.5.1Km=5.1Km×1000m=5100m
B.5.1Km=5.1×1000=5100m
C.30min=30÷60h=0.5h
D.30min=30×h=0.5h
5.在2008北京奥运圣火传递活动中,现场某记者同时拍下了固定在地面上随风飘动的旗帜和附近的甲、乙两火炬照片,如图所示。根据它们的飘动方向,可以判断下列说法正确的是( )
A.甲火炬一定静止 B. 乙火炬一定向左运动
C.乙火炬一定静止 D. 甲火炬一定向右运动
6.机场周围不允许有鸟类飞行,以免机毁人亡,这是因为( )
A.以地面为参照物,鸟的速度很大
B.以机场内步行的人为参照物,鸟的速度很大
C.以停在机场的飞机为参照物,鸟的速度很大
D.以正在飞行的飞机为参照物,鸟的速度很大
7.一列火车在雨中自东向西行驶,车内乘客观察到雨滴以一定的速度垂直下落,那么车外站在月台上的人看到的雨滴是( )
A、沿偏东方向落下 B、垂直落下 C、沿偏西方向落下 D、无法确定
8.甲、乙两人分别在并列的两个升降机中,各自以自己为参照物,甲看见乙在上升,楼房也在上升,乙看见楼房在上升,如果以地面为参照物,则他们运动的状态是( )
(A)甲在上升,乙在下降, (B)甲、乙都在下降,但乙比甲快
甲、乙都在下降,但甲比乙快, (D)以上三种情况都不对。
9.在右图所示的刻度尺的分度值是 ,木块的长度为 。
10.给下列长度补上合适的单位(用符号表示)
(1)一本书的厚度为8 ; (2)一位学生的身高为160 ;
(3)双人课桌的长度是120 ; (4)圆珠笔芯塑料管的直径是3 ;
(5)乒乓球的直径约是40 ; (6)教室门的宽度是0.95 。
11.完成下列单位的换算
(1)1m= mm; (2)10μm= nm;
(3)160mm= dm; (4)25dm= km;
(5)2×10-3km= cm; (6)1μm= m(用科学计数法表示).
12.如图12所示,用刻度尺甲、乙分别测量同一物体的长度,甲尺测得的结果是_______cm,乙尺测得的结果是________ cm.两次测量结果不同的原因是_________________.为了减小测量长度过程中的误差,可以采用的办法有 (写一条即可).
13.将粗细均匀的金属丝在笔杆上密绕30圈,如图1所示,线圈长度是______,金属丝直径是______.
14.如图甲所示,秒表的读数为 s如图乙所示,物体的长度为 cm.
15.平直的公路上甲、乙、丙三个人骑自行车同时向同一方向行驶,甲感觉顺风,乙感觉逆风,丙感觉无风,由此可以判断三个人骑车速度最快的是 。
16.在《刻舟求剑》的寓言故事中,刻舟人最终未能寻到其落水的剑,是因为船相对于河岸是 的,而剑相对于河岸是 的.
17. “五一”假日,爸爸驾车带小辉全家外出旅游,如果汽车以72km/h合____m/s的速度匀速行驶了2h,则汽车行驶了____km,行驶途中小辉看到路两旁的树木都向后退,这是因为他选择了____为参照物.
课堂练习:
1.为了检验人躺着和站立时身体长度是否有差异,选用下列哪种尺最合适 ( )
A. 量程3m,分度值1mm B. 量程10m,分度值1dm
C. 量程30cm,分度值1mm D. 量程15cm,分度值0.5mm
2.关于误差下列说法中错误的是( )
A.误差的产生与测量工具有关
B.误差可以尽量减小,但不可避免
C.测量值和真实值之间永远存在差异
误差太大就成了错误,所以有时误差其实就是错误
3.有关误差的正确说法是( )
A.误差就是测量中的错误
B.误差是由测量者的粗心造成的
C.误差是完全可以避免的
采取多次测量取平均值的方法可以减小误差
4.某学生在测量记录中忘记写单位,下列哪个数据的单位是mm( )
A.普通课本一张纸的厚度是7 B.茶杯的高度是10
物理书的长度是252 D.他自己的身高是16.7
5.一同学用刻度尺去测量一块大衣柜玻璃的读数是118.75cm,那他使用的刻度尺的分度值是( )
A.1mm B.1cm C.1dm D.1m
6.下列单位换算是正确的是( )
A、4.5m=4.5m×100cm=450cm B、456mm=456×=0.456m
36cm=36÷100m=0.36m D、64dm=64×m=6.4m
6.小明利用最小分度值为1mm的刻度尺测量一个物体的长度,四次测量的数据分别为2.35cm、2.36cm 、2.36cm 、2.57cm,则测量结果应记为 ( )
A.2.41 cm B.2.357 cm C.2.35 cm D.2.36cm
7.观察图中的烟和小旗,关于甲(左车)乙(右车)两车的相对于房子的运动情况,下列说法中正确的是( )
A.甲、乙两车一定向左运动
B.甲、乙两车一定向右运动
C.甲车可能静止,乙车向左运动
D.甲车可能运动,乙车向右运动
8.请根据图所示,判断甲、乙两船的运动情况( )
A、甲船可能向右运动,乙船可能静止
B、甲船一定向右运动,乙船一定向左运动
C、甲船可能向右运动,乙船一定向左运动
D、甲船一定向右运动,乙船可能向左运动
9.下列关于运动和静止的说法正确的是( )
A.“嫦娥一号”从地球奔向月球,以地面为参照物,“嫦娥一号”是静止的
B.飞机在空中加油,以受油机为参照物,加油机是静止的
C.汽车在马路上行驶,以路灯为参照物,汽车是静止的
D.小船顺流而下,以河岸为参照物,小船是静止的
10.明代诗人曾写下这样一首诗:“空手把锄头,步行骑水牛;人在桥上走,桥流水不流”.其中“桥流水不流”之句应理解成其选择的参照物是( )
A.水 B.桥 C.人 D.地面
11.“满眼风光多闪烁,看山恰似走来迎,仔细看山山不动,是船行。”诗中“看山恰似走来迎”和“是船行”所选的参照物:( )
A.分别是船和山 B.分别是山和船
C.都是船 D.都是山
12.某火车站并列停靠着甲、乙两列火车,甲车上的乘客突然发现自己所在的列车向东运动了,关于两列火车运动情况的说法可能的是( )
A.甲车不动,乙车向东 B.甲车不动,乙车向西
C.甲车向西,乙车不动 D.甲车向西,乙车向东
13.在下列数据后面填上适当的单位:
(1)某学生的身高为1.6 ;
(2)一支新铅笔的长度约为1.75 ;
(3)一张纸的厚度约为70 ;
(4)你的百米赛跑成绩约为16 .
14.下图中,读数时视线正确的是 (选填“A”或“B”),物体的长度为 cm。
15.在生活、生产和科学研究中,我们经常要进行测量。
(1)如图18所示,物体的长度为 cm;
(2)如图19所示,停表的读数为_______min______s。
16.如图1-10,在短铅笔杆上密绕有40圈细铜丝.照图示的方法做,既可以测出铜丝的直径,也可以测出铅笔的长度。铅笔的长度为 cm,铜丝的直径为 cm。如图1-11所示的是测量乒乓球直径的一种方法,其中的乒乓球是第46届“世乒赛”使用的“大球”,则它的半径是 cm。
17.如图中机械秒表小表盘在分度值是 ,机械表的示数是 s.
18.我国自主生产的“歼―10战斗机”,它的性能已经接近或超越美“F―16C/D飞机”,可以说它是亚洲最具作战力的一种机型。如图所示是空中加油机正在对“歼―10战斗机”进行空中加油,在地面上的人看来,大型加油机是_____________的;在“歼―10战斗机”的驾驶员看来,大型加油机则是___________的。
19.如图所示,在小车上放一个玩具小人,用手缓慢拉动小车,车上的小人随车一起向前运动,车上的玩具小人相对于车是_________的,小人相对于桌面是__________的。(填“静止”或“运动”)
20.小强在马路边上拍街景照片,连续拍了两张,如图9甲、乙所示。如果以轿车为参照物,树是向___________运动的,卡车向___________运动;如果以骑自行车的人为参照物,树是向______________运动。(填“左”或“右”)
课后练习:
1.下列关于误差的说法,正确的是( )
A.实验中的错误叫误差 B.误差是由于不遵守操作规则造成的
认真测量可以避免误差 D.选择精密仪器,改进实验方法,可以减小误差
2.下列单位换算中正确的是( )
A.3.6km=3.6km×1000m=3600m B.3.6km=3.6km×1000=3600cm
C.3.6km=3.6×1000=3600m D.3.6km=3.6×1000m=3600m
3.一位同学用刻度尺先后四次测量一物体长度,各次测量结果分别是 25.43cm、25.45cm、25.46cm,25.83cm则此物体长度应是( )
A.25.44cm B.25.45cm C.25.447cm D.25.54cm
4.当你乘坐出租车赶来参加中考时,会看到两旁的楼房和树木飞快地向后退去,这时以周围的哪个物体为参照物你是静止的( )
A.路边的树木
B.路旁的楼房
C.出租车的座椅
D.迎面驶来的小汽车
5.关于运动和静止,下列说法错误的是( )
A.拖拉机和联合收割机以同样的速度前进时,以拖拉机为参照物,联合收割机是静止的
B.站在正在上升的观光电梯上的乘客认为电梯是静止的,是因为他以身边的乘客为参照物
C.站在地球上的人决定地球同步卫星在空中静止不动,是因为他以自己为参照物
D.飞机在空中加油时若以受油机为参照物,加油机是运动的
6.下列现象中不属于机械运动的是( )
A.鱼翔浅底,鹰击长空 B.蜗牛在慢慢爬行 C.月亮升起来了 D.水凝固成冰
7.在甲图中,圆筒的直径d为 cm.在乙图中秒表的读数为 s.
8.平时所说“月亮躲进云里”是以 为参照物,说“乌云遮住了月亮”是以 为参照物.我国发射的风云二号地球同步通讯卫星相对 是静止的.相对于 是运动的.
学生完成情况:
教师评定:
1、学生上册作业评价:○好 ○较好 ○一般 ○差
2、学生本次上课情况评价:○好 ○较好 ○一般 ○差
需要家长以及学管配合:
教学反思:
实际上课时间:
教研组长:
人教版八年级上册第1节 长度和时间的测量学案设计: 这是一份人教版八年级上册<a href="/wl/tb_c76860_t4/?tag_id=42" target="_blank">第1节 长度和时间的测量学案设计</a>,共22页。学案主要包含了长度,长度的测量,时间,误差等内容,欢迎下载使用。
人教版八年级上册第1节 长度和时间的测量学案: 这是一份人教版八年级上册<a href="/wl/tb_c76860_t4/?tag_id=42" target="_blank">第1节 长度和时间的测量学案</a>,共22页。学案主要包含了长度,长度的测量,时间,误差等内容,欢迎下载使用。
初中物理沪科版八年级全册第二节 长度与时间的测量导学案: 这是一份初中物理沪科版八年级全册第二节 长度与时间的测量导学案,共4页。学案主要包含了学习目标等内容,欢迎下载使用。