


海南省海南枫叶国际学校2019-2020学年高一上学期期中考试地理试题
展开www.ks5u.com海南枫叶国际学校2019-2020学年度第一学期
高一年级地理学科期中考试试卷
(范围:第一单元——第三单元第一节;命题者:张志远)
第I卷(选择题)
一、单选题(共80分 1-10题每小题2分,11-30每小题3分)
中国北斗卫星导航系统(BDS)是中国自行研制的全球卫星导航系统。2019年5月17日23时48分,我国在西昌卫星发射中心用长征三号丙运载火箭成功将北斗卫星导航系统第45颗卫星(北斗二号GEO-8卫星)送入预定轨道。
读下图,回答下列各题。
1. 对运行在太空的北斗二号GEO-8卫星的叙述正确的是 ( )
①绕太阳旋转
②绕地球旋转
③不属于天体
④属于天体
A. ①③ B. ①④ C. ②③ D. ②④
2. 下列概念的从属关系中从大到小依次排列的是 ( )
A. 太阳一地球一月球 B. 太阳系一地月系一月球
C. 太阳系一木星一天王星 D. 宇宙一银河系一河外星系
【答案】1. D 2. B
【解析】
本题考查天体和天体系统的相关知识。
【1题详解】
由材料可知,北斗二号为地球定位卫星,故绕转中心地球,故②正确,①错误;运行在太空中北斗二号是单独存在于宇宙中的物质,属于天体,故④正确,③错误,故②④正确,D正确,A、B、C错误。
【2题详解】
太阳、地球、月球均为天体,虽然质量体积大小不同,但无从属关系,故A错误;C选项中的木星和天王星也为天体,误从属关系,故C错误;银河系和河外星系为同级别天体系统,故D错误;太阳系包含地月系,月球从属于地月系,故B正确。
3.电闪雷鸣、刮风下雨等天气现象发生在大气垂直分层中的
A. 对流层 B. 平流层 C. 中间层 D. 热层
【答案】A
【解析】
【分析】
本题考查大气的垂直分层。
【详解】对流层温度随高度增加而递减,对流运动强烈,天气现象复杂多变,A正确。平流层温度随高度的增加而上升,大气以平流运动为主,不易产生天气变化。高层大气中空气稀薄,不易产生天气变化。故选A。
【点睛】大气垂直分层
| 高度 | 温度 | 大气运动 | 对人类活动的影响 |
高层大气 | 2000-3000千米 |
|
| 电离层反射无线电波 |
平流层 | 50-55千米 | 随高度的增加而上升 | 平流运动 | 臭氧吸收紫外线升温;有利于高空飞行 |
对流层 | 10-12千米, | 随高度增加而递减 | 对流运动 | 天气现象复杂多变,与人类关系最密切 |
4.关于地球大气成分及其作用的叙述,正确的是( )
A. 地球大气中含量最多的气体是氧气
B. 氧气是一切生物生命活动必需的物质
C. 臭氧是植物光合作用的主要原料,对地面还具有保温作用
D. 空气中的水汽含量是固定不变的
【答案】B
【解析】
【详解】地球大气含量最多的是氮气,其次是氧气,A错。一切生物的生存需要氧气参与,故氧气是生命必需物质,B正确。大气中二氧化碳会促进植物光合作用,而不是臭氧。臭氧层主要吸收紫外线,对大气有增温作用,C错。空气中的水汽含量可用相对湿度衡量,与水汽多少和温度有关,会时刻变化,D错。故选B。
5.地球的大气圈( )
①由包围着地球的气体和悬浮物质组成 ②主要成分是氧和二氧化碳
③与其它圈层之间没有联系 ④主要成分是氮和氧
A. ①② B. ②③ C. ③④ D. ①④
【答案】D
【解析】
【分析】
该题考查地球的结构。
【详解】地球的大气圈是包裹着地球的大气层,由气体和悬浮物质组成,①正确;主要成分是氮和氧,④正确;水汽和二氧化碳在地球大气中的含量很小,②错误;大气圈和其他全层之间进行着物质和能量的传递,③错误。所以选D。
6.下列地理现象,能用热力环流原理解释的是
A. 晴朗天空呈蔚蓝色 B. 白天风从海吹向陆
C. 昼夜多云日温差小 D. 春季多沙尘暴天气
【答案】B
【解析】
【分析】
本题考查热力环流的相关知识。
【详解】晴朗天空呈蔚蓝色是大气散射蓝色可见光形成的;白天风从海吹向陆地是由于海陆热力性质差异造成的海陆表面冷热不均形成的,属于热力环流的范畴;昼夜多云日温差小是太阳辐射削弱、大气逆辐射增强形成的;春季多沙尘暴天气是是由于冬春季干旱区降水甚少,地表异常干燥松散,抗风蚀能力很弱,在有大风刮过时,就会将大量沙尘卷入空中,形成沙尘暴天气。
【点睛】本题以情景设置为背景考查热力环流的相关知识,难度较小。热力环流就是由于地面冷热不均而形成的空气环流,它是大气运动的一种最简单的形式。在现实生活中存在较为广泛,例如山谷风、海陆风、城市风等都是热力环流的具体体现。
7.关于水循环的叙述正确的是
A. 水循环只发生在海陆之间
B. 水循环能塑造和改变地表形态
C. 水循环只促进地球上水的更新,不传递能量
D. 水循环是指自然界的水,通过蒸发、降水等环节不连续运动过程
【答案】B
【解析】
【分析】
本题考查水循环。
【详解】水循环可以分为海陆间循环、海洋内循环和内陆循环,故A错.水的循环运动还影响着全球的气候和生态,并且使水成为自然界最富动力的因子之一,不断塑造着地表形态,故B对.促使自然界物质的运动,对地表太阳辐射能起着吸收、转化、传输和调节的作用;从而使地球表层各圈层之间,以及陆地和海洋之间实现物质的迁移和能量的交换,故C错.水循环的环节包括蒸发、降水、水汽输送、地表径流、地下径流、下渗、植物蒸腾等,是一个连续的过程,故D错.故选B。
8.水循环的能量来源于
A. 地热能 B. 核能 C. 潮汐能 D. 太阳辐射
【答案】D
【解析】
【详解】本题考查水循环的能量来源。水循环的能量来源主要为太阳辐射能。太阳光线到达地球的时间大约需要8分钟,日地平均距离为1.5 亿km。太阳直接为地表提供光能和热能,维持地表温度,为生物繁衍生长,大气和水体运动等提供能量,太阳能是—种新能源。所以D选项正确,ABC错误。故选D。
9.下列能源的形成与太阳能无关的是( )
A. 沼气 B. 煤炭
C. 石油 D. 地热
【答案】D
【解析】
【分析】
本题考查学生对我们生活中能量来源的了解程度。
【详解】根据所学知识可知,沼气直接来源于生物发酵,而生物能来自光合作用,因此沼气的能量的最终来源于太阳能,A不符合题意。煤炭和石油来源于地质历史时期的生物能,而生物能来自光合作用,因此石油和煤炭的能量最终来源于太阳能,B、C不符合题意。地热能量来源于地球内部放射性元素衰变产生的能量,地热能的形成与太阳能无关,D符合题意。故选D。
10.记录地球历史的“书页”是指( )
A. 标本 B. 地层
C. 土壤 D. 岩石
【答案】B
【解析】
【分析】
本题涉及记录地球历史的“书页”相关内容,考查学生对相关知识的掌握程度。
【详解】根据地层的物质组成和结构可以推断地质历史时期的环境特征,根据地层的形态、厚薄、缺失等状况可以推断地质时期的地壳运动状况,因此地层是记录地球历史的“书页”,选项B符合题意。标本、土壤、岩石从功能上和形态上都不是记录地球历史的“书页”,排除A、C、D。故选B。
《汉书·五行志》记载:“西汉河平元年(公元前28年),三月已末,日出黄,有黑气大如钱,居日中央。”
读“太阳结构示意图”,完成下面小题。
11. 图中太阳的大气层E、F、G分别代表
A. 色球、光球、日冕 B. 光球、色球、日冕
C. 日冕、光球、色球 D. 光球、日冕、色球
12. “黑气”在图中出现的位置是
A. ① B. ② C. ③ D. ④
13. 下列不是太阳活动对地球影响的是
A. 干扰电离层,影响有线电短波通信
B. 发生磁暴现象,指南针不能正确指示方向
C. 美丽的极光现象
D. 许多自然灾害受到它的影响,如水旱灾害
【答案】11. B 12. A 13. A
【解析】
本题考查太阳活动的相关知识。
【11题详解】
本题考查的知识点为:太阳大气的结构及太阳活动的类型。太阳大气层由内向外依次是光球层、色球层和日冕层。图中太阳的外部大气层E、F、G分别代表光球层、色球层、日冕层,故B正确,A、C、D错误。故选B。
【12题详解】
太阳大气层由内向外依次是光球层、色球层和日冕层。光球层上常出现的暗黑的斑点,叫太阳黑子。“黑气”指的是黑子。读图可知,图中①为黑子,②为耀斑,③为日珥,④为太阳风,故A正确,B、C、D错误。故选A。
【13题详解】
太阳活动对地球的影响:扰动电离层,干扰无线电短波通讯;扰动地球磁场,产生“磁暴”现象;使两极地区产生“极光”现象;许多自然灾害的发生也与太阳活动有关;发生磁暴现象,指南针不能正确指示方向,故B与题意不符;美丽的极光现象,故C与题意不符;许多自然灾害受到它的影响,如水旱灾害,故D与题意不符;干扰电离层,影响无线电短波通信,故A符合要求。故选A。
读图,回答下列各题。
14. 关于该图反映的大气运动的叙述正确的是
A. 只有水平气压梯度力作用 B. 高空
C. 不考虑摩擦力 D. 近地面
15. 图中d代表的是
A. 地转偏向力 B. 摩擦力
C. 水平气压梯度力 D. 风向
16. 图中的A地与B地相比
A. 水平气压梯度力相同 B. 风向相反
C. A地风速小于B地 D. 摩擦力一定相同
【答案】14. D 15. B 16. A
【解析】
略
下图表示地球上部分生物类型出现的时间范围,横向宽度越大,代表生物物种越多。
读图完成下面小题。
17. 下列生物中,出现最早的是
A. 爬行类 B. 鸟类 C. 两栖类 D. 鱼类
18. 爬行类动物物种最多的地质年代是
A. 古生代 B. 中生代 C. 元古宙 D. 新生代
【答案】17. D 18. B
【解析】
此题主要考查学生通过图表材料,获取地理信息的能力。
【17题详解】
据图得知,鱼类纵向长度最长,出现年代最早,最早出现在古生代。故选D。
【18题详解】
横向宽度越大,代表生物物种越多。爬行类动物在中生代横向宽度最大,所以爬行类动物物种最多的地质年代是中生代。故选B。
2017年8月8日,在我国四川阿坝州九寨沟县发生7.0级地震,震源深度约20千米。据此回答下列小题。
19. 此次四川阿坝州九寨沟县地震的震源位于
A. 地壳 B. 地幔 C. 内核 D. 外核
20. 有关岩石圈的叙述,正确的是
①包括地壳和地幔 ②主要是由各种岩石组成的
③位于软流层以上 ④厚度不一,大陆部分薄,大洋部分厚
A. ①② B. ②③ C. ①④ D. ②④
【答案】19. A 20. B
【解析】
【分析】
本题考查地球圈层。
【19题详解】
根据地震波波速的变化把地球内部可分为地壳、地幔和地核三部分。整个地壳平均厚度约17千米,其中大陆地壳厚度较大,平均为33千米。高山、高原地区地壳更厚,最高可达70千米;平原、盆地地壳相对较薄。据材料可知,此次地震震源深度20千米,可判断震源位于地壳。故选A。
【20题详解】
①岩石圈是指地壳和上地幔顶部而不是整个地幔,故不符合题意;②软流层以上的地幔部分与地壳主要由岩石组成,构成了岩石圈,故正确;③岩石圈包括地壳和软流层以上的地幔部分,故正确;④地壳分为大陆地壳和大洋地壳,大陆部分较厚,大洋部分较薄,而岩石圈除地壳外还包括软流层以上的地幔部分,所以岩石圈厚度不一,大陆部分厚,大洋部分薄,但不会缺失,故不符合题意.故选B
【点睛】根据地震波波速的变化把地球内部可分为地壳、地幔和地核三部分。整个地壳平均厚度约17千米,其中大陆地壳厚度较大,平均为33千米。
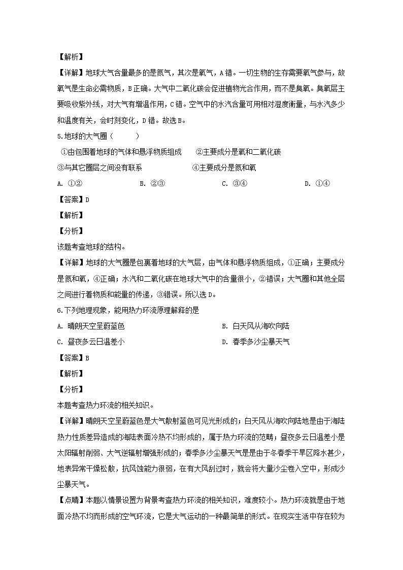
下图为大气垂直分层示意图。据此完成下面小题。
21. 图中字母a、b、c依次表示 ( )
A 对流层、高层大气、电离层
B. 臭氧层、平流层、对流层
C. 平流层、对流层、高层大气
D. 对流层、平流层、高层大气
22. b层是飞机飞行的理想空域,主要原因是 ( )
①大气以平流运动为主
②多晴朗天气
③臭氧密度大
④无线电通信信号强
A. ①② B. ①③ C. ②③ D. ①④
【答案】21. D 22. A
【解析】
本题组大气的垂直分层示意图为材料,设置两道试题,涉及大气层次及特征等相关内容,考查学生对相关知识的掌握程度。
【21题详解】
根据所学知识可知,a层次接近地面,气温随高度升高而降低,为对流层;b层次位于对流层之上,气温大致随高度升高而升高,为平流层;c层次离地面较高,为高层大气。由此推断,选项D符合题意,排除A、B、C。
【22题详解】
图中显示,b层气温大致随高度升高而升高,热的空气在上,冷的空气在下,不易产生对流,大气以水平运动为主,利于飞行,①符合题意。该层次空气稀薄,水汽少,没有对流垂直运动,不易产生云雨,多晴朗天气,利于飞行,②符合题意。臭氧密度大与飞行关系不大,③不符合题意。与地面的无线电通信信号要穿过对流层,无线电通信信号并不一定强,④不符合题意。综合上述判断,选项A符合题意,排除B、C、D。
23.青藏高原比长江中下游平原气温日较差大的原因是青藏高原
①离太阳近 ②比长江中下游平原太阳高度小 ③云层厚且夜晚长
④地势高、空气稀薄 ⑤夜晚大气逆辐射弱
A. ①④ B. ④⑤ C. ②③ D. ②⑤
【答案】B
【解析】
【分析】
本题考查影响气温的主要因素。
【详解】青藏高原比长江中下游平原气温日较差大的原因是青藏高原地势高,空气稀薄,青藏高原白天太阳辐射强,白天气温高,青藏高原夜间大气逆辐射弱,夜间气温低。④⑤正确。与地球和太阳的距离相比,海拔高度影响极小。与长江中下游平原纬度相近,太阳高度相差不大。所以本题选择B选项。
雨水花园是自然形成或人工挖掘的浅凹绿地,用于汇聚并收集雨水,通过植物、沙土的综合作用使雨水得到净化,并使之逐渐渗入土壤,涵养地下水,适用于我国温带季风气候区的一些城市。
据此回答下列各题。
24. 采取浅凹绿地建设雨水花园,对水循环的主要影响是( )
A. 增加了地表径流 B. 减少了地下径流
C. 减弱了植物蒸腾 D. 增加了雨水下渗
25. 下列城市中,适宜建设雨水花园的是( )
A. 北京 B. 兰州 C. 西宁 D. 乌鲁木齐
【答案】24. D 25. A
【解析】
【24题详解】
本题考查人类活动对水循环的影响。根据材料“雨水花园是自然形成或人工挖掘的浅凹绿地,用于汇聚并收集雨水”可知,雨水花园可以减少地表径流,增强下渗,D正确,A错误;根据材料“通过植物、沙土的综合作用使雨水得到净化,并使之逐渐渗入土壤,涵养地下水”可知,雨水花园可以增强植物蒸腾,增强地下径流,B、C错误。故选D。
【25题详解】
本题考查区域自然环境特征。根据材料可知,雨水花园适用于我国温带季风气候区的一些城市。四城市中只有北京卫温带季风气候,降水季节变化大,且水资源短缺,适宜建设雨水花园,B对。乌鲁木齐、兰州、西宁为温带大陆性气候,BCD错误。故选A。
大气圈垂直分层分为对流层、平流层和高层大气,其中对流层和平流层跟人类活动的联系较为密切。据此完成下面小题。
26. 对流层大气的直接热源来自( )
A. 地面辐射 B. 大气逆辐射 C. 太阳辐射 D. 云层反射
27. 关于平流层的叙述,错误是( )
A. 气温随着海拔的升高而升高 B. 大气运动以水平运动为主
C. 靠臭氧吸收紫外线而增温 D. 能反射无线电短波
【答案】26. A 27. D
【解析】
【26题详解】
对流层大气的气温随海拔高度的增加而递减,故对流层大气的直接热源是地面辐射,但对流层大气的根本热源来自于太阳辐射,据此分析结合问题本题A正确。
【27题详解】
平流层臭氧含量大,吸收紫外线增温,气温随着海拔的升高而升高,大气运动的对流运动弱,以水平运动为主;而能够反射无线电短波的大气层是电离层,电离层存在于高层大气并不在平流层中,D选项符合题意。据此分析选D。
【点睛】近地面是对流层大气的直接热源和水源,气温随海拔高度的增加而递减,大气运动以对流运动为主;平流层靠臭氧吸收紫外线而使自己增温很快,气温随海拔高度的增加而升高,大气运动以水平运动为主。
读下图,回答下面小题。
28. 若此图为热力环流侧视图,则下列说法正确的是
A. 引起热力环流的原因是地面冷热不均
B. 温度:甲>乙>丙>丁
C. 热力环流是大气最复杂的形式
D. 气压:丁>甲>乙>丙
29. 若此图是城市热岛环流侧视图,在②处植树造林,对城市空气起到的作用是
A. 增温和增湿 B. 净化和增温
C. 净化和增湿 D. 减湿和减温
30. 若此图表示的是海陆风示意图,乙处地面可能是
① 白天陆地 ② 白天的海洋 ③ 夜晚的陆地 ④ 夜晚的海洋
A. ①② B. ②③ C. ③④ D. ①④
【答案】28. A 29. C 30. D
【解析】
试题分析:
【28题详解】
若此图为热力环流侧视图,甲处气流下沉,温度低,气压高;乙处气流上升,温度高,气压低,引起热力环流的原因是地面冷热不均,所以A正确。
【29题详解】
此图为城市热岛环流示意图,乙大气上升,故温度高为城市,甲大气下沉,故温度低为郊区,城市风为郊区吹向城市,为了防止对城市造成二次污染,需在城郊之间建设绿化带,城郊之间的绿化带,具有吸附尘埃净化空气、蒸腾作用,即为净化增湿的作用。
【30题详解】
白天陆地升温快,海洋升温慢,陆地上形成低气压,海洋上形成高气压,风从海洋吹向陆地,形成海风;夜晚陆地散热快,海水散热慢,陆地上形成高气压,海洋上形成低气压,风从陆地吹向海洋。
考点:大气运动
第II卷(非选择题)
二、填空题(共20分,每空1分)
31. 读图,回答问题。
(1)添出图中数字序号表示的在水循环环节名称① ② ③ ④ ⑤ ,由③变成⑤需要经过 环节。
(2)图中①→⑥过程属于 循环。
(3)下列情况中能实现②环节的正确图示是 (填序号)。
(4)能够使陆地水资源不断得到补充的水循环由哪些环节组成? 。(填序号)
(5)修水库是对 个环节进行了改变。(填序号)
【答案】(1)蒸发 水汽输送 降水 地表径流 地下径流 下渗
(2)海洋水
(3)③
(4)①②③④⑤
(5)④
【解析】
试题分析:
(1)由图上可知,①是指海洋水汽受热蒸发,②是将水汽输送到陆地;③是水汽遇冷形成降水;④是降水后,在地表形成了径流;⑤是地表水下渗到地表下面.
(2)由图上可以看出,①和⑥之间是在海洋内进行的循环,没有与陆地参与循环.
(3)由上题可知,②环节是将海洋水汽输送到陆地,在四幅图中能实现这一环节的只有③了,是白天时,陆地气温高、气压低,海洋气温低、气压高,风会由海洋吹向陆地.
(4)从图可以看出,要使陆地水循环不断地得到补充,是由①水汽蒸发,再到②的水汽输送,到③处降水,再到④处形成地表径流,最后到⑤处地表水的下渗,与⑥和⑦没有关系.
(5)修水库是改变了地表径流的水,将水拦起来,对其他环节没有改变,没有造成影响.
考点:本题考查水循环的有关知识.
32.读以下材料,回答问题。
材料一:2016年11月22日凌晨日本福岛附近发生7.4级地震,震源深度14公里。
材料二“地震波在地球内部圈层的传播示意图”
(1)此次地震的震源位于( )
A.外地核 B.岩石圈 C.下地幔 D.软流层
(2)图中A,B所表示的两个不连续界面分别是______、______。它们之间的圈层叫做________。
(3)地震波F为______波(填横波或纵波),根据地震波向地球内部波速变化可判断D层和H层的物质状态分别为________、________。
(4)岩石圈是指______层以上(或由_______和________组成)的圈层。
【答案】 (1). B (2). 莫霍界面 (3). 古登堡界面 (4). 地幔 (5). 纵 (6). 液态 (7). 固态 (8). 软流 (9). 地壳 (10). 上地幔顶部
【解析】
【分析】
本题考查地球的圈层结构的相关知识。
【详解】(1)由材料可知,地壳的平均厚度为17千米,此次地震的震源深度为14公里,位于岩石圈,B正确。
(2)图中A处横波、纵波均增加,A为莫霍界面,B为古登堡界面;它们之间的圈层叫地幔。
(3)图中F波速度快为纵波,D层中横波消失,物质状态为液态可熔状态;H层纵波速度加快,可能为固态。
(4)软流层以上的地幔加上地壳组成了岩石圈,软流层是有塑性物质组成,是岩浆的发源地。故岩石圈包括地球和部分上地幔。