广西桂林十八中2019-2020学年高一下学期期中考试地理试题
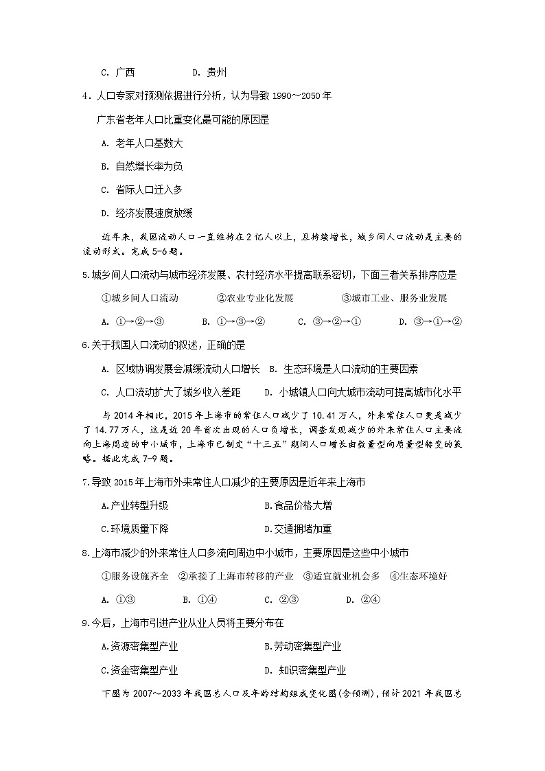
展开桂林十八中2019-2020学年度19级高一下学期期中考试卷地 理 注意事项:① 试卷共 6 页,答题卡 2 页。考试时间90分钟,满分100分; ②正式开考前,请务必将自己的姓名、考号用黑色水性笔填写清楚并张贴条形码;② 请将所有答案填涂或填写在答题卡相应位置,直接在试卷上做答不得分。第I卷(选择题,共70分)一、选择题(本题包括35小题。每小题只有一个选项符合题意。每小题2分,共70分)图1示意2015年欧盟境内欧盟籍和非欧盟籍的人口结构。据此完成1~2题。1.与欧盟籍相比,2015年非欧盟籍A.男性人口数量较多 B.25~50岁女性比例较小C.劳动人口比例较大 D.50岁以上人口比例较大2.近些年来,非欧盟籍人口占欧盟总人口比例持续加大,使欧盟A.人均消费剧增 B.老龄化进程趋缓C.人均收入剧降 D.劳动力供给过剩人口专家依据1990年的人口现状、自然增长率、人口迁移、经济发展水平,预测了2050年我国四省区老年人口比重与全国平均水平的差值。读图1完成3~4题。3.依据图中信息,2050年前后四省区劳动力短缺最突出的是A. 广东 B. 江苏 C. 广西 D. 贵州4.人口专家对预测依据进行分析,认为导致1990~2050年广东省老年人口比重变化最可能的原因是A. 老年人口基数大 B. 自然增长率为负C. 省际人口迁入多 D. 经济发展速度放缓近年来,我国流动人口一直维持在2亿人以上,且持续增长,城乡间人口流动是主要的流动形式。完成5-6题。5.城乡间人口流动与城市经济发展、农村经济水平提高联系密切,下面三者关系排序应是①城乡间人口流动 ②农业专业化发展 ③城市工业、服务业发展A. ①→②→③ B. ①→③→② C. ③→②→① D. ③→①→②6.关于我国人口流动的叙述,正确的是A. 区域协调发展会减缓流动人口增长 B. 生态环境是人口流动的主要因素C. 人口流动扩大了城乡收入差距 D. 小城镇人口向大城市流动可提高城市化水平与2014年相比,2015年上海市的常住人口减少了10.41万人,外来常住人口更是减少了14.77万人,这是近20年首次出现的人口负增长,调查发现减少的外来常住人口主要流向上海周边的中小城市,上海市已制定“十三五”期间人口增长由数量型向质量型转变的策略。据此完成7-9题。7.导致2015年上海市外来常住人口减少的主要原因是近年来上海市A.产业转型升级 B.食品价格大增 C.环境质量下降 D.交通拥堵加重 8.上海市减少的外来常住人口多流向周边中小城市,主要原因是这些中小城市①服务设施齐全 ②承接了上海市转移的产业 ③适宜就业机会多 ④生态环境好A. ①③ B. ①④ C. ②③ D. ②④ 9.今后,上海市引进产业从业人员将主要分布在A.资源密集型产业 B.劳动密集型产业 C.资金密集型产业 D. 知识密集型产业下图为2007~2033年我国总人口及年龄结构组成变化图(含预测),预计2021年我国总人口达到峰值。据此回答10~12题。10.图示时间段,我国15~64岁人口占总人口比重最大的年份是A.2007年 B.2017年 C.2021年 D.2032年11.从2013年起,我国放宽了计划生育政策,到目前为止,下列人口数量变动受其影响的是①总人口 ②老年人口 ③劳动人口 ④少儿人口A.①② B.②③ C.③④ D.①④12.与其他年份相比,2021年我国人口特点表现为( )A.劳动人口多,就业压力大 B.总人口多,劳动力资源丰富C.人口出生率与人口死亡率较接近 D.老年人口数量与少儿人口数量最接近人口机械增长率是指某地某时段内迁入与迁出人口数的差值与总人口之比。读某地区2006~2014年人口增长率变动图,回答13~14题。13.图示时期该地区人口总数 A.持续上升 B.持续下降C.先增后减 D.先减后增14.推断图示时期该地区人口机械增长率变化的主要原因可能是 A.城镇房价增长慢B.产业升级,需要大量廉价劳动力的企业减少C.社会福利保障水平提高D.自然灾害频繁发生 微信热力图是根据手机用户的位置信息统计分析得到的人口密度分布图。下图为西安市某区域a、b两功能区一天内热力密度变化图(下左图)及该城市功能区分布图(下右图)。读图,完成15~16题。15.图中a功能区位于上右图中的 A.①—②区间 B.②—④区间 C.③—⑤区间 D.④—⑥区间16.符合b功能区特征的是 A.建筑物高大,密度低 B.人口数量昼夜差别大C.交通通达度高,地租低 D.位于市区外缘,污染严重读图,回答17~19题。17.图中的四地租金最高的是 A.甲 B.乙 C.丙 D.丁18.若在四地选择一处建为绿地,从环境角度考虑,对城区意义最大的是 A.甲 B.乙 C.丙 D.丁19.甲地建成一大型批发市场,其区位优势最有可能是 A.邻近高速公路 B.客流量大C.地价低廉 D.环境优美 城市群一般以一个或两个经济比较发达、具有较强辐射带动功能的中心城市为核心,由若干个空间距离较近、经济联系密切、功能互补、等级有序的周边城市共同组成。下图为中原城市群主要城市位置图。读图回答20~21题。20.上图中,城市等级最高的城市是 A.郑州 B.洛阳 C.平顶山 D.开封21.下列关于图中城市的说法,正确的是 A.洛阳提供的服务种类比开封多B.许昌的服务范围包含了漯河的服务范围C.新乡和焦作的城市等级不同D.郑州的服务范围覆盖图示整个区域下图为某市过去五年内城市人口变化分布图。读图回答22~23题。22.该市不同区域人口变化反映的是( )①人口增长类型的差异 ②人口迁移的方向 ③再城市化现象 ④郊区城市化现象A.①② B.③④ C.①③ D.②④23.近郊区常住人口增长率约为26%,主要是由于近郊区( )①环境质量好 ②交通通达度提高 ③土地价格高 ④人文环境好A.①② B.③④ C.①③ D.②④ 动漫产业是指以“创意”为核心,以动画、漫画为表现形式,包含动漫图书、电影、电视、音像制品、和网络等动漫产品的开发、生产、出版、播出、演出和销售,以及与动漫形象有关的服装、玩具、电子游戏等衍生产品的生产和经营的产业。据此完成24~25题。24.动漫产业属于A.原料导向型 B.市场导向型 C.技术导向型 D.劳动力导向型25.现阶段,下列地区比较适宜发展动漫产业的是A.东北平原 B.云贵高原 C.塔里木盆地 D.长江三角洲高原夏菜又称冷凉蔬菜,是指在气候干冷地区夏季生长的蔬菜,如菜花、西兰花等。右图为甘肃兰州市附近山坡上种植的高原夏菜,从半山坡一直铺展到山脚下。据此完成第26-27题。26.甘肃兰州每年的高原夏菜源源不断运向南方市场的时间是 A.1—3月 B.3—6月C.5—10月 D.10—12月27.当地农户在菜地上覆盖薄膜,其主要作用是 A.保温 B.保水C.防风 D.增肥 右上图为某国最大岛屿,该岛拥有全球最洁净的空气。甲地为世界最大的私人薰衣草培植农庄,历史悠久,出产最优质的薰衣草精油。薰衣草易栽培,喜光,无法忍受炎热和潮湿,长期受涝易根烂死亡。该岛中部和西部地区有水电开发。读图,完成第30-31题。28.该岛拥有世界上最大的私人薰衣草培植农庄,对其形成条件和分布特点的说法不正确的是 A.可能位于甲地的向阳坡,光照比较充足B.种植历史悠久,经验丰富,国内、国际市场广阔C.种植于地势平坦低洼地区,水源充足,灌溉方便D.气候温和,环境质量好,有利于提高薰衣草的质量29.若该岛屿发展下列四类产业,发展前景最差的是 A.种植业 B.乳畜业C.海岛旅游业 D.有色金属冶炼湖北省西北山区的某个乡种植玉米。但由于海拔高,秋天还没有成熟就枯萎了。后来,当地农民推广使用“地膜覆盖技术”,春季可提前播种出苗,玉米就能完全成熟。据此完成30~31题。30.以前,造成此山区玉米不能完全成熟的自然因素是A.地形 B.降水 C.土壤 D.光照31.后来,玉米能够成熟是因为A.改善光照 B.运用技术,调节热量 C.土壤改良 D.全球变暖,温度提高飞地工业模式指的是打破行政区划限制,把“飞出地”工业项目转移到“飞入地”,并通过税收分配制度实现两地合作发展的经济模式。辽宁长海县自身难以发展渔产品加工业,借鉴此模式后在普兰店区皮口镇荒芜的海岸上发展渔业加工园,取得良好的社会经济效益。下图为两地区域简图。据此完成第32~33题。32.长海县将渔业加工园布局在皮口镇考虑的主要区位条件是( )A.技术发达 B.基础设施完善C.原料丰富 D.劳动力丰富33.长海县与皮口镇的飞地工业模式会造成( )A.“飞出地”和“飞入地”的产业结构都升级B.“飞出地”税收减少,“飞入地”税收增加C.“飞出地”就业岗位减少,“飞入地”就业岗位增加D.“飞出地”环境压力上升,“飞入地”环境压力下降 “工业上楼”是近年来在我国部分沿海城市改造升级老旧工业园区,发展都市型工业所采取的一种新的发展形式,主要方式是建设高层工业楼宇,并销售或租赁给工业企业。高层工业楼宇正在替代曾经流行一时的“花园式工厂”。据此回答34~35题。34.从“花园式工厂”到“工业上楼”,反映出当地( )A.城市环境明显改善 B.土地供应日趋紧张C.产业转型基本完成 D.信息工业发展迅速35.最适合入驻高层工业楼宇的制造业部门是( )A.医疗仪器 B.五金制品 C.塑胶材料 D.瓶装饮料 第II卷(非选择题,共30分)36.下图为某地区土地利用类型分布示意图,读图回答下列问题。(10分)(1)从城市土地利用类型看,________区的土地利用属于公共事业用地,各功能区中________区占地面积最大。(2分)(2)现拟在①、②、③、④四地中选一处布局一大型批发市场,最佳选址是________,理由是什么?(3分) (3)甲处为化学工业园区,从环境角度分析其布局的合理性。(2分) (4)随着城市化的发展,该城市规划建设新城,现有在东北部和西南部建设新城的两种方案,你支持哪一种方案?请阐述你的理由。(3分) 37.阅读材料,完成下列要求。(20分)材料一 芒果属于热带、亚热带水果,喜温喜光,不耐寒霜、不耐涝、对土壤要求不高,在温度18~35℃(低于10℃停止生长),年雨量700~2000mm的地区生长良好。我国芒果种植主要分布在海南、广东、广西、云南、福建、四川、台湾等省区,其中四川省攀枝花市是目前世界上纬度最高、海拔最高的大规模芒果生产基地。材料二 表1是攀枝花芒果产区气候统计、表2是攀枝花芒果与广东湛江芒果成分对照、表3是我国芒果主要产区上市时间月分123456789101112全年气温13.616.62124.425.826.325.324.722.420.216.112.820.8降水4.23.510124613320721014161212850 表1 主要成分可溶性固形物(%)总糖(%)总酸(%)湛江芒果16.711.364.7攀枝花芒果22.611.514.2 表2 产区海南广东广西云南攀枝花上市时间2~6月6~7月6~8月7~8月7~10月 表3 (1)分析攀枝花市适宜种植芒果的自然原因。(6分) (2)与其他产区相比,攀枝花芒果生产有何特点,并分析原因。(8分) (3)攀枝花市准备继续扩大芒果种植面积,但有人不赞成。请说明反对扩种理由。(6分) 桂林十八中2019-2020学年度19级高一下学期期中考试地 理 参考答案 1-5:CBCCD 6-10:AACDA 11-15:DCCBB 16-20:BDDAA21-25:DDACD 26-30:CBCAA 31-35:BBABA 36.(1)文教 住宅(2)① 靠近铁路和高速公路,交通便利;城市外围,地价低。(3)河流下游方向,对城市水源污染小;最小风频上风向,对城市大气污染小。(4)(以下两种答案任答其一,言之有理即可。)一、东北部。有铁路、高速公路提供便利的交通;靠近工业区,基础设施较好,便于工人上下班。二、西南部。地势较高,河流的上游,盛行风的上风向,环境较好;利用荒地,占用耕地少。 37.(1)地处金沙江谷地,山坡地多,适合林果业发展,排水性好有利于芒果生长;(2分)因地形阻挡,冬季北方冷空气影响较小,气温较高;(2分)降水适中,光照强,气候条件适宜。(2分)(2)特点一果品优。(2分)原因:光照强,昼夜温差大,生长期较长,利于糖分积累,果品优良。(2分)特点二上市晚。(2分)原因:纬度较高,海拔较高,气温相对较低,开花晚,生长期较长,成熟期晚,上市晚。(2分)(3)毁林开荒种芒果,导致水土流失加重;(2分)树种单一,影响生物多样性稳定;(2分)如果向更高纬度、更高海拔推进,易受冻害,产量不稳定;(2分)芒果产量增加,市场竞争压力增大,价格下降,经济效益降低。(2分)(答三点得6分)

