还剩23页未读,
继续阅读
四川省邻水市实验中学2019-2020学年高一上学期期中考试地理试题
展开
www.ks5u.com
四川省邻水实验学校2019-2020学年度上学期
高2019级中期考试地理试题
一、选择题(每个小题只有一个最佳答案,每小题1.5分,共81分)
2018年7月28日凌晨,火星冲日(即地球、火星与太阳在同一条直线上)与本世纪持续时间最长的“红月亮”(月食)同时出现,形成了“火星伴月”的天文奇观,吸引了广大天文爱好者和摄影爱好者的目光。
据此完成下列各题。
1. 组成“火星伴月”的天体为
A. 行星和卫星 B. 恒星和卫星
C. 行星和行星 D. 恒星和行星
2. 下列天体中,距离火星最近的是
A. 金星 B. 土星
C. 地球 D. 太阳
【答案】1. A 2. C
【解析】
【1题详解】
考查天体的特征。“火星伴月”的天体是火星和月球;火星属于行星,月球属于地球的卫星,故A项正确。
【2题详解】
太阳系中,行星距离太阳远近的顺序是,水星、金星、地球、火星、木星、土星、天王星和海王星,故距离火星最近的天体是地球,C项正确。
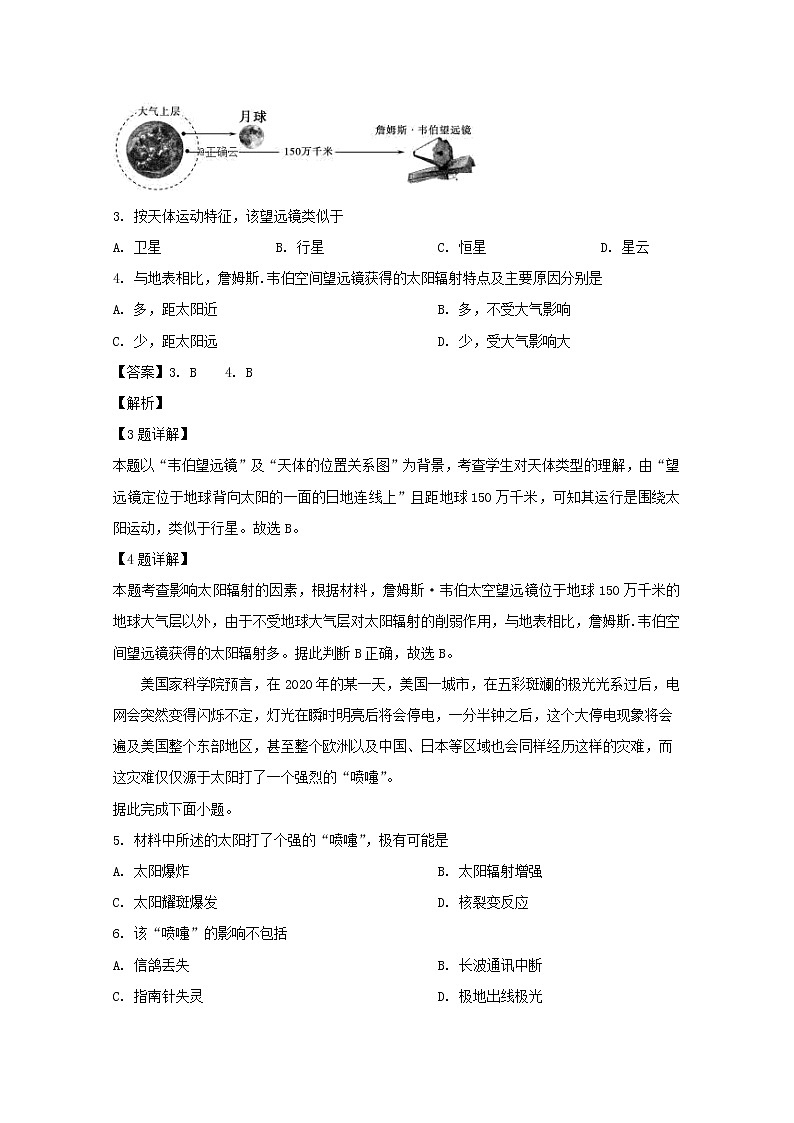
世界上最“贵重”的詹姆斯·韦伯太空望远镜预计在2019年发射,望远镜定位于地球背向太阳一面的日地连线上(如下图所示)。读图,完成下面小题。
3. 按天体运动特征,该望远镜类似于
A. 卫星 B. 行星 C. 恒星 D. 星云
4. 与地表相比,詹姆斯.韦伯空间望远镜获得的太阳辐射特点及主要原因分别是
A. 多,距太阳近 B. 多,不受大气影响
C. 少,距太阳远 D. 少,受大气影响大
【答案】3. B 4. B
【解析】
【3题详解】
本题以“韦伯望远镜”及“天体的位置关系图”为背景,考查学生对天体类型的理解,由“望远镜定位于地球背向太阳的一面的日地连线上”且距地球150万千米,可知其运行是围绕太阳运动,类似于行星。故选B。
【4题详解】
本题考查影响太阳辐射的因素,根据材料,詹姆斯·韦伯太空望远镜位于地球150万千米的地球大气层以外,由于不受地球大气层对太阳辐射的削弱作用,与地表相比,詹姆斯.韦伯空间望远镜获得的太阳辐射多。据此判断B正确,故选B。
美国家科学院预言,在2020年的某一天,美国一城市,在五彩斑斓的极光光系过后,电网会突然变得闪烁不定,灯光在瞬时明亮后将会停电,一分半钟之后,这个大停电现象将会遍及美国整个东部地区,甚至整个欧洲以及中国、日本等区域也会同样经历这样的灾难,而这灾难仅仅源于太阳打了一个强烈的“喷嚏”。
据此完成下面小题。
5. 材料中所述的太阳打了个强的“喷嚏”,极有可能是
A. 太阳爆炸 B. 太阳辐射增强
C. 太阳耀斑爆发 D. 核裂变反应
6. 该“喷嚏”的影响不包括
A. 信鸽丢失 B. 长波通讯中断
C. 指南针失灵 D. 极地出线极光
【答案】5. C 6. B
【解析】
【分析】
本题考查太阳活动对地球的影响。
【5题详解】
在2014年的某一天,美国南部的一些城市,在五彩斑斓的极光光幕过后,电网会突然变得闪烁不定,灯光在瞬时明亮后将会停电,结合太阳活动对地球的影响相关知识进行分析,太阳活动使极地附近产生极光现象;太阳活动使无线电短波产生中断,导致电网会突然变得闪烁不定.故太阳打了强烈的“喷嚏”极有可能是太阳耀斑爆发。故选C。
【6题详解】
太阳活动扰动电离层,干扰无线电短波通讯,使无线电短波通讯产生中断,故B符合题意;太阳活动对信鸽的磁场产生破坏和干扰,直接影响信鸽的导航系统,造成信鸽丢失,故A不符合题意;太阳活动动地球磁场,产生“磁暴”现象,使指南针失灵,故C不符合题意;极地出现极光,故D不符合题意。故选B。
【点睛】太阳活动对地球的影响:扰动电离层,干扰无线电短波通讯;扰动地球磁场,产生“磁暴”现象;使两极地区产生“极光”现象;许多自然灾害的发生也与太阳活动有关。
7.东经125º比东经120º的地方
A. 区时早 B. 地方时早 C. 一定先看到日出 D. 地方时晚
【答案】B
【解析】
【详解】地球自西向东自转, 东边时间早于西边,东经125°位于东经120°以东,地方时较早,故B项正确、D项错误。东经125°与东经120°均处于东八区,区时相同,故A项错误。晨昏线与经线交角随着太阳直射点位置移动而有规律变动,所以东经125°与东经120°两条经线日出早晚不固定,故C项错误。综上所述,本题正确答案为B。
8.85°E所在时区的中央经线为
A. 75°E B. 85°E C. 90°E D. 95°E
【答案】C
【解析】
【详解】根据时区数和中央经线的概念进行分析,时区数=当地经度÷15(四舍五入),东经在东时区,西经在西时区,因此85°E位于东6区,进而通过公式:中央经线=时区数X15度计算出其中央经线为90°E,故选C。
某客机于纽约时间(西五区)10月18目14时20分从美国纽约(74°W)机场起飞,从北极上空直飞而过,抵达北京,据此回下列各題
9. 该客机起飞时,北京时间为
A. 10月18日2时20分 B. 10月19日3时20分
C. 10月18日20时19分 D. 10月19日14时20分
10. 这架飞机丁北京时间10月19日15时40分到达北京,则飞机的飞行时间为
A. 3小时20分 B. 14小时20分
C. 15小时20分 D. 12小时20分
【答案】9. B 10. D
【解析】
【9题详解】
本题主要考查时差。北京时间是东八区的区时,比纽约时间早13个小时。依据东早西晚,东加西减的原则,当客机起飞时,北京时间是10月18日的27时20分,即10月19日的3时20分,B正确。其余选项排除。
【10题详解】
据上题可知,飞机起飞时北京时间是10月19日的3时20分,北京时间10月19日15时40分到达北京,故飞机飞行了12小时20分,D正确。
【点睛】时间的计算如果小于24时,则日期不变,时间不变;如果大于24小时,那么日期加上一天,时间减去24小时;如果是负数,那么日期减去一天,时间加上24小时。
下图是两条大河的河口图,完成下面小题。
11. 图中航道通航条件较好的是
A. 甲、丙 B. 乙、丙 C. 甲、丁 D. 乙、丁
12. 由于地转偏向力的影响,造成平直河道两岸冲刷与堆积的差异(阴影部分为堆积物),则下列正确的图示是
A. B.
C. D.
【答案】11. B 12. D
【解析】
本题考查地转偏向力的影响。
【11题详解】
本题考查地转偏向力的影响。左图位于南半球,受地转偏向力作用影响河流向左偏转,左岸侵蚀作用强,岸陡水深,通航条件好,根据河流流向可知乙岸为左岸,通航条件好;右图为北半球,受地转偏向力作用影响河流向右偏转,右岸侵蚀作用强,岸陡水深,通航条件好,根据河流流向可知丙岸为右岸,通航条件好。综上分析,本题选择B。
【12题详解】
结合上题分析,左图位于南半球,受地转偏向力作用影响河流向左偏转,左岸侵蚀作用强,岸陡水深,右岸以堆积作用为主,岸坡度较缓,水位较低,根据河流流向可知乙岸为左岸,河岸坡度陡,水位深,甲岸为右岸,以堆积作用为主,河坡度较缓,水位较低,据此判断AB错误;而右图为北半球,受地转偏向力作用影响河流向右偏转,右岸侵蚀作用强,左岸以堆积作用为主,根据河流流向可知丙岸为右岸,以侵蚀作用为主,河岸坡度陡,丁岸为左岸,以堆积作用为主,据此判断C错误,D正确。综上本题选择D。
我国探涮器“嫦娥四号”于北京时间2018年12月8日2时23分,在四川西昌卫星发射中心成功发射,并于2019年1月3日10时26分,软着陆于月球背面,实现了人类探测器的首次月背软着陆。
根据材料,完成下面小题。
13. “嫦娥四号”选择在西昌而非甘肃酒泉卫星发射中心发射,是因为这里
A. 海拔高,接近卫星所在的大气层 B. 气候干旱,大气的能见度高
C. 纬度低,自转线速度大 D. 设备先进,科技力量雄厚
14. “嫦娥四号”发射当天,太阳直射点
A. 位于北半球,在向南移动 B. 位于北半球,在向北移动
C. 位于南半球,在向北移动 D. 位于南半球,在向南移动
【答案】13. C 14. D
【解析】
本题考查卫星发射基地的区位因素及地球公转的地理意义。
【13题详解】
西昌比酒泉纬度低,自转线速度大,卫星发射时可以节省很多能源,故C正确。西昌与酒泉虽然海拔高度不同,但都位于大气层的对流层,而卫星应位于地球大气层之外,故A错误。西昌属亚热带季风气候,而酒泉属温带大陆性气候,因此西昌较酒泉气候湿润,故B错误。二者设备与科技力量相近, D错误,综上分析,本题选择C。
【14题详解】
本题考查地球公转的地理意义。 “嫦娥四号”于北京时间2018年12月8日2时23分发射成功,此时位于9月23日至12月22日期间,太阳直射点位于南半球,并向南移动,据此判断,D正确,ABC错误,故选D。
读太阳直射点周年变化示意图,完成下面小题。
15. 当太阳直射点位于B点这一天,下列说法正确的是
A. 亚洲大部分地区为冬半年 B. 邻水的正午太阳高度达一年最大
C. 太阳黑子数目最多 D. 邻水的夜长时间达一年最长
16. 当太阳直射点位于D点这一天,下列说法正确的是
A. 地球公转速度越来越快 B. 地球公转速度最快
C. 地球公转速度越来越慢 D. 地球公转速度最慢
【答案】15. B 16. A
【解析】
【15题详解】
太阳直射点位于B点时是北半球夏至日,此日太阳直射北回归线,北回归线及其以北地区正午太阳高度达到一年中的最大值,背北半球各地区昼长达到一年中的最大值,夜长最小;此时为北半球的夏半年。据此进行判断,亚洲大部分地区位于北半球,因此为夏半年,A错误;邻水位于北回归线以北,因此正午太阳高度达一年最大,B正确;夜长时间达一年最小值,D错误;太阳直射点位置和太阳黑子数目无关,C错误。综上本题选择B。
【16题详解】
据图可知,太阳直射D点时是北半球的冬至日,为每年12月22日前后,靠近近日点,地球公转的速度越来越快,但没有达到最快,因此A正确,BCD错误。故选A。
2016年11月30日,中国申报的“二十四节气——中国人通过观察太阳周年运动而形成的时间知识体系及其实践”被列入联合国教科文组织人类非物质文化遗产代表作名录。我国古人将太阳周年运动轨迹划分为24等份(如下图所示),视太阳从春分点出发,在黄道上每前进15°为一个“节气”。
据此完成下面小题。
17. 从立秋到立冬,广安市可能出现
A. 白昼时间不断变短 B. 日出时刻越来越早
C. 正午日影逐渐变短 D. 正午日影朝向正南
18. 下列节气中,广安市的正午日影长度最接近且较短的是
A. 春分与秋分 B. 大雪与小寒 C. 夏至与冬至 D. 芒种与小暑
【答案】17. A 18. D
【解析】
【17题详解】
本题考查太阳直射点移动。从立秋到立冬,太阳直射点持续向南移动,广安市白昼时间不断变短,日出时刻越来越晚,正午太阳高度持续变小,日影逐渐变长。A正确,BC错误。视太阳从春分点出发,在黄道上每前进15°为一个“节气”,立秋太阳直射点在11.5°N附近,太阳位于广安南部天空,正午日影朝向正北,D错误。综上分析本题选择A。
【18题详解】
本题考查正午太阳高度的变化规律。广安市的正午日影长度最接近且较短的节气,说明两个节气位于夏半年,正午太阳高度角较大,且两个节气关于夏至对称。结合图示中节气可知,芒种与小暑关于夏至对称。因此本题选择D。
下图阴影部分表示7月7日,非阴影部分表示7月8日,每条经线之间的间隔相等,箭头表示地球自转方向。
据此回答下列各题。
19. 此时A点的区时是
A. 7月8日12时 B. 7月7日24时
C. 7月8日6时 D. 7月8日16时
20. 此时北京时间是
A. 7月8日15时 B. 7月8日14时
C. 7月8日20时 D. 7月7日14时
21. 有关A、B、C三点地球自转角速度和线速度的叙述,正确的是
A. 三点地球自转角速度和线速度都相同
B. 三点地球自转角速度和线速度都不相同
C. 三点角速度相同,B点线速度大于C点
D. 三点线速度相同,A点角速度大于B点
【答案】19. C 20. B 21. C
【解析】
【分析】
该题组考查地球自转的规律。根据材料可知,B点所在经线为45°W,A点经度应为0°。
【19题详解】
根据材料,非阴影部分为7月8日,可知90°W即西六区为0:00,A点位于零时区,与西六区相差6个小时,且在西六区的东边。根据“东加西减”原则,A的区时应为7月8日6:00,故正确答案为C。
【20题详解】
北京时间为东八区的区时。根据上题可判断,东八区与西六区相差14个小时,且位于西六区东边。根据“东加西减”原则,北京时间应为7月8日14:00。故正确答案为B。
【21题详解】
根据所学知识,地球自转的角速度处除南北两极外,均为15°/h,但线速度变化规律为由赤道向南北两极递减。故排除A、B、D。
据图可知,C点纬度高于B点,故C点线速度小于B点,C正确。
故正确答案为C。
【点睛】区时计算:
(1)求时区(经度÷15)
(2)求时差(同减异加原则:同为东/西时区,时差=大-小;一东一西的,时区=东+西)
(3)求区时(东加西减原则:东时区始终位于西时区东边,东时区数值越大的越在东,西时区数值越小的越在东)
下表中所列的是6月22日甲、乙、丙、丁四地的白昼时间,根据表中数据完成下面小题。
22. 造成四地白昼时间差异的主要因素是
①地球有天然卫星②黄赤交角的存在③地球的公转④地方时的不同
A. ①② B. ②③ C. ③④ D. ①③
23. 四地中纬度最高的是
A. 甲地 B. 乙地 C. 丙地 D. 丁地
24. 四地中纬度数相同的是
A. 甲和乙 B. 乙和丙 C. 甲和丙 D. 乙和丁
【答案】22. B 23. A 24. D
【解析】
本题考查地球运动的地理意义。
【22题详解】
昼夜长短的变化和差异是地球公转的结果,而地球公转地理现象产生的根本原因是黄赤交角的存在,与地球有无天然卫星没有关系。①错误,②③正确;地方时不同属于地球自转产生的地理意义,④错误。综上所述,本题正确答案为B。
【23题详解】
本天空城昼夜长短与纬度高低之间的关系。春秋分日外,判断纬度高低的方法是不论从昼长还是从夜长看,越接近12小时,所在地点就越接近赤道,也就是纬度越低。依据此原则,四地中纬度最高的是甲地,最低的是丙地。综上所述,本题正确答案为A。
【24题详解】
同半球同一纬度,昼长相等,表中四地的昼长不相等,故其没有在同一半球的同纬度。南北半球纬度相同,其昼长是另一半球同纬度的夜长,两者的昼长和夜长相加是24时,符合条件的只有乙和丁。故选D。
“十一”过后,济南某中学上午第一节课由7:40开始改为8:00,下午放学时间提前1小时。而此时我国某中学上课时间为10:00,放学时间为19:30。据此回答下面小题。
25. 济南某中学调整作息时间的主要依据是
A. 气温高低 B. 太阳高度 C. 经度差异 D. 昼夜长短
26. 资料中所涉及我国某中学可能位于
A. 东南地区 B. 西部地区 C. 华北地区 D. 东北地区
【答案】25. D 26. B
【解析】
试题分析:
【25题详解】
因为十一过后,太阳直射南半球,我国北方地区昼开始小于夜,该中学是根据昼夜长短的变化规律来调整作息时间,故选D。
【26题详解】
据材料可知,我国某中学上课时间较济宁晚,放学时间较济宁早,昼较济宁短,说明该中学应比济宁纬度高,且应位于济宁的西侧,所以可判断该地区应位于我国西部地区,故选B。
考点:考查昼夜长短的变化规律。
下图为“某日地球昼夜分布示意图”,阴影部分表示夜半球,读图回答下列各题。
27. 甲地该日的正午太阳高度为
A. 0° B. 43°08′
C. 66°34′ D. 90°
28. 乙地在4个月内正午太阳高度的变化规律是
A. 不断增大 B. 不断减小
C. 先减小,后增大 D. 先增大,后减小
【答案】27. B 28. D
【解析】
【27题详解】
由图示可知,该日北极圈以北出现极昼,太阳直射北回归线,甲在南回归线;甲的正午太阳高度=90 - 23°26′- 23°26′=43°08′。选B正确。
【28题详解】
图示是北半球的夏至,在未来4个月内,太阳直射点由北回归线向南移动,到赤道-再继续向南半球移动,乙地的正午太阳高度先增大再减小。选D正确。
【点睛】正午太阳高度分布规律:从太阳直射点地(此处为90°)所在纬度向南北递减,
春分和秋分:太阳直射赤道,正午太阳高度角自赤道向南北两极逐渐递减。之后太阳直射点慢慢向北移动,到夏至时到达太阳直射最北点---北回归线。
夏至日:正午太阳高度角自北回归线向南北两极递减。太阳直射点再往南移动,到秋分回到赤道,过了秋分继续向南移动,到冬至时太阳直射点到达南回归线。
冬至日:正午太阳高度角自南回归线向南北两极逐渐递减。
汉字造字中蕴含某些地理知识,如“间”——“门里有日午间到”,午间即正午。据图回答下列各题。
29. 图中门的朝向可能是
①正东 ②正西 ③正南 ④正北
A. ①② B. ②③ C. ①③ D. ③④
30. 关于图中屋内正午地面光照面积的说法,正确的是
A. 全年一样 B. 春秋分日各地一样
C. 正午比上午大 D. 夏至日北半球中纬度地区达到全年最小
【答案】29. D 30. D
【解析】
【分析】
根据材料中汉字造字知识,“间”即正午,太阳高度达到一天中的最大值.太阳光线透过门口射入屋内,太阳高度越大,屋内光照面积越小,反之,太阳高度越小,屋内光照面积越大。
【29题详解】
从图片上看,该地正午阳光是斜射,也就是此日该地位于直射点所在纬线的北面或南面,此时该地位于直射点的正北或正南方向,阳光能照射进门,所以门的朝向为正南或正北。材料及图片所示,“间”的含义,门口应朝向太阳所在的方向,正午时太阳不可能在正东或正西方向,③④正确,选D。
【30题详解】
根据分析可知,随着太阳直射点的南北移动,一个地区的(正午)太阳高度不断变化,屋内光照面积不断变化,A错;春秋分日太阳直射赤道,全球正午太阳高度自赤道向两极递减,屋内光照面积自赤道向两极递增,B错;上午太阳高度小于正午,屋内光照面积大,C错;夏至日北半球中纬度地区正午太阳高度达到一年中最大值,屋内光照面积最小,D正确。
【点睛】本题难度较小,主要考查了门的朝向,调用正午太阳高度的相关知识是解题的关键。
太阳能热水器集热板与地面的夹角可调节,为使集热效率达到最高,应保持正午太阳光与集热板垂直,若当地的正午太阳高度为H,则集热板与地面的夹角应为90°-H,如图所示。
读图,完成下面小题。
31. 广安一年中调节杆的高度最小的月份是
A. 12月 B. 9月 C. 6月 D. 3月
32. 集热板与地面夹角从最小增大到最大期间
A. 邻水日落时间不变 B. 地球公转速度逐渐减小
C. 邻水正午时刻楼房的影长逐渐增大 D. 邻水昼短夜长,且昼渐长
【答案】31. C 32. C
【解析】
本题考查地球运动的地理意义。
【31题详解】
从材料和图中可看出,该地正午太阳高与集热板与地面夹角和为90°。读图可知,调节杆高度越小,正午太阳高度越大,所以广安一年中调节杆高度最小的月份是正午太阳高度最大的月份,夏至正午太阳高度最大,故为6月份。故选C。
【32题详解】
读图可知,集热板与地面夹角和正午太阳高度互余,集热板与地面夹角从最小增大到最大期间也就是正午太阳高度从最大减小到最小期间,即夏至到冬至期间,邻水日落时逐渐提前,A错误;地球公转速度先减小后增大,B错误;正午太阳高度逐渐减小则邻水省正午楼房的影长逐渐增大,C正确;邻水省由昼长夜短到昼短夜长,且昼渐短,D错误。故选C。
北京时间2019年10月28日凌晨,甘肃省夏河县发生5.7级地震,震源深度(指震源到地面的垂直距离)10千米,震中位于该县扎油乡,距县城18公里,合作市、夏河县震感强烈,天水市、兰州市有明显震感。经官方排查统计,目前地震已造成21人受伤,234户民众受灾。
据此完成下面小题。
33. 此次地震发生后,地震波横波(S波)和纵波(P波)的传播速度在经过莫霍界面时发生的显著变化是
A. S波、P波的波速都明显增加 B. S波完全消失,P波的波速突然下降
C. S波、P波的波速都明显下降 D. P波完全消失,S波的波速突然下降
34. 地震发生时,当地居民感觉是
A. 左右摇晃 B. 先左右摇晃后上下颠簸 C. 上下颠簸 D. 先上下颠簸后左右摇晃
【答案】33. A 34. D
【解析】
【33题详解】
本题考查地震波传播速度的变化,地震波自上而下通过莫霍界面时,横波和纵波传播速度都明显增加。此次地震震源深度为10千米,地处地壳,位于莫霍界面以上,所以地震波自上而下通过莫霍界面时传播速度应该是增加,故A正确。
【34题详解】
本题考查地震波的影响。横波(S波)波速慢,纵波(P波)波速快。地震发生时,纵波先传至地面,当地居民的感觉是先上下颠簸,横波后传至地面,当地居民感觉左右摇晃。故选D。
五大连池风景区总面积1060 km2,14座新老时期火山的喷发年代跨越200多万年,被誉为“天然火山博物馆”和“打开的火山教科书”。一条蜿蜒曲折的河流将五个火山堰塞湖连在一起,形成了五大连池。
结合五大连池(局部)景观图和地球的内部圈层结构图,回答下面小题。
35. 从火山口喷出的炽热岩浆一般来源于
A. ①圈层 B. ②圈层 C. ③圈层 D. ④圈层
36. 五大连池景观体现出的地球圈层的个数是
A. 2个 B. 3个 C. 4个 D. 5个
37. 下列关于地球圈层特点的叙述,正确的是
A. ④圈层的温度、压力和密度都比较小 B. ③圈层最可能为液态
C. ②圈层横波不能通过 D. ①圈层厚度海洋大于陆地
【答案】35. B 36. C 37. B
【解析】
本题组主要考查地球圈层结构,属于知识识记内容,难度较小。
【35题详解】
从火山口喷发出的炽热岩浆一般来源于②圈层,也就是上地幔顶部软流层。所以选B。
【36题详解】
五大连池景观图中出现了大气圈、水圈、生物圈、岩石圈四大圈层。C选项正确。
【37题详解】
④圈层为内核,温度、压力和密度都较大,A错误;③圈层为外核,横波不可以通过,最可能为液态,B正确;②圈层为地幔,横波和纵波都可以通过,C错误;①圈层为地壳,厚度(大陆地壳厚度一般为35-45千米,大洋地壳一般厚度只有几千米)海洋较陆地小,D错误。
党的十八大以来,习近平总书记对生态文明建设作出了许多重要指示和批示,逐步形成了关于生态文明建设的系统部署。提出树立“绿水青山就是金山银山”的强烈意识,倡导低碳生活,减少CO2排放。结合“地面大气受热过程示意图”(如下图)。
完成下列各题。
38. 读下图,下列说法正确的是( )
A. 白天,晴天比阴雨天气气温高,是因为晴天时④较多
B. 天空呈现出蔚蓝色是因为②的缘故
C. 青藏高原海拔高空气稀薄,所以②比较强
D. ①为短波辐射
39. 倡导低碳生活,减少CO2排放可以使( )
A. ①增强 B. ②增强 C. ③减弱 D. ④减弱
【答案】38. D 39. C
【解析】
【38题详解】
白天,晴天比阴雨天气气温高,是因为晴天时大气对太阳辐射的削弱④较少,射向地面的太阳辐射①较多;天空呈现出蔚蓝色是因为大气的散射作用较强的缘故,大气的散射属于大气的削弱作用,对应④;青藏高原海拔高,空气稀薄,所以大气对太阳辐射的削弱④较少,射向地面的太阳辐射①较多;①为射向地面的太阳辐射,属于短波辐射,据此选D。
【39题详解】
倡导低碳生活,减少CO2排放可以使大气对地面辐射的吸收能力②减弱,使得大气逆辐射③减弱,从而使得近地面升温减弱,也就是②减弱、③减弱。据此分析选C。
【点睛】大气的受热过程
近地面是大气的直接热源。太阳辐射是短波辐射,经过大气的削弱作用后会到达地面,地面吸收太阳辐射后会增温,之后以红外线长波辐射形式向外辐散热量,大气中的水汽和二氧化碳能强烈吸收地面辐射,而后大气会以大气辐射的形式放散热量,其中,射向地面的部分可以补偿地面损失的热量,对地面起到保温作用,被称为大气逆辐射,这个过程被称为“太阳暖大地,大地暖大气,大气还大地”。其中,大气对太阳辐射的削弱作用、大气对地面的保温作用都与云量呈正相关。
电视剧《闯关东》中的场景:“主人公朱开山为了避免所种的庄稼遭受霜冻危害,在深秋的夜晚带领全家人及长工们在田间地头点燃了柴草…”
结合大气受热过程示意图,完成下面小题。
40. 关于图中a、b、c所代表的内容,叙述正确的是:
A. a代表近地面大气的直接热源
B. a、b、c所代表的辐射波长的大小关系是a C. b代表的辐射主要被大气中的臭氧吸收
D. c代表的辐射与天气状况无关
41. 朱开山一家燃烧柴草防御霜冻的做法,有利于:
A. 增强a辐射 B. 增强b辐射 C. 增强c辐射 D. 改变b的辐射方向
【答案】40. B 41. C
【解析】
本题主要考查大气的受热过程。
【40题详解】
A. a代表太阳辐射,直接被大气吸收的太阳辐射是很少的,近地面大气的直接热源是地面,不是太阳辐射,故A错误。
B. a代表太阳辐射、b代表地面辐射、c代表大气逆辐射,因为物体温度越高,所释放辐射的波长越短,从温度角度来说,a>b>c,所以三者代表的辐射波长的大小关系是a C. b代表地面辐射,为长波辐射,主要被大气中吸收长波辐射的二氧化碳和水汽吸收,故C错误。
D. c代表大气逆辐射,晴天大气逆辐射会减弱,阴天会增强,所以c与天气状况有关,故D错误。
本题正确答案为B。
【41题详解】
霜冻主要出现在晚上,晚上气温的高低主要取决于大气逆辐射的强弱,朱开山一家燃烧柴草防御霜冻的做法,有利于增强大气逆辐射,提高气温,才能防御霜冻,故正确答案为C。
读北半球某地高空等压面分布图,完成下面小题。
42. 下面四幅热力环流示意图中,与上图所示气压分布状况相符的是
A. B.
C. D.
43. 下列关于等压面示意图的叙述,正确的是
A. a地为城市,b地为郊区 B. a地为海洋,b地为陆地
C. a地可能昼夜温差较小 D. b地可能出现阴雨天气
【答案】42. B 43. D
【解析】
本题考查热力环流原理的应用。
【42题详解】
读图根据等压面的弯曲状况可知,高空c地为高压,d地为低压;近地面气压状况与高空相反,a处是高压,b处为低压。因此气流的流向为a→b→c→d→a。故选B。
【43题详解】
结合上题分析可知,a地温度低,气流下沉,多晴朗天气,日较差较大;b地温度高,气流上升,多阴雨天气,D正确,C错误;根据热力环流的原理进行判断,城市与郊区相比,城市气温较高,近地面形成低压,郊区温度较低,近地面形成高压,因此a地为郊区,b地为城市,A错误;由于海洋和陆地白天和夜晚的气温差异,因此在该图中无法判断,B错误,综上本题选择D。
暑假期间,家位北京的小红到沿海城市旅游,她发当她风向具有明昆的登夜变化,并绘制如下示意图。据此完成下列问题。
44. 上图示时间
A. 陆地气温较低 B. 正值夜晚
C. 海面气压较低 D. 海浜凉风习习
45. 她发现海边风力比家乡大,当地妇女多用纱中遮面。这里风力较大的主要影响因素是
①地转偏向力②水平气压梯度力③摩擦力④重力
A. ①② B. ②③ C. ③④ D. ①④
【答案】44. D 45. B
【解析】
【分析】
白天,在太阳照射下,陆地升温快,气温高,空气膨胀上升,近地面气压降低,所以在近地面,海洋的气压比陆地气压高,风是从海洋吹向陆地,形成“海风”;夜晚情况正好相反,空气运动形成“陆风”。
【44题详解】
图示风是从海洋吹向陆地,应是白天,在太阳照射下,陆地升温快,气压低,海洋的气压比陆地气压高,海风习习,D正确。
【45题详解】
影响风力的主要有水平气压梯度力和摩擦力的大小,水平气压梯度力大,风力大;摩擦力大,风力小,②③正确;地转偏向力只影响风的方向,①错误;重力对风没有影响,④错误。故选B。
【点睛】本题以沿海地区的风向为背景,属于知识性试题,考查了学生读图用图的能力,解题的关键是掌握海陆风的成因,解题时应注意对课本知识的把握。
下图示意某一等高面。M、N为等压线,其气压值分别为PM、PN,M、N之间的气压梯度相同。①-⑧是只考虑水平受力,不计空气垂直运动时,O点空气运动的可能方向。
完成下面小题。
46. 若此图表示南半球,PM>PN,则O点风向为
A. ⑥或⑦ B. ①或⑥ C. ④或⑧ D. ③或④
47. 若此图表示高空等高面,PM
A. ③或④ B. ②或⑧ C. ③或⑦ D. ⑥或⑦
【答案】46. D 47. C
【解析】
本题考查等压线图中风向的判断。
【46题详解】
本题考查气压与风相关知识。由于Pm>Pn,可推知⑤为水平气压梯度力,则O点风向应考虑两种情况。若此等高面在高空,则不受摩擦力的影响,风从高压吹向低压,南半球受地转偏向力的影响,风向向左偏转至与等压线平行,则O点的风向为③;如果此等高面在近地面,则还受到摩擦力的影响,在向左偏转的地转偏向力的作用下,近地面的风向与等压线斜交,则O点的风向为④。 故本题应该选择③或④,正确答案为D。
【47题详解】
本题考查气压与风的相关知识。风从高压吹向低压,高空不受摩擦力的影响,北半球地转偏向力向右,风向最终与等压线平行,故风向为③;南半球地转偏向力向左,风向最终与等压线平行,风向为⑦。故本题应选择③或⑦,正确答案为C。
读下图北半球某地近地面气压分布(单位:百帕)示意图,回答下列各题。
48. 四地中风力最大的是
A. ① B. ② C. ③ D. ④
49. ④处的风向为
A. 东南风 B. 东北风 C. 西北风 D. 西南风
【答案】48. C 49. B
【解析】
同一图中,等压线越密集,水平气压梯度力越大,风力越大。在水平方向上,空气垂直于等压线,由高压吹向低压,北半球向右偏。
【48题详解】
同一图中,等压线越密集,水平气压梯度力越大,风力越大。四地中风力最大的是③,C对。①、②、④三地的等压线较稀疏,风力较小,A、B、D错。
【49题详解】
在水平方向上,空气垂直于等压线,由高压吹向低压,北半球向右偏。根据图示等压线分布,④处的风向为东北风,B对。A、C、D错。
读“近地面主要风带示意图”,完成下面小题。
50. 表示北半球西风带的是
A. ① B. ② C. ③ D. ④
51. 下图为“三圈环流的局部图”,图中甲、乙两风带分别对应的是
A. 甲——①,乙——② B. 甲——③,乙——④
C. 甲——②,乙——④ D. 甲——①,乙——③
【答案】50. B 51. B
【解析】
本题主要考查风带的移动规律。
【50题详解】
根据纬度位置和风向判断,①②③④四个近地面风带分别是信风带、西风带、信风带、西风带。其中属于北半球的风带是①②,其中②为北半球的西风带,属于南半球的是③④。故选B。
【51题详解】
读图,图中乙处形成极锋,位于副极地低气压带。乙位于暖气团一侧,说明来自较低纬度。所以甲乙之间是副热带高气压带,结合图中方向,甲是南半球的信风带,应是东南信风,对应图③。乙是南半球的盛行西风带,吹西北风,对应图④。B对,A、C、D错。
读以某极点为中心的地球部分示意图,阴影部分为气压带,箭头为风向。完成下列各题。
52. 图中甲地所处的气压带名称是( )
A. 赤道低气压带 B. 副热带高气压带
C. 副极地低气压带 D. 极地高气压带
53. 图中乙地的盛行风向是( )
A. 东北风 B. 东南风 C. 西北风 D. 西南风
54. 此时图示半球所处季节是( )
A. 春季 B. 夏季 C. 秋季 D. 冬季
【答案】52. B 53. D 54. B
【解析】
试题分析:
【52题详解】
图中甲地位于30°附近,根据全球气压带风带分布规律可知为副热带高压带。
【53题详解】
结合上题可知图中①②两地所在位置副热带高压带,则60°到70°之间为副极地低压带,乙为西风带,盛行偏西风,即图中箭头指向偏东方向,说明此图为北半球,则乙地盛行风向为西南风。
【54题详解】
从图中可以看出,此时气压带和风带的位置相对偏北,说明气压带风带北移,该半球为夏季。
考点:气压带和风带
二、非选择题(共2题,共19分)
55.下图甲为“某日极点太阳照射投影图”,图乙是“地球公转轨道示意图”,读图回答下列问题。
(1)图甲是以______极点为中心的俯视图,图中ABD线表示晨昏线中的______线。
(2)此时C点的地方时为___________。
(3)该日B地的昼长为______小时,日出时间为____________。
(4)图甲所示日期,此图所示的节气为_____,地球处在图乙所示的______位置上,该日太阳直射纬度为______。
(5) 该日,A点的正午太阳高度为_________。
(6)该日,四川邻水的昼夜长短情况是_________。
【答案】 (1). 北 (2). 昏 (3). 21:00 (4). 6 (5). 9:00 (6). 冬至 (7). ③ (8). 23°26′S (9). 66°34′ (10). 昼短夜长
【解析】
【分析】
本题考查太阳光照图和地球公转的地理意义。
【详解】(1)甲图中地球逆时针自转,是以北极点为中心的半球图;根据地球自转方向可知,地球表面某点越过AD线后由昼半球进入夜半球,因此该线为昏线。
(2)图中A点所在经线位于昏线与赤道的交点,其地方时为18:00;C点位于A点以东45°,其地方时比A点早3小时,为21:00。
(3)因B点位于昏线上,此刻正值日落,且B点的昼弧为2格,跨90°,因此该地昼长为6小时,根据昼长公式,昼长=(12-日出时间)x2计算出该地的日出地方时为9:00。
(4)根据甲图可知此时北极圈及其以北的地区出现极夜现象,此时太阳直射南回归线,为北半球的冬至日,日期为12月22日前后。根据图乙中地球公转的轨道( 逆时针)及地轴的倾向判断,①为夏至日,②为秋分日,③为冬至日,④为春分日,此时位于③。
(5)12月22日太阳直射南回归线,A点位于赤道上。根据正午太阳高度计算公式,可得A点的正午抬眼高度为66°34′。
(6)12月22日,太阳直射南回归线,北半球各地昼最短,夜最长,昼短夜长。因此邻水此时昼短夜长。
56.读北半球“气压带、风带示意图”,完成下列问题。
(1)B、C、D、E(气压带或风带名称)分别是:B______C______D______E______
(2)图中气压带中属于动力原因形成的是______,属于热力原因形成的是______(用字母表示)
(3)各气压带中,少雨的是______,多雨的是______(用字母表示)。
(4)北半球夏季时,图中气压带和风带的位置将偏______(南或北)。
【答案】 (1). 东北信风带 (2). 副热带高气压带 (3). 盛行西风带 (4). 副极地低气压带 (5). CE (6). AG (7). AE (8). CG (9). 北
【解析】
【分析】
本题考查三圈环流及气压带和风带的分布规律及其对气候的影响。
【详解】(1)本题考查三圈环流及气压带、风带的分布规律。根据材料可知,该图表示北半球的三圈环流,由C、E所在纬度可以知道,气压带C、E分别是副热带高气压带和副极地低气压带;由B、D所在纬度可以知道,风带B为东北信风带(或低纬信风带)、D为盛行西风带(或中纬西风带)。
(2)根据气压带、风带的形成过程分析,因为热力原因形成的气压带是赤道低气压带(A)和极地高气压带(G);因为动力原因形成的气压带是副热带高气压带(C)和副极地低气压带(E)。
(3)根据气压带风带对气候的影响(低气压带内由于盛行上升气流,容易带来降雨天气;高气压带内由于气流下沉,容易带来晴朗天气),因此各气压带中,少雨的是极地高气压带(G)和副热带高气压带(C),多雨的是赤道低气压带(A)和副极地低气压带(E),
(4)由于太阳直射点的移动,全球气压带和风带将会随着太阳直射点的移动有规律的移动,就北半球而言,大致夏季偏北,冬季偏南。
四川省邻水实验学校2019-2020学年度上学期
高2019级中期考试地理试题
一、选择题(每个小题只有一个最佳答案,每小题1.5分,共81分)
2018年7月28日凌晨,火星冲日(即地球、火星与太阳在同一条直线上)与本世纪持续时间最长的“红月亮”(月食)同时出现,形成了“火星伴月”的天文奇观,吸引了广大天文爱好者和摄影爱好者的目光。
据此完成下列各题。
1. 组成“火星伴月”的天体为
A. 行星和卫星 B. 恒星和卫星
C. 行星和行星 D. 恒星和行星
2. 下列天体中,距离火星最近的是
A. 金星 B. 土星
C. 地球 D. 太阳
【答案】1. A 2. C
【解析】
【1题详解】
考查天体的特征。“火星伴月”的天体是火星和月球;火星属于行星,月球属于地球的卫星,故A项正确。
【2题详解】
太阳系中,行星距离太阳远近的顺序是,水星、金星、地球、火星、木星、土星、天王星和海王星,故距离火星最近的天体是地球,C项正确。
世界上最“贵重”的詹姆斯·韦伯太空望远镜预计在2019年发射,望远镜定位于地球背向太阳一面的日地连线上(如下图所示)。读图,完成下面小题。
3. 按天体运动特征,该望远镜类似于
A. 卫星 B. 行星 C. 恒星 D. 星云
4. 与地表相比,詹姆斯.韦伯空间望远镜获得的太阳辐射特点及主要原因分别是
A. 多,距太阳近 B. 多,不受大气影响
C. 少,距太阳远 D. 少,受大气影响大
【答案】3. B 4. B
【解析】
【3题详解】
本题以“韦伯望远镜”及“天体的位置关系图”为背景,考查学生对天体类型的理解,由“望远镜定位于地球背向太阳的一面的日地连线上”且距地球150万千米,可知其运行是围绕太阳运动,类似于行星。故选B。
【4题详解】
本题考查影响太阳辐射的因素,根据材料,詹姆斯·韦伯太空望远镜位于地球150万千米的地球大气层以外,由于不受地球大气层对太阳辐射的削弱作用,与地表相比,詹姆斯.韦伯空间望远镜获得的太阳辐射多。据此判断B正确,故选B。
美国家科学院预言,在2020年的某一天,美国一城市,在五彩斑斓的极光光系过后,电网会突然变得闪烁不定,灯光在瞬时明亮后将会停电,一分半钟之后,这个大停电现象将会遍及美国整个东部地区,甚至整个欧洲以及中国、日本等区域也会同样经历这样的灾难,而这灾难仅仅源于太阳打了一个强烈的“喷嚏”。
据此完成下面小题。
5. 材料中所述的太阳打了个强的“喷嚏”,极有可能是
A. 太阳爆炸 B. 太阳辐射增强
C. 太阳耀斑爆发 D. 核裂变反应
6. 该“喷嚏”的影响不包括
A. 信鸽丢失 B. 长波通讯中断
C. 指南针失灵 D. 极地出线极光
【答案】5. C 6. B
【解析】
【分析】
本题考查太阳活动对地球的影响。
【5题详解】
在2014年的某一天,美国南部的一些城市,在五彩斑斓的极光光幕过后,电网会突然变得闪烁不定,灯光在瞬时明亮后将会停电,结合太阳活动对地球的影响相关知识进行分析,太阳活动使极地附近产生极光现象;太阳活动使无线电短波产生中断,导致电网会突然变得闪烁不定.故太阳打了强烈的“喷嚏”极有可能是太阳耀斑爆发。故选C。
【6题详解】
太阳活动扰动电离层,干扰无线电短波通讯,使无线电短波通讯产生中断,故B符合题意;太阳活动对信鸽的磁场产生破坏和干扰,直接影响信鸽的导航系统,造成信鸽丢失,故A不符合题意;太阳活动动地球磁场,产生“磁暴”现象,使指南针失灵,故C不符合题意;极地出现极光,故D不符合题意。故选B。
【点睛】太阳活动对地球的影响:扰动电离层,干扰无线电短波通讯;扰动地球磁场,产生“磁暴”现象;使两极地区产生“极光”现象;许多自然灾害的发生也与太阳活动有关。
7.东经125º比东经120º的地方
A. 区时早 B. 地方时早 C. 一定先看到日出 D. 地方时晚
【答案】B
【解析】
【详解】地球自西向东自转, 东边时间早于西边,东经125°位于东经120°以东,地方时较早,故B项正确、D项错误。东经125°与东经120°均处于东八区,区时相同,故A项错误。晨昏线与经线交角随着太阳直射点位置移动而有规律变动,所以东经125°与东经120°两条经线日出早晚不固定,故C项错误。综上所述,本题正确答案为B。
8.85°E所在时区的中央经线为
A. 75°E B. 85°E C. 90°E D. 95°E
【答案】C
【解析】
【详解】根据时区数和中央经线的概念进行分析,时区数=当地经度÷15(四舍五入),东经在东时区,西经在西时区,因此85°E位于东6区,进而通过公式:中央经线=时区数X15度计算出其中央经线为90°E,故选C。
某客机于纽约时间(西五区)10月18目14时20分从美国纽约(74°W)机场起飞,从北极上空直飞而过,抵达北京,据此回下列各題
9. 该客机起飞时,北京时间为
A. 10月18日2时20分 B. 10月19日3时20分
C. 10月18日20时19分 D. 10月19日14时20分
10. 这架飞机丁北京时间10月19日15时40分到达北京,则飞机的飞行时间为
A. 3小时20分 B. 14小时20分
C. 15小时20分 D. 12小时20分
【答案】9. B 10. D
【解析】
【9题详解】
本题主要考查时差。北京时间是东八区的区时,比纽约时间早13个小时。依据东早西晚,东加西减的原则,当客机起飞时,北京时间是10月18日的27时20分,即10月19日的3时20分,B正确。其余选项排除。
【10题详解】
据上题可知,飞机起飞时北京时间是10月19日的3时20分,北京时间10月19日15时40分到达北京,故飞机飞行了12小时20分,D正确。
【点睛】时间的计算如果小于24时,则日期不变,时间不变;如果大于24小时,那么日期加上一天,时间减去24小时;如果是负数,那么日期减去一天,时间加上24小时。
下图是两条大河的河口图,完成下面小题。
11. 图中航道通航条件较好的是
A. 甲、丙 B. 乙、丙 C. 甲、丁 D. 乙、丁
12. 由于地转偏向力的影响,造成平直河道两岸冲刷与堆积的差异(阴影部分为堆积物),则下列正确的图示是
A. B.
C. D.
【答案】11. B 12. D
【解析】
本题考查地转偏向力的影响。
【11题详解】
本题考查地转偏向力的影响。左图位于南半球,受地转偏向力作用影响河流向左偏转,左岸侵蚀作用强,岸陡水深,通航条件好,根据河流流向可知乙岸为左岸,通航条件好;右图为北半球,受地转偏向力作用影响河流向右偏转,右岸侵蚀作用强,岸陡水深,通航条件好,根据河流流向可知丙岸为右岸,通航条件好。综上分析,本题选择B。
【12题详解】
结合上题分析,左图位于南半球,受地转偏向力作用影响河流向左偏转,左岸侵蚀作用强,岸陡水深,右岸以堆积作用为主,岸坡度较缓,水位较低,根据河流流向可知乙岸为左岸,河岸坡度陡,水位深,甲岸为右岸,以堆积作用为主,河坡度较缓,水位较低,据此判断AB错误;而右图为北半球,受地转偏向力作用影响河流向右偏转,右岸侵蚀作用强,左岸以堆积作用为主,根据河流流向可知丙岸为右岸,以侵蚀作用为主,河岸坡度陡,丁岸为左岸,以堆积作用为主,据此判断C错误,D正确。综上本题选择D。
我国探涮器“嫦娥四号”于北京时间2018年12月8日2时23分,在四川西昌卫星发射中心成功发射,并于2019年1月3日10时26分,软着陆于月球背面,实现了人类探测器的首次月背软着陆。
根据材料,完成下面小题。
13. “嫦娥四号”选择在西昌而非甘肃酒泉卫星发射中心发射,是因为这里
A. 海拔高,接近卫星所在的大气层 B. 气候干旱,大气的能见度高
C. 纬度低,自转线速度大 D. 设备先进,科技力量雄厚
14. “嫦娥四号”发射当天,太阳直射点
A. 位于北半球,在向南移动 B. 位于北半球,在向北移动
C. 位于南半球,在向北移动 D. 位于南半球,在向南移动
【答案】13. C 14. D
【解析】
本题考查卫星发射基地的区位因素及地球公转的地理意义。
【13题详解】
西昌比酒泉纬度低,自转线速度大,卫星发射时可以节省很多能源,故C正确。西昌与酒泉虽然海拔高度不同,但都位于大气层的对流层,而卫星应位于地球大气层之外,故A错误。西昌属亚热带季风气候,而酒泉属温带大陆性气候,因此西昌较酒泉气候湿润,故B错误。二者设备与科技力量相近, D错误,综上分析,本题选择C。
【14题详解】
本题考查地球公转的地理意义。 “嫦娥四号”于北京时间2018年12月8日2时23分发射成功,此时位于9月23日至12月22日期间,太阳直射点位于南半球,并向南移动,据此判断,D正确,ABC错误,故选D。
读太阳直射点周年变化示意图,完成下面小题。
15. 当太阳直射点位于B点这一天,下列说法正确的是
A. 亚洲大部分地区为冬半年 B. 邻水的正午太阳高度达一年最大
C. 太阳黑子数目最多 D. 邻水的夜长时间达一年最长
16. 当太阳直射点位于D点这一天,下列说法正确的是
A. 地球公转速度越来越快 B. 地球公转速度最快
C. 地球公转速度越来越慢 D. 地球公转速度最慢
【答案】15. B 16. A
【解析】
【15题详解】
太阳直射点位于B点时是北半球夏至日,此日太阳直射北回归线,北回归线及其以北地区正午太阳高度达到一年中的最大值,背北半球各地区昼长达到一年中的最大值,夜长最小;此时为北半球的夏半年。据此进行判断,亚洲大部分地区位于北半球,因此为夏半年,A错误;邻水位于北回归线以北,因此正午太阳高度达一年最大,B正确;夜长时间达一年最小值,D错误;太阳直射点位置和太阳黑子数目无关,C错误。综上本题选择B。
【16题详解】
据图可知,太阳直射D点时是北半球的冬至日,为每年12月22日前后,靠近近日点,地球公转的速度越来越快,但没有达到最快,因此A正确,BCD错误。故选A。
2016年11月30日,中国申报的“二十四节气——中国人通过观察太阳周年运动而形成的时间知识体系及其实践”被列入联合国教科文组织人类非物质文化遗产代表作名录。我国古人将太阳周年运动轨迹划分为24等份(如下图所示),视太阳从春分点出发,在黄道上每前进15°为一个“节气”。
据此完成下面小题。
17. 从立秋到立冬,广安市可能出现
A. 白昼时间不断变短 B. 日出时刻越来越早
C. 正午日影逐渐变短 D. 正午日影朝向正南
18. 下列节气中,广安市的正午日影长度最接近且较短的是
A. 春分与秋分 B. 大雪与小寒 C. 夏至与冬至 D. 芒种与小暑
【答案】17. A 18. D
【解析】
【17题详解】
本题考查太阳直射点移动。从立秋到立冬,太阳直射点持续向南移动,广安市白昼时间不断变短,日出时刻越来越晚,正午太阳高度持续变小,日影逐渐变长。A正确,BC错误。视太阳从春分点出发,在黄道上每前进15°为一个“节气”,立秋太阳直射点在11.5°N附近,太阳位于广安南部天空,正午日影朝向正北,D错误。综上分析本题选择A。
【18题详解】
本题考查正午太阳高度的变化规律。广安市的正午日影长度最接近且较短的节气,说明两个节气位于夏半年,正午太阳高度角较大,且两个节气关于夏至对称。结合图示中节气可知,芒种与小暑关于夏至对称。因此本题选择D。
下图阴影部分表示7月7日,非阴影部分表示7月8日,每条经线之间的间隔相等,箭头表示地球自转方向。
据此回答下列各题。
19. 此时A点的区时是
A. 7月8日12时 B. 7月7日24时
C. 7月8日6时 D. 7月8日16时
20. 此时北京时间是
A. 7月8日15时 B. 7月8日14时
C. 7月8日20时 D. 7月7日14时
21. 有关A、B、C三点地球自转角速度和线速度的叙述,正确的是
A. 三点地球自转角速度和线速度都相同
B. 三点地球自转角速度和线速度都不相同
C. 三点角速度相同,B点线速度大于C点
D. 三点线速度相同,A点角速度大于B点
【答案】19. C 20. B 21. C
【解析】
【分析】
该题组考查地球自转的规律。根据材料可知,B点所在经线为45°W,A点经度应为0°。
【19题详解】
根据材料,非阴影部分为7月8日,可知90°W即西六区为0:00,A点位于零时区,与西六区相差6个小时,且在西六区的东边。根据“东加西减”原则,A的区时应为7月8日6:00,故正确答案为C。
【20题详解】
北京时间为东八区的区时。根据上题可判断,东八区与西六区相差14个小时,且位于西六区东边。根据“东加西减”原则,北京时间应为7月8日14:00。故正确答案为B。
【21题详解】
根据所学知识,地球自转的角速度处除南北两极外,均为15°/h,但线速度变化规律为由赤道向南北两极递减。故排除A、B、D。
据图可知,C点纬度高于B点,故C点线速度小于B点,C正确。
故正确答案为C。
【点睛】区时计算:
(1)求时区(经度÷15)
(2)求时差(同减异加原则:同为东/西时区,时差=大-小;一东一西的,时区=东+西)
(3)求区时(东加西减原则:东时区始终位于西时区东边,东时区数值越大的越在东,西时区数值越小的越在东)
下表中所列的是6月22日甲、乙、丙、丁四地的白昼时间,根据表中数据完成下面小题。
22. 造成四地白昼时间差异的主要因素是
①地球有天然卫星②黄赤交角的存在③地球的公转④地方时的不同
A. ①② B. ②③ C. ③④ D. ①③
23. 四地中纬度最高的是
A. 甲地 B. 乙地 C. 丙地 D. 丁地
24. 四地中纬度数相同的是
A. 甲和乙 B. 乙和丙 C. 甲和丙 D. 乙和丁
【答案】22. B 23. A 24. D
【解析】
本题考查地球运动的地理意义。
【22题详解】
昼夜长短的变化和差异是地球公转的结果,而地球公转地理现象产生的根本原因是黄赤交角的存在,与地球有无天然卫星没有关系。①错误,②③正确;地方时不同属于地球自转产生的地理意义,④错误。综上所述,本题正确答案为B。
【23题详解】
本天空城昼夜长短与纬度高低之间的关系。春秋分日外,判断纬度高低的方法是不论从昼长还是从夜长看,越接近12小时,所在地点就越接近赤道,也就是纬度越低。依据此原则,四地中纬度最高的是甲地,最低的是丙地。综上所述,本题正确答案为A。
【24题详解】
同半球同一纬度,昼长相等,表中四地的昼长不相等,故其没有在同一半球的同纬度。南北半球纬度相同,其昼长是另一半球同纬度的夜长,两者的昼长和夜长相加是24时,符合条件的只有乙和丁。故选D。
“十一”过后,济南某中学上午第一节课由7:40开始改为8:00,下午放学时间提前1小时。而此时我国某中学上课时间为10:00,放学时间为19:30。据此回答下面小题。
25. 济南某中学调整作息时间的主要依据是
A. 气温高低 B. 太阳高度 C. 经度差异 D. 昼夜长短
26. 资料中所涉及我国某中学可能位于
A. 东南地区 B. 西部地区 C. 华北地区 D. 东北地区
【答案】25. D 26. B
【解析】
试题分析:
【25题详解】
因为十一过后,太阳直射南半球,我国北方地区昼开始小于夜,该中学是根据昼夜长短的变化规律来调整作息时间,故选D。
【26题详解】
据材料可知,我国某中学上课时间较济宁晚,放学时间较济宁早,昼较济宁短,说明该中学应比济宁纬度高,且应位于济宁的西侧,所以可判断该地区应位于我国西部地区,故选B。
考点:考查昼夜长短的变化规律。
下图为“某日地球昼夜分布示意图”,阴影部分表示夜半球,读图回答下列各题。
27. 甲地该日的正午太阳高度为
A. 0° B. 43°08′
C. 66°34′ D. 90°
28. 乙地在4个月内正午太阳高度的变化规律是
A. 不断增大 B. 不断减小
C. 先减小,后增大 D. 先增大,后减小
【答案】27. B 28. D
【解析】
【27题详解】
由图示可知,该日北极圈以北出现极昼,太阳直射北回归线,甲在南回归线;甲的正午太阳高度=90 - 23°26′- 23°26′=43°08′。选B正确。
【28题详解】
图示是北半球的夏至,在未来4个月内,太阳直射点由北回归线向南移动,到赤道-再继续向南半球移动,乙地的正午太阳高度先增大再减小。选D正确。
【点睛】正午太阳高度分布规律:从太阳直射点地(此处为90°)所在纬度向南北递减,
春分和秋分:太阳直射赤道,正午太阳高度角自赤道向南北两极逐渐递减。之后太阳直射点慢慢向北移动,到夏至时到达太阳直射最北点---北回归线。
夏至日:正午太阳高度角自北回归线向南北两极递减。太阳直射点再往南移动,到秋分回到赤道,过了秋分继续向南移动,到冬至时太阳直射点到达南回归线。
冬至日:正午太阳高度角自南回归线向南北两极逐渐递减。
汉字造字中蕴含某些地理知识,如“间”——“门里有日午间到”,午间即正午。据图回答下列各题。
29. 图中门的朝向可能是
①正东 ②正西 ③正南 ④正北
A. ①② B. ②③ C. ①③ D. ③④
30. 关于图中屋内正午地面光照面积的说法,正确的是
A. 全年一样 B. 春秋分日各地一样
C. 正午比上午大 D. 夏至日北半球中纬度地区达到全年最小
【答案】29. D 30. D
【解析】
【分析】
根据材料中汉字造字知识,“间”即正午,太阳高度达到一天中的最大值.太阳光线透过门口射入屋内,太阳高度越大,屋内光照面积越小,反之,太阳高度越小,屋内光照面积越大。
【29题详解】
从图片上看,该地正午阳光是斜射,也就是此日该地位于直射点所在纬线的北面或南面,此时该地位于直射点的正北或正南方向,阳光能照射进门,所以门的朝向为正南或正北。材料及图片所示,“间”的含义,门口应朝向太阳所在的方向,正午时太阳不可能在正东或正西方向,③④正确,选D。
【30题详解】
根据分析可知,随着太阳直射点的南北移动,一个地区的(正午)太阳高度不断变化,屋内光照面积不断变化,A错;春秋分日太阳直射赤道,全球正午太阳高度自赤道向两极递减,屋内光照面积自赤道向两极递增,B错;上午太阳高度小于正午,屋内光照面积大,C错;夏至日北半球中纬度地区正午太阳高度达到一年中最大值,屋内光照面积最小,D正确。
【点睛】本题难度较小,主要考查了门的朝向,调用正午太阳高度的相关知识是解题的关键。
太阳能热水器集热板与地面的夹角可调节,为使集热效率达到最高,应保持正午太阳光与集热板垂直,若当地的正午太阳高度为H,则集热板与地面的夹角应为90°-H,如图所示。
读图,完成下面小题。
31. 广安一年中调节杆的高度最小的月份是
A. 12月 B. 9月 C. 6月 D. 3月
32. 集热板与地面夹角从最小增大到最大期间
A. 邻水日落时间不变 B. 地球公转速度逐渐减小
C. 邻水正午时刻楼房的影长逐渐增大 D. 邻水昼短夜长,且昼渐长
【答案】31. C 32. C
【解析】
本题考查地球运动的地理意义。
【31题详解】
从材料和图中可看出,该地正午太阳高与集热板与地面夹角和为90°。读图可知,调节杆高度越小,正午太阳高度越大,所以广安一年中调节杆高度最小的月份是正午太阳高度最大的月份,夏至正午太阳高度最大,故为6月份。故选C。
【32题详解】
读图可知,集热板与地面夹角和正午太阳高度互余,集热板与地面夹角从最小增大到最大期间也就是正午太阳高度从最大减小到最小期间,即夏至到冬至期间,邻水日落时逐渐提前,A错误;地球公转速度先减小后增大,B错误;正午太阳高度逐渐减小则邻水省正午楼房的影长逐渐增大,C正确;邻水省由昼长夜短到昼短夜长,且昼渐短,D错误。故选C。
北京时间2019年10月28日凌晨,甘肃省夏河县发生5.7级地震,震源深度(指震源到地面的垂直距离)10千米,震中位于该县扎油乡,距县城18公里,合作市、夏河县震感强烈,天水市、兰州市有明显震感。经官方排查统计,目前地震已造成21人受伤,234户民众受灾。
据此完成下面小题。
33. 此次地震发生后,地震波横波(S波)和纵波(P波)的传播速度在经过莫霍界面时发生的显著变化是
A. S波、P波的波速都明显增加 B. S波完全消失,P波的波速突然下降
C. S波、P波的波速都明显下降 D. P波完全消失,S波的波速突然下降
34. 地震发生时,当地居民感觉是
A. 左右摇晃 B. 先左右摇晃后上下颠簸 C. 上下颠簸 D. 先上下颠簸后左右摇晃
【答案】33. A 34. D
【解析】
【33题详解】
本题考查地震波传播速度的变化,地震波自上而下通过莫霍界面时,横波和纵波传播速度都明显增加。此次地震震源深度为10千米,地处地壳,位于莫霍界面以上,所以地震波自上而下通过莫霍界面时传播速度应该是增加,故A正确。
【34题详解】
本题考查地震波的影响。横波(S波)波速慢,纵波(P波)波速快。地震发生时,纵波先传至地面,当地居民的感觉是先上下颠簸,横波后传至地面,当地居民感觉左右摇晃。故选D。
五大连池风景区总面积1060 km2,14座新老时期火山的喷发年代跨越200多万年,被誉为“天然火山博物馆”和“打开的火山教科书”。一条蜿蜒曲折的河流将五个火山堰塞湖连在一起,形成了五大连池。
结合五大连池(局部)景观图和地球的内部圈层结构图,回答下面小题。
35. 从火山口喷出的炽热岩浆一般来源于
A. ①圈层 B. ②圈层 C. ③圈层 D. ④圈层
36. 五大连池景观体现出的地球圈层的个数是
A. 2个 B. 3个 C. 4个 D. 5个
37. 下列关于地球圈层特点的叙述,正确的是
A. ④圈层的温度、压力和密度都比较小 B. ③圈层最可能为液态
C. ②圈层横波不能通过 D. ①圈层厚度海洋大于陆地
【答案】35. B 36. C 37. B
【解析】
本题组主要考查地球圈层结构,属于知识识记内容,难度较小。
【35题详解】
从火山口喷发出的炽热岩浆一般来源于②圈层,也就是上地幔顶部软流层。所以选B。
【36题详解】
五大连池景观图中出现了大气圈、水圈、生物圈、岩石圈四大圈层。C选项正确。
【37题详解】
④圈层为内核,温度、压力和密度都较大,A错误;③圈层为外核,横波不可以通过,最可能为液态,B正确;②圈层为地幔,横波和纵波都可以通过,C错误;①圈层为地壳,厚度(大陆地壳厚度一般为35-45千米,大洋地壳一般厚度只有几千米)海洋较陆地小,D错误。
党的十八大以来,习近平总书记对生态文明建设作出了许多重要指示和批示,逐步形成了关于生态文明建设的系统部署。提出树立“绿水青山就是金山银山”的强烈意识,倡导低碳生活,减少CO2排放。结合“地面大气受热过程示意图”(如下图)。
完成下列各题。
38. 读下图,下列说法正确的是( )
A. 白天,晴天比阴雨天气气温高,是因为晴天时④较多
B. 天空呈现出蔚蓝色是因为②的缘故
C. 青藏高原海拔高空气稀薄,所以②比较强
D. ①为短波辐射
39. 倡导低碳生活,减少CO2排放可以使( )
A. ①增强 B. ②增强 C. ③减弱 D. ④减弱
【答案】38. D 39. C
【解析】
【38题详解】
白天,晴天比阴雨天气气温高,是因为晴天时大气对太阳辐射的削弱④较少,射向地面的太阳辐射①较多;天空呈现出蔚蓝色是因为大气的散射作用较强的缘故,大气的散射属于大气的削弱作用,对应④;青藏高原海拔高,空气稀薄,所以大气对太阳辐射的削弱④较少,射向地面的太阳辐射①较多;①为射向地面的太阳辐射,属于短波辐射,据此选D。
【39题详解】
倡导低碳生活,减少CO2排放可以使大气对地面辐射的吸收能力②减弱,使得大气逆辐射③减弱,从而使得近地面升温减弱,也就是②减弱、③减弱。据此分析选C。
【点睛】大气的受热过程
近地面是大气的直接热源。太阳辐射是短波辐射,经过大气的削弱作用后会到达地面,地面吸收太阳辐射后会增温,之后以红外线长波辐射形式向外辐散热量,大气中的水汽和二氧化碳能强烈吸收地面辐射,而后大气会以大气辐射的形式放散热量,其中,射向地面的部分可以补偿地面损失的热量,对地面起到保温作用,被称为大气逆辐射,这个过程被称为“太阳暖大地,大地暖大气,大气还大地”。其中,大气对太阳辐射的削弱作用、大气对地面的保温作用都与云量呈正相关。
电视剧《闯关东》中的场景:“主人公朱开山为了避免所种的庄稼遭受霜冻危害,在深秋的夜晚带领全家人及长工们在田间地头点燃了柴草…”
结合大气受热过程示意图,完成下面小题。
40. 关于图中a、b、c所代表的内容,叙述正确的是:
A. a代表近地面大气的直接热源
B. a、b、c所代表的辐射波长的大小关系是a C. b代表的辐射主要被大气中的臭氧吸收
D. c代表的辐射与天气状况无关
41. 朱开山一家燃烧柴草防御霜冻的做法,有利于:
A. 增强a辐射 B. 增强b辐射 C. 增强c辐射 D. 改变b的辐射方向
【答案】40. B 41. C
【解析】
本题主要考查大气的受热过程。
【40题详解】
A. a代表太阳辐射,直接被大气吸收的太阳辐射是很少的,近地面大气的直接热源是地面,不是太阳辐射,故A错误。
B. a代表太阳辐射、b代表地面辐射、c代表大气逆辐射,因为物体温度越高,所释放辐射的波长越短,从温度角度来说,a>b>c,所以三者代表的辐射波长的大小关系是a C. b代表地面辐射,为长波辐射,主要被大气中吸收长波辐射的二氧化碳和水汽吸收,故C错误。
D. c代表大气逆辐射,晴天大气逆辐射会减弱,阴天会增强,所以c与天气状况有关,故D错误。
本题正确答案为B。
【41题详解】
霜冻主要出现在晚上,晚上气温的高低主要取决于大气逆辐射的强弱,朱开山一家燃烧柴草防御霜冻的做法,有利于增强大气逆辐射,提高气温,才能防御霜冻,故正确答案为C。
读北半球某地高空等压面分布图,完成下面小题。
42. 下面四幅热力环流示意图中,与上图所示气压分布状况相符的是
A. B.
C. D.
43. 下列关于等压面示意图的叙述,正确的是
A. a地为城市,b地为郊区 B. a地为海洋,b地为陆地
C. a地可能昼夜温差较小 D. b地可能出现阴雨天气
【答案】42. B 43. D
【解析】
本题考查热力环流原理的应用。
【42题详解】
读图根据等压面的弯曲状况可知,高空c地为高压,d地为低压;近地面气压状况与高空相反,a处是高压,b处为低压。因此气流的流向为a→b→c→d→a。故选B。
【43题详解】
结合上题分析可知,a地温度低,气流下沉,多晴朗天气,日较差较大;b地温度高,气流上升,多阴雨天气,D正确,C错误;根据热力环流的原理进行判断,城市与郊区相比,城市气温较高,近地面形成低压,郊区温度较低,近地面形成高压,因此a地为郊区,b地为城市,A错误;由于海洋和陆地白天和夜晚的气温差异,因此在该图中无法判断,B错误,综上本题选择D。
暑假期间,家位北京的小红到沿海城市旅游,她发当她风向具有明昆的登夜变化,并绘制如下示意图。据此完成下列问题。
44. 上图示时间
A. 陆地气温较低 B. 正值夜晚
C. 海面气压较低 D. 海浜凉风习习
45. 她发现海边风力比家乡大,当地妇女多用纱中遮面。这里风力较大的主要影响因素是
①地转偏向力②水平气压梯度力③摩擦力④重力
A. ①② B. ②③ C. ③④ D. ①④
【答案】44. D 45. B
【解析】
【分析】
白天,在太阳照射下,陆地升温快,气温高,空气膨胀上升,近地面气压降低,所以在近地面,海洋的气压比陆地气压高,风是从海洋吹向陆地,形成“海风”;夜晚情况正好相反,空气运动形成“陆风”。
【44题详解】
图示风是从海洋吹向陆地,应是白天,在太阳照射下,陆地升温快,气压低,海洋的气压比陆地气压高,海风习习,D正确。
【45题详解】
影响风力的主要有水平气压梯度力和摩擦力的大小,水平气压梯度力大,风力大;摩擦力大,风力小,②③正确;地转偏向力只影响风的方向,①错误;重力对风没有影响,④错误。故选B。
【点睛】本题以沿海地区的风向为背景,属于知识性试题,考查了学生读图用图的能力,解题的关键是掌握海陆风的成因,解题时应注意对课本知识的把握。
下图示意某一等高面。M、N为等压线,其气压值分别为PM、PN,M、N之间的气压梯度相同。①-⑧是只考虑水平受力,不计空气垂直运动时,O点空气运动的可能方向。
完成下面小题。
46. 若此图表示南半球,PM>PN,则O点风向为
A. ⑥或⑦ B. ①或⑥ C. ④或⑧ D. ③或④
47. 若此图表示高空等高面,PM
【答案】46. D 47. C
【解析】
本题考查等压线图中风向的判断。
【46题详解】
本题考查气压与风相关知识。由于Pm>Pn,可推知⑤为水平气压梯度力,则O点风向应考虑两种情况。若此等高面在高空,则不受摩擦力的影响,风从高压吹向低压,南半球受地转偏向力的影响,风向向左偏转至与等压线平行,则O点的风向为③;如果此等高面在近地面,则还受到摩擦力的影响,在向左偏转的地转偏向力的作用下,近地面的风向与等压线斜交,则O点的风向为④。 故本题应该选择③或④,正确答案为D。
【47题详解】
本题考查气压与风的相关知识。风从高压吹向低压,高空不受摩擦力的影响,北半球地转偏向力向右,风向最终与等压线平行,故风向为③;南半球地转偏向力向左,风向最终与等压线平行,风向为⑦。故本题应选择③或⑦,正确答案为C。
读下图北半球某地近地面气压分布(单位:百帕)示意图,回答下列各题。
48. 四地中风力最大的是
A. ① B. ② C. ③ D. ④
49. ④处的风向为
A. 东南风 B. 东北风 C. 西北风 D. 西南风
【答案】48. C 49. B
【解析】
同一图中,等压线越密集,水平气压梯度力越大,风力越大。在水平方向上,空气垂直于等压线,由高压吹向低压,北半球向右偏。
【48题详解】
同一图中,等压线越密集,水平气压梯度力越大,风力越大。四地中风力最大的是③,C对。①、②、④三地的等压线较稀疏,风力较小,A、B、D错。
【49题详解】
在水平方向上,空气垂直于等压线,由高压吹向低压,北半球向右偏。根据图示等压线分布,④处的风向为东北风,B对。A、C、D错。
读“近地面主要风带示意图”,完成下面小题。
50. 表示北半球西风带的是
A. ① B. ② C. ③ D. ④
51. 下图为“三圈环流的局部图”,图中甲、乙两风带分别对应的是
A. 甲——①,乙——② B. 甲——③,乙——④
C. 甲——②,乙——④ D. 甲——①,乙——③
【答案】50. B 51. B
【解析】
本题主要考查风带的移动规律。
【50题详解】
根据纬度位置和风向判断,①②③④四个近地面风带分别是信风带、西风带、信风带、西风带。其中属于北半球的风带是①②,其中②为北半球的西风带,属于南半球的是③④。故选B。
【51题详解】
读图,图中乙处形成极锋,位于副极地低气压带。乙位于暖气团一侧,说明来自较低纬度。所以甲乙之间是副热带高气压带,结合图中方向,甲是南半球的信风带,应是东南信风,对应图③。乙是南半球的盛行西风带,吹西北风,对应图④。B对,A、C、D错。
读以某极点为中心的地球部分示意图,阴影部分为气压带,箭头为风向。完成下列各题。
52. 图中甲地所处的气压带名称是( )
A. 赤道低气压带 B. 副热带高气压带
C. 副极地低气压带 D. 极地高气压带
53. 图中乙地的盛行风向是( )
A. 东北风 B. 东南风 C. 西北风 D. 西南风
54. 此时图示半球所处季节是( )
A. 春季 B. 夏季 C. 秋季 D. 冬季
【答案】52. B 53. D 54. B
【解析】
试题分析:
【52题详解】
图中甲地位于30°附近,根据全球气压带风带分布规律可知为副热带高压带。
【53题详解】
结合上题可知图中①②两地所在位置副热带高压带,则60°到70°之间为副极地低压带,乙为西风带,盛行偏西风,即图中箭头指向偏东方向,说明此图为北半球,则乙地盛行风向为西南风。
【54题详解】
从图中可以看出,此时气压带和风带的位置相对偏北,说明气压带风带北移,该半球为夏季。
考点:气压带和风带
二、非选择题(共2题,共19分)
55.下图甲为“某日极点太阳照射投影图”,图乙是“地球公转轨道示意图”,读图回答下列问题。
(1)图甲是以______极点为中心的俯视图,图中ABD线表示晨昏线中的______线。
(2)此时C点的地方时为___________。
(3)该日B地的昼长为______小时,日出时间为____________。
(4)图甲所示日期,此图所示的节气为_____,地球处在图乙所示的______位置上,该日太阳直射纬度为______。
(5) 该日,A点的正午太阳高度为_________。
(6)该日,四川邻水的昼夜长短情况是_________。
【答案】 (1). 北 (2). 昏 (3). 21:00 (4). 6 (5). 9:00 (6). 冬至 (7). ③ (8). 23°26′S (9). 66°34′ (10). 昼短夜长
【解析】
【分析】
本题考查太阳光照图和地球公转的地理意义。
【详解】(1)甲图中地球逆时针自转,是以北极点为中心的半球图;根据地球自转方向可知,地球表面某点越过AD线后由昼半球进入夜半球,因此该线为昏线。
(2)图中A点所在经线位于昏线与赤道的交点,其地方时为18:00;C点位于A点以东45°,其地方时比A点早3小时,为21:00。
(3)因B点位于昏线上,此刻正值日落,且B点的昼弧为2格,跨90°,因此该地昼长为6小时,根据昼长公式,昼长=(12-日出时间)x2计算出该地的日出地方时为9:00。
(4)根据甲图可知此时北极圈及其以北的地区出现极夜现象,此时太阳直射南回归线,为北半球的冬至日,日期为12月22日前后。根据图乙中地球公转的轨道( 逆时针)及地轴的倾向判断,①为夏至日,②为秋分日,③为冬至日,④为春分日,此时位于③。
(5)12月22日太阳直射南回归线,A点位于赤道上。根据正午太阳高度计算公式,可得A点的正午抬眼高度为66°34′。
(6)12月22日,太阳直射南回归线,北半球各地昼最短,夜最长,昼短夜长。因此邻水此时昼短夜长。
56.读北半球“气压带、风带示意图”,完成下列问题。
(1)B、C、D、E(气压带或风带名称)分别是:B______C______D______E______
(2)图中气压带中属于动力原因形成的是______,属于热力原因形成的是______(用字母表示)
(3)各气压带中,少雨的是______,多雨的是______(用字母表示)。
(4)北半球夏季时,图中气压带和风带的位置将偏______(南或北)。
【答案】 (1). 东北信风带 (2). 副热带高气压带 (3). 盛行西风带 (4). 副极地低气压带 (5). CE (6). AG (7). AE (8). CG (9). 北
【解析】
【分析】
本题考查三圈环流及气压带和风带的分布规律及其对气候的影响。
【详解】(1)本题考查三圈环流及气压带、风带的分布规律。根据材料可知,该图表示北半球的三圈环流,由C、E所在纬度可以知道,气压带C、E分别是副热带高气压带和副极地低气压带;由B、D所在纬度可以知道,风带B为东北信风带(或低纬信风带)、D为盛行西风带(或中纬西风带)。
(2)根据气压带、风带的形成过程分析,因为热力原因形成的气压带是赤道低气压带(A)和极地高气压带(G);因为动力原因形成的气压带是副热带高气压带(C)和副极地低气压带(E)。
(3)根据气压带风带对气候的影响(低气压带内由于盛行上升气流,容易带来降雨天气;高气压带内由于气流下沉,容易带来晴朗天气),因此各气压带中,少雨的是极地高气压带(G)和副热带高气压带(C),多雨的是赤道低气压带(A)和副极地低气压带(E),
(4)由于太阳直射点的移动,全球气压带和风带将会随着太阳直射点的移动有规律的移动,就北半球而言,大致夏季偏北,冬季偏南。
相关资料
更多

