还剩26页未读,
继续阅读
河北省宣化市第一中学2019-2020学年高一11月月考地理试题
展开
河北省宣化市第一中学2019-2020学年高一11月月考地理试题
第I卷单选题
一、选择题,共60题,共80分,1-40题每题1分,41-60题每题2分。
读四种人口死亡率与出生率示意图,回答问题。
1. 图中表示传统型人口增长模式的是( )
A. ① B. ② C. ③ D. ④
2. 人口老龄化现象最为严重的是( )
A. ① B. ② C. ③ D. ④
【答案】1. C 2. A
【解析】
【1题详解】
④处于高出生率、高死亡率、低自然增长率阶段,为原始型;①②处于低出生率、低死亡率、低自然增长率阶段,为现代型;③出生率较高,死亡率较低,自然增长率较高,符合传统型人口增长模式的特点。图中人口增长模式为传统型的阶段是③。故选C。
【2题详解】
①②处于低出生率、低死亡率、低自然增长率阶段,人口增长率较低,老龄化较严重,排除CD。①出生率低于死亡率,人口负增长,人口老龄化现象最为严重。故选A。
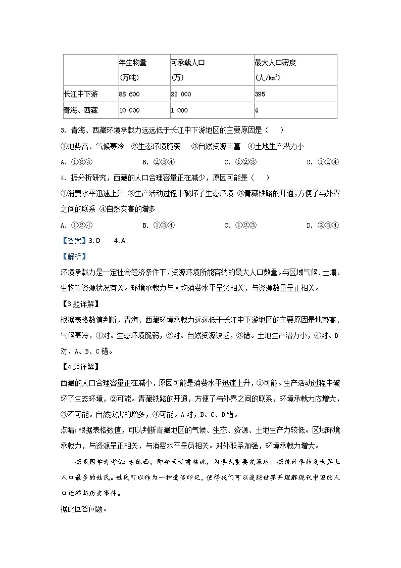
读长江中下游与青海、西藏地区土地生产潜力和最大人口密度表,回答下列各题。
3. 青海、西藏环境承载力远远低于长江中下游地区的主要原因是( )
①地势高、气候寒冷 ②生态环境脆弱 ③自然资源丰富 ④土地生产潜力小
A. ①③④ B. ②③④ C. ①②③ D. ①②④
4. 据分析研究,西藏的人口合理容量正在减少,原因可能是( )
①消费水平迅速上升 ②生产活动过程中破坏了生态环境 ③青藏铁路的开通,方便了与外界之间的联系 ④自然灾害的增多
A. ①②④ B. ①③④ C. ①②③ D. ②③④
【答案】3. D 4. A
【解析】
环境承载力是一定社会经济条件下,资源环境所能容纳的最大人口数量。与区域气候、土壤、生物等资源状况有关。环境承载力与人均消费水平呈负相关,与资源数量呈正相关。
【3题详解】
根据表格数值判断,青海、西藏环境承载力远远低于长江中下游地区的主要原因是地势高、气候寒冷,①对。生态环境脆弱,②对。自然资源缺乏,③错。土地生产潜力小,④对。D对,A、B、C错。
【4题详解】
西藏的人口合理容量正在减小,原因可能是消费水平迅速上升,①可能。生产活动过程中破坏了生态环境,②可能。青藏铁路的开通,方便了与外界之间的联系,环境承载力应增大,③不可能。自然灾害的增多,④可能。A对,B、C、D错。
点睛:根据表格数值,可以判断青藏地区的气候、生态、资源、土地生产力较低。区域环境承载力,与资源呈正相关,与消费水平呈负相关。对外联系加强,环境承载力增大。
据我国学者考证:古陇西,即今天甘肃临洮,为李氏重要发源地。据统计李姓是世界上人口最多的姓氏。姓氏可以作为一种遗传印记,使得我们可以追踪世界并理解现代中国的人口迁移与历史事件。
据此回答问题。
5. 李姓人在历史上从甘肃逐渐迁移到河南,使河南成为中国李姓的第一大省。造成这一人口迁移的主要影响因素是( )
A. 气候因素 B. 政治因素 C. 经济因素 D. 文化教育
6. 近30多年来,我国不少省份人口姓氏越来越复杂,下列省份中最典型的是( )
A. 甘肃省 B. 河南省 C. 四川省 D. 广东省
【答案】5. C 6. D
【解析】
【5题详解】
据材料可知在历史上,河南省农业生产条件好,经济相对发达,吸引甘肃李姓人口向此迁移。ABD错误,C正确,故选C。
【6题详解】
结合选项可知广东省地处我国东南沿海地区,经济发展迅速,就业机会多,吸引大量外省人向广东省迁移,故广东省的人口姓氏变得越来越复杂。ABC错误,D正确,故选D。
图为“西藏主要城镇分布示意图”。读图完成10~11题。
7. 图中城镇主要分布在
A. 宽阔的平原地区
B. 深切的河谷地带
C. 平坦的高原面
D. 凉爽的高山地区
8. 影响图中城镇分布的主要自然因素是
A. 地形与水源 B. 植被与土壤 C. 气温与降水 D. 日照与海拔
【答案】7. B 8. A
【解析】
【7题详解】
青藏高原海拔高,气温低。城镇分布在深切的河谷地带。因为河谷地带气温高,地形平坦,土壤肥沃,水源充足。选择B项。
【8题详解】
因为河谷地带海拔相对较低,气温相对较高,地形平坦,土壤肥沃,水源充足。选择A项。
读“某城市用地变化示意”图,据此完成下面小题。
9. 老城区选址主要考虑的区位因素是
A. 气候 B. 铁路运输 C. 河流 D. 矿产资源
10. 由图中信息可知,该城市形态发展变化的主要原因是
A. 矿产资源的开发 B. 铁路运输的发展
C. 人口分布的改变 D. 环境污染的影响
【答案】9. C 10. B
【解析】
本题考查城市区位。
【9题详解】
读图可知,该城市老城区沿河分布,其选址主要考虑的区位因素是河流,ABD错误,故选C。
【10题详解】
图中该城市位于河流干流沿岸,早期以河运为主,城市应沿河发展;后期随着铁路的兴建,城市沿铁路拓展。所以该城市形态发展变化的主要原因是铁路运输的发展,ACD错误;故选B。
11.下列产业活动与其主要区位条件连线,正确的是
A. 石油开采——气候条件 B. 软件开发——自然资源
C. 面包制作——技术力量 D. 甜菜制糖——原料产地
【答案】D
【解析】
石油开采应在石油资源丰富的地方,Ac错误;软件开发需要较强的科技力量作支撑,B错误;面包制作要布局在市场地,C错误。甜菜制糖应该布局在原料产地,故选D。
图为“我国城市化发展曲线图”。读图完成下列各题。
12. 改革开放以来,我国城市化发展速度最快的是
A. ①时期 B. ②时期
C. ③时期 D. ④时期
13. 下列有关我国城市化的叙述,正确的是
A. 我国已进入城市化成熟阶段
B. 东部地区城市化水平高于西部地区
C. 城市化速度取决于城市规模的大小
D. 资源不足是制约城市化进程的主要原因
【答案】12. C 13. B
【解析】
【12题详解】
城市人口占总人口的比重是衡量城市化水平高低的最重要标志,图示斜率越高表示城市人口比重增长越快,因此斜率最高阶段表示城市化速度最快。故C正确。
【13题详解】
目前我国正处于城市化加速发展阶段,但东西部经济发展的差异导致了城市化的东西差异,东部地区经济较西部发达,因此城市化水平较西部高,故B正确、A错误。城市化速度与经济发展有关,城市规模并不是其决定性因素;城市化进程是社会进步的表现和结果,故C、D错误。
近年来,我国有些农村出现了“有院无人住,有地无人种”的空心化现象。完成下列各题。
14. 这种空心化现象形成的主要原因是
A. 城市自然环境好 B. 农村人均居住面积小
C. 城乡收入差距大 D. 农村人口自然增长率低
15. “有院无人住,有地无人种”带来
A. 土地资源浪费 B. 农业发展水平提高
C. 城乡协调发展 D. 农村老龄化程度降低
【答案】14. C 15. A
【解析】
本题考查农村出现空心化现象的原因及影响。
【14题详解】
有些农村出现了“有院无人住,有地无人种”的空心化现象,主要是城乡收入差距大,农村人口迁移到城市务工、经商的多,导致农村出现空心化现象,C对。城市环境主要体现人文环境,自然环境不如农村好,A错。农村人均居住面积大,B错。农村人口自然增长率高于城市,D错。故选C。
【15题详解】
“有院无人住,有地无人种”,造成了土地资源荒芜、浪费,A对。无人耕种,不能带来农业发展水平提高,B错。造成城乡差距进一步扩大,C错。迁出的多是青壮年劳动力人口,留守的是老年人口,导致农村老龄化程度升高,D错。故选A。
读图,完成下列各小题。
16. 如果要在城市建中心商务区,应建在
A. A地 B. B地
C. C地 D. D地
17. 以下的叙述正确的是
A. A地处市中心,方便人们上下班,应大量兴建住宅
B. B地交通条件优越,在四个地点中地价最贵
C. C地位于城市边缘,濒临湖泊,环境优美,可兴建高级住宅
D. D地位于城市郊区,拥有较多的空置土地,最适合兴建大型商业区
【答案】16. A 17. C
【解析】
【16题详解】
中心商务区付租能力最高,且需要接近最大的消费人群,因此应布局在市中心,B、C、D三地位于城市边缘,人流量小,故选A。
【17题详解】
据图可知,A地处市中心,地价最高,且消费人群多,应为商业区,ABD错误;C地位于城市边缘,濒临湖泊,且位于主导风向的上风向,环境优美,可兴建高级住宅,C正确。故选C。
18.城市化过程必然会引起
A. 环境污染日益加重 B. 绿地面积减少
C. 农业人口比重下降 D. 经济发展趋缓
【答案】C
【解析】
【详解】城市化的过程是城市人口不断增多,城市人口占总人口的比重不断增大,城市地域范围不断扩大的过程。故城市化过程必然会引起农业人口比重下降,C对。合理的城市化是会促进社会经济发展,使环境更好,故ABD排除。
浙江省某市调查了当地市中心和外围区域早晚高峰期间的交通状况。根据调查情况绘制了汽车平均时速示意图(如下图)。读图完成下面小 题。
19. 该市交通最拥堵的是
A. 外围区域早高峰 B. 外围区域晚高峰
C 中心区域早高峰 D. 中心区域晚高峰
20. 下列缓解该市交通拥堵的措施,最合理的是
A. 优先发展公共交通 B. 大力拓宽城市道路
C. 大量修建路边停车位 D. 大幅度提高停车收费
【答案】19. D 20. A
【解析】
试题分析:
【19题详解】
城市中心区人口密度大,人流、车流量大,所以中心区一定是比外围区交通更拥堵。读图,根据车速判断,车速最慢的就是最拥堵的时间。根据前面分析和图例,中心区的晚高峰时速度最慢,所以B对。A、C、D错。
【20题详解】
要缓解城市交通拥堵问题,最好是减少私家车数量,发展城市公共交通,A对。城市规划完成后,道路两侧都有不少建筑,不可能大力拓宽城市道路,拆迁负担太大,B错。路边修建停车位对缓解产能拥堵影响不大,C错。提高停车收费与治理交通拥堵无关,D错。
考点:该题考查城市交通问题及治理措施。
俗话说“民以食为天”,我们食物主要来自于农业,农业关系到我们每个人的生活,请回答下列小题
21. 与“海南岛的三季稻、东南丘陵的茶树,河西走廊的粮棉”生产所对应的最主要的自然要素依次是
A. 光热、土壤、水源
B. 地形、水源、土壤
C. 土壤、地形、光热
D. 水源、地形、光热
22. 与长江中下游平原相比,我国西北地区农业生产的优势是
A. 热量充足 B. 太阳辐射强
C. 水资源丰富 D. 土壤肥沃
【答案】21. A 22. B
【解析】
试题分析:
【21题详解】
海南地处热带地区,光热充足,生长期长,所以水稻一年三熟。东南丘陵具有适合茶树生长的酸性土壤。河西走廊有祁连山的冰雪融水作为灌溉水源,所以能种植粮食和棉花。故选A。
【22题详解】
与长江中下游平原相比,西北地区纬度较高,热量不足;由于西北地区地处我国非季风区,水资源不足,且成为农业生产的限制因素,但西北地区农业生产的优势是降水少,天气晴朗,太阳辐射强。故选B。
【考点定位】农业区位因素
【名师点睛】自然因素对农业生产的影响:自然因素在农业生产中占有重要地位,如何做到因时制宜、因地制宜、合理布局农业生产,应结合当地的自然地理条件,具体从以下几个方面分析:
(1)气候:
(2)地形:
(3)土壤:
(4)水源:
23.下图是立体农业、灌溉农业、茶叶园艺农业、热带作物种植业的最主要制约条件图,按顺序判断正确的是( )
A. ①立体农业;②灌溉农业;③茶叶园艺农业;④热带作物种植业
B. ①热带作物种植业;②茶叶园艺农业;③灌溉农业;④立体农业
C. ①茶叶园艺农业;②立体农业;③灌溉农业;④热带作物种植业
D. ①灌溉农业;②热带作物种植业;③立体农业;④茶叶园艺农业
【答案】D
【解析】
【详解】结合图文信息“中间的因素为主要区位因素”可知①②③④四种农业的主要区位因素分别是:水源、气候、地形、土壤;立体农业是在不同海拔高度地区从事不同的农业活动,主要影响因素是地形;灌溉农业是干旱时以大水灌溉的方式保证农业生产的模式,主要影响因素是水源;茶树喜酸性土壤,土壤因素对茶叶种植影响大;热带作物要求有充足的热量条件,气候因素影响大,故选D。
【点睛】立体农业(立体农业的概念有广义和狭义之分,通常是指狭义上的),指地势起伏的高海拔山地、高原地区,农、林、牧业等随自然条件的垂直地带分异,按一定规律由低到高相应呈现多层性、多级利用的垂直变化和立体生产布局特点的一种农业,因此发展立体农业的首要条件是地形。
2011年我国某脐橙主产区脐橙喜获丰收,但市场销售情况迥异。普通脐橙价格低,滞销。经过改良的精品优质脐橙价格高,却供不应求。据此完成问题。
24. 该地普通脐橙滞销的主要原因有
①品种退化 ②产量过大 ③品质较差 ④销售渠道不畅
A. ①② B. ②③ C. ①④ D. ②④
25. 为提高该地脐橙种植业的整体竞争力,亟需
A. 提高产量 B. 改善运输条件
C. 推广良种 D. 扩大销售渠道
【答案】24. B 25. C
【解析】
【24题详解】
根据题干提示可知,脐橙主产区脐橙喜获丰收,产量过大,品质较差,导致该地普通脐橙滞销,②③正确;脐橙获丰收,说明品种没有退化,①错误;优质脐橙市场销售情况好,说明该地销售渠道通畅,④错误。故选B。
【25题详解】
根据提示“经过改良的精品优质脐橙价格高,却供不应求”,为提高该地脐橙种植业的整体竞争力,则需推广良种,C正确。故选C。
下图为“某农业生产活动场景图”。读图完成下列各题。
26. 该农业地域类型的特点是( )
A. 生产规模大 B. 产品商品率高
C. 单位面积产量高 D. 机械化水平高
27. 该农业地域类型主要分布在( )
A. 欧洲地区 B. 亚洲东部、东南部和南部
C. 北美洲南部 D. 非洲几内亚湾沿岸
【答案】26. C 27. B
【解析】
【26题详解】
结合图示可知该图中是季风水田农业,其具有的特点有单产高、商品率低、机械化水平低、科技水平低、水利工程量大、小农经营等。ABD错误,C正确,故选C。
【27题详解】
A、欧洲地区农业主要以商品谷物和乳畜业为主,图示地区为季风水田农业,A错误。
B、季风水田农业主要分布在亚洲东部、东南部和南部地区的季风气候区,B正确。
C、北美洲地区农业发达,主要以商品性农业为主,与图示季风水田农业不符,C错误。
D、非洲几内亚湾沿岸是热带雨林气候,主要种植热带经济作物,与图示季风水田农业不符,D错误。
故选B。
读澳大利亚混合农业分布图,回答下列各题。
28. 下列关于图中混合农业区的叙述正确的是
①小麦种植业和牧羊业混合经营 ②甘蔗、果树种植和养鱼有机结合
③实行牧草与作物轮作 ④投入大量廉价劳动力精耕细作
A. ①③ B. ①④ C. ②③ D. ②④
29. 澳大利亚东南部混合农业经营的主要限制性因素是
A. 多山地丘陵,耕地面积小 B. 气候炎热干燥,蒸发旺盛
C. 处于大分水岭的背风坡,降水少,水源不足 D. 土壤贫瘠
【答案】28. A 29. C
【解析】
【28题详解】
图中混合农业区位于澳大利亚,特征是小麦种植业和牧羊业混合经营,①对。甘蔗、果树种植和养鱼有机结合,是珠江三角洲地区的基塘生产,②错。实行牧草与作物轮作,③对。投入大量廉价劳动力,精耕细作是水稻种植业特点,④错。A对,B、C、D错。
【29题详解】
澳大利亚东南部混合农业经营分布在墨累-达令盆地,位于大分水岭的背风一侧,主要限制因素是降水少,水源不足,C对。属于盆地地形,盆地内部平坦,耕地面积大,A错。夏季气候炎热干燥、蒸发旺盛,冬季温和多雨,B错。适宜小麦生长,说明土壤较肥沃,土地盐碱化问题少,D错。
30.如图为某地示意图,计划在图中①、②、③、④四地建设钢铁厂、化工厂、自来水厂和普通服装厂,则①、②、③、④四地的工厂分别是
A. 自来水厂、化工厂、普通服装厂、钢铁厂
B. 钢铁厂、普通服装厂、化工厂、自来水厂
C. 钢铁厂、自来水厂、普通服装厂、化工厂
D. 钢铁厂、普通服装厂、自来水厂、化工厂
【答案】C
【解析】
【分析】
该题主要考查影响工业的区位因素。
【详解】图中①处适合布局钢铁厂,因为这里邻近铁矿石产地,可就地获得原料供应;邻近铁路线,交通运输便利;位于河流下游,既可就地取得工业用水,又不会对市区造成水源污染;这里又地处与盛行风垂直的郊外,可减轻钢铁厂排放的粉尘、有害气体对市区的污染。图中②处适合布局自来水厂,因为自来水厂要求有洁净的水源。②处位于河流上游,可就地获得洁净的水源。③处适合布局普通服装厂,因为普通服装厂基本属于无污染的工业,又属于劳动密集型工业,邻近市区可以方便职工上下班。④处适合布局化工厂,因为位于河流下游,可减少对市区的水源污染;位于盛行风的下风地带的郊外,可减少对市区的空气污染。故C正确。
【点睛】工业区的布局要求:便利的交通;合理安排工业用地的位置,以减少对居住区的污染;基本无污染的工业可布局在市区内,有污染的工业应远离城市,有大气污染的企业应布局在最小风频的上风带,有水体污染的企业应布局在河流的下游区;在工业区与生活居住区间设置防护带;留有发展余地等。
下图为我国著名的高新技术产业区——北京海淀区,目前全球500强的跨国公司有50多家在此登记注册,其中包括西门子公司、微软公司等世界著名大企业。
读图,回答下列各题。
31. 世界著名公司纷纷落脚此地的主要原因是( )
①劳动力和地价便宜
②优惠的政策条件
③环境优美,大气质量好
④人才优势,信息高效
A. ①② B. ②④
C. ③④ D. ①④
32. 欧美日信息技术产业占全球的绝大部分份额,其发展信息技术产业的条件比发展中国家优越的表现是( )
①环境优美
②高科技力量和人才优势
③劳动力工资水平低
④高速交通的发展优于发展中国家
A. ①② B. ②③ C. ②④ D. ①④
【答案】31. B 32. C
【解析】
世界著名公司纷纷落脚北京海淀区,主要原因是优惠的政策条件,具有人才优势,信息高效。发达国家发展信息技术产业的条件比发展中国家优越,表现是具有高科技力量和人才优势。
【31题详解】
我国著名的高新技术产业区——北京海淀区,世界著名公司纷纷落脚此地,主要原因是优惠的政策条件,②对。劳动力和地价,不是高技术产业的主要影响因素,①错。北京的环境,大气质量没有优势,③错。北京的高校、科研院所多,具有人才优势,信息高效,④对。B对,A、C、D错。
【32题详解】
欧美日信息技术产业占全球的绝大部分份额,其发展信息技术产业的条件比发展中国家优越的表现是发达国家具有高科技力量和人才优势,②对。环境优美、劳动力工资水平低不是高技术产业主导因素,①③错。高速交通的发展优于发展中国家,交通便利,④对。C对,A、B、D错。
读下图,完成下题。
33. 适宜在甲地布局的工业是()
A. 电镀厂 B. 自来水厂 C. 印染厂 D. 污水处理厂
34. 该市计划在乙地建设重工业区,主要是为了()
A. 接近铁路 B. 减轻环境污染 C. 靠近河流 D. 便于职工生活
35. 中心地的级别越高,则()
A. 服务范围越广 B. 数目越多
C. 商品种类越少 D. 彼此间距离越近
【答案】33. B 34. B 35. A
【解析】
【33题详解】
根据图示可知,甲位于河流上游,盛行风的上风向,电镀厂产生大气污染,应该布局在盛行风的下风向,排除A。自来水厂要求有清洁的水源,要靠近水的源头,B正确。印染厂污染水体,应该布局在河流下游,排除C。污水处理厂应该布局在河流下游,排除D,故选B。
【34题详解】
乙地位于城市边缘,远离主城区,远离河流和铁路,不便无职工上下班,排除ACD。重工业区会产生大气污染,乙地位于城市边缘,远离主城区,并位于盛行风的下风向,减轻环境污染,故选B。
【35题详解】
中心地的级别越高,服务范围越广,A正确。数目越少,B错误。商品种类越多,C错误。彼此间距离越远,D错误。故选A。
【点睛】本题考查中心地理论。中心地的级别越高,数目越少,服务范围越大。中心地的级别越低,数目越多,服务范围越小。
下图为“手机自拍杆生产销售示意图”。读图,完成下列问题。
36. 手机自拍杆生产属于
A. 传统工业,近矿产资源分布区 B. 高新技术产业,对科技水平要求较高
C. 新兴工业,工厂布局比较分散 D. 资金密集型产业,需要投入大量资金
37. 手机自拍杆生产与销售过程中,主要考虑
①深圳的劳动力成本②宁波地域文化差异③义乌小商品生产技术④圣保罗的市场需求
A. ①④ B. ①③ C. ②③ D. ②④
38. 图中涉及到的运输方式有
A. 航空运输和铁路运输 B. 铁路运输和公路运输
C. 铁路运输和海洋运输 D. 公路运输和海洋运输
【答案】36. C 37. A 38. D
【解析】
试题分析:
【36题详解】
手机自拍杆生产属于新兴工业,一般以中小企业为主,工厂布局比较分散。
【37题详解】
手机自拍杆生产考虑劳动力成本,销售主要考虑市场需求量,选A。
【38题详解】
手机自拍杆规模小,陆上运输主要是公路运输,从中国到巴西则主要考虑海洋运输。
考点:本题组考查工业区位因素、交通运输。
读下图,回答下列各题。
39. 织布厂的工业原料主要来源于
A. 皮棉厂 B. 印染厂 C. 纺纱厂 D. 服装厂
40. 上图中信息显示,各生产部门之间最密切的联系属于
A. 生产协作 B. 商贸联系 C. 科技联系 D. 信息联系
【答案】39. C 40. A
【解析】
【39题详解】
从图示流程可以看出,各工厂之间具有生产工序上的工业联系,纺纱厂的产品是织布厂的原料,故选C。
【40题详解】
图中各工厂之间具有生产工序上的工业联系,各生产部门之间最密切的联系属于生产协作。故选A。
2016年1月5日《中共中央、国务院关于实施全面两孩政策改革完善计划生育服务管理的决定》公布,该政策主要针对我国少子化现状(按照人口统计学,0—14岁人口占15%—18%为严重少子化,我国2010年该比例达到16.6%)。
据此完成问题。
41. 我国少子化带来的直接后果有( )
A. 劳动人口减少 B. 就业压力增大
C. 经济结构转型 D. 养老压力减小
42. 全面实施两孩政策后,大部分家庭并没有积极跟从,主要原因是( )
A. 国家人口政策的束缚 B. 养育成本高,女性职场压力大
C. 生育能力大幅度减弱 D. 受我国传统思想的影响
43. 针对我国目前人口少子化现状,我国应积极发展下图(图中①②③④分别代表不同的产业主导模式)中的( )
A. ① B. ②
C. ③ D. ④
【答案】41. A 42. B 43. A
【解析】
【41题详解】
A、少子化的结果是出生率降低,老龄化增大,青壮劳动力减少,A正确。
B、少子化会导致人口增加减慢,老龄化增大,青壮劳动力短缺,就业压力得到一定缓解,B错误。
C、少子化会导致人口增加减慢,老龄化增大,劳动力短缺,但不会导致经济结构转型,C错误。
D、少子化会导致人口增加减慢,老龄化增大,老年人口增加,养老压力增大,D错误。
故选A。
【42题详解】
A、全面实施两孩政策,国家人口政策应是鼓励而不是束缚,A错误。
B、现在中国经济发展导致幼儿养育成本高,女性受教育程度高,职场压力大,因此大多家庭并没有积极跟从国家二孩政策。B正确。
C、经济发展,医疗卫生条件改善,妇女生育能力不会大幅度减弱,C错误。
D、受我国传统思想的影响,应该是多子多福,D错误。
【43题详解】
目前我国人口少子化导致老龄化严重,青壮劳动力短缺。劳动力数量减少,产业结构需转型,应大力发展对劳动力数量需求减少,劳动力素质要求提高的科技导向型工业或金融、服务等新兴产业。结合图示可知①科技比重高,是科技导向型工业;②劳动力比重最高,是劳动力导向型工业;③原料占比最高,是原料导向型工业;④市场占比最高,属于市场导向型工业。BCD错误,A正确,故选A。
依据淡水资源估算,北京市今后5年内人口应控制在2300万以内。政府计划以产业疏散带动人口疏散,目前,北京市已启动动物园等服装批发市场搬迁至津、冀两地,原址升级为创意、设计等产业基地,落实京津冀一体化发展目标。据此,完成下列问题。
44. 影响北京市环境承载力的主要因素是
A. 淡水资源 B. 土地资源 C. 气候资源 D. 生物资源
45. 提高北京市人口环境承载力的合理措施有
A. 扩大现有城区面积,鼓励人口外迁 B. 发展科学技术,提高资源利用率
C. 节水节电,降低城市居民生活水平 D. 加强道路建设,扩大工业生产规模
46. 动物园服装批发市场位于
①高校密集区 ②城市中心区 ③交通干道旁 ④城市边缘地带
A. ①③ B. ①④ C. ②③ D. ②④
47. “调整疏散非首都核心功能,推进京津冀协同发展”政策对北京城市发展的主要影响有
A. 降低城市化水平,缓解交通拥堵 B. 分散城市职能,控制人口规模
C. 调整城市空间结构,缩小服务范围 D. 降低经济发展水平,改善环境质量
48. 最能反映北京地域文化特色的是
A. 王府井新东安市场 B. 东单东总布胡同
C. 燕京啤酒公司 D. 亦庄经济开发区
【答案】44. A 45. B 46. C 47. B 48. B
【解析】
试题分析:
【44题详解】
资源是影响北京市环境承载力的主要因素,而北京位于华北地区,水资源紧张,因此,水资源是限制性因素。
【45题详解】
人口环境承载力与当地的资源量、科技水平、经济发达程度、受教育水平、地区开放程度等呈正相关正相关,与生活消费水平呈负相关;故提高北京市人口环境承载力的合理措施有发展科技,提高资源的利用率、加强地区开放程度,获得区外资源,B项正确;节水节电,不会降低城市居民生活水平。
【46题详解】
动物园服装批发市场属于商业区域,付租能力较高,会遵循市场最优或交通最优原则,选C。
【47题详解】
“调整疏散非首都核心功能”即指分散城市职能,分散部分城市人口,控制人口规模,减轻北京因城市规模过大而引发的城市问题。
【48题详解】
东单东总布胡同最能反映北京地域文化特色,其他几个选项都是改造过的或新开发区域。
考点:本题组考查环境承载力、商业区位因素、北京。
读图,回答下列问题
49. 下列关于该城市规划的叙述,正确的是( )
①商业区位于城市几何中心 ②居民区的布局方便了居民生活
③工业区布局合理④土地利用集中,节省基建投资
A. ①② B. ③④
C. ①③ D. ②④
50. 该城市规划建设物流园区和高新技术区,应分别布局在( )
A. 甲和丙 B. 乙和丁
C. 丙和戊 D. 丁和甲
【答案】49. D 50. C
【解析】
【49题详解】
读图,该城市的商业区位于城市的东南部,①错;居民区布局在商业区周围,方便居民生活,②正确;工业区布局在季风对吹方向上,容易造成居民区污染,不合理,③错误;土地利用集中,节省基建投资,④正确。ABC错误,D正确。故选D。
【50题详解】
物流园区要求交通便利,占地面积大,适宜布局在地价较低的郊区。该城市规划建设物流园区应安排在紧邻高速公路,靠近工业区、开发区,远离市中心,地较低,货运量较大且方便的丙地。高新技术区适宜靠近科研院所和高校,环境优美地区,戊地距离绿地、公园较近,且附近有街道相邻,适合布局高新技术区。丙和戊正确,故选C。
目前,京津冀协同发展上升为国家重大战略。读下图完成下列各题。
51 与石家庄相比,保定
A. 职能种类较少 B. 门槛入口较高
C. 城镇等级较高 D. 服务范围较大
52. 京津冀协同发展,对保定的主要影响是
①优化产业结构
②降低城市等级
③增加服务功能
④增加运输成本
A. ①② B. ②④
C. ①③ D. ③④
【答案】51. A 52. C
【解析】
【51题详解】
根据图中的图例可以看出保定与石家庄相比,城市规模小,所以它的:服务范围较小,门槛人口较低,城镇等级较小,职能种类较少。A正确的。其余选项可排除。
【52题详解】
京津冀协同发展,对保定来说,改善交通运输条件,缩短了运输距离,降低了运输成本;保定城市等级不会降低,极有可能上升;部分产业转移到保定,增加服务功能,优化产业结构,C正确,其余选项可排除。
下图为工业区位选择模式示意图,完成第问题。
53. 下列选项中所列工业部门依次与模式甲、模式乙、模式丙、模式丁对应正确的是
A. 水果罐头、精密仪表、电子装配、家具
B. 甘蔗制糖、印刷、粮食加工、集成电路
C. 水产加工、集成电路、炼铝厂、纺织
D. 飞机制造、面包食品、啤酒厂、制鞋
54. 关于工业模式丙的叙述,正确的是
A. 因大气污染严重,宜布局在郊外
B. 产品运输成本较高,布局宜靠近市场
C. 目前该产业在我国由沿海向内陆转移
D. 该模式的工业在布局时受科技影响较大
【答案】53. A 54. C
【解析】
【53题详解】
读图可知,模式甲各种投入中原料占比最大,为原料指向型,模式乙各种投入中科技投入占比最大,为技术指向型,模式丙劳动力占比最大,为劳动力指向型,模式丁市场占比最大,为市场指向型。水果罐头、甘蔗制糖、水产品加工为原料指向型,精密仪表、集成电路、飞机制造为技术指向型,电子装配、制鞋、纺织为劳动力指向型,印刷、啤酒厂、家具为市场指向型,结合选项,故选A。
【54题详解】
读图可知,模式甲各种投入中原料占比最大,为原料指向型,模式乙各种投入中科技投入占比最大,为技术指向型,模式丙劳动力占比最大,为劳动力指向型,模式丁市场占比最大,为市场指向型。劳动力指向型对环境影响小,A错。产品运输成本低,B错。目前劳动力指向型在我国由沿海向内陆转移,C对。该模式的工业在布局时受劳动力工资影响较大,D错。故选C。
【点睛】工业五种指向型类型
(1)原料指向型工业:这类工业主要指原料不便于长距离运输或运输原料成本较高,加工后体积与重量大大减少而价格又低廉的工业.使用这类原料的工业企业多把工厂选择在原料的产地.节省运费,减少损失.这类工业即原料指向型工业.例如,甜菜制糖厂(制1吨糖一般需要8吨甜菜作原料)、甘蔗制糖厂、水产品加工厂、水果罐头厂(水产品、水果等容易腐烂、不能久贮,如要制罐头,更需就地及时加工)等.
(2)市场指向型工业:这类工业主要指产品不便于长距离运输或运输产品成本较高,或加工后成品体积增大又不便运输的工业,此类工业企业,多以靠近其销售地建厂.节省了运费,降低了成本.例如饮料厂,其成品体积比原料大,运输中又易损耗,空瓶装上液体物质后,重量又增加很多.故就地销售较好.类似的工业还有:家具厂、印刷厂、食品厂等.
(3)动力指向型工业:这类工业主要指在生产、加工的过程中,需要大量的能源,企业为降低成本,把工厂建在能源供应量大的地方.例如,有色金属冶炼厂.一个年产10万吨精铝的炼铝厂,就需要有20万~40万千瓦的发电厂相配合,所以这类工厂多建立在电力生产成本低的大小电站附近.
(4)廉价劳动力指向型工业:这类工业主要指需要劳动力的数量多,但技术要求不高,工人很快可以掌握生产要求,这类产业的劳动者工资低,对生产成本增加不多,而对利润的比例提高有很大作用.这类工业应接近具有大量廉价劳动力的地方.例如,普通服装、电子装配、包带、制伞、制鞋等工业.
(5)技术指向型工业:这类工业主要指对生产技术要求高,必须经过严格训练,具有一定水平,并适合操作机器的工人才能上岗生产的企业.这类企业要求工人素质较严,其内部生产分工很细,专业化很强,技术要求很高.这类工业应接近高等教育和科技发达地区.例如电子制造工业、卫星、飞机、精密仪表等工业.
图为三个地区的农业资料,读图,完成问题。
55. 有关三个地区农业地域类型的判断,正确的是( )
A. ①为混合农业
B. ②为商品谷物农业
C. ③为季风水田农业
D. 三地均为商品化农业
56. 有关三个地区农业生产的相关叙述,正确的是( )
A. 美国东北部农业地域类型与①地区相似
B. ②生产规模大,但单产低
C. 建设高质量的草场是③地区提高土地载畜量的合理措施
D. ③地区今后农业发展的主要方向是大力发展种植业
【答案】55. A 56. C
【解析】
【55题详解】
A、结合图示可知①种植业和畜牧业都较高,且商品率高,应为混合农业,A正确。
B、结合图示可知②种植业比重高,畜牧业比重小,商品率低,不可能为商品谷物农业,B错误。
C、结合图示可知③种植业比重低,畜牧业比重高,商品率高,可能为大牧场放牧业,C错误。
D、结合图示可知①③商品率高,为商品化农业;②商品率较低,不是商品化农业。D错误。
故选A。
【56题详解】
A、结合图示可知①种植业和畜牧业都较高,且商品率高,应为混合农业。美国东北部为乳畜业,与图示农业地域类型不符,A错误。
B、结合图示可知②种植业比重高,畜牧业比重小,商品率低,可能为季风水田农业;该农业地域类型的主要特点有小农经营,单产高等,B错误。
C、结合图示可知③可能为大牧场放牧业,建设高质量的草场是③地区提高土地载畜量的合理措施,C正确。
D、结合图示可知③可能为大牧场放牧业,③地区为半干旱地区,不适合大力发展种植业。D错误。
故选C。
美国苹果公司研发的iphone4S手机于2012年1月正式登陆中国大陆,销量火爆,备受青年人喜爱。读下图,完成下列各题。
57. 苹果公司选择在中国组装手机,是因为中国
A. 零部件齐全 B. 消费水平高
C. 电子技术先进 D. 劳动力丰富
58. 诸如iphone4S手机这类产品
A. 更新换代快 B. 面向国内市场 C. 研发费用低 D. 能源消耗量大
【答案】57. D 58. A
【解析】
【57题详解】
组装手机属于劳动力密集型工业,需要大量劳动力,因此应该分布在有大规模廉价劳动力的地区。我国人口众多,劳动力丰富且廉价,因此苹果公司选择在中国组装手机,ABC错误,故选D。
【58题详解】
诸如iphone4S手机这类产品,更新换代快,A正确。 主要面向国际市场 ,B错误。研发费用高,C错误。与能源消耗量关系不大,D错误。故选 A。
云南省已经成为我国最大出口型反季节蔬菜生产基地,其产品因类型丰富而远销新加坡及港、澳、台等地区。读图,完成下列各题。
59. 云南省蔬菜品种丰富,是得益于自然条件的
A. 气温较高 B. 地形起伏大
C. 降水较丰沛 D. 土壤较肥沃
60. 每年春节前,新加坡超市蔬菜三分之一来自云南,一半来自泰国和越南。与云南相比,泰国和越南抢占新加坡蔬菜市场的优势是
A. 劳动力廉价 B. 热量充足
C. 品种众多 D. 运输成本低
【答案】59. B 60. D
【解析】
试题分析:
【59题详解】
云南省蔬菜品种丰富,是得益于自然条件的地形起伏大,多种类型蔬菜都能找到气候适宜的种植地区,B对。气温较高、降水较丰沛、土壤较肥沃不是蔬菜种植多样的影响因素,A、C、D错。
【60题详解】
与云南相比,泰国和越南距离新加坡近,抢占新加坡蔬菜市场的优势是运输成本低,D对。劳动力廉价、热量充足 、品种众多 等方面没有明显差距,不是主要优势,A、B、C错。
【考点定位】区域作物品种多的条件,区域蔬菜生产竞争的优势条件。
第Ⅱ卷 综合题
二、综合题。
61. 读珠江三角洲某城市平面图,回答问题。
(1)图中农田区由种植水稻转变为生产时令蔬菜,你认为其主要原因是____ ____________
(2)城市商业区布局在城市中心,主要考虑的理由是_____ ___。
(3)在招商引资过程中,纺织厂、化工厂和精密仪表厂均有投资意向,你认为该城市应引进 比较合适,理由是________________。
(4)该市拟建一海滨浴场,若仅从风浪角度考虑,图中A 、B两处中, 处比较合适。
【答案】(1)由于城镇化,市场消费的需求
(2)消费市场、交通便利(经济)
(3)精密仪表厂。科技发达,环境优美,现代交通便利
(4)B
【解析】
试题分析:
(1)种植水稻转变为生产时令蔬菜,主要原因是市场需求的影响。
(2)城市商业区布局在城市中心,主要考虑的理由是消费市场、交通便利(经济)。
(3)对于此珠江三角洲的城市而言,科研所和大学分布多,可以布局精密仪表厂。
(4)海滨浴场要布局在避风的港湾、等深线稀疏(海水较浅处),B合适。
考点:区域工农业发展分析、城市功能区布局。
第I卷单选题
一、选择题,共60题,共80分,1-40题每题1分,41-60题每题2分。
读四种人口死亡率与出生率示意图,回答问题。
1. 图中表示传统型人口增长模式的是( )
A. ① B. ② C. ③ D. ④
2. 人口老龄化现象最为严重的是( )
A. ① B. ② C. ③ D. ④
【答案】1. C 2. A
【解析】
【1题详解】
④处于高出生率、高死亡率、低自然增长率阶段,为原始型;①②处于低出生率、低死亡率、低自然增长率阶段,为现代型;③出生率较高,死亡率较低,自然增长率较高,符合传统型人口增长模式的特点。图中人口增长模式为传统型的阶段是③。故选C。
【2题详解】
①②处于低出生率、低死亡率、低自然增长率阶段,人口增长率较低,老龄化较严重,排除CD。①出生率低于死亡率,人口负增长,人口老龄化现象最为严重。故选A。
读长江中下游与青海、西藏地区土地生产潜力和最大人口密度表,回答下列各题。
3. 青海、西藏环境承载力远远低于长江中下游地区的主要原因是( )
①地势高、气候寒冷 ②生态环境脆弱 ③自然资源丰富 ④土地生产潜力小
A. ①③④ B. ②③④ C. ①②③ D. ①②④
4. 据分析研究,西藏的人口合理容量正在减少,原因可能是( )
①消费水平迅速上升 ②生产活动过程中破坏了生态环境 ③青藏铁路的开通,方便了与外界之间的联系 ④自然灾害的增多
A. ①②④ B. ①③④ C. ①②③ D. ②③④
【答案】3. D 4. A
【解析】
环境承载力是一定社会经济条件下,资源环境所能容纳的最大人口数量。与区域气候、土壤、生物等资源状况有关。环境承载力与人均消费水平呈负相关,与资源数量呈正相关。
【3题详解】
根据表格数值判断,青海、西藏环境承载力远远低于长江中下游地区的主要原因是地势高、气候寒冷,①对。生态环境脆弱,②对。自然资源缺乏,③错。土地生产潜力小,④对。D对,A、B、C错。
【4题详解】
西藏的人口合理容量正在减小,原因可能是消费水平迅速上升,①可能。生产活动过程中破坏了生态环境,②可能。青藏铁路的开通,方便了与外界之间的联系,环境承载力应增大,③不可能。自然灾害的增多,④可能。A对,B、C、D错。
点睛:根据表格数值,可以判断青藏地区的气候、生态、资源、土地生产力较低。区域环境承载力,与资源呈正相关,与消费水平呈负相关。对外联系加强,环境承载力增大。
据我国学者考证:古陇西,即今天甘肃临洮,为李氏重要发源地。据统计李姓是世界上人口最多的姓氏。姓氏可以作为一种遗传印记,使得我们可以追踪世界并理解现代中国的人口迁移与历史事件。
据此回答问题。
5. 李姓人在历史上从甘肃逐渐迁移到河南,使河南成为中国李姓的第一大省。造成这一人口迁移的主要影响因素是( )
A. 气候因素 B. 政治因素 C. 经济因素 D. 文化教育
6. 近30多年来,我国不少省份人口姓氏越来越复杂,下列省份中最典型的是( )
A. 甘肃省 B. 河南省 C. 四川省 D. 广东省
【答案】5. C 6. D
【解析】
【5题详解】
据材料可知在历史上,河南省农业生产条件好,经济相对发达,吸引甘肃李姓人口向此迁移。ABD错误,C正确,故选C。
【6题详解】
结合选项可知广东省地处我国东南沿海地区,经济发展迅速,就业机会多,吸引大量外省人向广东省迁移,故广东省的人口姓氏变得越来越复杂。ABC错误,D正确,故选D。
图为“西藏主要城镇分布示意图”。读图完成10~11题。
7. 图中城镇主要分布在
A. 宽阔的平原地区
B. 深切的河谷地带
C. 平坦的高原面
D. 凉爽的高山地区
8. 影响图中城镇分布的主要自然因素是
A. 地形与水源 B. 植被与土壤 C. 气温与降水 D. 日照与海拔
【答案】7. B 8. A
【解析】
【7题详解】
青藏高原海拔高,气温低。城镇分布在深切的河谷地带。因为河谷地带气温高,地形平坦,土壤肥沃,水源充足。选择B项。
【8题详解】
因为河谷地带海拔相对较低,气温相对较高,地形平坦,土壤肥沃,水源充足。选择A项。
读“某城市用地变化示意”图,据此完成下面小题。
9. 老城区选址主要考虑的区位因素是
A. 气候 B. 铁路运输 C. 河流 D. 矿产资源
10. 由图中信息可知,该城市形态发展变化的主要原因是
A. 矿产资源的开发 B. 铁路运输的发展
C. 人口分布的改变 D. 环境污染的影响
【答案】9. C 10. B
【解析】
本题考查城市区位。
【9题详解】
读图可知,该城市老城区沿河分布,其选址主要考虑的区位因素是河流,ABD错误,故选C。
【10题详解】
图中该城市位于河流干流沿岸,早期以河运为主,城市应沿河发展;后期随着铁路的兴建,城市沿铁路拓展。所以该城市形态发展变化的主要原因是铁路运输的发展,ACD错误;故选B。
11.下列产业活动与其主要区位条件连线,正确的是
A. 石油开采——气候条件 B. 软件开发——自然资源
C. 面包制作——技术力量 D. 甜菜制糖——原料产地
【答案】D
【解析】
石油开采应在石油资源丰富的地方,Ac错误;软件开发需要较强的科技力量作支撑,B错误;面包制作要布局在市场地,C错误。甜菜制糖应该布局在原料产地,故选D。
图为“我国城市化发展曲线图”。读图完成下列各题。
12. 改革开放以来,我国城市化发展速度最快的是
A. ①时期 B. ②时期
C. ③时期 D. ④时期
13. 下列有关我国城市化的叙述,正确的是
A. 我国已进入城市化成熟阶段
B. 东部地区城市化水平高于西部地区
C. 城市化速度取决于城市规模的大小
D. 资源不足是制约城市化进程的主要原因
【答案】12. C 13. B
【解析】
【12题详解】
城市人口占总人口的比重是衡量城市化水平高低的最重要标志,图示斜率越高表示城市人口比重增长越快,因此斜率最高阶段表示城市化速度最快。故C正确。
【13题详解】
目前我国正处于城市化加速发展阶段,但东西部经济发展的差异导致了城市化的东西差异,东部地区经济较西部发达,因此城市化水平较西部高,故B正确、A错误。城市化速度与经济发展有关,城市规模并不是其决定性因素;城市化进程是社会进步的表现和结果,故C、D错误。
近年来,我国有些农村出现了“有院无人住,有地无人种”的空心化现象。完成下列各题。
14. 这种空心化现象形成的主要原因是
A. 城市自然环境好 B. 农村人均居住面积小
C. 城乡收入差距大 D. 农村人口自然增长率低
15. “有院无人住,有地无人种”带来
A. 土地资源浪费 B. 农业发展水平提高
C. 城乡协调发展 D. 农村老龄化程度降低
【答案】14. C 15. A
【解析】
本题考查农村出现空心化现象的原因及影响。
【14题详解】
有些农村出现了“有院无人住,有地无人种”的空心化现象,主要是城乡收入差距大,农村人口迁移到城市务工、经商的多,导致农村出现空心化现象,C对。城市环境主要体现人文环境,自然环境不如农村好,A错。农村人均居住面积大,B错。农村人口自然增长率高于城市,D错。故选C。
【15题详解】
“有院无人住,有地无人种”,造成了土地资源荒芜、浪费,A对。无人耕种,不能带来农业发展水平提高,B错。造成城乡差距进一步扩大,C错。迁出的多是青壮年劳动力人口,留守的是老年人口,导致农村老龄化程度升高,D错。故选A。
读图,完成下列各小题。
16. 如果要在城市建中心商务区,应建在
A. A地 B. B地
C. C地 D. D地
17. 以下的叙述正确的是
A. A地处市中心,方便人们上下班,应大量兴建住宅
B. B地交通条件优越,在四个地点中地价最贵
C. C地位于城市边缘,濒临湖泊,环境优美,可兴建高级住宅
D. D地位于城市郊区,拥有较多的空置土地,最适合兴建大型商业区
【答案】16. A 17. C
【解析】
【16题详解】
中心商务区付租能力最高,且需要接近最大的消费人群,因此应布局在市中心,B、C、D三地位于城市边缘,人流量小,故选A。
【17题详解】
据图可知,A地处市中心,地价最高,且消费人群多,应为商业区,ABD错误;C地位于城市边缘,濒临湖泊,且位于主导风向的上风向,环境优美,可兴建高级住宅,C正确。故选C。
18.城市化过程必然会引起
A. 环境污染日益加重 B. 绿地面积减少
C. 农业人口比重下降 D. 经济发展趋缓
【答案】C
【解析】
【详解】城市化的过程是城市人口不断增多,城市人口占总人口的比重不断增大,城市地域范围不断扩大的过程。故城市化过程必然会引起农业人口比重下降,C对。合理的城市化是会促进社会经济发展,使环境更好,故ABD排除。
浙江省某市调查了当地市中心和外围区域早晚高峰期间的交通状况。根据调查情况绘制了汽车平均时速示意图(如下图)。读图完成下面小 题。
19. 该市交通最拥堵的是
A. 外围区域早高峰 B. 外围区域晚高峰
C 中心区域早高峰 D. 中心区域晚高峰
20. 下列缓解该市交通拥堵的措施,最合理的是
A. 优先发展公共交通 B. 大力拓宽城市道路
C. 大量修建路边停车位 D. 大幅度提高停车收费
【答案】19. D 20. A
【解析】
试题分析:
【19题详解】
城市中心区人口密度大,人流、车流量大,所以中心区一定是比外围区交通更拥堵。读图,根据车速判断,车速最慢的就是最拥堵的时间。根据前面分析和图例,中心区的晚高峰时速度最慢,所以B对。A、C、D错。
【20题详解】
要缓解城市交通拥堵问题,最好是减少私家车数量,发展城市公共交通,A对。城市规划完成后,道路两侧都有不少建筑,不可能大力拓宽城市道路,拆迁负担太大,B错。路边修建停车位对缓解产能拥堵影响不大,C错。提高停车收费与治理交通拥堵无关,D错。
考点:该题考查城市交通问题及治理措施。
俗话说“民以食为天”,我们食物主要来自于农业,农业关系到我们每个人的生活,请回答下列小题
21. 与“海南岛的三季稻、东南丘陵的茶树,河西走廊的粮棉”生产所对应的最主要的自然要素依次是
A. 光热、土壤、水源
B. 地形、水源、土壤
C. 土壤、地形、光热
D. 水源、地形、光热
22. 与长江中下游平原相比,我国西北地区农业生产的优势是
A. 热量充足 B. 太阳辐射强
C. 水资源丰富 D. 土壤肥沃
【答案】21. A 22. B
【解析】
试题分析:
【21题详解】
海南地处热带地区,光热充足,生长期长,所以水稻一年三熟。东南丘陵具有适合茶树生长的酸性土壤。河西走廊有祁连山的冰雪融水作为灌溉水源,所以能种植粮食和棉花。故选A。
【22题详解】
与长江中下游平原相比,西北地区纬度较高,热量不足;由于西北地区地处我国非季风区,水资源不足,且成为农业生产的限制因素,但西北地区农业生产的优势是降水少,天气晴朗,太阳辐射强。故选B。
【考点定位】农业区位因素
【名师点睛】自然因素对农业生产的影响:自然因素在农业生产中占有重要地位,如何做到因时制宜、因地制宜、合理布局农业生产,应结合当地的自然地理条件,具体从以下几个方面分析:
(1)气候:
(2)地形:
(3)土壤:
(4)水源:
23.下图是立体农业、灌溉农业、茶叶园艺农业、热带作物种植业的最主要制约条件图,按顺序判断正确的是( )
A. ①立体农业;②灌溉农业;③茶叶园艺农业;④热带作物种植业
B. ①热带作物种植业;②茶叶园艺农业;③灌溉农业;④立体农业
C. ①茶叶园艺农业;②立体农业;③灌溉农业;④热带作物种植业
D. ①灌溉农业;②热带作物种植业;③立体农业;④茶叶园艺农业
【答案】D
【解析】
【详解】结合图文信息“中间的因素为主要区位因素”可知①②③④四种农业的主要区位因素分别是:水源、气候、地形、土壤;立体农业是在不同海拔高度地区从事不同的农业活动,主要影响因素是地形;灌溉农业是干旱时以大水灌溉的方式保证农业生产的模式,主要影响因素是水源;茶树喜酸性土壤,土壤因素对茶叶种植影响大;热带作物要求有充足的热量条件,气候因素影响大,故选D。
【点睛】立体农业(立体农业的概念有广义和狭义之分,通常是指狭义上的),指地势起伏的高海拔山地、高原地区,农、林、牧业等随自然条件的垂直地带分异,按一定规律由低到高相应呈现多层性、多级利用的垂直变化和立体生产布局特点的一种农业,因此发展立体农业的首要条件是地形。
2011年我国某脐橙主产区脐橙喜获丰收,但市场销售情况迥异。普通脐橙价格低,滞销。经过改良的精品优质脐橙价格高,却供不应求。据此完成问题。
24. 该地普通脐橙滞销的主要原因有
①品种退化 ②产量过大 ③品质较差 ④销售渠道不畅
A. ①② B. ②③ C. ①④ D. ②④
25. 为提高该地脐橙种植业的整体竞争力,亟需
A. 提高产量 B. 改善运输条件
C. 推广良种 D. 扩大销售渠道
【答案】24. B 25. C
【解析】
【24题详解】
根据题干提示可知,脐橙主产区脐橙喜获丰收,产量过大,品质较差,导致该地普通脐橙滞销,②③正确;脐橙获丰收,说明品种没有退化,①错误;优质脐橙市场销售情况好,说明该地销售渠道通畅,④错误。故选B。
【25题详解】
根据提示“经过改良的精品优质脐橙价格高,却供不应求”,为提高该地脐橙种植业的整体竞争力,则需推广良种,C正确。故选C。
下图为“某农业生产活动场景图”。读图完成下列各题。
26. 该农业地域类型的特点是( )
A. 生产规模大 B. 产品商品率高
C. 单位面积产量高 D. 机械化水平高
27. 该农业地域类型主要分布在( )
A. 欧洲地区 B. 亚洲东部、东南部和南部
C. 北美洲南部 D. 非洲几内亚湾沿岸
【答案】26. C 27. B
【解析】
【26题详解】
结合图示可知该图中是季风水田农业,其具有的特点有单产高、商品率低、机械化水平低、科技水平低、水利工程量大、小农经营等。ABD错误,C正确,故选C。
【27题详解】
A、欧洲地区农业主要以商品谷物和乳畜业为主,图示地区为季风水田农业,A错误。
B、季风水田农业主要分布在亚洲东部、东南部和南部地区的季风气候区,B正确。
C、北美洲地区农业发达,主要以商品性农业为主,与图示季风水田农业不符,C错误。
D、非洲几内亚湾沿岸是热带雨林气候,主要种植热带经济作物,与图示季风水田农业不符,D错误。
故选B。
读澳大利亚混合农业分布图,回答下列各题。
28. 下列关于图中混合农业区的叙述正确的是
①小麦种植业和牧羊业混合经营 ②甘蔗、果树种植和养鱼有机结合
③实行牧草与作物轮作 ④投入大量廉价劳动力精耕细作
A. ①③ B. ①④ C. ②③ D. ②④
29. 澳大利亚东南部混合农业经营的主要限制性因素是
A. 多山地丘陵,耕地面积小 B. 气候炎热干燥,蒸发旺盛
C. 处于大分水岭的背风坡,降水少,水源不足 D. 土壤贫瘠
【答案】28. A 29. C
【解析】
【28题详解】
图中混合农业区位于澳大利亚,特征是小麦种植业和牧羊业混合经营,①对。甘蔗、果树种植和养鱼有机结合,是珠江三角洲地区的基塘生产,②错。实行牧草与作物轮作,③对。投入大量廉价劳动力,精耕细作是水稻种植业特点,④错。A对,B、C、D错。
【29题详解】
澳大利亚东南部混合农业经营分布在墨累-达令盆地,位于大分水岭的背风一侧,主要限制因素是降水少,水源不足,C对。属于盆地地形,盆地内部平坦,耕地面积大,A错。夏季气候炎热干燥、蒸发旺盛,冬季温和多雨,B错。适宜小麦生长,说明土壤较肥沃,土地盐碱化问题少,D错。
30.如图为某地示意图,计划在图中①、②、③、④四地建设钢铁厂、化工厂、自来水厂和普通服装厂,则①、②、③、④四地的工厂分别是
A. 自来水厂、化工厂、普通服装厂、钢铁厂
B. 钢铁厂、普通服装厂、化工厂、自来水厂
C. 钢铁厂、自来水厂、普通服装厂、化工厂
D. 钢铁厂、普通服装厂、自来水厂、化工厂
【答案】C
【解析】
【分析】
该题主要考查影响工业的区位因素。
【详解】图中①处适合布局钢铁厂,因为这里邻近铁矿石产地,可就地获得原料供应;邻近铁路线,交通运输便利;位于河流下游,既可就地取得工业用水,又不会对市区造成水源污染;这里又地处与盛行风垂直的郊外,可减轻钢铁厂排放的粉尘、有害气体对市区的污染。图中②处适合布局自来水厂,因为自来水厂要求有洁净的水源。②处位于河流上游,可就地获得洁净的水源。③处适合布局普通服装厂,因为普通服装厂基本属于无污染的工业,又属于劳动密集型工业,邻近市区可以方便职工上下班。④处适合布局化工厂,因为位于河流下游,可减少对市区的水源污染;位于盛行风的下风地带的郊外,可减少对市区的空气污染。故C正确。
【点睛】工业区的布局要求:便利的交通;合理安排工业用地的位置,以减少对居住区的污染;基本无污染的工业可布局在市区内,有污染的工业应远离城市,有大气污染的企业应布局在最小风频的上风带,有水体污染的企业应布局在河流的下游区;在工业区与生活居住区间设置防护带;留有发展余地等。
下图为我国著名的高新技术产业区——北京海淀区,目前全球500强的跨国公司有50多家在此登记注册,其中包括西门子公司、微软公司等世界著名大企业。
读图,回答下列各题。
31. 世界著名公司纷纷落脚此地的主要原因是( )
①劳动力和地价便宜
②优惠的政策条件
③环境优美,大气质量好
④人才优势,信息高效
A. ①② B. ②④
C. ③④ D. ①④
32. 欧美日信息技术产业占全球的绝大部分份额,其发展信息技术产业的条件比发展中国家优越的表现是( )
①环境优美
②高科技力量和人才优势
③劳动力工资水平低
④高速交通的发展优于发展中国家
A. ①② B. ②③ C. ②④ D. ①④
【答案】31. B 32. C
【解析】
世界著名公司纷纷落脚北京海淀区,主要原因是优惠的政策条件,具有人才优势,信息高效。发达国家发展信息技术产业的条件比发展中国家优越,表现是具有高科技力量和人才优势。
【31题详解】
我国著名的高新技术产业区——北京海淀区,世界著名公司纷纷落脚此地,主要原因是优惠的政策条件,②对。劳动力和地价,不是高技术产业的主要影响因素,①错。北京的环境,大气质量没有优势,③错。北京的高校、科研院所多,具有人才优势,信息高效,④对。B对,A、C、D错。
【32题详解】
欧美日信息技术产业占全球的绝大部分份额,其发展信息技术产业的条件比发展中国家优越的表现是发达国家具有高科技力量和人才优势,②对。环境优美、劳动力工资水平低不是高技术产业主导因素,①③错。高速交通的发展优于发展中国家,交通便利,④对。C对,A、B、D错。
读下图,完成下题。
33. 适宜在甲地布局的工业是()
A. 电镀厂 B. 自来水厂 C. 印染厂 D. 污水处理厂
34. 该市计划在乙地建设重工业区,主要是为了()
A. 接近铁路 B. 减轻环境污染 C. 靠近河流 D. 便于职工生活
35. 中心地的级别越高,则()
A. 服务范围越广 B. 数目越多
C. 商品种类越少 D. 彼此间距离越近
【答案】33. B 34. B 35. A
【解析】
【33题详解】
根据图示可知,甲位于河流上游,盛行风的上风向,电镀厂产生大气污染,应该布局在盛行风的下风向,排除A。自来水厂要求有清洁的水源,要靠近水的源头,B正确。印染厂污染水体,应该布局在河流下游,排除C。污水处理厂应该布局在河流下游,排除D,故选B。
【34题详解】
乙地位于城市边缘,远离主城区,远离河流和铁路,不便无职工上下班,排除ACD。重工业区会产生大气污染,乙地位于城市边缘,远离主城区,并位于盛行风的下风向,减轻环境污染,故选B。
【35题详解】
中心地的级别越高,服务范围越广,A正确。数目越少,B错误。商品种类越多,C错误。彼此间距离越远,D错误。故选A。
【点睛】本题考查中心地理论。中心地的级别越高,数目越少,服务范围越大。中心地的级别越低,数目越多,服务范围越小。
下图为“手机自拍杆生产销售示意图”。读图,完成下列问题。
36. 手机自拍杆生产属于
A. 传统工业,近矿产资源分布区 B. 高新技术产业,对科技水平要求较高
C. 新兴工业,工厂布局比较分散 D. 资金密集型产业,需要投入大量资金
37. 手机自拍杆生产与销售过程中,主要考虑
①深圳的劳动力成本②宁波地域文化差异③义乌小商品生产技术④圣保罗的市场需求
A. ①④ B. ①③ C. ②③ D. ②④
38. 图中涉及到的运输方式有
A. 航空运输和铁路运输 B. 铁路运输和公路运输
C. 铁路运输和海洋运输 D. 公路运输和海洋运输
【答案】36. C 37. A 38. D
【解析】
试题分析:
【36题详解】
手机自拍杆生产属于新兴工业,一般以中小企业为主,工厂布局比较分散。
【37题详解】
手机自拍杆生产考虑劳动力成本,销售主要考虑市场需求量,选A。
【38题详解】
手机自拍杆规模小,陆上运输主要是公路运输,从中国到巴西则主要考虑海洋运输。
考点:本题组考查工业区位因素、交通运输。
读下图,回答下列各题。
39. 织布厂的工业原料主要来源于
A. 皮棉厂 B. 印染厂 C. 纺纱厂 D. 服装厂
40. 上图中信息显示,各生产部门之间最密切的联系属于
A. 生产协作 B. 商贸联系 C. 科技联系 D. 信息联系
【答案】39. C 40. A
【解析】
【39题详解】
从图示流程可以看出,各工厂之间具有生产工序上的工业联系,纺纱厂的产品是织布厂的原料,故选C。
【40题详解】
图中各工厂之间具有生产工序上的工业联系,各生产部门之间最密切的联系属于生产协作。故选A。
2016年1月5日《中共中央、国务院关于实施全面两孩政策改革完善计划生育服务管理的决定》公布,该政策主要针对我国少子化现状(按照人口统计学,0—14岁人口占15%—18%为严重少子化,我国2010年该比例达到16.6%)。
据此完成问题。
41. 我国少子化带来的直接后果有( )
A. 劳动人口减少 B. 就业压力增大
C. 经济结构转型 D. 养老压力减小
42. 全面实施两孩政策后,大部分家庭并没有积极跟从,主要原因是( )
A. 国家人口政策的束缚 B. 养育成本高,女性职场压力大
C. 生育能力大幅度减弱 D. 受我国传统思想的影响
43. 针对我国目前人口少子化现状,我国应积极发展下图(图中①②③④分别代表不同的产业主导模式)中的( )
A. ① B. ②
C. ③ D. ④
【答案】41. A 42. B 43. A
【解析】
【41题详解】
A、少子化的结果是出生率降低,老龄化增大,青壮劳动力减少,A正确。
B、少子化会导致人口增加减慢,老龄化增大,青壮劳动力短缺,就业压力得到一定缓解,B错误。
C、少子化会导致人口增加减慢,老龄化增大,劳动力短缺,但不会导致经济结构转型,C错误。
D、少子化会导致人口增加减慢,老龄化增大,老年人口增加,养老压力增大,D错误。
故选A。
【42题详解】
A、全面实施两孩政策,国家人口政策应是鼓励而不是束缚,A错误。
B、现在中国经济发展导致幼儿养育成本高,女性受教育程度高,职场压力大,因此大多家庭并没有积极跟从国家二孩政策。B正确。
C、经济发展,医疗卫生条件改善,妇女生育能力不会大幅度减弱,C错误。
D、受我国传统思想的影响,应该是多子多福,D错误。
【43题详解】
目前我国人口少子化导致老龄化严重,青壮劳动力短缺。劳动力数量减少,产业结构需转型,应大力发展对劳动力数量需求减少,劳动力素质要求提高的科技导向型工业或金融、服务等新兴产业。结合图示可知①科技比重高,是科技导向型工业;②劳动力比重最高,是劳动力导向型工业;③原料占比最高,是原料导向型工业;④市场占比最高,属于市场导向型工业。BCD错误,A正确,故选A。
依据淡水资源估算,北京市今后5年内人口应控制在2300万以内。政府计划以产业疏散带动人口疏散,目前,北京市已启动动物园等服装批发市场搬迁至津、冀两地,原址升级为创意、设计等产业基地,落实京津冀一体化发展目标。据此,完成下列问题。
44. 影响北京市环境承载力的主要因素是
A. 淡水资源 B. 土地资源 C. 气候资源 D. 生物资源
45. 提高北京市人口环境承载力的合理措施有
A. 扩大现有城区面积,鼓励人口外迁 B. 发展科学技术,提高资源利用率
C. 节水节电,降低城市居民生活水平 D. 加强道路建设,扩大工业生产规模
46. 动物园服装批发市场位于
①高校密集区 ②城市中心区 ③交通干道旁 ④城市边缘地带
A. ①③ B. ①④ C. ②③ D. ②④
47. “调整疏散非首都核心功能,推进京津冀协同发展”政策对北京城市发展的主要影响有
A. 降低城市化水平,缓解交通拥堵 B. 分散城市职能,控制人口规模
C. 调整城市空间结构,缩小服务范围 D. 降低经济发展水平,改善环境质量
48. 最能反映北京地域文化特色的是
A. 王府井新东安市场 B. 东单东总布胡同
C. 燕京啤酒公司 D. 亦庄经济开发区
【答案】44. A 45. B 46. C 47. B 48. B
【解析】
试题分析:
【44题详解】
资源是影响北京市环境承载力的主要因素,而北京位于华北地区,水资源紧张,因此,水资源是限制性因素。
【45题详解】
人口环境承载力与当地的资源量、科技水平、经济发达程度、受教育水平、地区开放程度等呈正相关正相关,与生活消费水平呈负相关;故提高北京市人口环境承载力的合理措施有发展科技,提高资源的利用率、加强地区开放程度,获得区外资源,B项正确;节水节电,不会降低城市居民生活水平。
【46题详解】
动物园服装批发市场属于商业区域,付租能力较高,会遵循市场最优或交通最优原则,选C。
【47题详解】
“调整疏散非首都核心功能”即指分散城市职能,分散部分城市人口,控制人口规模,减轻北京因城市规模过大而引发的城市问题。
【48题详解】
东单东总布胡同最能反映北京地域文化特色,其他几个选项都是改造过的或新开发区域。
考点:本题组考查环境承载力、商业区位因素、北京。
读图,回答下列问题
49. 下列关于该城市规划的叙述,正确的是( )
①商业区位于城市几何中心 ②居民区的布局方便了居民生活
③工业区布局合理④土地利用集中,节省基建投资
A. ①② B. ③④
C. ①③ D. ②④
50. 该城市规划建设物流园区和高新技术区,应分别布局在( )
A. 甲和丙 B. 乙和丁
C. 丙和戊 D. 丁和甲
【答案】49. D 50. C
【解析】
【49题详解】
读图,该城市的商业区位于城市的东南部,①错;居民区布局在商业区周围,方便居民生活,②正确;工业区布局在季风对吹方向上,容易造成居民区污染,不合理,③错误;土地利用集中,节省基建投资,④正确。ABC错误,D正确。故选D。
【50题详解】
物流园区要求交通便利,占地面积大,适宜布局在地价较低的郊区。该城市规划建设物流园区应安排在紧邻高速公路,靠近工业区、开发区,远离市中心,地较低,货运量较大且方便的丙地。高新技术区适宜靠近科研院所和高校,环境优美地区,戊地距离绿地、公园较近,且附近有街道相邻,适合布局高新技术区。丙和戊正确,故选C。
目前,京津冀协同发展上升为国家重大战略。读下图完成下列各题。
51 与石家庄相比,保定
A. 职能种类较少 B. 门槛入口较高
C. 城镇等级较高 D. 服务范围较大
52. 京津冀协同发展,对保定的主要影响是
①优化产业结构
②降低城市等级
③增加服务功能
④增加运输成本
A. ①② B. ②④
C. ①③ D. ③④
【答案】51. A 52. C
【解析】
【51题详解】
根据图中的图例可以看出保定与石家庄相比,城市规模小,所以它的:服务范围较小,门槛人口较低,城镇等级较小,职能种类较少。A正确的。其余选项可排除。
【52题详解】
京津冀协同发展,对保定来说,改善交通运输条件,缩短了运输距离,降低了运输成本;保定城市等级不会降低,极有可能上升;部分产业转移到保定,增加服务功能,优化产业结构,C正确,其余选项可排除。
下图为工业区位选择模式示意图,完成第问题。
53. 下列选项中所列工业部门依次与模式甲、模式乙、模式丙、模式丁对应正确的是
A. 水果罐头、精密仪表、电子装配、家具
B. 甘蔗制糖、印刷、粮食加工、集成电路
C. 水产加工、集成电路、炼铝厂、纺织
D. 飞机制造、面包食品、啤酒厂、制鞋
54. 关于工业模式丙的叙述,正确的是
A. 因大气污染严重,宜布局在郊外
B. 产品运输成本较高,布局宜靠近市场
C. 目前该产业在我国由沿海向内陆转移
D. 该模式的工业在布局时受科技影响较大
【答案】53. A 54. C
【解析】
【53题详解】
读图可知,模式甲各种投入中原料占比最大,为原料指向型,模式乙各种投入中科技投入占比最大,为技术指向型,模式丙劳动力占比最大,为劳动力指向型,模式丁市场占比最大,为市场指向型。水果罐头、甘蔗制糖、水产品加工为原料指向型,精密仪表、集成电路、飞机制造为技术指向型,电子装配、制鞋、纺织为劳动力指向型,印刷、啤酒厂、家具为市场指向型,结合选项,故选A。
【54题详解】
读图可知,模式甲各种投入中原料占比最大,为原料指向型,模式乙各种投入中科技投入占比最大,为技术指向型,模式丙劳动力占比最大,为劳动力指向型,模式丁市场占比最大,为市场指向型。劳动力指向型对环境影响小,A错。产品运输成本低,B错。目前劳动力指向型在我国由沿海向内陆转移,C对。该模式的工业在布局时受劳动力工资影响较大,D错。故选C。
【点睛】工业五种指向型类型
(1)原料指向型工业:这类工业主要指原料不便于长距离运输或运输原料成本较高,加工后体积与重量大大减少而价格又低廉的工业.使用这类原料的工业企业多把工厂选择在原料的产地.节省运费,减少损失.这类工业即原料指向型工业.例如,甜菜制糖厂(制1吨糖一般需要8吨甜菜作原料)、甘蔗制糖厂、水产品加工厂、水果罐头厂(水产品、水果等容易腐烂、不能久贮,如要制罐头,更需就地及时加工)等.
(2)市场指向型工业:这类工业主要指产品不便于长距离运输或运输产品成本较高,或加工后成品体积增大又不便运输的工业,此类工业企业,多以靠近其销售地建厂.节省了运费,降低了成本.例如饮料厂,其成品体积比原料大,运输中又易损耗,空瓶装上液体物质后,重量又增加很多.故就地销售较好.类似的工业还有:家具厂、印刷厂、食品厂等.
(3)动力指向型工业:这类工业主要指在生产、加工的过程中,需要大量的能源,企业为降低成本,把工厂建在能源供应量大的地方.例如,有色金属冶炼厂.一个年产10万吨精铝的炼铝厂,就需要有20万~40万千瓦的发电厂相配合,所以这类工厂多建立在电力生产成本低的大小电站附近.
(4)廉价劳动力指向型工业:这类工业主要指需要劳动力的数量多,但技术要求不高,工人很快可以掌握生产要求,这类产业的劳动者工资低,对生产成本增加不多,而对利润的比例提高有很大作用.这类工业应接近具有大量廉价劳动力的地方.例如,普通服装、电子装配、包带、制伞、制鞋等工业.
(5)技术指向型工业:这类工业主要指对生产技术要求高,必须经过严格训练,具有一定水平,并适合操作机器的工人才能上岗生产的企业.这类企业要求工人素质较严,其内部生产分工很细,专业化很强,技术要求很高.这类工业应接近高等教育和科技发达地区.例如电子制造工业、卫星、飞机、精密仪表等工业.
图为三个地区的农业资料,读图,完成问题。
55. 有关三个地区农业地域类型的判断,正确的是( )
A. ①为混合农业
B. ②为商品谷物农业
C. ③为季风水田农业
D. 三地均为商品化农业
56. 有关三个地区农业生产的相关叙述,正确的是( )
A. 美国东北部农业地域类型与①地区相似
B. ②生产规模大,但单产低
C. 建设高质量的草场是③地区提高土地载畜量的合理措施
D. ③地区今后农业发展的主要方向是大力发展种植业
【答案】55. A 56. C
【解析】
【55题详解】
A、结合图示可知①种植业和畜牧业都较高,且商品率高,应为混合农业,A正确。
B、结合图示可知②种植业比重高,畜牧业比重小,商品率低,不可能为商品谷物农业,B错误。
C、结合图示可知③种植业比重低,畜牧业比重高,商品率高,可能为大牧场放牧业,C错误。
D、结合图示可知①③商品率高,为商品化农业;②商品率较低,不是商品化农业。D错误。
故选A。
【56题详解】
A、结合图示可知①种植业和畜牧业都较高,且商品率高,应为混合农业。美国东北部为乳畜业,与图示农业地域类型不符,A错误。
B、结合图示可知②种植业比重高,畜牧业比重小,商品率低,可能为季风水田农业;该农业地域类型的主要特点有小农经营,单产高等,B错误。
C、结合图示可知③可能为大牧场放牧业,建设高质量的草场是③地区提高土地载畜量的合理措施,C正确。
D、结合图示可知③可能为大牧场放牧业,③地区为半干旱地区,不适合大力发展种植业。D错误。
故选C。
美国苹果公司研发的iphone4S手机于2012年1月正式登陆中国大陆,销量火爆,备受青年人喜爱。读下图,完成下列各题。
57. 苹果公司选择在中国组装手机,是因为中国
A. 零部件齐全 B. 消费水平高
C. 电子技术先进 D. 劳动力丰富
58. 诸如iphone4S手机这类产品
A. 更新换代快 B. 面向国内市场 C. 研发费用低 D. 能源消耗量大
【答案】57. D 58. A
【解析】
【57题详解】
组装手机属于劳动力密集型工业,需要大量劳动力,因此应该分布在有大规模廉价劳动力的地区。我国人口众多,劳动力丰富且廉价,因此苹果公司选择在中国组装手机,ABC错误,故选D。
【58题详解】
诸如iphone4S手机这类产品,更新换代快,A正确。 主要面向国际市场 ,B错误。研发费用高,C错误。与能源消耗量关系不大,D错误。故选 A。
云南省已经成为我国最大出口型反季节蔬菜生产基地,其产品因类型丰富而远销新加坡及港、澳、台等地区。读图,完成下列各题。
59. 云南省蔬菜品种丰富,是得益于自然条件的
A. 气温较高 B. 地形起伏大
C. 降水较丰沛 D. 土壤较肥沃
60. 每年春节前,新加坡超市蔬菜三分之一来自云南,一半来自泰国和越南。与云南相比,泰国和越南抢占新加坡蔬菜市场的优势是
A. 劳动力廉价 B. 热量充足
C. 品种众多 D. 运输成本低
【答案】59. B 60. D
【解析】
试题分析:
【59题详解】
云南省蔬菜品种丰富,是得益于自然条件的地形起伏大,多种类型蔬菜都能找到气候适宜的种植地区,B对。气温较高、降水较丰沛、土壤较肥沃不是蔬菜种植多样的影响因素,A、C、D错。
【60题详解】
与云南相比,泰国和越南距离新加坡近,抢占新加坡蔬菜市场的优势是运输成本低,D对。劳动力廉价、热量充足 、品种众多 等方面没有明显差距,不是主要优势,A、B、C错。
【考点定位】区域作物品种多的条件,区域蔬菜生产竞争的优势条件。
第Ⅱ卷 综合题
二、综合题。
61. 读珠江三角洲某城市平面图,回答问题。
(1)图中农田区由种植水稻转变为生产时令蔬菜,你认为其主要原因是____ ____________
(2)城市商业区布局在城市中心,主要考虑的理由是_____ ___。
(3)在招商引资过程中,纺织厂、化工厂和精密仪表厂均有投资意向,你认为该城市应引进 比较合适,理由是________________。
(4)该市拟建一海滨浴场,若仅从风浪角度考虑,图中A 、B两处中, 处比较合适。
【答案】(1)由于城镇化,市场消费的需求
(2)消费市场、交通便利(经济)
(3)精密仪表厂。科技发达,环境优美,现代交通便利
(4)B
【解析】
试题分析:
(1)种植水稻转变为生产时令蔬菜,主要原因是市场需求的影响。
(2)城市商业区布局在城市中心,主要考虑的理由是消费市场、交通便利(经济)。
(3)对于此珠江三角洲的城市而言,科研所和大学分布多,可以布局精密仪表厂。
(4)海滨浴场要布局在避风的港湾、等深线稀疏(海水较浅处),B合适。
考点:区域工农业发展分析、城市功能区布局。
相关资料
更多

