新疆昌吉玛纳斯县第一中学2018-2019学年高一下学期月考地理试题
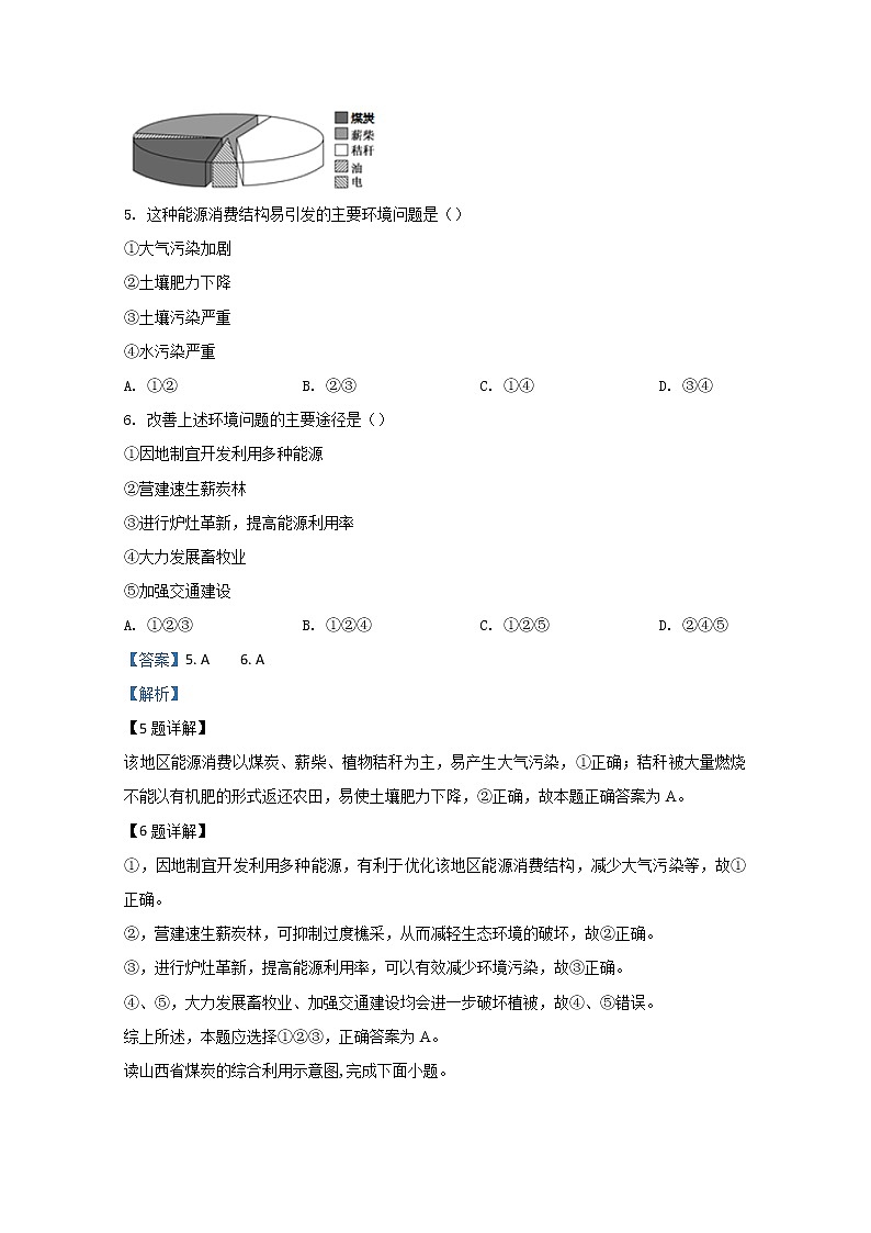
展开新疆昌吉玛纳斯县第一中学2018-2019学年高一下学期第二次月考地理试题一、单选题(2*30=60分)流域的开发应结合流域的具体特征,对资源进行综合开发和利用。读田纳西河流域的综合开发与治理示意图.完成下面小题。1. 田纳西河流域开发的核心环节是( )A. 河流的梯级开发B. 水资源综合开发C. 流域生态环境的恢复和治理D. 防洪、航运、发电、旅游等2. 田纳西河有利于梯级开发的自然条件是( )A. 水位季节变化大 B. 地势平坦 C. 河流落差大,水量丰富 D. 经济发达【答案】1. A 2. C【解析】【1题详解】田纳西河流域综合开发措施:防洪(水库)、航运、发电、提高水质、旅游、土地利用(农业结构、矿区生态恢复)。其中,河流的梯级开发是田纳西河流域开发的核心;河流的梯级开发促进了防洪、航运、发电、灌溉、旅游和养殖等部门的发展;水资源综合开发是流域治理的核心,包括流域生态环境的恢复和治理。据此分析本题选A。【2题详解】河流的梯级开发一般要依赖于河流较大的落差和丰富的水量,田纳西河流域上游以山地为主,中下游为丘陵台地及平原,流域落差大,且为亚热带湿润区,水量丰富,C对。水位季节变化大、地势平坦会导致水能不稳或水能不丰富,对梯级开发不利,经济发达不属于自然条件,A、B、D错。据此分析本题选C。【点睛】水能开发条件评价:水能是否丰富;坝址的条件(例如地质条件);淹没范围和移民数量;附近的交通条件;电力市场大小;除发电以外其他的效益(灌溉、航运、养殖等)。建设水电站的有利条件一般从水能、地形条件、能源需求、经济和技术支持等方面分析。田纳西河的早期开发,由于发展炼铜业,对环境造成了污染并使植被遭到破坏。据此完成下列小题。3. 造成田纳西河流域植被破坏的原因不包括A. 扩大耕地面积 B. 矿山开采 C. 获取炼铜用的木炭 D. 修建水库4. 田纳西河流域早期由于炼铜企业所造成的环境污染主要表现为A. 酸雨 B. 光化学污染 C. 噪声污染 D. 固体废弃物污染【答案】3. D 4. A【解析】【分析】考查流域综合开发,区域开发过程中植被破坏的原因,主要的环境污染类型。【3题详解】造成田纳西河流域被破坏的原因有扩大耕地而积,毁林,A包括。矿山开采要先破坏地表植被,B包括。获取炼铜用的术炭,要砍伐木材,C包括。修建水库,是利用沟谷蓄水,对植被影响小,修建水库是综合开发时期的措施,D不包括,符合题意。故选D。【4题详解】田纳西流域早期由于炼铜业所造成的环境污染主要表现为酸雨,A对。炼铜过程中,排放大量的酸性气体,与空气中水汽结合,形成酸雨。光化学污染 主要是汽车尾气排放造成的,B错。噪声污染、固体废弃物污染不是主要表现,C、D错。故选A。 【点睛】从材料中提取信息,早期开发应是农业发展为主,有扩大耕地面积的活动。材料中炼铜业发展,必然要采矿,破坏植被。炼铜业的能源在早期是木炭,消耗大量木材。修水库是综合治理时期的措施,不是早期的措施,水库对植被的破坏较小。下图为某地区的能源消费结构示意图,读图完成下列各题 5. 这种能源消费结构易引发的主要环境问题是() ①大气污染加剧②土壤肥力下降③土壤污染严重④水污染严重A. ①② B. ②③ C. ①④ D. ③④6. 改善上述环境问题的主要途径是()①因地制宜开发利用多种能源②营建速生薪炭林 ③进行炉灶革新,提高能源利用率 ④大力发展畜牧业⑤加强交通建设A. ①②③ B. ①②④ C. ①②⑤ D. ②④⑤【答案】5. A 6. A【解析】【5题详解】该地区能源消费以煤炭、薪柴、植物秸秆为主,易产生大气污染,①正确;秸秆被大量燃烧不能以有机肥的形式返还农田,易使土壤肥力下降,②正确,故本题正确答案为A。【6题详解】①,因地制宜开发利用多种能源,有利于优化该地区能源消费结构,减少大气污染等,故①正确。②,营建速生薪炭林,可抑制过度樵采,从而减轻生态环境的破坏,故②正确。③,进行炉灶革新,提高能源利用率,可以有效减少环境污染,故③正确。④、⑤,大力发展畜牧业、加强交通建设均会进一步破坏植被,故④、⑤错误。综上所述,本题应选择①②③,正确答案为A。读山西省煤炭的综合利用示意图,完成下面小题。7. 图中山西省构筑的三条产业链,依赖本地区的自然资源不包括( )A. 煤炭 B. 铁矿 C. 铝土矿 D. 石灰石8. 山西省煤炭综合利用的意义是( ) ①改善了山西省环境质量 ②提高了山西省煤炭的附加值 ③使山西省产业结构多元化 ④实现了山西省产业结构的升级A. ①②③ B. ②③④ C. ①②④ D. ①③④【答案】7. D 8. B【解析】【7题详解】根据图示可知,山西省构筑的三条产业链是煤-电-铝,煤-铁-钢,煤-焦-化;应用的主要资源除煤炭资源外,还有铝土矿和铁矿,这三种资源均为山西省的优势资源,三条产业链中依赖本地区的自然资源不包括石灰石,据此分析本题选D。【8题详解】山西省为发展能源基地,提高煤炭的综合利用,主要是发展以煤炭为主的多元化产业链,提高了煤炭的附加价值;改变了以煤炭产业为主的单一结构,实现了山西省产业结构的升级。但煤炭发电会造成环境污染,不能改善当地环境质量,据此分析,①错,②③④对,本题选B。下图为珠江三角洲产业的升级示意图。读图完成下面小题。9. 影响珠江三角洲地区轻纺工业发展的主要区位因素是( )A 接近棉花产地 B. 接近能源基地C. 先进的技术水平 D. 丰富的廉价劳动力10. 以下不属于促使珠江三角洲地区进行产业升级的原因是( )A. 全国对外改革开放范围的扩大 B. 劳动力成本优势的逐步丧失C. 新能源矿产基地的开发 D. 发达国家和地区新一轮产业结构的调整【答案】9. D 10. C【解析】【9题详解】轻纺工业是劳动力指向型工业,随着“珠三角”劳动力价格的上涨,其轻纺工业向劳动力更廉价的地区转移。因此影响珠江三角洲地区轻纺工业发展的主要区位因素是具有丰富的廉价劳动力,故答案选D项。【10题详解】珠江三角洲地区的产业结构转移应转出廉价劳动力密集型的工业,转入技术密集型的产业。珠江三角洲矿产资源贫乏,故促使珠江三角洲地区进行产业升级的原因与新能源基地的建设无关。所以本题选择C项。11.下列关于东北三大农业生产区域分布及组合,不正确的是( )A. 耕作农业区——松嫩平原、三江平原、辽河平原 B. 林业和特产区——大小兴安岭和长白山区C. 畜牧业区——西部高原、松嫩平原西部及部分林区草地 D. 舍饲养畜业——广大林区和农区【答案】D【解析】【详解】根据因地制宜原则,东北地区三大农业区域是耕作农业区——松嫩平原、三江平原、辽河平原,林业和特产区——大小兴安岭和长白山区,畜牧业区——西部高原、松嫩平原西部及部分林区草地。我国东部、南部农耕区,饲料资源丰富,这些地区的畜牧业以畜禽饲养及舍饲养畜业为主,广大林区不适合舍饲养畜业发展,故D说法不正确,则本题选D。循环农业是美丽乡村建设的途径之一。图示意采循环农业模式,读图回答题。12. 最适宜该模式的是A. 河套平原 B. 黄淮平原 C. 辽东丘陵 D. 闽浙丘陵13. 循环农业对建设美丽乡村的主要作用是①提高经济效益 ②加快城镇发展 ③提供清洁能源 ④促进民居集中A. ①② B. ①③ C. ②③ D. ②④【答案】12. D 13. B【解析】【12题详解】根据模式图可知该循环农业主要种植水稻、甘蔗,因此最适宜分布在我国南方地区。闽浙丘陵纬度低,适合水稻、甘蔗的种植,河套平原、黄淮平原和辽东丘陵不适宜种植甘蔗,所以选D项。【13题详解】循环农业可以实现资源的充分利用,实现经济活动的生态化,减少对生态环境的影响。图中有沼气池,为农村提供了清洁的能源,农业循环经济提高了经济效益,所以选B项。【考点定位】该题组考查我国主要农作物的分布和循环农业。在第五届亚洲葡萄酒质量评比大赛中,宁夏有两种葡萄酒喜获金奖。据此并结合下图,完成下面各题。14. 图中M地区是我国重要的葡萄酒酿造业原料生产基地,该地区有利于葡萄种植的自然条件是A. 气候干旱,降水稀少B. 光照充足,昼夜温差大C. 西侧的高山冰川融水丰富,灌溉便利D. 冲积平原,黑土肥沃15. 图中N处在汉朝时还是水草丰美的大草原,而现在却是沙漠广布,其人为原因是A. 人类过度农垦、放牧对植被破坏的结果B. 植被由草原向荒漠退化的结果C. 农业由耕种向畜牧转变的结果D. 气候由湿润向干旱转变的结果【答案】14. B 15. A【解析】【14题详解】本题主要考查农业区位。结合图示的地理位置判断,M地区为宁夏平原,该地区光照充足,昼夜温差大,有利于糖分的积累,葡萄的品质较好,B正确;气候干旱,水源短缺,不利于葡萄种植,A错误;宁夏平原的农业发展的水源主要来自黄河,C错误;该地的土壤不属于黑土,D错误。故答案选B项。【15题详解】本题主要考查荒漠化的成因。环境问题除自然原因之外最主要的是不合理的人类活动造成的,黄土高原北部,N处属于草原地区的荒漠,在汉朝时还是水草丰美的大草原,由于长期以来靠天养畜,超载放牧或弃牧毁草开荒,再加上管理不善,造成草地不同程度的退化,使草地生产力大幅度下降,水土流失严重,现在已变成一片沙漠。故答案选A。点睛:土地荒漠化的成因:1.人为活动人口增长对土地压力,是土地荒漠化的直接原因。干旱土地的过度放牧、粗放经营、盲目垦荒、水资源的不合理利用、过度砍伐森林、不合理开矿等是人类活动加速荒漠化扩展的主要表现。乱挖中药材、毁林等更是直接形成土地荒漠化的人为活动。另外,不合理灌溉方式也造成了耕地次生盐渍化。2.地理环境因素和气候因素干旱、半干旱及亚湿润干旱地区深居大陆腹地,是全球同纬度地区降水量最少、蒸发量最大、最为干旱脆弱的环境地带。当气候变干时,荒漠化就发展,气候变湿润时,荒漠化就逆转。近年来频繁发生于我国西北、华北(北部)地区的沙尘暴,更加剧了这些地区的荒漠化过程。16.适宜在东北农业基地大量种植的农作物有( )A. 冬小麦、黄麻、水稻 B. 柑橘、菠萝、椰子C. 甘蔗、水稻、玉米 D. 春小麦、亚麻、甜菜【答案】D【解析】【详解】适宜在东北农业基地大量种植的农作物有春小麦、亚麻、甜菜,D对。东北地区是温带季风气候,纬度较高,冬季寒冷,不适宜冬小麦、黄麻、柑橘、菠萝、椰子、甘蔗等种植,A、B、C错。“马桶盖的日本自由行”——今年春节期间,“马桶盖”火了,原因是中国游客跨洋去日本购买马桶盖,还买断了货。但在日本大受追捧的“马桶盖”实际上是由位于杭州下沙经济技术开发区的“松下电化住宅设备机器(杭州)有限公司”生产,而且该企业生产的马桶盖不仅销往日本,而且销往新加坡、中国香港等地,在国内也早有销售,令质疑国内制造企业能力的民众大跌眼镜。根据材料完成下列问题。17. 日本企业选择在中国设立工厂生产马桶盖,再返销日本,主要考虑的因素是在中国( )①劳动力成本低 ②管理成本低 ③土地成本低 ④运输成本低A. ①② B. ①③ C. ②③ D. ①④18. 为了避免“马桶盖的日本自由行”这一尴尬现象,中国制造业今后的发展方向是( )①加大科技投入,提升产品质量,赢得国民认可②降低进口关税,降低进口产品在国内市场的价格③大力引进国外知名品牌,让民众在国内即可购买到高品质的国外产品④加强自主创新,创立民族品牌A. ①③ B. ②③ C. ①② D. ①④【答案】17. B 18. D【解析】本题旨在考查产业转移的原因,考查区域产业的发展方向。【17题详解】中国属于发展中国家,劳动力成本及土地价格均低于日本,为了降低生产成本,日本企业选择在中国设立工厂生产马桶盖,再返销日本,故①③正确,B项正确;产品主要是在中国生产,销往日本,故会增加运输成本,④错误;生产马桶盖需要大量的廉价劳动力,中国的劳动力成本低,故②错误。【18题详解】“马桶盖的日本自由行”这一尴尬现象出现的原因是国民对本国产品不够认可,本国的民族品牌竞争力弱,故今后发展方向是加大科技投入,提升产品质量,赢得国民认可,①正确;加强自主创新,创立民族品牌,④正确;降低进口关税,降低进口产品在国内市场的价格与大力引进国外知名品牌,让民众在国内即可购买到高品质的国外产品,均不能从根本上解决题干中的现象发生,故②③错误。 受多种因素的制约,珠江三角洲地区的工业化与城市化的后劲不足,而且出现了一系列的问题。据此完成下列小题。19. 珠江三角洲地区工业化与城市化过程中出现的问题不包括( )A. 产业升级面临困难 B. 城市建设相对滞后C. 生态环境问题日趋严重 D. 产业转移日渐加强20. 与长江三角洲、京津唐地区相比,其区位条件的不足之处是( )①产业基础相对薄弱 ②市场腹地相对狭小 ③科技实力和人才队伍相对薄弱 ④改革开放重心北移A. ①②③ B. ③④ C. ①④ D. ②③④【答案】19. D 20. A【解析】【19题详解】珠江三角洲地区工业化与城市化过程中出现的问题有产业升级面临困难,高素质人才短缺是主要困难,A包括。城市建设相对落后,需要改建,B包括。生态环境问题日趋严重,需要治理城市环境,C包括。产业转移日渐加强,利于产业升级,不是出现的问题,D不包括,选D。【20题详解】珠江三角洲与长江三角洲、京津冀地区相比,珠江三角洲发展的晚,产业基础相对薄弱,①对。因北部山地的影响,市场腹地相对狭小,②对。高校和科研机构比长三角地区少,科技和人才队伍相对薄弱,③对。改革开放的范围扩大,深化,并非是重心北移,④错。A对。 下表为甲、乙两城市某类企业单位产品成本构成和市场平均价格表。读表,完成下面小题。21. 为了降低生产成本,该类企业将会在两地之间发生转移,其转移方向及影响的主要因素分别是( )A. 从甲市向乙市转移技术 B. 从甲市向乙市转移劳动力C. 从乙市向甲市转移劳动力 D. 从乙市向甲市转移市场22. 该类企业转移造成的影响可能是( )A. 不利于乙地产业结构升级 B. 促进甲地工业化和城市化的发展C. 导致甲地大量工人失业 D. 提高了乙地该类产品的市场价格【答案】21. C 22. B【解析】本题主要考查工业区位因素和产业转移的相关知识。【21题详解】观察表格可知甲乙两地该企业的生产成本中均以劳动力成本的比重最大,所以可以推断该类企业应是劳动密集型企业。而且甲乙两地中劳动力成本的差异较大。本着降低生产成本方面的考虑可确定该企业的迁移方向应是由劳动力价格较高的乙地迁住劳动力价格较低的甲地,故C选项符合题意。【22题详解】由上题结论可知,该企业的迁移方向是由乙市向甲市转移。对于企业迁出地而言,可为产业升级腾出空间和相应的人力和资金,从而有利于乙地的产业升级,故A选项错误;企业迁入甲地,可加速当地产业化发展进程,增加就业岗位,促进当地的工业化和城市化,故B选项正确;产业转移会造成迁出地短时间内会出现工人失业的现象,而甲地是迁入地故不会出现,故C选项错误;企业迁至甲地后,一方面随着劳动力成本的降低,相应的产品的生产成本会下降,而另一方面在乙地该类产品会因生产企业的迁出导致产品的运费会增加,故二方面综合分析的结果是,价格不一定会上升,故D选项错误;所以正确答案是B。下图为我国区际产业转移动力机制示意图。据此完成下面小题。23. 据图推测,中、西部地区吸引东部地区产业转入的拉力不包括( )A. 淘汰落后产业 B. 降低经营成本C. 扩大企业经营规模 D. 政府的优惠政策24. 产业转入给中、西部地区带来的影响包括( )①提供更多就业岗位,促进区域经济发展 ②推动区域工业化和城市化进程 ③有利于扭转环境恶化的局面④促进产业结构调整A. ①②③ B. ①②④ C. ①③④ D. ②③④【答案】23. A 24. B【解析】【23题详解】结合图形信息可知,拉力应为中西部的优势条件。淘汰落后产业为东部地区的推力,不属于中西部地区吸引东部地区产业转入的拉力,A符合题意;而经营成本低、政策优惠、扩大经营规模等为中西部地区的有利条件,应为拉力,BCD不合题意。故选A。【24题详解】结合产业转移的相关知识,由于转移的是劳动密集型产业或高污染的低端产业,对环境破坏较大。但有利于促进经济的发展,推动工业化和城市化进程,有利于产业结构的调整和升级,①②④正确,③错误。故选B。雅戈尔集团将一种原产于我国云南山区、有“天然纤维之王”美誉的麻类植物改良后命名为“汉麻”。目前,雅戈尔集团的西双版纳勐海工业园区已成为全国“汉麻”的种植、加工中心和“汉麻”纤维化产业示范区。据此回答下面小题。25. 雅戈尔集团在云南勐海建立“汉麻”加工的工业园区,主要考虑的因素是( )A. 交通便利 B. 科技水平高 C. 原料丰富 D. 政策支持26. 该工业园区建立对当地的影响是( )①促进了产业结构调整 ②改变了地理景观 ③增加了就业机会 ④推动了旅游业发展A. ①②③ B. ②③④ C. ①②④ D. ①③④【答案】25. C 26. A【解析】该题考查影响工业的区位因素,区域经济开发。【25题详解】“汉麻”加工是原料指向型工业,要靠近原料产地,所以主要考虑因素是原料丰富,C对。云南多山地地形,交通不便,A错。经济发展起步晚,科技水平低,B错。政策支持不是主要因素,主要是当地适宜“汉麻”的生长,原料丰富,D错。【26题详解】该工业园区的建立必然改变原来的产业结构,促进了产业结构调整,①对。当地成了全国的“汉麻”的种植、加工中心,地理景观发生改变,②对。园区的建立,增加了就业机会,③对。该工业园区并不作为旅游景点,对推动了旅游业发展作用不大,④错。所以A对。B、C、D错。“产业空心化”问题是现在经济学界探讨较多的问题。随着产业结构、生产活动不断向全球范围扩张,一些国家负担生产任务的工厂大量外迁,使国内出现“产业空心化”现象,出现“产业空心化”现象的国家把更多的力量投向高科技产业。 据此完成下面小题。27. 下列国家中最可能出现“产业空心化”现象的是( )A. 巴西 B. 越南 C. 印度 D. 日本28. 关于出现“产业空心化”现象的国家的说法,正确的是( )A. 失业率可能上升 B. 城市化水平显著下降C. 生态环境进一步恶化 D. 社会经济发展水平大幅度提高【答案】27. D 28. A【解析】【27题详解】根据材料,出现产业空洞化,负担生产任务的工厂外迁,国家把更多的力量投向高科技产业,与发达国家的产业结构调整状况一致,所以最可能出现的是日本,D对。越南、巴西、印度是发展中国家,出现的可能性小。据此分析本题选D。【28题详解】出现“产业空洞化”的国家多为发达国家,该类国家中担任生产任务的工厂外迁,国内大力发展高科技产业,需要的劳动力减少,导致失业率可能上升,A对;发达国家城市化水平增长慢,但增长慢不等于水平低,发达国家的城市化水平较高,B错;生态环境受到重视,将进一步好转,C错;发达国家社会经济发展水平已经很高,不会再大幅度提高,D错。据此分析本题选A。【点睛】产业转移影响因素:1.劳动力因素2.内部交易成本3.市场因素4.国家政策的调整5.原生产地用地紧张6.地价昂贵7.环境污染8.国际经济形势的变化等。产业转移产生的影响:1.促进区域产业结构调整2.促进区域产业分工与合作3.改变了区域地理环境4.改变了劳动力就业的空间分布。2017年1月,正处于美国总统特朗普要求重建“美国制造”的关口,富士康董事长郭台铭宣布讨论在美国兴建液晶面板厂事宜,并考虑在美国国内“自产自销”。但富士康的苹果生产线留在中国。在制造成本方面,中国(长三角地区)相对于美国的优势已缩小到1%。据此完成下面小题。29. 影响富士康液晶面板厂在美国扩张的主要因素是( )A. 政策 B. 交通 C. 技术 D. 劳动力30. 中美之间制造成本差距缩小的原因在于美国( )A. 劳动力成本上升 B. 土地成本上升 C. 劳动生产率提高 D. 能源成本提升【答案】29. A 30. C【解析】【分析】本题以富士康的产业扩张为背景,考查工业区位因素等知识,旨在考查学生获取和解读地理信息、调动和运用地理知识的能力。【29题详解】由材料可知,美国政府推行重建“美国制造”,届时美国将实行多优惠政策,吸引众多制造业回流,即该电视机液晶面板厂在美国扩张,考虑的主要因素是美国的优惠政策。交通、技术、劳动力都不是该厂在美国扩张的主要因素,据此分析本题选A。【30题详解】美国为发达国家,劳动力成本、土地成本较高,且劳动力成本上升会扩大中美之间制造成本的差距;美国通过提高科学技术极大地提高了劳动生产率,缩小了中美之间制造成本的差距;美国“页岩气革命”致使能源成本下降,使制造业环境得到明显改善。据此分析本题选C。【点睛】工业区位因素:二、综合题(共40分)31.读“四大工程示意图”,回答下列问题。(1)填写四大工程名称:属于水资源跨流域调配的是 工程,属于能源调配的是 工程和 工程,属于目前世界上海拔最高的是 工程。(每空2分)(2)西气东输的原因是什么?(3)西气东输的意义是什么?【答案】(1)南水北调; 西气东输; 西电东送; 青藏铁路(2)南部多,北部少; 西部能源供大于求,东部能源供不应求; 东部地区经济比较发达,西部地区经济比较落后。(3)大规模利用天然气能为下游企业带来巨大的经济与社会效益;利用天然气不仅有利于保障能源供应,缓解运输压力,而且可以节省下游企业投资,减少政府财政补贴,提高能源利用效益,保护生态环境,为下游企业带来巨大的经济和社会效益。【解析】【详解】(1)南水北调属于水资源跨流域调配工程;西气东输、西电东送属于能源调配工程;青藏铁路属于目前世界上海拔最高的工程。(2)西气东输源于我国能源北多南少、西多东少,能源分布地不均衡,且西部经济较为落后、能源供大于求,东部能源经济发达供不应求,能源生产地与消费地脱节的实际。(3)西气东输的意义主要体现在经济、生态、社会效益方面。西气东输为下游企业带来巨大的经济与社会效益;天然气有利于能源保障,且缓解陆上交通压力,节省下游企业投资,减少政府财政补贴,提高能源利用效益,保护生态环境,且该工程提供大量工作岗位,为下游企业带来巨大的经济和社会效益;天然气还是清洁能源,对途经区域及输入地大气环境质量改善意义也很大。【点睛】西气东输1. 路线塔里木盆地的轮南油田上海2. 对区域发展的影响实施西气东输,有利于调配能源资源地域分布不均的状况,优化我国以煤为主的能源消费结构,改善沿线主要城市的大气质量,促进区域的协调发展。西气东输工程在促进我国西部地区和东部地区经济发展的优势及应注意的问题上有所不同,列表分析如下: 西部地区东部地区优势将西部资源优势转化为经济优势,使之成为西部地区新的经济增长点;改善城市大气环境,提高居民生活质量;增加就业机会,拉动相关产业的发展改变以煤炭为主的能源消费结构,提高清洁能源的使用比例;改善城市大气环境,提高居民生活质量;促进能源生产、轻重工业的结构调整;带动相关产业的发展;缓解东部能源的紧张状况;发挥东部经济技术优势,促进东、西部协调发展应注意的问题做好水土保持工作形成现代化的天然气配套系统;抓紧与天然气利用相关项目的立项建设 32.下面两图分别为美国本土(左图)和我国东北地区农业分布示意图(右图)。读图回答下列问题。(1)从农业地域类型来看,美国中部平原地区和我国东北平原地区都属于 (2)指出我国东北地区种植水稻的不利自然条件(3)分析影响两个地区小麦种植的有利条件(4)简述图一种植业的特点【答案】(1)商品谷物农业;(2)热量不足(3)地势平坦;夏季炎热多雨;土壤肥沃;水源充足。(4)种植的作物主要是玉米和小麦,这里的农场一般是以就家庭为单位经营的,这种农业地域类型的突出特点是生产规模大和机械化程度高。其优势区位条件主要有优越的自然条件、先进的农业科学技术、机械化水平高、地广人稀、交通便利、市场广阔等。【解析】【详解】(1)美国中部平原地区和我国东北平原地区的农业都表现出了生产规模大、机械化水平高、商品率高的特点,都属于商品谷物农业。(2)水稻喜欢高温多雨的环境,我国东北地区纬度高,热量不足,成为种植水稻的不利自然条件。(3)两个地区小麦种植的有利条件主要从气候、地形、土壤、水源方面分析。美国中部平原地区和我国东北平原地区均地势平坦;处于温带大陆性气候区或温带季风气候区,夏季均炎热多雨;二者均有黑土分布,土壤肥沃;两地区均有密集水网,水源充足。(4)图一种植业为美国商品谷物农业,其特点从种植作物类型、规模、区位条件等方面分析。该地种植的作物主要是玉米和小麦,农场一般是以家庭经营为主,该农业地域类型的突出特点是生产规模大、机械化程度高、农产品商品率高等。该地发展商品谷物农业的优势区位条件主要是自然条件优越(如气候适宜、平原广阔、黑土肥沃、水源充足等)、社会经济条件如科技先进、交通便利等优势突出。【点睛】农业区位因素:33.读“山西能源基地煤炭外运的三大主要通道图”,完成下列问题。(1)山西煤炭通过三大通道运到港口后主要运往我国哪些地区?(2)山西等省区除了通过铁路、公路、海运等运输方式向外运输煤炭外,还通过哪种形式向外输送能源?这种形式有何好处?(3)山西煤炭的开发对全国和山西都带来许多积极作用,但也有消极影响。请你根据所学知识分析山西煤炭的开发给山西带来的不利影响。【答案】(1)华东;华南(2)将煤炭转化为电能向外输送。好处是:一方面可以减轻交通运输压力,另一方面有利于保护环境 (3)开矿破坏地表植被,导致水土流失;破坏地下水资源,部分地区会出现地面下陷;另外,当地煤炭发电还会导致大气污染。【解析】(1)读图,山西煤炭通过三大通道运到港口后,主要通过海运,运往我国华东、华南地区。(2)山西等省区除了通过铁路、公路、海运等运输方式向外运输煤炭外,还将煤炭转化为电能向外输送。我国铁路运输压力大,改输煤为输电,好处是可以减轻交通运输压力。对能源输入地区的好处是,有利于保护环境。(3)山西煤炭的开发给山西带来的不利影响主要从生态环境、水网系统、大气污染等分析。开矿破坏地表植被,导致水土流失。煤炭开采会破坏地下水资源,部分地区会出现地面下陷。当地煤炭发电,还会导致当地大气污染严重。

