


山东省潍坊市2019-2020学年高一4月阶段考试地理试题
展开
高一阶段性考试地理试题
2020.04
注意事项:1.答题前,考生先将自己的学校、姓名、班级、座号、考号填涂在相应位置。
2.选择题答案必须使用2B铅笔(按填涂样例)正确填涂;非选择题答案必须使用0.5毫米黑色签字笔书写,绘图时,可用2B铅笔作答,字体工整、笔迹清楚。
3.请按照题号在各题目的答题区域内作答,超出答题区域书写的答案无效;在草稿纸、试题卷上答题无效。保持卡面清洁,不折叠、不破损。
―、选择题(共15小题,每小题3分,共45分,在每小题给出的四个选项中,只有一项是符合题目要求的。)
“胡焕庸线”(黑龙江黑河和云南腾冲的连线)是我国人口分布的一条重要地理分界线(下图),该线东南部占国土的36%,却聚集了全国96%的人口。
据此完成下面小题。
1. 形成我国“东多西少”人口分布格局的主导因素是
A. 自然环境 B. 民族分布 C. 国家政策 D. 宗教信仰
2. 经过几十年的发展,新疆地区的人口分布格局未有大的改变,是因为该地区的人口分布受控于
A. 地形分布 B. 绿洲分布 C. 沙漠分布 D. 铁路分布
【答案】1. A 2. B
【解析】
【1题详解】
人口的分布主要受自然因素的影响,我国东部地区气候条件适宜,多平原,人口较为密集,西部多高山且气候干旱,自然环境较为恶劣,人口较少。故我国的人口分布东多西少。答案选A。
【2题详解】
新疆地区地处内陆,气候较为干旱。水源是影响干旱地区人口分布的重要因素。新疆的水源补给主要是高山冰川融水和局部的山地降水,在盆地的边缘形成绿洲,人口主要分布在绿洲地区。故答案选B。
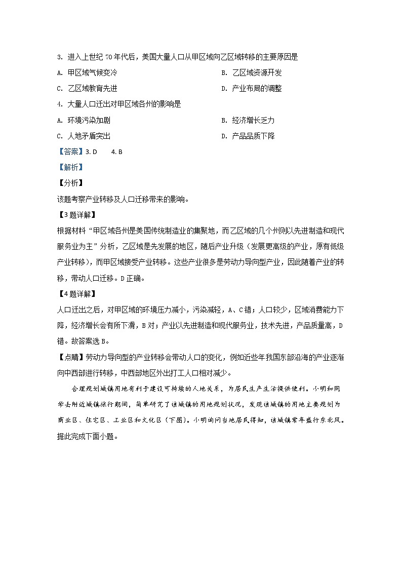
甲区域各州是美国传统制造业的集聚地,而乙区域的几个州则以先进制造和现代服务业为主(下图)。1970年后,随着西欧、日本和中国的崛起,美国传统制造业逐渐走向衰落,大量人口从甲区域向乙区域转移。
据此完成下面小题。
3. 进入上世纪70年代后,美国大量人口从甲区域向乙区域转移的主要原因是
A. 甲区域气候变冷 B. 乙区域资源开发
C. 乙区域教育先进 D. 产业布局的调整
4. 大量人口迁出对甲区域各州的影响是
A. 环境污染加剧 B. 经济增长乏力
C. 人地矛盾突出 D. 产品品质下降
【答案】3. D 4. B
【解析】
【分析】
该题考察产业转移及人口迁移带来的影响。
【3题详解】
根据材料“甲区域各州是美国传统制造业的集聚地,而乙区域的几个州则以先进制造和现代服务业为主”分析,乙区域是先发展的地区,随后产业升级(发展更高级的产业,原有低级产业转移),而甲区域接受产业转移。这些产业很多是劳动力导向型产业,因此随着产业的转移,带动人口迁移。D正确。
【4题详解】
人口迁出之后,对甲区域的环境压力减小,污染减轻,A、C错;人口较少,区域消费能力下降,经济增长会有所下滑,B对;产业以先进制造和现代服务业,技术先进,产品质量高,D错。故答案选B。
【点睛】劳动力导向型的产业转移会带动人口的变化,例如近些年我国东部沿海的产业逐渐向中西部进行转移,中西部地区外出打工人口相对减少。
合理规划城镇用地有利于建设可持续的人地关系,为居民生产生活提供便利。小明和同学去附近城镇旅行期间,简单研究了该城镇的用地规划状况,发现该城镇的用地主要规划为商业区、住宅区、工业区和文化区(下图)。小明询问当地居民得知,该城镇常年盛行东北风。
据此完成下面小题。
某城镇用地规划示意图
5. 小明和同学经过综合分析,一致认为表示该城镇工业区的图例是
A. ① B. ② C. ③ D. ④
6. 若该城镇还要规划建设一处高级住宅区,应选址在
A. 甲地 B. 乙地 C. 丙地 D. 丁地
【答案】5. C 6. D
【解析】
该题考察工业的布局。
【5题详解】
由该城镇常年盛行东北风可知,工业应该布局在下方地带,且是河流下游,③符合。故答案选C。
【6题详解】
高级住宅要布局在环境优美的郊区,上风地带,丁地符合,D对;甲地靠近铁路,不符合,A错;乙地靠近工业区,不符合,B错;丙地交通不便,且靠近市区,C错。故答案选D。
苏州是我国历史文化名城,两千余年来基本保持着“河街相邻、水陆并行”的双棋盘格局(下图1)。传统民居临水而建,多为二三层砖木结构楼房,一层为沿街商铺,二层以上为住宅且向街探出,顶层阳面屋檐多为飞檐(檐部向上倾斜翘起)(下图2),呈现一派“人家尽枕河”的水乡景观。
据此完成下面小题。
7. 与普通屋顶相比,飞檐设计优越性是
A. 截留屋顶雨雪 B. 利于夏季保温
C. 增加冬季采光 D. 利于夏季遮阳
8. 二层以上住宅向街探出,能够
①为行人遮阳避雨 ②为船只提供码头 ③提升商铺等级 ④增加住宅面积
A. ①② B. ②③ C. ③④ D. ①④
【答案】7. C 8. D
【解析】
【7题详解】
由图示对比两种设计可知,飞檐有利于太阳光照射,增加采光,特别是冬季太阳高度角较小时,照射到屋内面积比普通的更大,C对;截留雨雪会增加屋檐的载重,不是主要目的,A错;夏季气温高,并不需要保温,B错;飞檐不利于遮阳,D错。故答案选C。
【8题详解】
由图可知,二层以上住宅向街探出,是为了增加探出这部分住区,同时能够为一层的街道起到遮阳避雨效果,①④正确。故答案选D。
【点睛】二层以上住宅向街探出的设计特点类似于我国东南沿海的“骑楼”。 这种建筑适应南方天气潮湿多雨,商业楼宇密集等情况而建造的。楼下做商铺,楼上住人。其跨出街面的骑楼,既扩大了居住面积,又可防雨遮晒,方便顾客自由选购商品。
茶是一种常绿灌木,世界三大饮料之一,鲜叶品质最佳,需人工及时采摘。“南茶北引”是我国农业科学家在20世纪50年代提出来的设想,经过50多年的不断摸索,目前在青岛、日照、临沂等地已经形成规模。
据此完成下面小题
9. 影响“南茶北引”主要限制因素是
A. 气候 B. 地形 C. 土壤 D. 水源
10. 与南方地区相比,北方地区茶叶品质较好的原因是
①气温年较差大 ②气温较低生长缓慢 ③昼夜温差大 ④迎风坡降水丰富
A. ①② B. ①③ C. ②③ D. ③④
11. 近年来,茶叶生产成本不断攀升主要原因是
A. 种植面积扩大 B. 采摘成本上升
C. 农药成本增加 D. 土质严重退化
【答案】9. A 10. C 11. B
【解析】
该题考察农业的布局。
【9题详解】
由题,南方是亚热带季风气候,气候暖湿,适宜茶叶的生长,而北方是温带季风气候,降水较少,故影响“南茶北引”主要限制因素是气候。故答案选A。
【10题详解】
北方昼夜温差较大,有利于茶有机质的积累,③符合;北方气温较低,茶的生长周期比较长,有机质积累较多,产品质量好,④符合。故答案C。
【11题详解】
茶的生产过程需要大量的劳动力(特别是采摘环节),劳动力价格上升,导致茶叶的采摘成本上升。故答案选B。
某生鲜企业开创了线上超市的新零售业态,消费者可以在APP上下单,由配送员按照顾客要求送货到门(下图)。该企业在全国不同地区建有大量生产基地。
据此完成下面小题。
12. 正常情况下,影响配送员工作效率的主要因素是
A. 后台管理 B. 线路规划 C. 拣货速度 D. 货物种类
13. 与传统生鲜超市相比,线上超市货物价格较低,主要原因是
A. 流通环节少 B. 运输速度快
C. 服务质量好 D. 产品质量高
【答案】12. B 13. A
【解析】
【12题详解】
配送员主要的任务是将货物运送到顾客手中,到达客户手中所花费的时间最主要是发货地与顾客之间的距离,而且配送的客户可能是多个,如何合理选择好线路是提高效率的关键。后台管理和拣货速度效率与配送员的效率无关;货物种类影响不大。故答案选B。
【13题详解】
线上超市由客户下单,后台打包,最后经由配送员送达。这个过程中的流通环节减少,消耗的成本降低,因此具备价格优势。故答案选A。
京杭运河的开凿带动了沿线经济的发展,德州段的运河、码头一度非常繁荣(下图)。20世纪70年代末京杭运河德州段因水源枯竭而断航。
据此完成下面小题。
14. 上世纪70年代末,德州发展速度变缓,其主要原因是
A. 矿产资源枯竭 B. 商品生产减少
C. 交通地位下降 D. 人口增长加快
15. 推测目前德州城市空间发展方向是
A. 沿京杭运河向南北扩展 B. 向周围的郊区均衡扩展
C. 沿漳卫新河向南北扩展 D. 沿公路向京沪高铁扩展
【答案】14. C 15. D
【解析】
【分析】
该题考察交通运输方式的变化对区域发展的影响。
【14题详解】
根据材料提示,20世纪70年代末京杭运河德州段因水源枯竭而断航,上世纪70年代末,德州发展速度变缓,其主要原因是交通地位下降,可知答案选C。
【15题详解】
新的交通运输方式的兴起会带动聚落的布局,京沪高铁的修建,使得交通更加便利。因此德州城市空间发展的方向可能会沿公路向京沪高铁扩展。故答案选D。
【点睛】在内河航运为王的年代,很多沿江的城市兴盛,例如扬州。19世纪以来,随着海运和铁路运输等新的交通运输方式的兴起,中国的地方经济发展格局发生了巨大的变化。新的交通运输方式更具高效率,带动区域迅速崛起。
二、非选择题(本大题共4小题,共55分)
16.阅读图文材料,完成下列要求。
秘鲁位于南美洲西部,西邻太平洋,靠近世界著名的秘鲁渔场(图1)。该国地形一般分为西部平原、中部山区和东部平原三大部分,各部分降水差异较大(图2)。受各地自然条件的影响,人口、城市和产业的分布和发展各具特色。
(1)指出秘鲁人口分布最稠密地形区,并说明理由。
(2)沿海港口附近分布许多水产品罐头加工厂,试分析自然原因。
(3)指出秘鲁西部平原发展农业的不利气候条件,并提出合理的解决措施。
【答案】(1)西部平原地区。地形平坦;交通便利;渔业资源丰富;矿产资源丰富。
(2)靠近秘鲁渔场,鱼类捕获量大;气候炎热,水产品加工成罐头不易腐烂。
(3)气候干旱,降水少。跨流域调水;提高灌溉技术,发展节水农业;种植耐旱作物。
【解析】
【分析】
本题考查影响人口分布的因素、工业区位因素等知识点。
【详解】(1)由图示的图例可知,人口最为密集的区域在西部,西部为平原。平原地区地势平坦,交通便利;濒临太平洋,(秘鲁渔场)渔业资源丰富;很多矿产资源也集中分布在西部地区。
(2)秘鲁有世界著名的秘鲁渔场,鱼类捕获量大,原料充足;秘鲁地处低纬度,气候炎热,水产品加工成罐头不易腐烂。
(3)西部地区受秘鲁寒流的减湿作用,再加上纬度较低,蒸发旺盛。因此气候干旱,降水少。解决水资源不足的问题可以从开源和节流两个角度进行分析。开源可以进行跨流域调水;节流可以从农作物自身考虑,提高灌溉技术,发展节水农业,种植耐旱作物等。
17.阅读材料,完成下列要求。
在工业革命推动下,英国、美国成长起大批工业城市,城镇化进程十分迅速(下表)。20世纪下半叶,英国伦敦城市中心人口出现减少的趋势,主要迁往周边村镇。
(1)对比说明英国、美国城镇化进程的差异。
(2)推测英国伦敦城市中心人口大量迁往周边村镇的主要原因。
(3)简述英国政府应对城市中心人口减少而采取的措施。
【答案】(1)英国城镇人口占总人口的比重高于美国;美国城镇人口增长速度比英国快。
(2)城市中心环境恶化,地价升高;周边村镇基础设施逐渐完善;交通运输条件的改善。
(3)改善中心区生活环境;政策鼓励人员返迁;发展高技术产业和服务业。
【解析】
【分析】
该题以英国的城市化进程为例,考查城市化的阶段特征。
【详解】(1)工业化是城市化的动力,在工业革命(第二次)的推动下,英美工业快速发展,带动城镇化进程,但是两者又有差异。英国由于第一次工业革命的积累,城镇人口的比重要高于美国,但是美国的城镇人口增长速度比英国要快。
(2)人口由市区迁向迁往周边村镇,这是逆城市化的特征。可以采用推拉力分析,其形成的主要原因是:市区由于人口、工业过度集聚,环境恶化,地价升高,而周边的村镇基础设施逐渐完善,交通运输条件改善,上下班便利。
(3)该题考察再城市化的措施。再城市化需要改善原先环境恶化的状况,整顿治安状况;采用优惠政策吸引、鼓励人员返回城市;发展高新基础产业和服务业,带动就业。
18.阅读图文材料,完成下列要求。
具有工业联系的一些工厂往往发生近距离集聚现象。20世纪70年代以来,广东顺德开始兴起制作家具的小型作坊。改革开放以后,家具产业在顺德逐渐集聚,从家具原材料、家具产品、家具木工机械、家具连接件和配件、家具涂料的生产和销售,到家具会展等,一应俱全(下图)。目前,顺德形成了大批各具特色的家具专业镇,截至2016年年底,顺德家具约占国内市场份额的20%,成为我国最早也是规模最大的家具出口基地。
(1)简述顺德家具产业兴起的主要区位优势。
(2)说明与家具生产相关企业在顺德高度集聚的好处。
(3)分析顺德形成分工明确的家具专业镇的优点。
【答案】(1)接近广州、港澳等消费市场;江海联运,交通便利;有充足的家具制作的熟练工人;国家政策支持。
(2)接近家具厂,节省运输费用,降低生产成本;利于企业间人员与信息的交流,提高企业创新能力;共享基础设施,节约生产建设投资。
(3)专业镇分工明确,促进专业化生产,避免恶性竞争,利于提高生产效率;不同的家具专业镇发展方向不同,利于降低成本。
【解析】
【分析】
本题主要考查工业发展的区位因素、产业集聚的意义
【详解】(1)本题主要考查工业发展的区位因素。主要从国家政策的支持、市场、交通、劳动力等方向分析。由材料分析可知,顺德家具产业是随着改革开放而发展起来的,说明国家政策的作用;该地靠近广深、港澳地区,接近消费市场,该地靠近沿海,海陆交通便利;劳动力众多且廉价,生产成本较低。众多因素促使顺德家具产业兴起。
(2)本题主要考查产业集聚的意义。与家具生产相关的企业集聚,能够促进家具厂与客户的联系,缩短两者的距离,从而节省运输费用,降低生产成本;同时,利于企业间人员与信息的交流,提高企业创新能力;能够共享基础设施,节约生产建设投资。
(3)顺德形成分工明确的家具专业镇,各镇通过发挥自身的优势,实现专业化生产,同时避免恶性竞争,提高生产效率;发展方向不同,降低生产成本,获得规模效益。
【点睛】工业集聚:
优点:可以加强企业间信息的交流与合作;降低中间产品的运输费用和能源消耗;共同利用基础设施,节约了生产建设的投资;有利于生产效益与利润的提高,从而有利于降低生产成本,取得规模效益。
缺点:就是工业的集聚会使得当地的污染加重,不利于环境的保护、住房紧张,交通拥挤。
19.阅读图文材料,完成下列要求。
上海工业发达,是我国最大的综合性工业中心,历史上建设了金山石化,宝山钢铁等大型工业企业(下图)。近十多年来,我国北京、上海等经济高度发达的大都市,创意产业迅速崛起。创意产业是由个人或小团体,通过技术手段,把文化元素附加到产品之中,进而增加产品价值的产业。一种创意一旦形成产品,例如某种动漫软件成功开发,其效益可以超过数十家工厂。高度繁荣的经济,深厚多元的文化环境,发达的技术和政策扶持是创意产业发展的必要条件。
(1)从环境角度,说明上海市在金山卫发展石化工业的理由。
(2)分析上海创意产业发展迅速的原因。
(3)简述上海创意产业集中分布在城市中心区的有利条件。
【答案】(1)远离中心城市,位于与季风垂直的郊外,对城区污染小。
(2)上海经济高度发展,资金雄厚;科研机构、高等院校多,技术水平高;国际化程度高,交流合作条件优越;受世界经济文化创新影响,国内外市场需求大;改革开放水平高,政策支持力度大。
(3)城市中心交通便利,交流方便;信息技术、网络技术发达,便于文化交流和产业合作;靠近市场,便于为用户服务。
【解析】
【分析】
本题考查影响工业布局的区位因素及分析。
【详解】(1)石油化工是属于有大气污染的工业,应布局在远离城市的郊区,该地的风向为东南-西北,布局在西南,与盛行风垂直的郊外,对城区的污染小。
(2)根据材料“高度繁荣的经济,深厚多元的文化环境,发达的技术和政策扶持是创意产业发展的必要条件”可知创意产业是一种高科技产业,需要大量的资金、技术投入,上海经济发展,资金雄厚,科研院校众多,技术水平高;对外开放程度高,与国际交流合作密切;受世界经济文化创新影响,国内外市场需求大;改革开放水平高,政策支持力度大。
(3)上海创意产业集中分布在城区中心区可以更加及时灵活的反映市场需求,服务于用户;同时创意产业需要技术支撑,市中心信息技术、网络技术发达,便于文化交流和产业合作;城市中心交通便利,交流方便。