


还剩18页未读,
继续阅读
广东省深圳市高级中学2019-2020学年高一上学期期中考试化学试题
展开
www.ks5u.com
深圳高级中学2019-2020学年第一学期期中考试
高一化学试卷
本试卷由二部分组成。
第一部分:客观题60分,第二部分:主观题40分
全卷共计100分,考试时间为90分钟。
注意事项:
1、答第Ⅰ卷前,考生务必将自己的姓名、准考证号、考试科目用铅笔涂写在答题卡上。
2、每小题选出答案后,用2B铅笔把答题卡上对应题目的答案标号涂黑。如需改动用橡皮擦干净后再涂其它答案,不能答在试卷上。
3、考试结束,监考人员将答题卡收回。
可能用到的原子量:H-1 C-12 N-14 O-16 Na-23 Mg-24 S-32 Cl-35.5 Cu-64
第I卷(本卷共计60分)
一、选择题:(每小题只有一个选项,每小题2分,共计30分)
1.在生产生活中,对于易燃、易爆、有毒的化学物质,按规定会在其包装上面贴上危险警告标签。下面所列物质,错误使用包装标签的是( )
选项
A
B
C
D
物质
四氯化碳
浓硫酸
氯酸钾
白磷
标签
A. A B. B C. C D. D
【答案】A
【解析】
【详解】A. 四氯化碳不支持燃烧,不能燃烧,不属于易燃液体,故A错误;
B. 浓硫酸有腐蚀性,属于腐蚀品,图为腐蚀品标志,故B正确;
C. KClO3属于易爆物,应贴爆炸品的标志,图为爆炸品标志,符合题意,故C正确;
D.白磷是易燃有毒固体,图为剧毒品,故D正确;
故选:A。
2.在化学实验中,安全意识是重要的科学素养。下列实验操作或事故处理操作中不正确的是( )
A. 发现实验室中有大量的可燃性气体泄漏时,应立即开窗通风
B. 不慎将浓酸沾到皮肤上,立即用大量水冲洗,再涂上3%-5%的NaHCO3溶液
C 实验室里,可以将水倒入浓硫酸中及时用玻璃棒搅拌,配置稀硫酸
D. 试剂不慎溅入眼睛内,立即用大量水冲洗,边洗边眨眼睛
【答案】C
【解析】
【详解】A. 实验室中有大量的可燃性气体泄漏时,立即关闭阀门并开窗通风,这样会使室内空气对流,可以降低气体的温度减小可燃性气体的浓度,故A正确;
B. 浓硫酸具有强腐蚀性,少量浓硫酸可用水冲洗,可与碳酸氢钠反应,加入碳酸氢钠,可尽快消除硫酸,故B正确;
C. 实验室里,配制稀硫酸时,应将浓硫酸沿着烧杯内壁慢慢注入水中,并用玻璃棒慢慢搅拌,故C错误;
D.若眼睛被碱性物质灼伤,立即用大量流水冲洗,可降低浓度,减小危害,故D正确;
故选:C。
3.《天工开物》中记载“铁器淬与胆矾水中,即成铜色也”,该过程中涉及的反应类型为
A. 分解反应 B. 化合反应
C. 复分解反应 D. 置换反应
【答案】D
【解析】
“铁器淬与胆矾水中,即成铜色也”,发生的反应为Fe+CuSO4=FeSO4+Cu,属于一种单质与一种化合物反应生成另一种单质和另一种化合物的反应,因此该过程中涉及的反应类型为置换反应,答案选D。
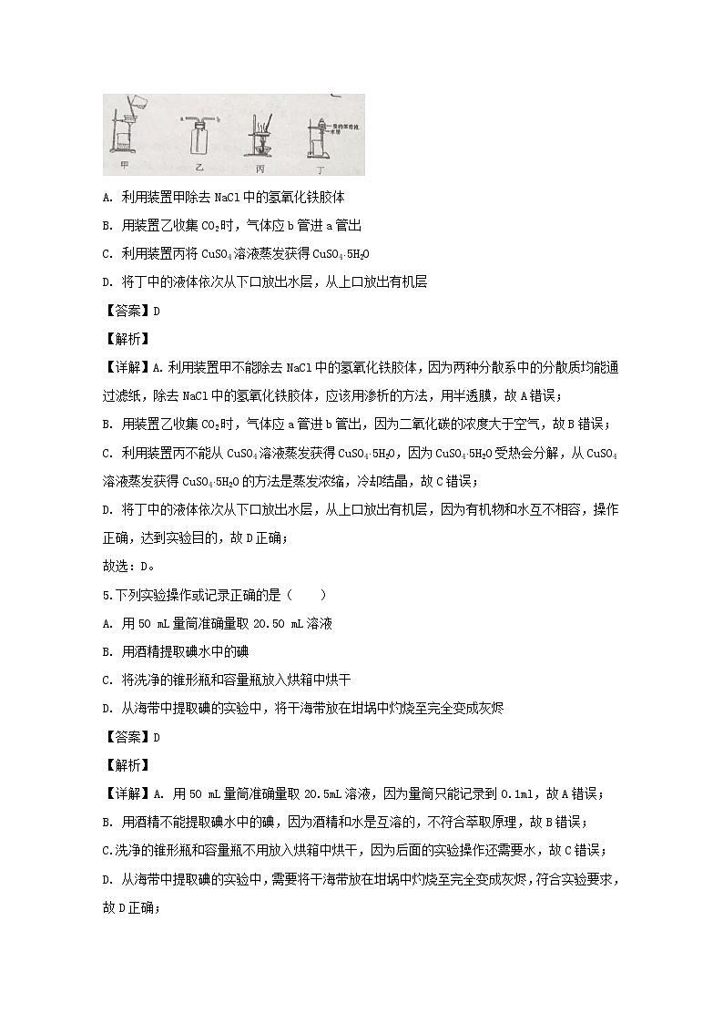
4.用如图所示的实验装置和方法进行下列实验,能达到实验目的的是( )
A. 利用装置甲除去NaCl中的氢氧化铁胶体
B. 用装置乙收集CO2时,气体应b管进a管出
C. 利用装置丙将CuSO4溶液蒸发获得CuSO4×5H2O
D. 将丁中的液体依次从下口放出水层,从上口放出有机层
【答案】D
【解析】
【详解】A. 利用装置甲不能除去NaCl中的氢氧化铁胶体,因为两种分散系中的分散质均能通过滤纸,除去NaCl中的氢氧化铁胶体,应该用渗析的方法,用半透膜,故A错误;
B. 用装置乙收集CO2时,气体应a管进b管出,因为二氧化碳的浓度大于空气,故B错误;
C. 利用装置丙不能从CuSO4溶液蒸发获得CuSO4×5H2O,因为CuSO4×5H2O受热会分解,从CuSO4溶液蒸发获得CuSO4×5H2O的方法是蒸发浓缩,冷却结晶,故C错误;
D. 将丁中的液体依次从下口放出水层,从上口放出有机层,因为有机物和水互不相容,操作正确,达到实验目的,故D正确;
故选:D。
5.下列实验操作或记录正确的是( )
A. 用50 mL量筒准确量取20.50 mL溶液
B. 用酒精提取碘水中的碘
C. 将洗净的锥形瓶和容量瓶放入烘箱中烘干
D. 从海带中提取碘的实验中,将干海带放在坩埚中灼烧至完全变成灰烬
【答案】D
【解析】
【详解】A. 用50 mL量筒准确量取20.5mL溶液,因为量筒只能记录到0.1ml,故A错误;
B. 用酒精不能提取碘水中的碘,因为酒精和水是互溶的,不符合萃取原理,故B错误;
C.洗净的锥形瓶和容量瓶不用放入烘箱中烘干,因为后面的实验操作还需要水,故C错误;
D. 从海带中提取碘的实验中,需要将干海带放在坩埚中灼烧至完全变成灰烬,符合实验要求,故D正确;
故选:D。
6.实验室制取蒸馏水的过程中,下列操作错误的是( )
A. 温度计水银球的位置应与蒸馏烧瓶支管口下缘位于同一水平线上
B. 在蒸馏烧瓶中放少量碎瓷片,防止液体暴沸
C. 冷凝管中冷却水从上口进入,下口流出
D. 蒸馏烧瓶中所盛液体不能超过其容积的2/3,也不能少于1/3
【答案】A
【解析】
【详解】A. 实验室蒸馏时温度计的水银球应放在蒸馏烧瓶支管口处,用于测量蒸馏出的水的温度,而制备蒸馏水时不需要使用温度计,故A错误;
B. 为避免加热时出现暴沸现象,应提前在烧瓶中放入几粒沸石或碎瓷片,故B正确;
C.冷凝管水流遵循逆流原理,即下口进水上口出水,冷凝效果好,故C正确;
D. 蒸馏烧瓶中所盛液体不能超过其容积的2/3,也不能少于1/3,符合实验安全要求,故D正确;
故选:A。
7.下列关于物质分类的说法正确的是( )
A. 墨水、豆浆都属于胶体 B. Na2O、MgO、Mn2O7均为碱性氧化物
C. 氨水、醋酸都属于纯净物 D. SO2、NO2、CO均为酸性氧化物
【答案】A
【解析】
【详解】A. 分散质粒子直径介于1−100nm之间的分散系为胶体,墨水、豆浆都属于胶体,故A正确;
B. 能和酸反应生成盐和水的氧化物为碱性氧化物, Mn2O7能和碱反应生成盐和水,故是酸性氧化物而不是碱性氧化物,故B错误;
C. 氨水含有一水合氨和水,是混合物,故C错误;
D. SO2酸性氧化物, CO与碱不反应,是不成盐氧化物,故D错误;
故选:A。
8.下列说法中正确的是( )
A. 1 mol任何物质都含有约6.02×1023个原子
B. 物质的量既表示物质的数量又表示物质的质量
C. 阿伏加德罗常数是12kg12C中含有的碳原子数目
D. 物质的量是含有一定数目粒子的集合体
【答案】D
【解析】
【详解】A. 构成物质的微粒有原子、分子、离子等,1mol物质不一定含有6.02×1023个原子,如1molO2中含有2mol原子,即含有2×6.02×1023个原子,故A错误;
B. 物质的量是表示微粒数目集合体的物理量,不表示物质的质量,故B错误;
C. 阿伏加德罗常数等于12kg12C所含的碳原子数,说法不准确,应:是0.012千克12C中包含的12C的原子的数量.故C错误;
D. 物质的量是含有一定数目粒子的集合体,符合定义,故D正确;
故选:D。
【点睛】物质的量是表示微粒数目集合体的物理量,其单位是摩尔,每摩尔微粒含有阿伏伽德罗常数个微粒,12g12C含有的C原子数为阿伏伽德罗常数。注意物质的量只使用微观粒子,使用物质的量必须指明具体的物质或化学式
9.用NA表示阿伏加德罗常数的值,下列叙述正确的是( )
A. 标准状况下,80g SO3体积约为22.4L
B. 常温常压下,11.2L CO2含有的原子数为1.5NA
C. 标准状况下,含有NA个氦原子的氦气体积约为11.2 L
D. 25°C、1.01×105Pa下,46g NO2中含有的原子数为3NA
【答案】D
【解析】
【详解】A. 标况下SO3为固体,故不能根据气体摩尔体积来计算其物质的量,故A错误;
B. 常温常压下气体摩尔体积大于22.4L/mol,故11.2L二氧化碳的物质的量小于0.5mol,则分子个数小于0.5NA个,故B错误;
C. 氦气为单原子分子,故含NA个氦原子的氦气的物质的量为1mol,在标况下为22.4L,故C错误;
D. 46g NO2的物质的量为1mol,而NO2为三原子分子,故1mol NO2中含3NA个原子,故D正确;
故选:D。
10.下列溶液中的c(Cl-)与50 mL 1 mol×L-1氯化铁溶液中的c(Cl-)相等的是( )
A. 150 mL 1mol×L-1氯化钠溶液 B. 100 mL 2mol×L-1氯化铵溶液
C. 150 mL 3mol×L-1氯化钾溶液 D. 75 mL lmol×L-1氯化钡溶液
【答案】C
【解析】
【分析】
1mol/L氯化铁溶液中氯离子浓度为1mol/L×3=3mol/L,结合溶质浓度与物质的量构成计算离子浓度,以此来解答。
【详解】A. 1mol/L的氯化钠溶液中氯离子浓度为1mol/L,故A错误;
B. 2mol/L的氯化铵溶液中氯离子浓度为2mol/L,故B错误;
C. 3mol/L的氯化钾溶液中氯离子浓度为3mol/L,故C正确;
D. 75mL2mol⋅L−1氯化钡溶液中c(Cl−)=1×2mol/L=2mol/L,故D错误;
故选:C。
11.下列关于胶体的叙述正确的是( )
A. 由于胶体带电,胶体之间具有排斥作用,不易聚集成大的颗粒,所以胶体比较稳定
B. 直径在1~100 nm之间的粒子称为胶体
C. 将饱和FeCl3溶液加热至沸腾,制得Fe(OH)3胶体
D. Fe(OH)3胶体能够吸附水中悬浮的固体颗粒并沉降,达到净水目的
【答案】D
【解析】
【详解】A.胶体不带电,胶体粒子带电,胶粒之间具有排斥作用,不易聚集成大的颗粒,所以胶体比较稳定,故A错误;
B. 分散质粒子直径在1~100 nm之间的分散系称为胶体,故B错误;
C. 将饱和氯化铁溶液滴入沸水中,继续煮沸,至溶液变为红褐色时停止加热,即能制得氢氧化铁胶体,故C错误;
D. 氢氧化铁胶体有吸附作用,能吸附水中的杂质,故能净水,故D正确;
故选:D。
12.在水溶液中,下列离子方程式书写错误的是( )
A. 用醋酸除水垢:2CH3COOH+CaCO3=Ca2++2CH3COO-+H2O + CO2↑
B. 硫酸铜溶液与氢氧化钡溶液混合:Cu2++20H-=Cu(OH)2↓
C. 向稀盐酸中加入适量铁粉:Fe+2H+=Fe2++H2↑
D. 石灰乳与稀盐酸混合:Ca(OH)2+2H+= Ca2++2H2O
【答案】B
【解析】
【详解】A. 用醋酸除水垢,发生反应为:2CH3COOH+CaCO3=Ca2++2CH3COO-+H2O + CO2↑,故A正确;
B. 硫酸铜溶液与氢氧化钡溶液混合:Cu2++SO42-+Ba2++2OH-=BaSO4↓ +Cu(OH)2↓,故B错误;
C. 向稀盐酸中加入适量铁粉:Fe+2H+=Fe2++H2↑,符合客观事实,遵守质量守恒定律,电荷守恒,故C正确;
D. 石灰乳与稀盐酸混合:Ca(OH)2+2H+= Ca2++2H2O,符合客观事实,遵守质量守恒定律,电荷守恒,故D正确;
故选:B。
【点睛】离子方程式正误判断的方法是:是否符合客观事实;是否符合质量守恒定律;是否符合电荷守恒;是否符合拆写原则;是否符合物质的电离组成比。
13.下列说法中不正确的有( )
①将硫酸钡放入水中不能导电,所以硫酸钡是非电解质;②氨溶于水得到的溶液能导电,所以NH3是电解质;③液态HCl不导电,所以属于非电解质;④NaHSO4电离时生成的阳离子有氢离子,但不属于酸;⑤电解质放在水中一定能导电,非电解质放在水中一定不导电;⑥强电解质的导电能力比弱电解质强;⑦物质可根据在水中或熔化状态下的导电性分为电解质与非电解质。
A. 4个 B. 5个 C. 6个 D. 全部
【答案】C
【解析】
【详解】①BaSO4固体没有自由移动的离子不导电;虽然硫酸钡在水中的溶解度很小,只要溶解就完全电离,硫酸钡在熔融状态下,能完全电离,所以硫酸钡是电解质,故①错误;
②氨气溶于水形成氨水,氨水是混合物,混合物不是电解质,电解质都是化合物属于纯净物,故②错误;
③电解质在水溶液中或熔融状态下能够导电,是因电解质自身可以离解成自由移动的离子,液态的HCl只有HCl分子,没有电离出离子,也不能导电,但是HCl在水溶液中能电离出自由移动的离子,能导电,属于电解质,故③错误;
④电离出的阳离子全部是H+的化合物叫做酸,能电离出H+的化合物不一定是酸,硫酸氢钠能电离出氢离子,NaHSO4=Na++H++SO42−,属于盐,故④正确;
⑤电解质放在水中不一定能导电,如碳酸钙固体在水中的溶解度很小,难溶于水,几乎没有自由移动的离子,几乎不导电;碳酸钙在熔融状态下,能完全电离,碳酸钙是电解质;非电解质放在水中不一定不导电,如NH3在水溶液里,生成一水合氨,一水合氨能电离出自由移动的铵根离子和氢氧根离子导致导电,氨气自身未电离,所以氨气是非电解质,故⑤错误;
⑥电解质的导电能力和自由移动离子浓度大小有关,和电解质的强弱无关,强电解质的导电能力不一定比弱电解质强,故⑥错误;
⑦物质可根据在水中或熔化状态下的导电性分为电解质与非电解质,物质分为纯净物和混合物,纯净物分为单质和化合物,电解质和非电解质是化合物,故⑦错误;
故选:C。
【点睛】依据电解质是指:在水溶液中或熔融状态下能够导电的化合物。电解质在水溶液中或熔融状态下能够导电,是因电解质自身可以离解成自由移动的离子;
14.下列说法中正确的是( )
A. 1L水中溶解了5.85 g NaCl,该溶液中溶质的物质的量浓度为0.1 mol×L-1
B. 配制500 mL 0.5mol×L-1的CuSO4溶液,需62.5g胆矾
C. 将0.25 mol×L-1的NaNO3溶液100 mL加热蒸发掉50g水后,溶液浓度为0.5 mol×L-1
D. 中和200 mL 1 mol×L-1的H2SO4溶液,需NaOH 8.0g
【答案】B
【解析】
【详解】A. 1L水中溶解了5.85gNaCl,溶液的体积不等于1L,无法求出溶液的物质的量浓度,故A错误;
B. 根据化学式可知硫酸铜的物质的量等于硫酸铜晶体的物质的量,所以需要胆矾的质量为0.5L×0.5 mol⋅L−1×250g/mol=62.5g,故B正确;
C. 加热蒸发掉50g的水,根据水的密度为1g/mL计算,水的体积是50mL,但100mL硝酸钠溶液并不一定能准确地变成50mL.即是说蒸发后的体积,不一定是原来体积的1/2,所以,其物质量的浓度就不可能是原来的两倍0.5 mol×L-1(原来浓度为0.25 mol×L-1),故C错误.;
D. 由关系式H2SO4∼2NaOH可知:n(NaOH)=n(H2SO4)=2×0.2L×1 1 mol×L-1=0.4mol,m(NaOH)=0.4mol×40g/mol=16g,故D错误;
故选:B。
15.除去下列各组物质中的杂质(括号内为杂质),所选用的试剂或操作方法错误的是( )
选项
物质
选用试剂(过量)
操作方法
A
CO(CO2)
NaOH溶液
洗气、浓硫酸干燥
B
FeSO4溶液(CuSO4)
铁粉
过滤
C
NaBr溶液(Br2)
四氯化碳
萃取、分液
D
KNO3(KCl)
AgNO3溶液
溶解、过滤、蒸发、结晶
A. A B. B C. C D. D
【答案】D
【解析】
【详解】A. CO(CO2)通入氢氧化钠溶液二氧化碳被吸收,一氧化碳不反应,再通过浓硫酸干燥,得到纯净的一氧化碳气体,故A正确;
B. FeSO4溶液(CuSO4),加入铁粉,铁粉与硫酸铜反应生成硫酸亚铁和铜,过滤除去铁和铜,得到硫酸亚铁溶液,故B正确;
C.NaBr溶液(Br2)加入四氯化碳进行萃取,溴单质易溶于四氯化碳,溴化钠不溶于四氯化碳,震荡分层,进行分液,得到溴化钠溶液,故C正确;
D. KNO3(KCl),加入过量的AgNO3溶液,虽然能除去KCl,但是引入新的杂质,不符合除杂原则,故D错误;
故选:D。
二、选择题:(每小题只有一个选项,每小题3分,共计30分)
16.碳及其化合物的转化关系:CCO2H2CO3CaCO3CO2,其中涉及的基本反应类型依次是( )。
A. 化合、置换、分解、复分解
B. 置换、复分解、化合、分解
C. 置换、化合、复分解、分解
D. 置换、化合、分解、复分解
【答案】C
【解析】
分析】
根据各种物质的转换过程和各个反应类型的特征进行分析。
化合反应是两种或两种以上物质反应生成一种化合物反应;
分解反应是一种化合物反应生成两种或两种以上物质的反应;
置换反应是一种单质与一种化合物反应,生成另一种单质与另一种化合物的反应;
复分解反应是两种化合物互相交换成分生成另外两种化合物的反应。
【详解】C和CuO反应生成Cu和CO2,该反应由一种单质与一种化合物反应生成另一种单质和另一种化合物,属于置换反应;
CO2和H2O反应生成H2CO3,该反应由两种物质反应生成一种物质,属于化合反应;
H2CO3和Ca(OH)2反应生成CaCO3和H2O,该反应由两种化合物相互交换成分形成两种新的化合物,属于复分解反应;
CaCO3在高温的条件下生成CaO和CO2,该反应由一种物质反应生成两种物质,属于分解反应;
答案选C。
【点睛】本题考查了物质的化学性质及对基本反应类型的判断,根据定义来分析解答即可,注意这几个概念的区别。
17.1g某金属R与足量的稀盐酸完全反应,生成RCln和V 升H2(标准状况),则该金属的相对原子质量为
A. B. C. D.
【答案】A
【解析】
【详解】金属R与稀盐酸完全反应生成RCln和H2,反应的化学方程式为2R+2nHCl=2RCln+nH2↑,标况下V 升H2的物质的量为mol,由方程式可知,R的物质的量为 mol,R的摩尔质量为=g/mol,则R的相对原子质量为,故选A。
18.在标准状况下,由N2O和NO2组成的混合气体13.44L,质量为27g,此混合气体中N和O两种原子的物质的量之比是( )
A. 2:3 B. 3:2 C. 1:1 D. 5:4
【答案】C
【解析】
【详解】标况下N2O和NO2组成的混合气体13.44L,它们总物质的量为=0.6mol,设N2O的物质的量是xmol,则NO2的物质的量是(0.6-x)mol,44x+46(0.6-x)=27,解得x=0.3mol,
则混合物中n(N)=2n(N2O)+n(NO2)=0.9mol,n(O=n(N2O)+2n(NO2)=0.9mol,
故混合物中N和O两种原子的物质的量之比为0.9mol:0.9mol=1:1,
故选:C。
19.同温同压下,相同质量的CO2和CO相比较,下列有关叙述中错误的是( )
A. 原子数目比为21:22 B. 分子数目比为1:1
C. 体积比为7:11 D. 密度比为11:7
【答案】B
【解析】
【详解】设两种物质的质量都为1g,则CO2和CO的物质的量之比为 : =7:11,
A. 同温同压下,气体的原子数目比为7×3:11×2=21:22,故A正确;
B. 根据N=nNA可知,气体的物质的量之比等于分子数目之比,则比值为7:11,故B错误;
C. 同温同压下,气体的体积之比等于物质的量之比,则CO2和CO的体积之比为7:11,故C正确;
D. 同温同压下,密度比为与摩尔质量成正比,故密度比为11:7故D正确;
故选:B。
20.下列两种气体的分子数定相等的是( )
A. 质量相等的NO2和N2O4 B. 等压、等体积的N2和CO
C. 氧原子数目相等的O2和O3 D. 原子数目相等的CO和N2
【答案】D
【解析】
【详解】A. M不同,m相同时,由n=m÷M可知,n不相同,故A错误;
B. 等压、等体积的N2和CO,温度不一定相同,所以分子数不一定相同,故B错误;
C. 氧原子数目相等的O2和O3,氧气是双原子分子,臭氧是三原子分子,气体的物质的量不同,故C错误;
D. 原子数目相等的CO和N2,分子的物质的量相同,则分子数相同,故D正确;
故选:D。
21.为了除去KCl固体中少量MgSO4和CaCl2杂质,需进行下列六项操作:①加水溶解;②加热蒸发得到晶体;③加入过量BaCl2溶液;④加入过量盐酸;⑤加入过量K2CO3溶液;⑥过滤;⑦加入过量KOH正确的顺序是( )
A. ①⑤③⑦⑥④② B. ①③⑦⑤⑥④②
C. ①⑦③④⑥⑤② D. ①⑦⑤③④⑥②
【答案】B
【解析】
【详解】KCl中少量MgSO4和CaCl2杂质都溶于水,要想将杂质除去必须将MgSO4和CaCl2杂质转化为沉淀;可采取加水溶解→加入过量BaCl2溶液和⑦加入过量KOH,与MgSO4发生反应,生成BaSO4沉淀和氢氧化镁沉淀→⑤加入过量K2CO3溶液,与CaCl2和①中过量BaCl2溶液和KOH溶液发生反应,生成CaCO3沉淀和BaCO3沉淀和氯化钾→过滤,滤出上述步骤生成的沉淀→加适量盐酸,与过量K2CO3溶液发生反应,生成氯化钾、水和二氧化碳气体→加热蒸发得到晶体。
操作中应依次加入过量的BaCl2溶液、KOH溶液和碳酸钾溶液,过滤后加适量盐酸,正确的操作顺序为①③⑦⑤⑥④②,也可先加KOH,再加入氯化钡,顺序为①⑦③⑤⑥④②,
故选:B。
22.下面是某品牌饮用矿物质水标签的部分内容。下列说法正确的是
A. 标签上给出的离子的物理量是物质的量浓度
B. 任何饮用水中氯离子(Cl-)的浓度均在10~27.3 mg/L之间
C. 该品牌饮用矿物质水中c(Mg2+)的最大值为2×10-4 mol/L
D. 一瓶该品牌饮用矿物质水中SO42-的物质的量不超过1×10-5 mol
【答案】C
【解析】
【详解】A.该品牌饮用矿物质水中离子浓度表示单位体积内含有的离子的质量,不是物质的量的浓度,故A错误;
B.该品牌饮用矿物质水中氯离子(Cl-)的浓度10~27.3mg/L,不同的饮用水中含有的离子浓度可能不同,则不能说明其它饮用矿物质水中氯离子(Cl-)的浓度均在10~27.3 mg/L之间,故B错误;
C.由标签可知,镁离子(Mg2+):0.1~4.8 mg/L ,c(Mg2+)的最大值为:(4.8×10-3)/24×1=2×10-4 mol/L, 故C正确;
D. 硫酸根离子(SO42-):0.4~19.2 mg/L,该品牌饮用矿物质水的体积为500毫升,SO42-的质量的最大值为19.2×0.5=9.6 mg,故SO42-的最大量为9.6×10-3/96=1×10-4 mol;故D错误;
综上所述,本题选C。
23.等体积,不同浓度的NaCl、MgCl2、AlCl3三种溶液分别与等体积等物质和量浓度的AgNO3溶液恰好完全反应,则NaCl、MgCl2、AlCl3三种溶液中Cl-的物质的量浓度之比是
A. 1:2:3 B. 3:2:1 C. 6:3:2 D. 1:1:1
【答案】C
【解析】
【详解】等体积的NaCl、MgCl2、AlCl3三种溶液分别与等体积等物质的量浓度的AgNO3溶液恰好完全反应,硝酸银的物质的量相同,则生成AgCl的物质的量相同,令AgCl为1mol,由氯离子守恒可知:n(NaCl)=1mol,n(MgCl2)=mol,n(AlCl3)=mol,溶液体积相同,浓度之比等于物质的量之比,故NaCl、MgCl2、AlCl3三种溶液的物质的量浓度之比是:6:3:2,C项正确;
答案选C。
24.同温同压下,1体积X2气体与3体积Y2气体化合生成2体积气体化合物Z,则化合物Z的化学式可表示为( )
A. XY3 B. XY C. X3Y D. X2Y3
【答案】A
【解析】
【详解】一定温度和压强下,1体积X2气体与3体积Y2气体化合生成2体积气体化合物Z,设该化合物为Z,
由气体的体积之比等于物质的量之比等于化学计量数之比,则反应表示为X2+3Y2═2Z,由原子守恒可知,Z的化学式为XY3,
故选:A。
【点睛】一定温度与压强下,气体的体积之比等于物质的量之比等于化学计量数之比,然后利用原子守恒定律来确定化学式.
25.某结晶水合物的化学式为R·nH2O,其相对分子质量为M。25 ℃时,a g该晶体能够溶于b g水中形成
V mL溶液,下列关系中不正确的是
A. 该溶液中溶质的质量分数为w=%
B. 该溶液物质的量浓度为c=mol·L-1
C. 该溶液中溶剂与溶质的质量比为m(水)∶m(溶质)=(+b)∶(a-)
D. 该溶液的密度为ρ=g·L-1
【答案】A
【解析】
【分析】
A.根据化学式计算R的质量,溶液总质量为(a+b)g,根据w(溶质)=m(溶质)/m(溶液) ×100%计算该溶液质量分数;
B.根据n=m/M计算R•nH2O的物质的量,而n(R)=n(R•nH2O),根据c=n/V计算该溶液的物质的量浓度;
C.根据化学式计算结晶水的质量,溶质R的质量为(a﹣结晶水质量)g,溶液中溶剂质量为(结晶水质量+b)g;
D.根据c=n/V计算该饱和溶液的物质的量浓度,根据ρ=m/V计算溶液密度,或利用c=1000×ρω/M进行公式变形计算。
【详解】A.R的质量为(M-18n)/M×ag,溶液总质量为(a+b)g,可知该溶液质量分数为[(M-18n)/M×a]/(a+b) ×100%=100a(M-18n)/M (a+b)%,故A错误;
B.n(R)=n(R•nH2O)=a/M mol,该溶液的物质的量浓度(a/M)/ V×10-3=1000a/(MV)mol·L﹣1,故B正确;
C.R•nH2O中结晶水的质量为18na/Mg,故R的质量为(a﹣18na/M )g,溶液中溶剂的质量为(18na/M+b )g,则溶液中m(水):m(溶质)=(18na/M+b ):(a﹣18na/M ),故C正确;
D.溶液总质量为(a+b)g,根据ρ=m/V可知,溶液密度为(a+b)/V=(a+b)/V g/mL=1000(a+b)/Vg·L﹣1,故D正确;
综上所述,本题选A。
【点睛】本题考查溶液浓度计算,涉及物质的量浓度、质量分数,属于字母型计算,为易错题目,注意对基础知识的理解掌握,解题时,利用好公式:c=n/V,ρ=m/V,ω=m(溶质)/m(溶液),注意溶液体积单位的变化,否则计算结果相差1000倍。
第Ⅱ卷(本卷共计40分)
26.已知NaHISO4溶于水时电离出Na+、H+、SO42-,某同学欲探究其化学性质,称取了12.0g NaHSO4,固体配成100mL溶液,做了如下实验:
①取20 mL该溶液加入足量Zn粒有大量气体生成;
②取20 mL该溶液加入Fe2O3后溶液变黄色;
③取20 mL该溶液加入BaCl2溶液后有大量白色沉淀产生。
请回答下列问题:
(1)该实验所配置的NaHSO4溶液物质的量浓度为__________。
(2)请用离子方程式解释①中的实验现象___________,该实验过程中产生的气体体积为__________(请按标准状况下计算)。
(3)请用离子方程式解释②中的实验现象_________________。
(4)请用离子方程式解释③中的实验现象__________。
【答案】 (1). 1.0mol/L (2). 2H++Zn=Zn2++H2↑ (3). 1.12L (4). Fe2O3+6H+=2Fe3++3H2O (5). SO42−+Ba2+=BaSO4↓
【解析】
【分析】
n(NaHSO4)===0.1mol
详解】(1) n(NaHSO4)===0.1mol,c===1.0mol/L;
故答案为:1.0mol/L
(2)加Zn粒后,Zn与氢离子发生反应:2H++Zn=Zn2++H2↑,会有大量气体生成,V(H2)=nVm=0.05mol×22.4L/mol=1.12L,
故答案为:2H++Zn=Zn2++H2↑;
(3)加入Fe2O3后发生反应:Fe2O3+6H+=2Fe3++3H2O,反应生成了铁离子导致溶液变黄色,
故答案为:Fe2O3+6H+=2Fe3++3H2O;
(4)逐滴滴加BaCl2溶液反应的离子方程式为: SO42−+Ba2+=BaSO4↓,
故答案为:SO42−+Ba2+=BaSO4↓。
27.已知某“84消毒液”瓶体部分标签如图所示,该“84消毒液”通常稀释100倍(体积之比)后使用。请回答下列问题:
(1)某同学取10 mL该“84消毒液”,稀释后用于消毒,稀释后的溶液中c(Na+)=__________(保留2位有效数字)。
(2)该同学参阅该“84消毒液”的配方,欲用NaClO固体配制480 mL含NaClO质量分数为25%的消毒液。需要准备的实验仪器有托盘天平、药匙、烧杯、胶头滴管、__________、__________。
(3)配制时,其正确的操作顺序是__________。
A 盖好瓶塞,反复上下颠倒,摇匀
B 根据计算结果,称量NaClO固体
C 将称好的NaClO固体放入烧杯中,用适量蒸馏水溶解
D 将烧杯中的溶液注入容量瓶,用少量蒸馏水洗涤烧杯内壁2~3次,洗涤液均注入容量瓶,振荡
E 改用胶头滴管加水,使溶液凹液面恰好与刻度线相切
F 继续往容量瓶内小心加水,直到液面接近刻度线1~2 cm处
(4)下列操作使配制溶液浓度偏高的是________,使配制溶液浓度偏低的是_______,对配制溶液浓度无影响的是______(填序号)
①选用的容量瓶内有少量蒸馏水;
②定容时仰视容量瓶刻度线;
③定容时俯视容量瓶刻度线;
④烧杯中溶液倾倒完毕,忘记洗涤烧杯和玻璃棒;
【答案】 (1). 0.040 (2). 500mL容量瓶 (3). 玻璃棒 (4). BCDFEA (5). ③ (6). ②④ (7). ①
【解析】
【详解】(1)c(NaClO)===4.0 mol/L-1,故答案为:4.0;
稀释后c(NaClO)=×4.0 mol/L-1=0.04 mol/L-1,c(Na+)=c(NaClO)=0.04 mol/L-1,
故答案为:0.040;
(2)该同学参阅该“84消毒液”的配方,欲用NaClO固体配制480 mL含NaClO质量分数为25%的消毒液。需要准备的实验仪器有托盘天平、药匙、烧杯、胶头滴管、500ml容量瓶,玻璃棒;
故答案为:500mL容量瓶,玻璃棒;
(3)一定物质的量浓度的配制步骤主要有计算,称量,溶解,冷却,转移,洗涤,定容,摇匀,故顺序是BCDFEA;
故答案为:BCDFEA;
(4)①转移前,容量瓶内有蒸馏水,对实验结果没有影响;
②定容时仰视容量瓶刻度线,导致溶液体积偏大,浓度偏小;
③定容时俯视刻度线,导致溶液体积偏小,浓度偏大;
④烧杯中溶液倾倒完毕,忘记洗涤烧杯和玻璃棒,使溶质的物质的量减少,浓度偏小;
故答案为:浓度偏高的是③;浓度偏低的是②④;浓度无影响的是①。
28.海洋植物如海带、海藻中含有丰富的碘元素,主要以碘化物形式存在。有一化学课外小组用海带为原料制取少量碘单质,他们将海带灼烧成灰,用水浸泡一段时间(让碘化物充分溶解在水中),得到海带灰悬浊液,然后按以下实验流程提取单质碘:
(1)指出提取碘的过程中有关的实验操作名称:a__________,c__________。
(2)操作c需要的仪器是__________,所用的有机试剂可以是CCl4,简述选择理由__________;最后碘的CCl4溶液是通过__________获得(填“漏斗上口”或“漏斗下口”)。
(3)从含碘的有机溶液中提取碘和回收有机溶液CCl4,还需要经过__________,观察下图所示实验装置,指出仪器名称b__________,冷却水从__________进入(填A或B),最后碘留在__________里。(填仪器名称)
【答案】 (1). 过滤 (2). 分液 (3). 分液漏斗,烧杯,铁架台 (4). 四氯化碳与水互不相容,碘单质易溶于四氯化碳 (5). 漏斗下口 (6). 蒸馏 (7). 冷凝管 (8). B (9). 蒸馏烧瓶
【解析】
【详解】(1)固体和液体分离,采用的操作是过滤,从碘水中获得碘单质,加入有机物,萃取分液,
故答案为:过滤;分液。
(2)从碘水获得含有碘的有机物,需要分液操作,需要的仪器是分液漏斗,烧杯,铁架台,萃取选择萃取剂的原则是互不相容,溶质在两种溶剂中差别比较大,由于四氯化碳的密度大于水的密度,碘的四氯化碳在下层,从下端口放出,
故答案为:分液漏斗,烧杯,铁架台;四氯化碳与水互不相容,碘单质易溶于四氯化碳;漏斗下口;
(3)从碘的四氯化碳溶液中获得碘单质,采用蒸馏的方法,蒸馏需要的仪器有冷凝管,冷却水从下口通入,蒸馏碘的沸点低于四氯化碳的沸点,故碘留在蒸馏烧瓶中,
故答案为:蒸馏;直行冷凝管;B;蒸馏烧瓶。
29.纯碱是一种非常重要的化工原料,在玻璃、肥料、合成洗涤剂等工业中有着广泛的应用。工业上“候氏制碱法”以NaCl、NH3、CO2及水等为原料制备纯碱,其反应原理为:NaCl+NH3+CO2+H2O=NaHCO3↓+NH4Cl。生产纯碱的工艺流程示意图如下:
完成下列填空:
(1)粗盐水加入沉淀剂A、B除杂质(沉淀剂A来源于石灰窑厂),写出A、B的化学式。A_____________,B_____________。
(2)碳酸化后过滤,滤液D最主要的成分是__________(填写化学式),检验这一成分的阴离子的具体方法是: ______。
(3)该工艺流程中可回收再利用的物质是_______。
(4)产品纯碱中含有碳酸氢钠,如果取m1 kg纯碱加热分解后剩余固体质量为m2 kg,纯碱中碳酸氢钠的质量分数可表示为:__________。
【答案】 (1). CaO (2). Na2CO3 (3). NH4Cl (4). 取溶液少许于试管中,加入硝酸酸化的硝酸银,出现白色沉淀,说明溶液中有氯离子 (5). CO2 (6).
【解析】
【分析】
根据除杂原则需先除去镁离子与钙离子,先加在氨化饱和的氯化钠溶液里通CO2气体,因碳酸氢钠的溶解度比碳酸钠小,有碳酸氢钠沉淀生成,经过滤、洗涤干燥后,再将碳酸氢钠加热分解可得纯碱,同时生成的CO2气体循环利用。
【详解】(1)粗盐水中有钙离子、镁离子,除去钙离子、镁离子,沉淀剂A来自石灰窑厂,则可知应为碳酸钙煅烧以后的生石灰,及CaO,可除去镁离子,再加入碳酸钠以除去过量的钙离子,
故答案为:CaO; Na2CO3;
(2)碳酸化后过滤,有题意方程式NaCl+NH3+CO2+H2O=NaHCO3↓+NH4Cl可知,滤液中有氯化铵,电离出氯离子,氯离子的检验方法是加入硝酸酸化的硝酸银,
故答案为:NH4Cl;取溶液少许于试管中,加入硝酸酸化的硝酸银,出现白色沉淀,说明溶液中有氯离子;
(4)2NaHCO3=Na2CO3+H2O+CO2 加热损失的质量
168 106 168-106=62
x m1- m2
x=
纯碱中碳酸氢钠的质量分数可表示为: ;
故答案为:。
深圳高级中学2019-2020学年第一学期期中考试
高一化学试卷
本试卷由二部分组成。
第一部分:客观题60分,第二部分:主观题40分
全卷共计100分,考试时间为90分钟。
注意事项:
1、答第Ⅰ卷前,考生务必将自己的姓名、准考证号、考试科目用铅笔涂写在答题卡上。
2、每小题选出答案后,用2B铅笔把答题卡上对应题目的答案标号涂黑。如需改动用橡皮擦干净后再涂其它答案,不能答在试卷上。
3、考试结束,监考人员将答题卡收回。
可能用到的原子量:H-1 C-12 N-14 O-16 Na-23 Mg-24 S-32 Cl-35.5 Cu-64
第I卷(本卷共计60分)
一、选择题:(每小题只有一个选项,每小题2分,共计30分)
1.在生产生活中,对于易燃、易爆、有毒的化学物质,按规定会在其包装上面贴上危险警告标签。下面所列物质,错误使用包装标签的是( )
选项
A
B
C
D
物质
四氯化碳
浓硫酸
氯酸钾
白磷
标签
A. A B. B C. C D. D
【答案】A
【解析】
【详解】A. 四氯化碳不支持燃烧,不能燃烧,不属于易燃液体,故A错误;
B. 浓硫酸有腐蚀性,属于腐蚀品,图为腐蚀品标志,故B正确;
C. KClO3属于易爆物,应贴爆炸品的标志,图为爆炸品标志,符合题意,故C正确;
D.白磷是易燃有毒固体,图为剧毒品,故D正确;
故选:A。
2.在化学实验中,安全意识是重要的科学素养。下列实验操作或事故处理操作中不正确的是( )
A. 发现实验室中有大量的可燃性气体泄漏时,应立即开窗通风
B. 不慎将浓酸沾到皮肤上,立即用大量水冲洗,再涂上3%-5%的NaHCO3溶液
C 实验室里,可以将水倒入浓硫酸中及时用玻璃棒搅拌,配置稀硫酸
D. 试剂不慎溅入眼睛内,立即用大量水冲洗,边洗边眨眼睛
【答案】C
【解析】
【详解】A. 实验室中有大量的可燃性气体泄漏时,立即关闭阀门并开窗通风,这样会使室内空气对流,可以降低气体的温度减小可燃性气体的浓度,故A正确;
B. 浓硫酸具有强腐蚀性,少量浓硫酸可用水冲洗,可与碳酸氢钠反应,加入碳酸氢钠,可尽快消除硫酸,故B正确;
C. 实验室里,配制稀硫酸时,应将浓硫酸沿着烧杯内壁慢慢注入水中,并用玻璃棒慢慢搅拌,故C错误;
D.若眼睛被碱性物质灼伤,立即用大量流水冲洗,可降低浓度,减小危害,故D正确;
故选:C。
3.《天工开物》中记载“铁器淬与胆矾水中,即成铜色也”,该过程中涉及的反应类型为
A. 分解反应 B. 化合反应
C. 复分解反应 D. 置换反应
【答案】D
【解析】
“铁器淬与胆矾水中,即成铜色也”,发生的反应为Fe+CuSO4=FeSO4+Cu,属于一种单质与一种化合物反应生成另一种单质和另一种化合物的反应,因此该过程中涉及的反应类型为置换反应,答案选D。
4.用如图所示的实验装置和方法进行下列实验,能达到实验目的的是( )
A. 利用装置甲除去NaCl中的氢氧化铁胶体
B. 用装置乙收集CO2时,气体应b管进a管出
C. 利用装置丙将CuSO4溶液蒸发获得CuSO4×5H2O
D. 将丁中的液体依次从下口放出水层,从上口放出有机层
【答案】D
【解析】
【详解】A. 利用装置甲不能除去NaCl中的氢氧化铁胶体,因为两种分散系中的分散质均能通过滤纸,除去NaCl中的氢氧化铁胶体,应该用渗析的方法,用半透膜,故A错误;
B. 用装置乙收集CO2时,气体应a管进b管出,因为二氧化碳的浓度大于空气,故B错误;
C. 利用装置丙不能从CuSO4溶液蒸发获得CuSO4×5H2O,因为CuSO4×5H2O受热会分解,从CuSO4溶液蒸发获得CuSO4×5H2O的方法是蒸发浓缩,冷却结晶,故C错误;
D. 将丁中的液体依次从下口放出水层,从上口放出有机层,因为有机物和水互不相容,操作正确,达到实验目的,故D正确;
故选:D。
5.下列实验操作或记录正确的是( )
A. 用50 mL量筒准确量取20.50 mL溶液
B. 用酒精提取碘水中的碘
C. 将洗净的锥形瓶和容量瓶放入烘箱中烘干
D. 从海带中提取碘的实验中,将干海带放在坩埚中灼烧至完全变成灰烬
【答案】D
【解析】
【详解】A. 用50 mL量筒准确量取20.5mL溶液,因为量筒只能记录到0.1ml,故A错误;
B. 用酒精不能提取碘水中的碘,因为酒精和水是互溶的,不符合萃取原理,故B错误;
C.洗净的锥形瓶和容量瓶不用放入烘箱中烘干,因为后面的实验操作还需要水,故C错误;
D. 从海带中提取碘的实验中,需要将干海带放在坩埚中灼烧至完全变成灰烬,符合实验要求,故D正确;
故选:D。
6.实验室制取蒸馏水的过程中,下列操作错误的是( )
A. 温度计水银球的位置应与蒸馏烧瓶支管口下缘位于同一水平线上
B. 在蒸馏烧瓶中放少量碎瓷片,防止液体暴沸
C. 冷凝管中冷却水从上口进入,下口流出
D. 蒸馏烧瓶中所盛液体不能超过其容积的2/3,也不能少于1/3
【答案】A
【解析】
【详解】A. 实验室蒸馏时温度计的水银球应放在蒸馏烧瓶支管口处,用于测量蒸馏出的水的温度,而制备蒸馏水时不需要使用温度计,故A错误;
B. 为避免加热时出现暴沸现象,应提前在烧瓶中放入几粒沸石或碎瓷片,故B正确;
C.冷凝管水流遵循逆流原理,即下口进水上口出水,冷凝效果好,故C正确;
D. 蒸馏烧瓶中所盛液体不能超过其容积的2/3,也不能少于1/3,符合实验安全要求,故D正确;
故选:A。
7.下列关于物质分类的说法正确的是( )
A. 墨水、豆浆都属于胶体 B. Na2O、MgO、Mn2O7均为碱性氧化物
C. 氨水、醋酸都属于纯净物 D. SO2、NO2、CO均为酸性氧化物
【答案】A
【解析】
【详解】A. 分散质粒子直径介于1−100nm之间的分散系为胶体,墨水、豆浆都属于胶体,故A正确;
B. 能和酸反应生成盐和水的氧化物为碱性氧化物, Mn2O7能和碱反应生成盐和水,故是酸性氧化物而不是碱性氧化物,故B错误;
C. 氨水含有一水合氨和水,是混合物,故C错误;
D. SO2酸性氧化物, CO与碱不反应,是不成盐氧化物,故D错误;
故选:A。
8.下列说法中正确的是( )
A. 1 mol任何物质都含有约6.02×1023个原子
B. 物质的量既表示物质的数量又表示物质的质量
C. 阿伏加德罗常数是12kg12C中含有的碳原子数目
D. 物质的量是含有一定数目粒子的集合体
【答案】D
【解析】
【详解】A. 构成物质的微粒有原子、分子、离子等,1mol物质不一定含有6.02×1023个原子,如1molO2中含有2mol原子,即含有2×6.02×1023个原子,故A错误;
B. 物质的量是表示微粒数目集合体的物理量,不表示物质的质量,故B错误;
C. 阿伏加德罗常数等于12kg12C所含的碳原子数,说法不准确,应:是0.012千克12C中包含的12C的原子的数量.故C错误;
D. 物质的量是含有一定数目粒子的集合体,符合定义,故D正确;
故选:D。
【点睛】物质的量是表示微粒数目集合体的物理量,其单位是摩尔,每摩尔微粒含有阿伏伽德罗常数个微粒,12g12C含有的C原子数为阿伏伽德罗常数。注意物质的量只使用微观粒子,使用物质的量必须指明具体的物质或化学式
9.用NA表示阿伏加德罗常数的值,下列叙述正确的是( )
A. 标准状况下,80g SO3体积约为22.4L
B. 常温常压下,11.2L CO2含有的原子数为1.5NA
C. 标准状况下,含有NA个氦原子的氦气体积约为11.2 L
D. 25°C、1.01×105Pa下,46g NO2中含有的原子数为3NA
【答案】D
【解析】
【详解】A. 标况下SO3为固体,故不能根据气体摩尔体积来计算其物质的量,故A错误;
B. 常温常压下气体摩尔体积大于22.4L/mol,故11.2L二氧化碳的物质的量小于0.5mol,则分子个数小于0.5NA个,故B错误;
C. 氦气为单原子分子,故含NA个氦原子的氦气的物质的量为1mol,在标况下为22.4L,故C错误;
D. 46g NO2的物质的量为1mol,而NO2为三原子分子,故1mol NO2中含3NA个原子,故D正确;
故选:D。
10.下列溶液中的c(Cl-)与50 mL 1 mol×L-1氯化铁溶液中的c(Cl-)相等的是( )
A. 150 mL 1mol×L-1氯化钠溶液 B. 100 mL 2mol×L-1氯化铵溶液
C. 150 mL 3mol×L-1氯化钾溶液 D. 75 mL lmol×L-1氯化钡溶液
【答案】C
【解析】
【分析】
1mol/L氯化铁溶液中氯离子浓度为1mol/L×3=3mol/L,结合溶质浓度与物质的量构成计算离子浓度,以此来解答。
【详解】A. 1mol/L的氯化钠溶液中氯离子浓度为1mol/L,故A错误;
B. 2mol/L的氯化铵溶液中氯离子浓度为2mol/L,故B错误;
C. 3mol/L的氯化钾溶液中氯离子浓度为3mol/L,故C正确;
D. 75mL2mol⋅L−1氯化钡溶液中c(Cl−)=1×2mol/L=2mol/L,故D错误;
故选:C。
11.下列关于胶体的叙述正确的是( )
A. 由于胶体带电,胶体之间具有排斥作用,不易聚集成大的颗粒,所以胶体比较稳定
B. 直径在1~100 nm之间的粒子称为胶体
C. 将饱和FeCl3溶液加热至沸腾,制得Fe(OH)3胶体
D. Fe(OH)3胶体能够吸附水中悬浮的固体颗粒并沉降,达到净水目的
【答案】D
【解析】
【详解】A.胶体不带电,胶体粒子带电,胶粒之间具有排斥作用,不易聚集成大的颗粒,所以胶体比较稳定,故A错误;
B. 分散质粒子直径在1~100 nm之间的分散系称为胶体,故B错误;
C. 将饱和氯化铁溶液滴入沸水中,继续煮沸,至溶液变为红褐色时停止加热,即能制得氢氧化铁胶体,故C错误;
D. 氢氧化铁胶体有吸附作用,能吸附水中的杂质,故能净水,故D正确;
故选:D。
12.在水溶液中,下列离子方程式书写错误的是( )
A. 用醋酸除水垢:2CH3COOH+CaCO3=Ca2++2CH3COO-+H2O + CO2↑
B. 硫酸铜溶液与氢氧化钡溶液混合:Cu2++20H-=Cu(OH)2↓
C. 向稀盐酸中加入适量铁粉:Fe+2H+=Fe2++H2↑
D. 石灰乳与稀盐酸混合:Ca(OH)2+2H+= Ca2++2H2O
【答案】B
【解析】
【详解】A. 用醋酸除水垢,发生反应为:2CH3COOH+CaCO3=Ca2++2CH3COO-+H2O + CO2↑,故A正确;
B. 硫酸铜溶液与氢氧化钡溶液混合:Cu2++SO42-+Ba2++2OH-=BaSO4↓ +Cu(OH)2↓,故B错误;
C. 向稀盐酸中加入适量铁粉:Fe+2H+=Fe2++H2↑,符合客观事实,遵守质量守恒定律,电荷守恒,故C正确;
D. 石灰乳与稀盐酸混合:Ca(OH)2+2H+= Ca2++2H2O,符合客观事实,遵守质量守恒定律,电荷守恒,故D正确;
故选:B。
【点睛】离子方程式正误判断的方法是:是否符合客观事实;是否符合质量守恒定律;是否符合电荷守恒;是否符合拆写原则;是否符合物质的电离组成比。
13.下列说法中不正确的有( )
①将硫酸钡放入水中不能导电,所以硫酸钡是非电解质;②氨溶于水得到的溶液能导电,所以NH3是电解质;③液态HCl不导电,所以属于非电解质;④NaHSO4电离时生成的阳离子有氢离子,但不属于酸;⑤电解质放在水中一定能导电,非电解质放在水中一定不导电;⑥强电解质的导电能力比弱电解质强;⑦物质可根据在水中或熔化状态下的导电性分为电解质与非电解质。
A. 4个 B. 5个 C. 6个 D. 全部
【答案】C
【解析】
【详解】①BaSO4固体没有自由移动的离子不导电;虽然硫酸钡在水中的溶解度很小,只要溶解就完全电离,硫酸钡在熔融状态下,能完全电离,所以硫酸钡是电解质,故①错误;
②氨气溶于水形成氨水,氨水是混合物,混合物不是电解质,电解质都是化合物属于纯净物,故②错误;
③电解质在水溶液中或熔融状态下能够导电,是因电解质自身可以离解成自由移动的离子,液态的HCl只有HCl分子,没有电离出离子,也不能导电,但是HCl在水溶液中能电离出自由移动的离子,能导电,属于电解质,故③错误;
④电离出的阳离子全部是H+的化合物叫做酸,能电离出H+的化合物不一定是酸,硫酸氢钠能电离出氢离子,NaHSO4=Na++H++SO42−,属于盐,故④正确;
⑤电解质放在水中不一定能导电,如碳酸钙固体在水中的溶解度很小,难溶于水,几乎没有自由移动的离子,几乎不导电;碳酸钙在熔融状态下,能完全电离,碳酸钙是电解质;非电解质放在水中不一定不导电,如NH3在水溶液里,生成一水合氨,一水合氨能电离出自由移动的铵根离子和氢氧根离子导致导电,氨气自身未电离,所以氨气是非电解质,故⑤错误;
⑥电解质的导电能力和自由移动离子浓度大小有关,和电解质的强弱无关,强电解质的导电能力不一定比弱电解质强,故⑥错误;
⑦物质可根据在水中或熔化状态下的导电性分为电解质与非电解质,物质分为纯净物和混合物,纯净物分为单质和化合物,电解质和非电解质是化合物,故⑦错误;
故选:C。
【点睛】依据电解质是指:在水溶液中或熔融状态下能够导电的化合物。电解质在水溶液中或熔融状态下能够导电,是因电解质自身可以离解成自由移动的离子;
14.下列说法中正确的是( )
A. 1L水中溶解了5.85 g NaCl,该溶液中溶质的物质的量浓度为0.1 mol×L-1
B. 配制500 mL 0.5mol×L-1的CuSO4溶液,需62.5g胆矾
C. 将0.25 mol×L-1的NaNO3溶液100 mL加热蒸发掉50g水后,溶液浓度为0.5 mol×L-1
D. 中和200 mL 1 mol×L-1的H2SO4溶液,需NaOH 8.0g
【答案】B
【解析】
【详解】A. 1L水中溶解了5.85gNaCl,溶液的体积不等于1L,无法求出溶液的物质的量浓度,故A错误;
B. 根据化学式可知硫酸铜的物质的量等于硫酸铜晶体的物质的量,所以需要胆矾的质量为0.5L×0.5 mol⋅L−1×250g/mol=62.5g,故B正确;
C. 加热蒸发掉50g的水,根据水的密度为1g/mL计算,水的体积是50mL,但100mL硝酸钠溶液并不一定能准确地变成50mL.即是说蒸发后的体积,不一定是原来体积的1/2,所以,其物质量的浓度就不可能是原来的两倍0.5 mol×L-1(原来浓度为0.25 mol×L-1),故C错误.;
D. 由关系式H2SO4∼2NaOH可知:n(NaOH)=n(H2SO4)=2×0.2L×1 1 mol×L-1=0.4mol,m(NaOH)=0.4mol×40g/mol=16g,故D错误;
故选:B。
15.除去下列各组物质中的杂质(括号内为杂质),所选用的试剂或操作方法错误的是( )
选项
物质
选用试剂(过量)
操作方法
A
CO(CO2)
NaOH溶液
洗气、浓硫酸干燥
B
FeSO4溶液(CuSO4)
铁粉
过滤
C
NaBr溶液(Br2)
四氯化碳
萃取、分液
D
KNO3(KCl)
AgNO3溶液
溶解、过滤、蒸发、结晶
A. A B. B C. C D. D
【答案】D
【解析】
【详解】A. CO(CO2)通入氢氧化钠溶液二氧化碳被吸收,一氧化碳不反应,再通过浓硫酸干燥,得到纯净的一氧化碳气体,故A正确;
B. FeSO4溶液(CuSO4),加入铁粉,铁粉与硫酸铜反应生成硫酸亚铁和铜,过滤除去铁和铜,得到硫酸亚铁溶液,故B正确;
C.NaBr溶液(Br2)加入四氯化碳进行萃取,溴单质易溶于四氯化碳,溴化钠不溶于四氯化碳,震荡分层,进行分液,得到溴化钠溶液,故C正确;
D. KNO3(KCl),加入过量的AgNO3溶液,虽然能除去KCl,但是引入新的杂质,不符合除杂原则,故D错误;
故选:D。
二、选择题:(每小题只有一个选项,每小题3分,共计30分)
16.碳及其化合物的转化关系:CCO2H2CO3CaCO3CO2,其中涉及的基本反应类型依次是( )。
A. 化合、置换、分解、复分解
B. 置换、复分解、化合、分解
C. 置换、化合、复分解、分解
D. 置换、化合、分解、复分解
【答案】C
【解析】
分析】
根据各种物质的转换过程和各个反应类型的特征进行分析。
化合反应是两种或两种以上物质反应生成一种化合物反应;
分解反应是一种化合物反应生成两种或两种以上物质的反应;
置换反应是一种单质与一种化合物反应,生成另一种单质与另一种化合物的反应;
复分解反应是两种化合物互相交换成分生成另外两种化合物的反应。
【详解】C和CuO反应生成Cu和CO2,该反应由一种单质与一种化合物反应生成另一种单质和另一种化合物,属于置换反应;
CO2和H2O反应生成H2CO3,该反应由两种物质反应生成一种物质,属于化合反应;
H2CO3和Ca(OH)2反应生成CaCO3和H2O,该反应由两种化合物相互交换成分形成两种新的化合物,属于复分解反应;
CaCO3在高温的条件下生成CaO和CO2,该反应由一种物质反应生成两种物质,属于分解反应;
答案选C。
【点睛】本题考查了物质的化学性质及对基本反应类型的判断,根据定义来分析解答即可,注意这几个概念的区别。
17.1g某金属R与足量的稀盐酸完全反应,生成RCln和V 升H2(标准状况),则该金属的相对原子质量为
A. B. C. D.
【答案】A
【解析】
【详解】金属R与稀盐酸完全反应生成RCln和H2,反应的化学方程式为2R+2nHCl=2RCln+nH2↑,标况下V 升H2的物质的量为mol,由方程式可知,R的物质的量为 mol,R的摩尔质量为=g/mol,则R的相对原子质量为,故选A。
18.在标准状况下,由N2O和NO2组成的混合气体13.44L,质量为27g,此混合气体中N和O两种原子的物质的量之比是( )
A. 2:3 B. 3:2 C. 1:1 D. 5:4
【答案】C
【解析】
【详解】标况下N2O和NO2组成的混合气体13.44L,它们总物质的量为=0.6mol,设N2O的物质的量是xmol,则NO2的物质的量是(0.6-x)mol,44x+46(0.6-x)=27,解得x=0.3mol,
则混合物中n(N)=2n(N2O)+n(NO2)=0.9mol,n(O=n(N2O)+2n(NO2)=0.9mol,
故混合物中N和O两种原子的物质的量之比为0.9mol:0.9mol=1:1,
故选:C。
19.同温同压下,相同质量的CO2和CO相比较,下列有关叙述中错误的是( )
A. 原子数目比为21:22 B. 分子数目比为1:1
C. 体积比为7:11 D. 密度比为11:7
【答案】B
【解析】
【详解】设两种物质的质量都为1g,则CO2和CO的物质的量之比为 : =7:11,
A. 同温同压下,气体的原子数目比为7×3:11×2=21:22,故A正确;
B. 根据N=nNA可知,气体的物质的量之比等于分子数目之比,则比值为7:11,故B错误;
C. 同温同压下,气体的体积之比等于物质的量之比,则CO2和CO的体积之比为7:11,故C正确;
D. 同温同压下,密度比为与摩尔质量成正比,故密度比为11:7故D正确;
故选:B。
20.下列两种气体的分子数定相等的是( )
A. 质量相等的NO2和N2O4 B. 等压、等体积的N2和CO
C. 氧原子数目相等的O2和O3 D. 原子数目相等的CO和N2
【答案】D
【解析】
【详解】A. M不同,m相同时,由n=m÷M可知,n不相同,故A错误;
B. 等压、等体积的N2和CO,温度不一定相同,所以分子数不一定相同,故B错误;
C. 氧原子数目相等的O2和O3,氧气是双原子分子,臭氧是三原子分子,气体的物质的量不同,故C错误;
D. 原子数目相等的CO和N2,分子的物质的量相同,则分子数相同,故D正确;
故选:D。
21.为了除去KCl固体中少量MgSO4和CaCl2杂质,需进行下列六项操作:①加水溶解;②加热蒸发得到晶体;③加入过量BaCl2溶液;④加入过量盐酸;⑤加入过量K2CO3溶液;⑥过滤;⑦加入过量KOH正确的顺序是( )
A. ①⑤③⑦⑥④② B. ①③⑦⑤⑥④②
C. ①⑦③④⑥⑤② D. ①⑦⑤③④⑥②
【答案】B
【解析】
【详解】KCl中少量MgSO4和CaCl2杂质都溶于水,要想将杂质除去必须将MgSO4和CaCl2杂质转化为沉淀;可采取加水溶解→加入过量BaCl2溶液和⑦加入过量KOH,与MgSO4发生反应,生成BaSO4沉淀和氢氧化镁沉淀→⑤加入过量K2CO3溶液,与CaCl2和①中过量BaCl2溶液和KOH溶液发生反应,生成CaCO3沉淀和BaCO3沉淀和氯化钾→过滤,滤出上述步骤生成的沉淀→加适量盐酸,与过量K2CO3溶液发生反应,生成氯化钾、水和二氧化碳气体→加热蒸发得到晶体。
操作中应依次加入过量的BaCl2溶液、KOH溶液和碳酸钾溶液,过滤后加适量盐酸,正确的操作顺序为①③⑦⑤⑥④②,也可先加KOH,再加入氯化钡,顺序为①⑦③⑤⑥④②,
故选:B。
22.下面是某品牌饮用矿物质水标签的部分内容。下列说法正确的是
A. 标签上给出的离子的物理量是物质的量浓度
B. 任何饮用水中氯离子(Cl-)的浓度均在10~27.3 mg/L之间
C. 该品牌饮用矿物质水中c(Mg2+)的最大值为2×10-4 mol/L
D. 一瓶该品牌饮用矿物质水中SO42-的物质的量不超过1×10-5 mol
【答案】C
【解析】
【详解】A.该品牌饮用矿物质水中离子浓度表示单位体积内含有的离子的质量,不是物质的量的浓度,故A错误;
B.该品牌饮用矿物质水中氯离子(Cl-)的浓度10~27.3mg/L,不同的饮用水中含有的离子浓度可能不同,则不能说明其它饮用矿物质水中氯离子(Cl-)的浓度均在10~27.3 mg/L之间,故B错误;
C.由标签可知,镁离子(Mg2+):0.1~4.8 mg/L ,c(Mg2+)的最大值为:(4.8×10-3)/24×1=2×10-4 mol/L, 故C正确;
D. 硫酸根离子(SO42-):0.4~19.2 mg/L,该品牌饮用矿物质水的体积为500毫升,SO42-的质量的最大值为19.2×0.5=9.6 mg,故SO42-的最大量为9.6×10-3/96=1×10-4 mol;故D错误;
综上所述,本题选C。
23.等体积,不同浓度的NaCl、MgCl2、AlCl3三种溶液分别与等体积等物质和量浓度的AgNO3溶液恰好完全反应,则NaCl、MgCl2、AlCl3三种溶液中Cl-的物质的量浓度之比是
A. 1:2:3 B. 3:2:1 C. 6:3:2 D. 1:1:1
【答案】C
【解析】
【详解】等体积的NaCl、MgCl2、AlCl3三种溶液分别与等体积等物质的量浓度的AgNO3溶液恰好完全反应,硝酸银的物质的量相同,则生成AgCl的物质的量相同,令AgCl为1mol,由氯离子守恒可知:n(NaCl)=1mol,n(MgCl2)=mol,n(AlCl3)=mol,溶液体积相同,浓度之比等于物质的量之比,故NaCl、MgCl2、AlCl3三种溶液的物质的量浓度之比是:6:3:2,C项正确;
答案选C。
24.同温同压下,1体积X2气体与3体积Y2气体化合生成2体积气体化合物Z,则化合物Z的化学式可表示为( )
A. XY3 B. XY C. X3Y D. X2Y3
【答案】A
【解析】
【详解】一定温度和压强下,1体积X2气体与3体积Y2气体化合生成2体积气体化合物Z,设该化合物为Z,
由气体的体积之比等于物质的量之比等于化学计量数之比,则反应表示为X2+3Y2═2Z,由原子守恒可知,Z的化学式为XY3,
故选:A。
【点睛】一定温度与压强下,气体的体积之比等于物质的量之比等于化学计量数之比,然后利用原子守恒定律来确定化学式.
25.某结晶水合物的化学式为R·nH2O,其相对分子质量为M。25 ℃时,a g该晶体能够溶于b g水中形成
V mL溶液,下列关系中不正确的是
A. 该溶液中溶质的质量分数为w=%
B. 该溶液物质的量浓度为c=mol·L-1
C. 该溶液中溶剂与溶质的质量比为m(水)∶m(溶质)=(+b)∶(a-)
D. 该溶液的密度为ρ=g·L-1
【答案】A
【解析】
【分析】
A.根据化学式计算R的质量,溶液总质量为(a+b)g,根据w(溶质)=m(溶质)/m(溶液) ×100%计算该溶液质量分数;
B.根据n=m/M计算R•nH2O的物质的量,而n(R)=n(R•nH2O),根据c=n/V计算该溶液的物质的量浓度;
C.根据化学式计算结晶水的质量,溶质R的质量为(a﹣结晶水质量)g,溶液中溶剂质量为(结晶水质量+b)g;
D.根据c=n/V计算该饱和溶液的物质的量浓度,根据ρ=m/V计算溶液密度,或利用c=1000×ρω/M进行公式变形计算。
【详解】A.R的质量为(M-18n)/M×ag,溶液总质量为(a+b)g,可知该溶液质量分数为[(M-18n)/M×a]/(a+b) ×100%=100a(M-18n)/M (a+b)%,故A错误;
B.n(R)=n(R•nH2O)=a/M mol,该溶液的物质的量浓度(a/M)/ V×10-3=1000a/(MV)mol·L﹣1,故B正确;
C.R•nH2O中结晶水的质量为18na/Mg,故R的质量为(a﹣18na/M )g,溶液中溶剂的质量为(18na/M+b )g,则溶液中m(水):m(溶质)=(18na/M+b ):(a﹣18na/M ),故C正确;
D.溶液总质量为(a+b)g,根据ρ=m/V可知,溶液密度为(a+b)/V=(a+b)/V g/mL=1000(a+b)/Vg·L﹣1,故D正确;
综上所述,本题选A。
【点睛】本题考查溶液浓度计算,涉及物质的量浓度、质量分数,属于字母型计算,为易错题目,注意对基础知识的理解掌握,解题时,利用好公式:c=n/V,ρ=m/V,ω=m(溶质)/m(溶液),注意溶液体积单位的变化,否则计算结果相差1000倍。
第Ⅱ卷(本卷共计40分)
26.已知NaHISO4溶于水时电离出Na+、H+、SO42-,某同学欲探究其化学性质,称取了12.0g NaHSO4,固体配成100mL溶液,做了如下实验:
①取20 mL该溶液加入足量Zn粒有大量气体生成;
②取20 mL该溶液加入Fe2O3后溶液变黄色;
③取20 mL该溶液加入BaCl2溶液后有大量白色沉淀产生。
请回答下列问题:
(1)该实验所配置的NaHSO4溶液物质的量浓度为__________。
(2)请用离子方程式解释①中的实验现象___________,该实验过程中产生的气体体积为__________(请按标准状况下计算)。
(3)请用离子方程式解释②中的实验现象_________________。
(4)请用离子方程式解释③中的实验现象__________。
【答案】 (1). 1.0mol/L (2). 2H++Zn=Zn2++H2↑ (3). 1.12L (4). Fe2O3+6H+=2Fe3++3H2O (5). SO42−+Ba2+=BaSO4↓
【解析】
【分析】
n(NaHSO4)===0.1mol
详解】(1) n(NaHSO4)===0.1mol,c===1.0mol/L;
故答案为:1.0mol/L
(2)加Zn粒后,Zn与氢离子发生反应:2H++Zn=Zn2++H2↑,会有大量气体生成,V(H2)=nVm=0.05mol×22.4L/mol=1.12L,
故答案为:2H++Zn=Zn2++H2↑;
(3)加入Fe2O3后发生反应:Fe2O3+6H+=2Fe3++3H2O,反应生成了铁离子导致溶液变黄色,
故答案为:Fe2O3+6H+=2Fe3++3H2O;
(4)逐滴滴加BaCl2溶液反应的离子方程式为: SO42−+Ba2+=BaSO4↓,
故答案为:SO42−+Ba2+=BaSO4↓。
27.已知某“84消毒液”瓶体部分标签如图所示,该“84消毒液”通常稀释100倍(体积之比)后使用。请回答下列问题:
(1)某同学取10 mL该“84消毒液”,稀释后用于消毒,稀释后的溶液中c(Na+)=__________(保留2位有效数字)。
(2)该同学参阅该“84消毒液”的配方,欲用NaClO固体配制480 mL含NaClO质量分数为25%的消毒液。需要准备的实验仪器有托盘天平、药匙、烧杯、胶头滴管、__________、__________。
(3)配制时,其正确的操作顺序是__________。
A 盖好瓶塞,反复上下颠倒,摇匀
B 根据计算结果,称量NaClO固体
C 将称好的NaClO固体放入烧杯中,用适量蒸馏水溶解
D 将烧杯中的溶液注入容量瓶,用少量蒸馏水洗涤烧杯内壁2~3次,洗涤液均注入容量瓶,振荡
E 改用胶头滴管加水,使溶液凹液面恰好与刻度线相切
F 继续往容量瓶内小心加水,直到液面接近刻度线1~2 cm处
(4)下列操作使配制溶液浓度偏高的是________,使配制溶液浓度偏低的是_______,对配制溶液浓度无影响的是______(填序号)
①选用的容量瓶内有少量蒸馏水;
②定容时仰视容量瓶刻度线;
③定容时俯视容量瓶刻度线;
④烧杯中溶液倾倒完毕,忘记洗涤烧杯和玻璃棒;
【答案】 (1). 0.040 (2). 500mL容量瓶 (3). 玻璃棒 (4). BCDFEA (5). ③ (6). ②④ (7). ①
【解析】
【详解】(1)c(NaClO)===4.0 mol/L-1,故答案为:4.0;
稀释后c(NaClO)=×4.0 mol/L-1=0.04 mol/L-1,c(Na+)=c(NaClO)=0.04 mol/L-1,
故答案为:0.040;
(2)该同学参阅该“84消毒液”的配方,欲用NaClO固体配制480 mL含NaClO质量分数为25%的消毒液。需要准备的实验仪器有托盘天平、药匙、烧杯、胶头滴管、500ml容量瓶,玻璃棒;
故答案为:500mL容量瓶,玻璃棒;
(3)一定物质的量浓度的配制步骤主要有计算,称量,溶解,冷却,转移,洗涤,定容,摇匀,故顺序是BCDFEA;
故答案为:BCDFEA;
(4)①转移前,容量瓶内有蒸馏水,对实验结果没有影响;
②定容时仰视容量瓶刻度线,导致溶液体积偏大,浓度偏小;
③定容时俯视刻度线,导致溶液体积偏小,浓度偏大;
④烧杯中溶液倾倒完毕,忘记洗涤烧杯和玻璃棒,使溶质的物质的量减少,浓度偏小;
故答案为:浓度偏高的是③;浓度偏低的是②④;浓度无影响的是①。
28.海洋植物如海带、海藻中含有丰富的碘元素,主要以碘化物形式存在。有一化学课外小组用海带为原料制取少量碘单质,他们将海带灼烧成灰,用水浸泡一段时间(让碘化物充分溶解在水中),得到海带灰悬浊液,然后按以下实验流程提取单质碘:
(1)指出提取碘的过程中有关的实验操作名称:a__________,c__________。
(2)操作c需要的仪器是__________,所用的有机试剂可以是CCl4,简述选择理由__________;最后碘的CCl4溶液是通过__________获得(填“漏斗上口”或“漏斗下口”)。
(3)从含碘的有机溶液中提取碘和回收有机溶液CCl4,还需要经过__________,观察下图所示实验装置,指出仪器名称b__________,冷却水从__________进入(填A或B),最后碘留在__________里。(填仪器名称)
【答案】 (1). 过滤 (2). 分液 (3). 分液漏斗,烧杯,铁架台 (4). 四氯化碳与水互不相容,碘单质易溶于四氯化碳 (5). 漏斗下口 (6). 蒸馏 (7). 冷凝管 (8). B (9). 蒸馏烧瓶
【解析】
【详解】(1)固体和液体分离,采用的操作是过滤,从碘水中获得碘单质,加入有机物,萃取分液,
故答案为:过滤;分液。
(2)从碘水获得含有碘的有机物,需要分液操作,需要的仪器是分液漏斗,烧杯,铁架台,萃取选择萃取剂的原则是互不相容,溶质在两种溶剂中差别比较大,由于四氯化碳的密度大于水的密度,碘的四氯化碳在下层,从下端口放出,
故答案为:分液漏斗,烧杯,铁架台;四氯化碳与水互不相容,碘单质易溶于四氯化碳;漏斗下口;
(3)从碘的四氯化碳溶液中获得碘单质,采用蒸馏的方法,蒸馏需要的仪器有冷凝管,冷却水从下口通入,蒸馏碘的沸点低于四氯化碳的沸点,故碘留在蒸馏烧瓶中,
故答案为:蒸馏;直行冷凝管;B;蒸馏烧瓶。
29.纯碱是一种非常重要的化工原料,在玻璃、肥料、合成洗涤剂等工业中有着广泛的应用。工业上“候氏制碱法”以NaCl、NH3、CO2及水等为原料制备纯碱,其反应原理为:NaCl+NH3+CO2+H2O=NaHCO3↓+NH4Cl。生产纯碱的工艺流程示意图如下:
完成下列填空:
(1)粗盐水加入沉淀剂A、B除杂质(沉淀剂A来源于石灰窑厂),写出A、B的化学式。A_____________,B_____________。
(2)碳酸化后过滤,滤液D最主要的成分是__________(填写化学式),检验这一成分的阴离子的具体方法是: ______。
(3)该工艺流程中可回收再利用的物质是_______。
(4)产品纯碱中含有碳酸氢钠,如果取m1 kg纯碱加热分解后剩余固体质量为m2 kg,纯碱中碳酸氢钠的质量分数可表示为:__________。
【答案】 (1). CaO (2). Na2CO3 (3). NH4Cl (4). 取溶液少许于试管中,加入硝酸酸化的硝酸银,出现白色沉淀,说明溶液中有氯离子 (5). CO2 (6).
【解析】
【分析】
根据除杂原则需先除去镁离子与钙离子,先加在氨化饱和的氯化钠溶液里通CO2气体,因碳酸氢钠的溶解度比碳酸钠小,有碳酸氢钠沉淀生成,经过滤、洗涤干燥后,再将碳酸氢钠加热分解可得纯碱,同时生成的CO2气体循环利用。
【详解】(1)粗盐水中有钙离子、镁离子,除去钙离子、镁离子,沉淀剂A来自石灰窑厂,则可知应为碳酸钙煅烧以后的生石灰,及CaO,可除去镁离子,再加入碳酸钠以除去过量的钙离子,
故答案为:CaO; Na2CO3;
(2)碳酸化后过滤,有题意方程式NaCl+NH3+CO2+H2O=NaHCO3↓+NH4Cl可知,滤液中有氯化铵,电离出氯离子,氯离子的检验方法是加入硝酸酸化的硝酸银,
故答案为:NH4Cl;取溶液少许于试管中,加入硝酸酸化的硝酸银,出现白色沉淀,说明溶液中有氯离子;
(4)2NaHCO3=Na2CO3+H2O+CO2 加热损失的质量
168 106 168-106=62
x m1- m2
x=
纯碱中碳酸氢钠的质量分数可表示为: ;
故答案为:。
相关资料
更多