


河北省安平中学2019-2020学年高一上学期第四次月考化学试题
展开
安平中学2019-2020学年第一学期第四次月考
高一化学试题
相对原子质量:H:1 C:12 O:16 S:32 Na:23 Fe:56 Ba:137 Cu:64
本试卷分Ⅰ卷和Ⅱ卷,考试时间90分钟。满分100分。请将答案按要求填涂在答题卡上。
第Ⅰ卷(46分)
一.选择题(本题共23小题,每题只有一个正确选项,每题2分,共46分)
1.黑火药是硫磺粉、硝石、木炭粉按一定比例混合而成。古文献《本草经集注》记载了区分硝石(KNO3)和朴消(Na2SO4)的方法:“以火烧之,紫青烟起,乃真硝石也”。下列推断不正确的是
A. “紫青烟”主要是指钾元素的焰色反应
B. “朴消”在灼烧时火焰没有颜色
C. “硝石”在黑火药中起氧化剂的作用
D. “朴消”不能替代“硝石”制黑火药
【答案】B
【解析】
A. 钾元素焰色反应为紫色,“紫青烟”主要是指钾元素的焰色反应,A正确;B. 钠元素焰色反应为黄色,“朴消”在灼烧时火焰为黄色,B错误;C. 硝酸钾中氮元素是+5价,处于最高价,火药发生化学反应时生成氮气,KNO3中氮元素的化合价降低,“硝石”在黑火药中起氧化剂的作用,C正确;D. 硫酸钠没有强氧化性,“朴消”不能替代“硝石”制黑火药,D正确,答案选B。
2.下列金属中:①铁,②镁,③锰,④钒,⑤铬,⑥汞。可用铝热反应原理制备的有
A. ①②④⑥ B. ①②③⑤ C. ①③④⑤ D. ①②③④⑤⑥
【答案】C
【解析】
【详解】铁、锰、钒、铬金属活泼性弱于铝,熔点较高,都可以通过铝热反应制取,镁还原性强于铝,不能通过铝热反应制取,汞的活泼性较差,直接加热氧化物分解即可冶炼,无需通过铝热反应制备,可用铝热反应原理制备的有①③④⑤,故选C。
3.关于Na2O2的有关叙述错误的是
A. 阳离子与阴离子个数比为2:1
B. 常用于对自来水杀菌消毒
C. 久置于空气中,最终变为Na2CO3
D. 1molNa2O2与足量的CO2和水蒸气的混合气体充分反应,转移1mol电子
【答案】B
【解析】
【详解】A. Na2O2中阴离子为过氧根离子(O22-),故阳离子与阴离子个数比为2∶1,A项正确;
B. Na2O2与水反应会生成氢氧化钠和氧气,使水呈强碱性,不宜作自来水的消毒剂,B项错误;
C. 空气中含有二氧化碳和水蒸气,Na2O2久置于空气中其转化过程为:Na2O2→NaOH→Na2CO3•10H2O→Na2CO3,C项正确;
D. Na2O2中O元素为-1价,和水以及CO2反应时,Na2O2即作氧化剂又作还原剂,电子转移发生在两个-1价氧之间,一个氧原子把它的一个电子转移给了另一个氧原子,则
1 mol Na2O2反应时转移NA个电子,D项正确;
答案选B。
4.化学与社会、环境等密切相关。下列有关说法正确的是
A. 推广使用燃煤脱硫技术,主要是为了防治SO2污染
B. 明矾溶于水可产生具有吸附性的胶体粒子,常用于饮用水的杀菌消毒
C. 小苏打是常用食品添加剂,其化学式是Na2CO3
D. Al2O3结构致密,所以可用铝制容器盛盐酸和NaOH溶液等
【答案】A
【解析】
【详解】A. 推广使用燃煤脱硫技术,可以减少SO2的排放,主要是为了防治SO2污染,故A正确;
B. 明矾溶于水可产生具有吸附性的胶体粒子,常用于净水,明矾不能杀菌消毒,故B错误;
C. 小苏打是常用的食品添加剂,其化学式是NaHCO3,故C错误;
D. Al2O3结构致密,Al2O3和盐酸、NaOH都能反应,所以不能用铝制容器盛盐酸和NaOH溶液,故D错误。
5.实验室用如图所示装置制取Fe(OH)2,下列说法正确的是
A. FeSO4溶液为黄色 B. 苯的作用是隔离氧气
C. 可将苯换成酒精进行实验 D. 沉淀的颜色是红褐色
【答案】B
【解析】
【详解】A. FeSO4溶液为浅绿色,故A错误;
B. 苯的密度小于水,苯在上层,Fe(OH)2易被氧化,苯的作用是隔离氧气,故B正确;
C. 酒精易溶于水,与水不分层,酒精起不到隔离氧气的作用,不能将苯换成酒精进行实验,故C错误;
D. FeSO4与氢氧化钠溶液反应生成白色沉淀Fe(OH)2,故D错误。
6.下列各组物质,不能按如图(“→”表示反应一步完成)关系转化的是
选 项
a
b
c
A
Al2O3
NaAlO2
Al(OH)3
B
Al
Al(OH)3
Al2O3
C
AlCl3
Al(OH)3
NaAlO2
D
MgCl2
Mg(OH)2
MgO
A. A B. B C. C D. D
【答案】B
【解析】
【详解】A. 氧化铝可与氢氧化钠反应生成偏铝酸钠与水,偏铝酸钠可与盐酸反应生成氢氧化铝与水,氢氧化铝受热分解生成氧化铝与水,可实现各物质之间的转化关系,A项正确;
B. 铝不能直接转化为氢氧化铝,B项错误;
C. 氯化铝可与少量的氢氧化钠反应生成氢氧化铝与氯化钠,氢氧化铝与氢氧化钠反应可生成偏铝酸钠与水,偏铝酸钠与过量的盐酸生成氯化铝与氯化钠和水,可实现各物质之间的转化关系,C项正确;
D. 氯化镁与氢氧化钠反应生成氢氧化镁与氯化钠,氢氧化镁可受热分解生成氧化镁与水,氧化镁可溶于盐酸,生成氯化镁与水,可实现各物质之间的转化关系,D项正确;
答案选B。
【点睛】掌握铝三角的转化关系是解题的关键,要特别注意的是,铝不能直接转化为氢氧化铝,这是学生的易错点。
7.有关过氧化钠与水反应,下列说法错误的是
A. 产生的气体可以使带火星的木条复燃
B. 1mol过氧化钠完全参加反应,将转移电子2mol
C. 反应后的溶液中滴加酚酞后溶液将变红
D. 该反应是放热反应
【答案】B
【解析】
【详解】A.过氧化钠与水反应生成氧气,氧气支持燃烧,能够使带火星的木条复燃,故A正确;
B.根据反应2Na2O2+2H2O=4NaOH+O2↑,1mol过氧化钠与足量的水反应生成0.5mol的氧气,转移了1mol的电子,故B错误;
C.过氧化钠与水反应生成氢氧化钠,溶液显碱性,遇到酚酞变红色,故C正确;
D.2Na2O2+2H2O=4NaOH+O2↑,该反应属于氧化还原反应,且该反应还是放热反应,故D正确。
故选B。
8.下列关于Na2CO3和NaHCO3的说法中,不正确的是
A. 焰色反应均为黄色
B. 溶解度:Na2CO3>NaHCO3
C. 可以用加热的方法除去Na2CO3固体中的NaHCO3杂质
D. 物质的量相同的两种固体分别与足量盐酸反应,Na2CO3产生的二氧化碳多
【答案】D
【解析】
【分析】
本题主要考查钠的重要化合物。A.钠元素焰色反应呈黄色;
B.正盐碳酸钠的溶解度大于酸式盐碳酸氢钠;
C.碳酸氢钠受热易分解生成碳酸钠;
D.根据碳原子个数守恒分析解答。
【详解】A.钠元素焰色反应呈黄色,所以两者焰色反应均为黄色,故A正确;
B.正盐碳酸钠的溶解度大于酸式盐碳酸氢钠,故B正确;
C.碳酸氢钠受热易分解生成碳酸钠,所以可以用加热的方法除去Na2CO3固体中的NaHCO3杂质,故C正确;
D.NaHCO3和Na2CO3都与足量盐酸反应生成二氧化碳气体,反应的化学方程式分别为:Na2CO3+2HCl=2NaCl+H2O+CO2,NaHCO3+HCl=NaCl+H2O+CO2,则等物质的量的Na2CO3和NaHCO3分别与足量盐酸反应,放出CO2体积相等,故D错误;
故选D。
【点睛】解答时需注意本题的C项,在固态情况下通常用加热方法除去碳酸钠中的碳酸氢钠,若为混合溶液,加热条件下碳酸氢钠不易分解,常通过加入适量的NaOH溶液除杂。
9.实验室中欲使AlCl3溶液中的Al3+沉淀完全,可加入下列试剂中的
A. 石灰水 B. NaOH溶液 C. 稀盐酸 D. 氨水
【答案】D
【解析】
【详解】A.石灰水是强碱溶液,沉淀Al3+时生成Al(OH)3能溶解在过量的强碱溶液中,所以Al3+不能全部沉淀出来,故A错误;B.NaOH溶液是强碱溶液,沉淀Al3+时生成的Al(OH)3能溶解在过量的强碱溶液中,所以不能全部沉淀出来,故B错误;C.盐酸不与AlCl3反应,不能沉淀Al3+,故C错误。D.氨水是弱碱溶液,可以全部沉淀Al3+而不会使Al(OH)3溶解,故D正确;综上所述,答案为D。
10.下列物质中,既能跟稀硫酸反应,又能跟NaOH溶液反应的是
①Al2O3 ②Mg(OH)2 ③Al(OH)3 ④NaHCO3
A. ①②③ B. ①③④
C. 只有①③ D. 只有②③
【答案】B
【解析】
【详解】①Al2O3是两性氧化物,与硫酸反应生成硫酸铝,与氢氧化钠反应生成偏铝酸钠,故①正确;②Mg(OH)2与硫酸反应生成硫酸镁,不能与氢氧化钠反应,故②错误;③Al(OH)3属于两性氢氧化物,既能与硫酸反应,生成铝盐Al3+,又能与氢氧化钠反应生偏铝酸盐AlO2-,故③正确;④NaHCO3属于弱酸的酸式盐,与硫酸反应生成硫酸钠、二氧化碳与水,与氢氧化钠反应生成碳酸钠与水,故④正确; A. ①②③不符合题意;B. ①③④符合题意;C. 只有①③不符合题意;D. 只有②③不符合题意;答案:B。
11.下列各组中的物质作用时,反应条件或反应物用量的改变,对生成物没有影响的是
A. Fe和FeCl3 B. Na与O2
C. NaOH与CO2 D. NaOH与AlCl3
【答案】A
【解析】
【详解】A.Fe和FeC13发生反应产生FeCl2,与反应条件及物质的量的多少无关,正确;
B.Na与O2在室温下反应产生Na2O,在点燃或加热时发生反应产生Na2O2,反应温度不同,产物不同,错误;
C.NaOH与少量CO2反应产生碳酸钠和水,与过量CO2反应产生碳酸氢钠,物质的量多少不同,产物不同,错误;
D.少量NaOH与AlC13反应产生氢氧化铝和氯化钠;过量NaOH与AlC13反应产生偏铝酸钠、氯化钠和水,物质的量多少不同,反应产物不同,错误。
【点睛】物质发生反应是由物质的性质决定的,在物质种类相同时,物质的浓度大小、反应的温度、物质的量多少对化学反应也有一定的影响。如S与O2发生反应,,尽管都产生SO2,但在空气中是微弱的淡蓝色火焰,在纯净的氧气中反应产生的是明亮的蓝紫色火焰;Na与O2在室温下反应产生的是Na2O,在点燃或加热时发生反应产生Na2O2,反应温度不同,产物不同;Cu与硝酸发生反应,如是浓硝酸,发生反应:Cu+4HNO3(浓)=Cu(NO3)2+NO2↑+2H2O;若是稀硝酸,发生的反应是:3Cu+8HNO3(稀) =2Cu(NO3)2+2NO↑+4H2O,物质的浓度不同,发生的反应不同;NaOH与AlC13溶液发生反应,若NaOH溶液不足量,发生反应:Al3++3OH-= Al(OH)3↓;若NaOH溶液过量,发生反应:Al3++4OH-= AlO2-+ 2H2O,二者相对物质的量多少不同,反应不同。因此一定要注意外界条件对发生的反应及产物及反应现象的影响。
12.实验室用FeCl2和烧碱制备Fe(OH)2,为了生成的产物不容易被氧化,下列说法不正确的是
A. 配制FeCl2和烧碱溶液所用的蒸馏水通常要煮沸
B. 可在FeCl2溶液的上面加一层苯,以隔绝空气
C. 向FeCl2溶液中滴加烧碱溶液时,胶头滴管尖嘴不能伸入到试管内
D. 产生Fe(OH)2沉淀后,不能震荡试管
【答案】C
【解析】
【分析】
实验室用FeCl2和烧碱制备Fe(OH)2,由于Fe(OH)2有强还原性,极易被氧化,故在制取的过程中的关键是要防氧化,据此分析。
【详解】A.FeCl2和烧碱溶液要现用现配,且配制溶液的蒸馏水要煮沸以除去氧气,确保Fe(OH)2的生成在无氧的环境里,故A正确;
B.在FeCl2溶液的上面加一层苯或一层油,以隔绝空气防止氧气溶入,故B正确;
C.向FeCl2溶液中滴加烧碱溶液时,要将胶头滴管的尖嘴伸入到FeCl2溶液中,防止氢氧化钠溶液在滴入时接触空气溶有氧气,故C错误;
D.产生Fe(OH)2沉淀后,若震荡试管,会增大沉淀与空气的接触的机会,使沉淀更易被氧化,故D正确。
【点睛】Fe(OH)2固体、FeCl2溶液和Fe(OH)2胶体制备均需要保持无氧的环境,所用到的试剂需要现配现用,在制备过程中常加入隔氧剂(苯、汽油、植物油等比水轻的有机溶剂)隔绝氧气。
13.将过氧化钠投入到氯化亚铁溶液中,可观察到的现象是( )
A 最终生成白色沉淀 B. 最终生成红褐色沉淀
C. 有黄绿色气体产生 D. 无明显变化
【答案】B
【解析】
【详解】Na2O2具有强氧化性,能将氧化成Fe3+,可与Na2O2和水反应生成的OH-生成红褐色的Fe(OH)3沉淀,Na2O2与水反应产生O2,不放出黄绿色的Cl2;A.最终生成白色沉淀不符合题意;B.最终生成红褐色沉淀符合题意;C. 有黄绿色气体产生不符合题意;D.无明显变化不符合题意;答案:B。
【点睛】考查Na2O2强氧化性。过氧化钠能与水和二氧化碳反应。Na2O2 能将Fe2+氧化成Fe3+。
14.下列叙述中不正确的是
A. 实验室取用金属钠,所需的用品至少有4种
B. 如果3.9gNa2O2固体中含有m个阴离子,则阿伏加德罗常数的值为20m
C. 所有金属及其化合物灼烧时火焰均有颜色,焰色反应均应透过蓝色钴玻璃观察
D. K和KH均易与水反应产生H2,K2O2和KO2均易与水反应产生O2
【答案】C
【解析】
【详解】A.实验室取用金属钠时,需要镊子取钠、用滤纸吸干煤油或液体石蜡、用小刀切割、用玻璃皿盛放,所需的用品至少有4种,故A正确;
B. 一个过氧化钠化学式中含有一个阴离子 ,如果3.9gNa2O2固体中含有m个阴离子,则 ,阿伏加德罗常数的值为20m,故B正确;
C. 很多金属及其化合物灼烧时产生焰色反应,不是所有的焰色反应都透过蓝色钴玻璃观察,故C错误;
D. K和KH均易与水反应生成氢氧化钾和H2,K2O2和KO2均易与水反应生成氢氧化钾和O2,故D正确;
选C。
【点睛】本题考查了钠及其化合物的有关知识,注意1molNa2O2中含有1mol过氧根阴离子,可以根据公式,计算阿伏伽德罗常数。
15.下列化学方程式中,不能正确表达反应颜色变化的是
A. Na2O2在空气中放置后由淡黄色变为白色2Na2O2=2Na2O+O2↑
B. 澄清的石灰水久置后出现白色固体Ca(OH)2+CO2=CaCO3↓+H2O
C. 向CuSO4溶液中加入足量Zn粉,溶液蓝色消失Zn+CuSO4=Cu+ZnSO4
D. 向Mg(OH)2悬浊液中滴加足量FeCl3溶液出现红褐色沉淀3Mg(OH)2+2FeCl3=2Fe(OH)3+3MgCl2
【答案】A
【解析】
【详解】A. Na2O2在空气中放置后由淡黄色变为白色是过氧化钠与二氧化碳反应生成碳酸钠和氧气,2 Na2O2+2 CO2=2 Na2CO3+O2↑,故A错误;
B. 澄清的石灰水久置后出现白色固体是氢氧化钙与二氧化碳反应生成碳酸钙沉淀和水,Ca(OH)2+CO2=CaCO3↓+H2O,故B正确 ;
C. 向CuSO4溶液中加入足量Zn粉,锌置换出铜,所以溶液蓝色消失Zn+CuSO4=Cu+ZnSO4,故C正确;
D. 向Mg(OH)2悬浊液中滴加足量FeCl3溶液生成更难溶的氢氧化铁沉淀,反应方程式是3Mg(OH)2+2FeCl3=2Fe(OH)3+3MgCl2,故D正确。
16.关于反应过程中的先后顺序,下列评价正确的是
A. 向浓度都为0.1mol/L的FeCl3和CuCl2加入铁粉,溶质CuCl2首先与铁粉反应
B. 向过量的Ba(OH)2溶液中滴加少量的KAl(SO4)2溶液,开始没有白色沉淀生成
C. 向浓度都为0.1mol/L 的Na2CO3和NaOH的混合溶液通入CO2气体,NaOH首先反应
D. 向浓度为0.1mol/L的FeCl3溶液中,加入质量相同、颗粒大小相同的铁和铜,铜单质首先参加反应
【答案】C
【解析】
【详解】A. 的氧化性大于,向浓度都为0.1mol/L的FeCl3和CuCl2加入铁粉,溶质FeCl3首先与铁粉反应,故A错误;
B. 向过量的Ba(OH)2溶液中滴加少量的KAl(SO4)2溶液,开始有白色沉淀硫酸钡生成,故B错误;
C. 向浓度都为0.1mol/L 的Na2CO3和NaOH的混合溶液通入CO2气体,NaOH首先与CO2反应生成碳酸钠,故C正确;
D. 铁的还原性大于铜,向浓度为0.1mol/L的FeCl3溶液中,加入质量相同、颗粒大小相同的铁和铜,铁单质首先参加反应,故D错误。
17.下列反应中,其产物的颜色按红、红褐、淡黄、蓝色顺序排列的是( )
①金属钠在纯氧中燃烧 ②FeSO4溶液中滴入NaOH溶液,并在空气中放置一段时间 ③FeCl3溶液中滴入KSCN溶液 ④无水硫酸铜放入医用酒精中
A ②③①④ B. ③②①④
C. ③①②④ D. ①②③④
【答案】B
【解析】
【详解】①金属钠在纯氧中燃烧生成淡黄色的过氧化钠;②FeSO4溶液中滴入NaOH溶液先生成白色沉淀氢氧化亚铁,但很快转化为灰绿色,最终转化为红褐色的氢氧化铁;③FeCl3溶液中滴入KSCN溶液,发生络合反应,溶液呈红色;④无水硫酸铜放入医用酒精中,医用酒精中含有水,无水硫酸铜遇水变蓝,故溶液变蓝,故其产物的颜色按按红、红褐、淡黄、蓝色顺序排列的是③②①④,B项正确;
答案选B。
18.向100mL Fe2(SO4)3和CuSO4的混合溶液中逐渐加入铁粉,充分反应后溶液中固体剩余物的质量与加入铁粉的质量如图所示。忽略溶液体积的变化,下列说法正确的是( )
A. a点时溶液中阳离子仅为Cu2+和Fe2+
B. b点时溶液中发生的反应为:Fe+Cu2+=Cu+Fe2+
C. c点时加入的铁粉与Cu2+反应
D. 原溶液中Fe2(SO4)3和CuSO4的物质的量浓度之比为1∶1
【答案】B
【解析】
【分析】
由于氧化性:Fe3+>Cu2+ , 故加入铁粉时,铁先与氧化性强的Fe3+发生反应;当溶液中的Fe3+完全反应后,再与溶液中的Cu2+发生反应。
【详解】A.a点表示的是加入铁粉后,溶液中固体的质量仍为0,此时发生反应的离子方程式为:Fe+2Fe3+=3Fe2+ , 由于反应仍未结束,故a点溶液中存在的阳离子有Fe3+、Cu2+、Fe2+ , 选项错误,A不符合题意;
B. b点表示加入铁粉后,溶液中固体质量增加,此时发生反应的离子方程式为:Fe+Cu2+=Cu+Fe2+ , 选项正确,B符合题意;
C. 当加入铁粉的质量大于1.68g后,图中曲线出现了拐点,由点(2.24,1.84)可知,铁粉增加的质量与固体剩余物增加的质量相等,故c点没有发生反应,选项错误,C不符合题意;
D.当加入铁粉质量为0.56g时,发生反应的离子方程式为:Fe+2Fe3+=3Fe2+ , 故溶液中, 故溶液中n[Fe2(SO4)3]=0.01mol;当加入铁粉的质量为0.56~1.68g(即1.12g)时,能够反应的离子方程式为:Fe+Cu2+=Cu+Fe2+ , 则溶液中,故溶液中n(CuSO4)=0.02mol;因此溶液中Fe2(SO4)3与CuSO4的物质的量之比为1:2,选项错误,D不符合题意;
故答案为B。
【点睛】本题的难点是关于c点是否有化学反应发生的判断。仔细观察图像可以发现,点(1.68,1.28)是曲线的拐点,该点把曲线分为两段直线,两段直线的斜率不同,根据点(2.24,1.84)可以判断c点的具体变化。
19.某化学实验室产生的废液中含有 Fe3+、Cu2+、Ag+三种金属离子,甲同学设计了如下图所示的方案对废液进行处理,以回收金属,保护环境。据此分析,下列说法正确的是( )
A. 沉淀A中含有2种金属单质
B. 可用 KSCN 溶液来检验溶液B中所含的金属离子
C. 溶液 A 若只经过操作③最终将无法得到沉淀C
D. 操作①②③中都需要用到玻璃棒、漏斗
【答案】B
【解析】
【分析】
Fe3+、Cu2+、Ag+三种金属离子和过量的铁反应生成亚铁离子和单质铜,通过过滤得到固体A和溶液A,因为铁过量,沉淀A为铁和铜的混合物,溶液A含亚铁离子;亚铁离子具有还原性,易被氧化剂氧化,故加入过氧化氢能把亚铁离子氧化成铁离子,故溶液B中含铁离子;铁离子和碱反应生成氢氧化铁沉淀,故沉淀C为氢氧化铁沉淀,废水通过处理不含Fe3+、Cu2+,可以排放,以此解答该题。
【详解】A.废液中含有Fe3+、Cu2+、Ag+三种金属离子,加入过量的铁粉后,铁离子被还原为亚铁离子,铜离子被还原成金属铜,银离子被还原生成银,所以在第①得到的沉淀中含有金属铜、银和过量的铁,故A错误;
B.溶液B中含有的金属阳离子为Fe3+,因为Fe3+遇SCN-离子,发生反应:Fe3++3SCN-=Fe(SCN)3,溶液呈血红色,所以溶液中滴入KSCN溶液后变红,说明该溶液中含有Fe3+,检验溶液B中含有的金属阳离子常用的试剂是KSCN溶液,故B正确;
C.溶液A含亚铁离子,加入碱生成氢氧化亚铁,氢氧化亚铁不稳定,易被氧化生成氢氧化铁,故C错误;
D.操作②加入过氧化氢,为亚铁离子的氧化过程,不需要漏斗,故D错误。
答案选B。
20.烟火璀璨耀首都,火树银花庆国庆。在新中国成立70周年国庆联欢晚会上,最后的烟花表演用璀璨的焰火点亮了北京的夜空,惊艳了无数国人。这与高中化学中“焰色反应”知识相关,下列说法中正确的是
A. 焰色反应是化学变化
B. 利用焰色反应可区分NaCl与Na2CO3固体
C. 透过蓝色钴玻璃观察到焰色为紫色,则待测液一定含钾盐
D. 用稀盐酸清洗做焰色反应的铂丝(或铁丝)
【答案】D
【解析】
【详解】A. 焰色反应是电子跃迁释放能量产生的,属于物理变化,故A错误;
B. NaCl与Na2CO3都含有钠元素,焰色相同,不能利用焰色反应区分NaCl与Na2CO3固体,故B错误;
C. 透过蓝色钴玻璃观察到焰色为紫色,则待测液一定含钾离子,不一定是钾盐,可能是氢氧化钾,故C错误;
D. 盐酸易挥发,盐酸本身对火焰不会造成影响,用盐酸洗去其他的杂质离子,以防其他离子影响焰色反应的效果,故D正确。
21.向一定量的Fe、FeO和Fe2O3的混合物中加入120 mL 4 mol·L-1的稀硝酸,恰好使混合物完全溶解,放出1.344 L NO(标准状况),往所得溶液中加入KSCN溶液,无红色出现。若用足量的氢气在加热下还原相同质量的混合物,能得到铁的物质的量为( )
A. 0.24 mol B. 0.21 mol C. 0.16 mol D. 0.14 mol
【答案】B
【解析】
【详解】由题意知,反应后的溶液中只有溶质Fe(NO3)2,由N元素的守恒可知,其物质的量为=0.21mol,依据铁的守恒可知若用足量的氢气在加热下还原相同质量的混合物,能得到铁的物质的量也就是0.21mol,答案选B。
22.由硫铁矿烧渣(主要成分: 、和)得到绿矾(),再通过绿矾制备铁黄[]的流程如下:
已知: 和铁黄均难溶于水
下列说法不正确的是
A. 步骤①,最好用硫酸来溶解烧渣
B. 步骤②,涉及的离子反应为= 15Fe2++2SO42-+16H+
C. 步骤③,将溶液加热到有较多固体析出,再用余热将液体蒸干,可得纯净绿矾
D. 步骤④,反应条件控制不当会使铁黄中混有
【答案】C
【解析】
【详解】A、因绿矾的酸根离子为硫酸根离子,则步骤①,最好用硫酸来溶解烧渣,故A正确;
B、步骤②是用把还原为Fe2+,反应的离子方程式是= 15Fe2++2SO42-+16H+,故B正确;
C. 从硫酸亚铁溶液获得绿矾()的操作是:加热浓缩、冷却结晶、过滤、洗涤、干燥等,故C错误;
D、步骤④,若反应条件控制不当,、氧气、氨水发生氧化还原反应生成,故D正确。
选C。
【点睛】本题考查混合物分离提纯,把握制备流程中发生的反应、混合物分离方法、实验技能等为解答的关键,侧重分析与实验能力的考查。
23.下列离子方程式书写正确的是
A. 铝粉投入NaOH溶液中:
B. AlCl3溶液中加入足量的NaOH溶液:
C. Fe与稀硫酸反应:
D. Al2O3与NaOH溶液反应:
【答案】D
【解析】
【详解】A. 铝粉与NaOH溶液反应生成偏铝酸钠和氢气,反应的离子方程式是,故A错误;
B. AlCl3溶液中加入足量的NaOH溶液生成偏铝酸钠和水,反应的离子方程式是,故B错误;
C. Fe与稀硫酸反应生成硫酸亚铁和氢气,反应的离子方程式是,故C错误;
D. Al2O3与NaOH溶液反应生成偏铝酸钠和水,反应的离子方程式是,故D正确。
第Ⅱ卷 (共54分)
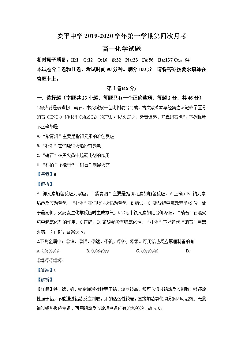
24.向200.0mL某物质的量浓度的NaOH溶液中缓慢通入一定量的CO2,充分反应.在上述所得溶液中,逐滴缓慢滴加2.0mol•L﹣1的盐酸,所得气体(不考虑溶解)的体积与滴加盐酸的体积关系如图(其中点A是线段OC上的动点):
(1)若OA=AC时,通入CO2后,所得溶液的溶质成分是 ________________.
(2)若OA>AC时,OA段发生反应的离子方程式是________________________________
(3)若A点数值为80,C点数值为260,试确定通入CO2后得到的溶液溶质成 分及其物质的量浓度.(有几种填几种,不必填满,成分用化学式表示)
①成分1:________________物质的量浓度:________
②成分2:_______________ 物质的量浓度:_________
③成分3:_______________ 物质的量浓度:_________
④成分4:______________ _物质的量浓度:_________
【答案】 (1). Na2CO3 (2). 2 (3). OH﹣+H+=H2O (4). CO32﹣+H+=HCO3﹣ (5). 3 (6). (顺序可以颠倒) (7). Na2CO3 (8). 0.8mol/L (9). NaHCO3 (10). 1.0mol/L
【解析】
【分析】
NaOH溶液中缓慢通入一定量的CO2,充分反应,所得溶液,可以是碳酸钠,还可以是碳酸氢钠,还可以是碳酸钠和氢氧化钠的混合物,或是碳酸氢钠和碳酸钠的混合物,与盐酸先后发生的反应依次是:NaOH+HCl=NaCl+H2O,Na2CO3+HCl═NaHCO3+NaCl,NaHCO3+HCl═NaCl+H2O+CO2↑,以此解答。
【详解】(1) AC段有气体二氧化碳生成,AC段的反应是NaHCO3+HCl═NaCl+H2O+CO2↑,根据碳元素守恒,若OA=AC,则OA段只发生Na2CO3+HCl═NaHCO3+NaCl反应,则通入CO2后,所得溶液的溶质成分是Na2CO3;
(2) AC段有气体二氧化碳生成,AC段的反应是NaHCO3+HCl═NaCl+H2O+CO2↑,若OA>AC,则OA段依次发生NaOH+HCl=NaCl+H2O、Na2CO3+HCl═NaHCO3+NaCl反应,溶液的组成是氢氧化钠和碳酸钠的化合物,OA段反应离子方程式依次是OH﹣+H+=H2O (4). CO32﹣+H+=HCO3﹣;
(3)若A点数值为80,C点数值为260,OA