


湖南省衡阳县第四中学2019-2020学年高一(菁华班)10月月考化学试题
展开
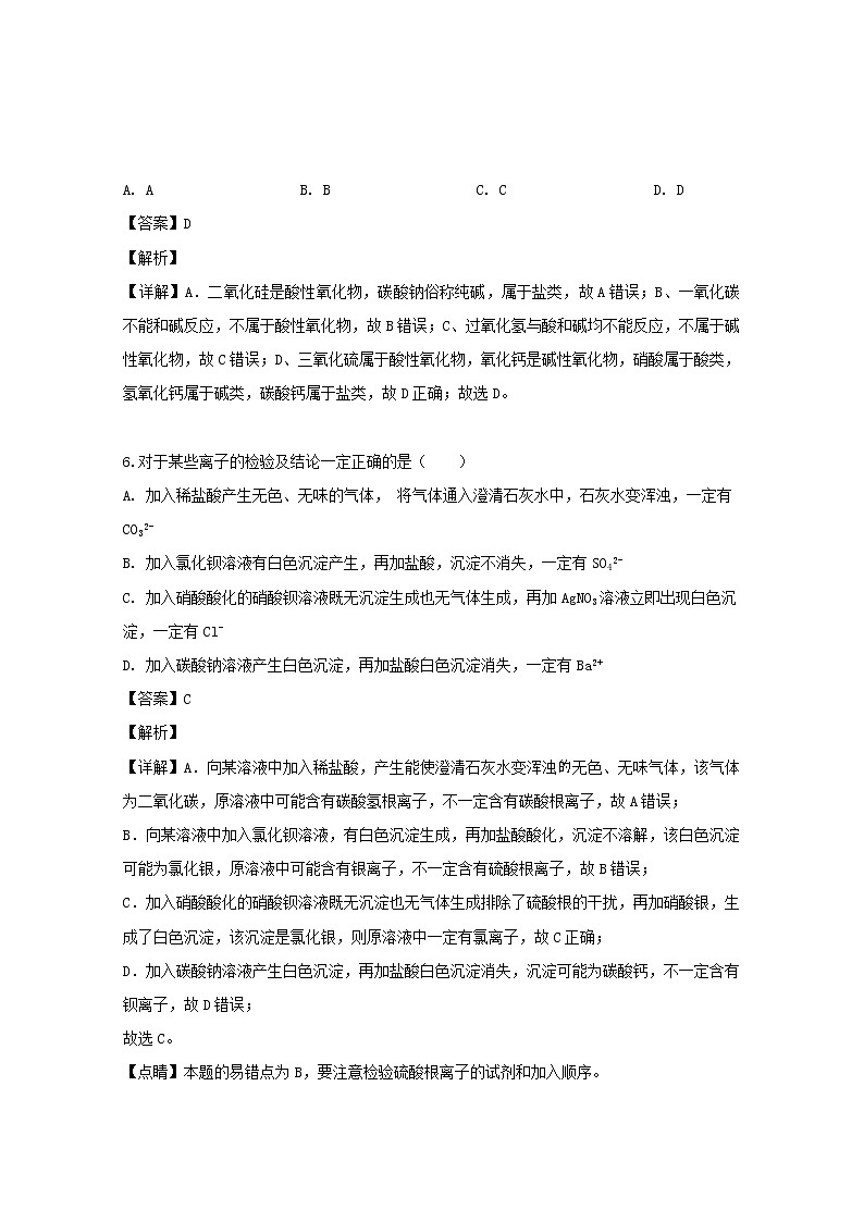
www.ks5u.com衡阳县四中菁华班(390班)10月月考化学试卷原子量:H 1 C 12 N 14 O 16 Na 23 Mg 24 Al 27 Si 28 P 31 S 32Cl 35.5 K 39Ca 40 Fe 56 Cu 64 Zn 65一、单选题1.为了除去粗盐中的Ca2+,Mg2+,SO42-及泥沙,得到纯净的NaCl,可将粗盐溶于水,然后在下列操作中选取必要的步骤和正确的操作顺序( )①过滤; ②加过量NaOH溶液; ③加适量盐酸; ④加过量Na2CO3溶液; ⑤加过量BaCl2溶液A. ④②⑤ B. ④①②⑤③ C. ②⑤④①③ D. ①④②⑤③【答案】C【解析】由于在沉淀SO42-时,钡离子是过量的,所以过量的钡离子要利用碳酸钠除去,所以碳酸钠必须在氯化钡的后面,最后酸化加快,因此正确的答案是C 2.用NA表示阿伏加德罗常数的值,下列说法不正确的是( )A. 1molNaCl中阴、阳离子数之和为2NAB. 0.3molNH3中所含质子数为3NAC. 0.2molNa2SO4中SO42-所带电荷数为0.2NAD. 2molHNO3中所含原子数为10NA【答案】C【解析】【详解】A.氯化钠是钠离子和氯离子构成的,所以1molNaC1中阴、阳离子数之和为2NA,故A正确;B.一个氨气分子中含有10个质子,则0.3mol NH3中所含质子数为3NA,故B正确;C.0.2molNa2SO4含有0.2mol SO42-,0.2mol SO42-带电荷数为0.4 NA,故C错误;D.一个硝酸分子含有5个原子,2mol HNO3中所含原子数为10NA,故D正确;故选C。 3.分别完全沉淀等物质的量浓度的KCl、CaCl2和AlCl3溶液中的Cl﹣,消耗相同物质的量浓度为AgNO3溶液的体积之比为3:2:1,则KCl、CaCl2、AlCl3溶液的体积之比为( )A. 6:3:2 B. 9:3:1 C. 1:1:1 D. 3:2:1【答案】B【解析】假设硝酸银的物质的量浓度为1mol/L,完全沉淀相同体积的KCl、CaCl2、AlCl3溶液中的Cl-,消耗相同浓度的AgNO3溶液的体积分别为3L、2L、1L,令KCl、CaCl2、AlCl3溶液的浓度分别为xL、yL、zL,溶液浓度均为1mol/L,根据Ag++Cl-=AgCl↓,可知:3=x,2=y×2,1=z×3,故x:y:z=9:3:1,故选B。 4.若以w1和w2分别表示物质的量浓度为c1 mol/L和c2 mol/L H2SO4溶液的质量分数,且2w1=w2,则下列推断正确的是A. 2c1=c2 B. 2c2=c1 C. c1<c2<2c1 D. c2>2c1【答案】D【解析】等质量上述两种硫酸溶液,由于2w1=w2,所以溶质质量2m1=m2,溶质的物质的量2n1=n2,而且溶液密度ρ1<ρ2,溶液体积V1>V2,因此,溶液物质的量浓度2c1< c2,故选D。 5.表中关于物质分类的正确组合是类别
组合
酸性氧化物
碱性氧化物
酸
碱
盐
A
CO2
SiO2
H2SO4
Na2CO3
NaHCO3
B
CO
Na2O
HCl
NaOH
NaCl
C
SO2
Na2O2
CH3COOH
KOH
CaF2
D
SO3
CaO
HNO3
Ca(OH)2
CaCO3
A. A B. B C. C D. D【答案】D【解析】【详解】A.二氧化硅是酸性氧化物,碳酸钠俗称纯碱,属于盐类,故A错误;B、一氧化碳不能和碱反应,不属于酸性氧化物,故B错误;C、过氧化氢与酸和碱均不能反应,不属于碱性氧化物,故C错误;D、三氧化硫属于酸性氧化物,氧化钙是碱性氧化物,硝酸属于酸类,氢氧化钙属于碱类,碳酸钙属于盐类,故D正确;故选D。 6.对于某些离子的检验及结论一定正确的是( )A. 加入稀盐酸产生无色、无味的气体, 将气体通入澄清石灰水中,石灰水变浑浊,一定有CO32-B. 加入氯化钡溶液有白色沉淀产生,再加盐酸,沉淀不消失,一定有SO42-C. 加入硝酸酸化的硝酸钡溶液既无沉淀生成也无气体生成,再加AgNO3溶液立即出现白色沉淀,一定有Cl-D. 加入碳酸钠溶液产生白色沉淀,再加盐酸白色沉淀消失,一定有Ba2+【答案】C【解析】【详解】A.向某溶液中加入稀盐酸,产生能使澄清石灰水变浑浊无色、无味气体,该气体为二氧化碳,原溶液中可能含有碳酸氢根离子,不一定含有碳酸根离子,故A错误;B.向某溶液中加入氯化钡溶液,有白色沉淀生成,再加盐酸酸化,沉淀不溶解,该白色沉淀可能为氯化银,原溶液中可能含有银离子,不一定含有硫酸根离子,故B错误;C.加入硝酸酸化的硝酸钡溶液既无沉淀也无气体生成排除了硫酸根的干扰,再加硝酸银,生成了白色沉淀,该沉淀是氯化银,则原溶液中一定有氯离子,故C正确;D.加入碳酸钠溶液产生白色沉淀,再加盐酸白色沉淀消失,沉淀可能为碳酸钙,不一定含有钡离子,故D错误;故选C。【点睛】本题的易错点为B,要注意检验硫酸根离子的试剂和加入顺序。 7.下列说法正确的是( )A. 胶体区别于其他分散系的本质特征是有丁达尔效应B. 向浓氨水中滴加FeCl3饱和溶液可制得Fe(OH)3胶体C. Fe(OH)3胶体属于介稳体系D. Fe3+、H+、Cl-在Fe(OH)3胶体中可以大量共存【答案】C【解析】【详解】A.胶体区别于其他分散系的本质特征是分散质微粒直径的大小,丁达尔现象是胶体的性质,故A错误;B.浓氨水中滴加FeCl3饱和溶液生成氢氧化铁沉淀,制备Fe(OH)3胶体,应将饱和氯化铁溶液滴加到沸水中制备,故B错误;C.胶体比较稳定,属于介稳体系,故C正确;D.胶体遇电解质溶液发生聚沉,故Fe3+、H+、Cl-不能在Fe(OH)3胶体中大量共存,故D错误;故选C。 8.如图所示是某同学在一次探究实验中所 设计的装置图,图中空缺处(甲处)分别放置以下四种物质。有关实验现象和结论正确的一组是( )选项用品实验现象实验结论A固体NaCl小灯泡不亮固体NaCl不导电,所以NaCl是非电解质B铜丝小灯泡变亮铜丝能导电,所以铜丝是电解C氯化氢水溶液小灯泡变亮氯化氢的水溶液能导电,所以氯化氢是电解质D二氧化硫的水溶液小灯泡变亮二氧化硫的水溶液能导电,所以二氧化硫是电解质 A. A B. B C. C D. D【答案】C【解析】【详解】A.固体NaCl不能导电,因此小灯泡不亮,但氯化钠溶液导电,氯化钠是电解质,故A错误;B.铜是单质,不属于电解质,故B错误;C.氯化氢溶于水完全电离,水溶液浓度导电,小灯泡变亮,因此氯化氢是电解质,故C正确;D.二氧化硫的水溶液能够导电,是因为二氧化硫与水反应生成的亚硫酸能够电离,因此二氧化硫属于非电解质,故D错误;故选C。【点睛】本题的易错点为D,要注意二氧化硫的水溶液导电,不是二氧化硫本身电离的结果。 9.下列选项中各组物质在溶液中反应可用同一离子方程式表示的是( )A. Cu(OH)2和盐酸;Cu(OH)2和CH3COOHB. BaCl2和Na2SO4;Ba(OH)2和Ba(OH)2C. NaHCO3和NaHSO4;Na2CO3和NaHSO4(过量)D. Fe和稀盐酸;Fe和稀硫酸【答案】D【解析】【详解】A.Cu(OH)2与HCl反应的离子方程式为:Cu(OH)2+2H+═Cu2++2H2O;醋酸为弱酸,离子方程式中需要保留分子式,醋酸与氢氧化铜反应的离子方程式为:Cu(OH)2+2CH3COOH═Cu2++2H2O+2CH3COO-,两个反应的离子方程式不同,故A错误;B.BaCl2与Na2SO4反应的离子方程式为:SO42-+Ba2+=BaSO4↓;Ba(OH)2和CuSO4反应离子方程式:Cu2++SO42-+Ba2++2OH-=BaSO4↓+Cu(OH)2↓,两个反应的离子方程式不同,故B错误;C.NaHCO3和NaHSO4 的离子方程式为:HCO3-+H+═CO2↑+H2O;Na2CO3和NaHSO4的离子方程式为:CO32-+2H+═CO2↑+H2O,两个反应的离子方程式不同,故C错误;D.Fe和稀盐酸、Fe和稀硫酸反应的实质都是生成亚铁离子和氢气,离子方程式:Fe+2H+=Fe2++H2↑,两个反应的离子方程式相同,故D正确;故选D。 10.在无色透明的强酸性溶液中能大量共存的离子组是( )A. Ca2+、Na+、NO3-、CO32- B. Na+、Cl-、NH4+、SO42-C. K+、Cl-、HCO3-、NO3- D. Ca2+、Na+、Fe3+、NO3-【答案】B【解析】试题分析:在无色透明的强酸性溶液中,有大量的H+。A. CO32-与Ca2+、H+都不能大量共存,A不正确;B. Na+、Cl-、NH4+、SO42-等4种离子间不能发生离子反应,可以大量共存,B正确;C. HCO3-与H+不能大量共存,C不正确;D. Fe3+会使溶液显黄色,所以不能在无色溶液中大量存在,D不正确。本题选B。 11.实验室用KMnO4和浓盐酸反应制取Cl2:2KMnO4+16HCl(浓)→2KCl+2MnCl2+5Cl2↑+8H2O。下列判断错误的是A. HCl既作还原剂,又作酸B. 氧化剂和还原剂的物质的量之比为1:8C. Cl2是氧化产物D. 1molKMnO4完全反应,转移电子5mol【答案】B【解析】反应2KMnO4+16HCl(浓)→2KCl+2MnCl2+5Cl2↑+8H2O中KMnO4中Mn元素化合价由+7价变为+2价,KMnO4作氧化剂被还原、HCl中Cl元素化合价由-1价变为0价,HCl作还原剂被氧化,同时部分HCl起到酸的作用。A. HCl既作还原剂,又作酸,选项A正确;B. 氧化剂KMnO4和还原剂HCl的物质的量之比为2:10=1:5,选项B错误;C. Cl2是氧化产物,选项C正确;D. 1molKMnO4完全反应,转移电子5mol,选项D正确。答案选B。点睛:本题考查了氧化还原反应,根据元素化合价变化来分析解答,注意该反应中HCl的作用,该反应中KMnO4中Mn元素化合价由+7价变为+2价,、HCl中Cl元素化合价由-1价变为0价,所以KMnO4是氧化剂、部分氯化氢是还原剂,据此分析解答 12.已知G、Q、X、Y、Z均为含氯元素的化合物,我们不了解它们的化学式,但它们在一定条件下有下列转化关系(未配平,且四个反应均为氧化还原反应):①G→Q+NaCl ②Q+H2OX+H2↑ ③Y+NaOH→G+Q+H2O ④Z+NaOH→Q+X+H2O这五种化合物中Cl元素化合价由低到高的顺序是( )A. G、Y、Q、Z、X B. X、Z、Q、G、YC. X、Z、Q、Y、G D. G、Q、Y、Z、X【答案】A【解析】【分析】G、Q、X、Y、Z均为氯的含氧化合物,氧化还原反应中元素的化合价有升高,则必然有降低,以此分析解答。【详解】①G→Q+NaCl中,NaCl中Cl元素为-1价,则Cl元素的化合价为Q>G>-1;③Y+NaOH→G+Q+H2O为歧化反应,Y中Cl元素的化合价介于G、Q之间,结合①可知Cl元素的化合价为Q>Y>G;②Q+H2OX+H2中,H元素的化合价降低,则Cl元素的化合价升高,所以Cl元素的化合价为X>Q;④Z+NaOH→Q+X+H2O为歧化反应,Z中Cl元素的化合价介于Q、X之间,结合②可知,Cl元素的化合价为X>Z>Q;所以五种化合物中氯的化合价由低到高的顺序为G、Y、Q、Z、X,故选A。 13.PbO2、KMnO4、Cl2、FeCl3、CuCl2的氧化性依次减弱。下列反应在水溶液中不可能发生的是( )A. Cu+2Fe3+=Cu2++2Fe2+B. 10Cl-+2MnO4-+16H+=2Mn2++5Cl2↑+8H2OC. 2Fe2++Cl2=2Fe3++2Cl-D. 5Pb2++2MnO4-+2H2O=5PbO2↓+2Mn2++4H+【答案】D【解析】【详解】A.Cu+2Fe3+═Cu2++2Fe2+,反应中三价铁离子为氧化剂,铜离子为氧化产物,三价铁氧化性大于铜离子氧化性,符合题意,故A不选;B.10Cl-+2MnO4-+16H+═2Mn2++5Cl2↑+8H2O,反应中高锰酸根离子氧化剂,氯气为还原剂,高锰酸根离子氧化性强于氯气,符合题意,故B不选;C.2Fe2++Cl2═2Fe3++2Cl-,反应中氯气为氧化剂,三价铁离子为氧化产物,氯气的氧化性强于三价铁离子,符合题意,故C不选;D.5Pb2++2MnO4-+2H2O═5PbO2+2Mn2++4H+,反应中高锰酸根离子为氧化剂,二氧化铅为氧化产物,高锰酸根离子氧化性强于二氧化铅,不符合题意,故D选;故选D。 14. 将某份铁铝合金样品均分为两份,一份加入足量盐酸,另一份加入足量NaOH溶液,同温同压下产生的气体体积比为3:2,则样品中铁、铝物质的量之比为A. 3:2 B. 3:4 C. 2:1 D. 4:3【答案】B【解析】铁、铝与稀硫酸反应生成氢气,而铝与氢氧化钠反应生成氢气,铁不与氢氧化钠反应,两过程中Al生成的氢气相等,故两过程中体积之差为铁与硫酸反应生成的氢气,故Fe、Al与硫酸反应时生成的氢气体积之比为(3﹣2):2=1:2,同温同压下气体体积之比等于其物质的量之比,根据电子转移守恒,Fe、Al之比物质的量之比为:=3:4,故选:B.【点评】本题考查混合物的有关计算,难度中等,关键是清楚发生的反应,注意根据电子转移守恒进行解答. 15.小明家收藏了一尊清末的铝制佛像,至今保存完好,其未被锈蚀的主要原因是( )A. 铝不易发生化学反应 B. 铝的氧化物易发生还原反应C. 铝不易被氧化 D. 铝易被氧化,且氧化铝膜具有保护内部铝的作用【答案】D【解析】试题分析:清末的铝制佛像至今保存完好,是由于Al与空气中的氧气发生反应产生了Al2O3非常致密,对内层的金属Al起到了保护作用,因此不容易再继续呗腐蚀,故选项D正确。考点:考查铝元素的单质及化合物的性质的知识。 16.在杠杆的两端分别挂着质量相同的铝球和铁球,此时杠杆平衡。然后将两球分别浸没在溶液质量相等的稀烧碱溶液和硫酸铜溶液中一段时间,如图所示,下列说法正确的是( )A. 铝球表面有气泡产生,溶液中有白色沉淀生成;杠杆不平衡B. 铝球表面有气泡产生,溶液澄清;铁球表面有红色物质析出;溶液蓝色变浅,杠杆右边下沉C. 反应后去掉两烧杯,杠杆仍平衡D. 右边球上出现红色,左边溶液的碱性增强【答案】B【解析】【分析】质量相同的铝球和铁球,此时杠杆平衡,然后左烧杯中发生2Al+2NaOH+2H2O=2NaAlO2+3H2↑,右烧杯中发生Fe+CuSO4=Cu+FeSO4,则左烧杯中溶液质量增大,右烧杯中溶液质量减小,据此分析解答。【详解】A.左烧杯中发生2Al+2NaOH+2H2O=2NaAlO2+3H2↑,不生成沉淀,故A错误;B.左烧杯中发生2Al+2NaOH+2H2O=2NaAlO2+3H2↑,右烧杯中发生Fe+CuSO4=Cu+FeSO4,观察到铝球表面有气泡产生,溶液澄清,而铁球表面有红色物质析出,溶液蓝色变浅,由反应可知左烧杯中Al的质量变小,右烧杯中Fe球上生成Cu质量变大,杠杆右边下沉,故B正确;C.由选项B的分析可知,反应后去掉两烧杯,杠杆不能平衡,故C错误;D.右边球上生成Cu,球上出现红色,而左边溶液中消耗NaOH,则c(OH-)减小,碱性减弱,故D错误;故选B。【点睛】本题的易错点为B,要注意图示的解读,只有球在杠杆两端,溶液质量的变化对杠杆的平衡没有影响。 17.将5g含镁、锌和铁的三种金属的混和物投入到40mL稀硫酸中,恰好完全反应,产生的氢气在标况下是2.8L,则三种金属的物质的量之和为A. 0.25mol B. 0.125molC. 0.1mol D. 0.5mol【答案】B【解析】【详解】标准状况下2.8L氢气的物质的量为:=0.125mol,Mg、Zn、Fe与稀硫酸反应时都生成+2阳离子,根据电荷守恒可知关系式Mg(Zn、Fe)~H2,说明金属的总物质的量与氢气的物质的量相等,所以这三种金属的物质的量之和为0.125mol,故选B。【点睛】明确金属与氢气反应的关系式得出二者物质的量关系为解答关键,注意掌握守恒思想在化学计算中的应用,Mg、Zn、Fe与稀硫酸反应时都生成+2阳离子,根据电荷守恒可得关系式Mg(Zn、Fe)~H2,说明生成氢气的物质的量与金属总物质的量相等,根据n= 计算出氢气的物质的量即可得出这三种金属的物质的量之和。 二、填空题18.海洋植物如海带、海藻中含有丰富的碘元素,碘元素以碘离子的形式存在。实验室里从海洋植物植物中提取碘的流程如图:某化学兴趣小组将上述流程②③设计成如图所示:已知氯水中含有Cl2,②中发生反应的化学方程式为Cl2+2KI=2KCl+I2。回答下列问题:(1)写出提取过程①③中实验操作的名称:①_____,③_____。(2)四氯化碳是_____色、比水_____的液体。F中下层液体的颜色为______色,上层液体中溶质的主要成分为_____。(3)从F中得到固态碘还需进行的操作是______。(4)在灼烧过程中,将使用到的(除泥三角外)实验仪器有( )A.试管 B.瓷坩埚 C.坩埚钳 D.蒸发皿 E.酒精灯【答案】 (1). 过滤 (2). 萃取 (3). 无 (4). 密度大 (5). 紫红(或紫) (6). KCl (7). 分液、蒸馏 (8). .B、C、E【解析】【分析】(1)操作①为分离固体与液体混合物;操作③是从碘水中提取碘,据此分析解答;(2)依据四氯化碳的物理性质结合碘易溶于四氯化碳分析解答;(3)F中为相互不溶两种液体,分离后得到碘的CCl4溶液,据此分析解答;(4)物质的灼烧用到的核心仪器是坩埚,据此分析用到仪器。【详解】(1)操作①前为悬浊液,后为溶液,可知操作①为分离固体与液体的操作,即过滤;碘在有机溶剂中溶解度远大于水,可以用萃取法从碘水中提取碘,所以操作③为萃取,故答案为:过滤;萃取;(2)四氯化碳是无色、不溶于水、密度大于水的液体,是良好的有机溶剂,碘易溶于四氯化碳,所以F中现象为:溶液分层,下层液体为紫红(或紫)色,上层液体中溶质的主要为氯化钾(KCl),为无色,故答案为:无;密度大; 紫红(或紫); 氯化钾(或KCl);(3)F中为相互不溶的两种液体,可用分液的方法分离;分液后得到碘的CCl4溶液,然后用蒸馏的方法得到I2,故答案为:分液、蒸馏;(4)给固体物质加热灼烧时用泥三角、三脚架、坩埚、坩埚钳和酒精灯,以及玻璃棒,故选BCE,故答案为:BCE。 19.某同学帮助水质检测站配制480mL0.5mol·L-1NaOH溶液以备使用,请回答下列问题。(1)配制过程中需要使用的玻璃仪器有烧杯、玻璃棒、胶头滴管、量筒、____。(2)该同学应用托盘天平称取NaOH固体的质量为____g。(3)使用容量瓶前需检查是否漏液,检查的方法是____,用容量瓶配制一定物质的量浓度的溶液,该容量瓶必须是___(填序号)。A.干燥的B.不漏液的C.用欲配制的溶液润洗过的(4)配制过程中,定容时俯视容量瓶的刻度线,则所配制溶液的浓度将___(填“偏高”“偏低”或“无影响”)。【答案】 (1). 500mL容量瓶 (2). 10.0 (3). 向容量瓶中加入适量蒸馏水,塞紧瓶塞,倒置容量瓶检查是否漏水,若不漏水,将容量瓶正放,旋转瓶塞180°,再次倒置,检查是否漏水,若两次检查均不漏水,则说明容量瓶不漏水 (4). B (5). 偏高【解析】【分析】(1)根据配制溶液的一般步骤,分析判断需要的玻璃仪器,注意容量瓶的规格的选用;(2)根据m=cVM计算氢氧化钠的质量;(3)根据容量瓶检漏的方法解答;容量瓶无论干燥与否,对实验结果都没有影响,但不能用欲配制的溶液润洗,否则会导致配制的溶液浓度偏大;(4)根据c=分析误差。【详解】(1)配制480mL0.5mol·L-1NaOH溶液,实验室没有480mL容量瓶,应选择500mL容量瓶配制,根据配制溶液的一般步骤,配制过程中需要使用的玻璃仪器有烧杯、玻璃棒、胶头滴管、量筒、500mL容量瓶,故答案为:500mL容量瓶;(2)m=cVM=0.5mol/L×0.5L×40g/mol=10.0g,故答案为:10.0;(3)使用容量瓶前需检查是否漏液,检查方法是:向容量瓶中加入适量蒸馏水,塞紧瓶塞,倒置容量瓶检查是否漏水,若不漏水,将容量瓶正放,旋转瓶塞180°,再次倒置,检查是否漏水,若两次检查均不漏水,则说明容量瓶不漏水;用容量瓶配制一定物质的量浓度的溶液,该容量瓶中要是干净的,不漏液即可,容量瓶是否干燥,对实验结果无影响,当然不能用欲配制的溶液润洗,否则会导致结果偏大,故答案为:向容量瓶中加入适量蒸馏水,塞紧瓶塞,倒置容量瓶检查是否漏水,若不漏水,将容量瓶正放,旋转瓶塞180°,再次倒置,检查是否漏水,若两次检查均不漏水,则说明容量瓶不漏水;B;④根据c=,定容时俯视容量瓶瓶颈刻度线,会导致溶液体积偏小,则配制溶液的浓度偏高,故答案为:偏高。 20.阅读下面信息,回答问题:一个体重50kg的健康人含铁2g,这2g铁在人体中以Fe2+和Fe3+的形式存在。(1)以下为常见的铁元素的几种微粒,其中既有氧化性又有还原性的是___。A.Fe B.Fe2+ C.Fe3+(2)工业盐的主要成分是NaNO2,曾多次发生过因误食NaNO2而中毒的事件,其原因是NaNO2把人体内的Fe2+转化为Fe3+而失去与O2结合的能力,这说明NaNO2具有___性。下列不能实现上述转化的物质是___。A.Cl2 B.O2 C.FeCl3 D.KMnO4(H+)(3)在Fe+4HNO3(稀)=Fe(NO3)3+NO↑+2H2O的反应中,HNO3表现了___性和____性。【答案】 (1). B (2). 氧化 (3). C (4). 酸 (5). 氧化【解析】【分析】(1)处于中间价态的微粒既有氧化性,也有还原性;(2)NaNO2把人体内的Fe2+转化为Fe3+,Fe元素的化合价升高,则N元素的化合价降低,说明亚硝酸钠具有氧化性;结合物质的性质分析判断;(3)Fe+4HNO3(稀)═Fe(NO3)3+NO↑+2H2O中,Fe元素的化合价升高,N元素的化合价部分降低,部分不变,据此分析解答。【详解】(1)+2价为Fe元素的中间价态,所以亚铁离子既有氧化性,也有还原性,故答案为:B;(2)NaNO2把人体内的Fe2+转化为Fe3+,Fe元素的化合价升高,则N元素的化合价降低,NaNO2具有氧化性;氯气、O2、KMnO4(H+)均具有氧化性,可实现该转化,FeCl3具有氧化性,但不能将Fe2+转化为Fe3+,故答案为:氧化;C;(3)生成NO体现了硝酸的强氧化性,生成硝酸铁体现了硝酸的酸性,故答案为:氧化;酸。【点睛】本题的易错点为(2),要注意FeCl3具有氧化性,但FeCl3中铁元素本身为+3价还原后会生成Fe2+,因此FeCl3不能将Fe2+转化为Fe3+,类似的还有,浓硫酸不能氧化二氧化硫等 21.某同学现要对一份废液中所含的离子作出一些判定。已知溶液中可能是含有SO42-、Na+、CO32-、HCO3—、H+、NO3-、Cu2+、Cl—等离子中的若干种。经观察知:溶液无色、澄清。然后他又作了如下的分析:①取少量溶液,用PH试纸检验,得PH="1" 可知该溶液有强酸性②重新取原溶液,用稀HCl 和BaCl2检验该溶液,有白色沉淀生成.③将②所得的浊液静置,取上层清液,往清液中加入少量的AgNO3溶液和稀HNO3,结果又有白色沉淀生成可得出结论:原溶液中一定有___________离子;一定没有______________离子;可能有__________离子写出步骤②的离子反应方程式:_____________________________写出步骤③的离子反应方程式:_____________________________【答案】 (1). H+、SO42- (2). CO32-、HCO3-、Cu2+ (3). Na+、NO3-、Cl- (4). SO42-+Ba2+=BaSO4↓ (5). Ag++Cl-=AgCl↓【解析】【分析】溶液为无色,则一定不存在有色的离子Cu2+;①取少量溶液,用pH试纸检验,得pH=1 可知该溶液有强酸性,则一定存在H+,一定不存在与氢离子反应离子:CO32-、HCO3-;②重新取原溶液,用稀HCl 和BaCl2检验该溶液,有白色沉淀生成,该白色沉淀为硫酸钡,则原溶液中存在SO42-;③将②所得的浊液静置,取上层清液,往清液中加入少量的AgNO3溶液和稀HNO3,结果又有白色沉淀生成,由于②中引入了氯离子,无法判断原溶液中是否存在氯离子,据此进行判断。【详解】溶液为无色,则一定不存在有色的Cu2+;根据①可知溶液中一定存在H+,一定不存在与氢离子反应离子:CO32-、HCO3-;根据②推断该白色沉淀为BaSO4,则原溶液中存在SO42-;由于②中加入盐酸和氯化钡,引入了Cl-,无法判断原溶液中是否存在Cl-;(1)根据以上分析可知,原溶液中一定存在的离子为:H+、SO42-;一定没有的离子为:CO32-、HCO3-、Cu2+;可能含有的离子为:Na+、NO3-、Cl-;(2)步骤②生成的沉淀为硫酸钡,反应的离子方程式为:SO42-+Ba2+=BaSO4↓;步骤③生成的沉淀为氯化银,反应的离子方程式为:Ag++Cl-=AgCl↓。