江西省上饶市2019-2020学年高一上学期期中联考化学试题
展开www.ks5u.com
高一年级期中联考化学试卷(统招班)
可能用到的相对原子质量:H-1 C-12 N-14 O-16 Na-23 Mg-24 Al-27 S-32 Cl-35.5 Fe-56 Cu-64
一、选择题(本题共16小题,每小题3分,共48分,每小题只有一个正确答案)
1.下列化学实验操作或事故处理方法正确的是( )
A. 潮湿的或具有腐蚀性的药品,必须放在玻璃器皿内称量
B. 实验室制取氧气时,先加入药品,然后再检查装置的气密性
C. 不慎将浓碱溶液沾到皮肤上,要立即用大量水冲洗,然后涂上稀碳酸氢钠溶液
D. 粗盐提纯时,将制得的晶体转移到新制过滤器中用大量水进行洗涤
【答案】A
【解析】
A. 潮湿的或具有腐蚀性的药品,必须放在玻璃器皿内称量,A正确;B. 实验室制取氧气时,先检查装置的气密性,然后再加入药品,B错误;C. 不慎将浓碱溶液沾到皮肤上,要立即用大量水冲洗,然后涂上硼酸溶液,C错误;D. 沉淀洗涤在原过滤器中进行,所加蒸馏水不能太多,遵循少量多次的原则,D错误,答案选A。
2.下列有关物质组成的说法正确的是
A. 物质均是由分子构成,分子均是由原子构成
B. 只由一种元素组成的物质一定是单质
C. 碱性氧化物均是金属氧化物,酸性氧化物均是非金属氧化物
D. 硫酸是纯净物,盐酸是混合物
【答案】D
【解析】
【详解】A.铝属于金属单质,是由铝原子直接构成的,氯化钠是由钠离子和氯离子构成的,不一定由分子构成,故A错误;B.单质是由同种元素组成的纯净物,只含有一种元素的物质可能属于混合物,也可能属于单质,如氧气和臭氧组成的物质中只含有一种元素,故含有一种元素的物质不一定是单质,故B错误;C.七氧化二锰是金属氧化物,但属于酸性氧化物,故C错误;D.纯硫酸是纯净物,盐酸是氯化氢的水溶液,是混合物,故D正确;故选D。
3.下列实验中所选用的仪器合理的是
①用50 mL量筒量取5.2 mL稀硫酸
②用分液漏斗分离苯和四氯化碳的混合物
③用托盘天平称量11.7g氯化钠晶体
④用250 mL容量瓶配制250 mL 0.2 mol/L的NaOH溶液
⑤用坩埚蒸发NaCl溶液
⑥用烧杯溶解KNO3晶体
A. ①⑤⑥ B. ③④⑥ C. ①③④ D. ②③④
【答案】B
【解析】
【详解】①用50mL量筒取5.2mL稀盐酸,产生的误差较大,应该选用10mL量筒量取,故①错误;②苯和四氯化碳互溶,无法用分液漏斗分离,故②错误;③托盘天平的准确度为0.1g,可以用托盘天平称量11.7g氯化钠晶体,故③正确;④容量瓶是精确配制一定物质的量的浓度的溶液的仪器,用250mL容量瓶能配制250mL0.2mol/L的氢氧化钠溶液,故④正确;⑤蒸发NaCl溶液应该选用蒸发皿,故⑤错误;⑥溶解固体物质可以在烧杯中进行,也可以在试管中进行,因此可以用烧杯溶解KNO3晶体,故⑥正确;故选B。
4.如图所示是分离混合物时常用的主要仪器,从左至右,可以进行的混合物分离操作分别是
A. 蒸馏、蒸发、萃取、过滤 B. 蒸馏、过滤、萃取、蒸发
C. 萃取、过滤、蒸馏、蒸发 D. 过滤、蒸发、萃取、蒸馏
【答案】B
【解析】
根据仪器构造可知四种仪器分别是蒸馏烧瓶、漏斗、分液漏斗、蒸发器,因此可以进行的混合物分离操作分别是蒸馏、过滤、萃取、蒸发,答案选B。
5.朱自清先生在《荷塘月色》中写道:“薄薄的青雾浮起在荷塘里…月光是隔了树照过来的,高处丛生的灌木,落下参差的斑驳的黑影…”月光穿过薄雾所形成的美景仙境,其本质原因是( )
A. 夜里的月色本身就很美
B. 颗粒直径约为1nm~100nm的小水滴分散在空气中
C. 光线是一种胶体
D. 雾是一种胶体,能产生丁达尔现象
【答案】B
【解析】
【详解】月光穿过薄雾所形成的美景仙境,属于胶体的丁达尔效应,其本质原因是颗粒直径约为1nm~100nm的小水滴分散在空气中,月光照射到小水滴上产生散射现象形成的。答案选B。
6.下列叙述正确的是( )
A. 1 mol H2O的质量为18 g·mol-1
B. CH4的摩尔质量为16 g
C. 3.01×1023个SO2分子的质量为32 g
D. 1 mol任何物质均含有6.02×1023个分子
【答案】C
【解析】
【详解】A.质量单位是克等,1 mol H2O的质量为18 g,故A错误;
B. 摩尔质量的单位是g·mol-1等,CH4的摩尔质量为16g·mol-1,故B错误;
C. 3.01×1023个SO2分子是0.5mol,质量为0.5mol×64g·mol-1=32 g,故C正确;
D. 物质不都是由分子构成,如氯化钠固体不含分子,故D错误;
故选C
7.将下列溶液分别稀释到100 mL,稀释后的溶液中氯离子浓度最大的是
A. 15 mL 1 mol•L﹣1的AlCl3 B. 50 mL 1 mol•L﹣1的KCl
C. 20 mL 2 mol•L﹣1的NH4Cl D. 10 mL 2 mol•L﹣1的CaCl2
【答案】B
【解析】
【详解】A.15 mL 1 mol•L﹣1的AlCl3溶液中氯离子的物质的量为:1mol/L×3×0.015L=0.045mol;
B.50 mL 1 mol•L﹣1的KCl溶液中氯离子的物质的量为:1mol/L×1×0.05L=0.05mol;
C.20 mL 2 mol•L﹣1的NH4Cl溶液中氯离子的物质的量为:2mol/L×1×0.02L=0.04mol;
D.10 mL 2 mol•L﹣1的CaCl2溶液中氯离子的物质的量为:2mol/L×1×0.01L=0.02mol;
根据分析可知,溶液中Cl-的物质的量最大的是B:0.05mol,稀释过程中氯离子的物质的量不变,则稀释后氯离子浓度最大的是B,
答案选B。
8.在酸性的澄清透明溶液中,能大量共存的离子组是( )
A. Al3+、Ag+、NO3—、Cl- B. Mg2+、NH4+、HCO3—、Cl-
C. Na+、K+、CO32—、Cl- D. Cu2+、Na+、NO3—、SO42—
【答案】D
【解析】
【详解】A. Ag+和Cl-反应生成沉淀,不能大量共存,A错误;
B. 在酸性的澄清透明溶液中,HCO3—与H+发生反应,不能大量共存,B错误;
C. 在酸性的澄清透明溶液中,CO32—与H+发生反应,不能大量共存,C错误;
D. 在酸性的澄清透明溶液中,H+与Cu2+、Na+、NO3—、SO42—之间不反应,能够大量共存,D正确;
综上所述,本题选D。
【点睛】酸性溶液中含有大量的H+,利用离子之间不能结合生成水、气体、沉淀来分析离子的共存;要注意分析限定条件下时,溶液有色与溶液澄清之间的关系,有色溶液可以是澄清的,这一点易出现问题。
9.将下列各组物质,按单质、氧化物、酸、碱、盐分类顺序排列正确的是( )
A. 银、二氧化硫、硫酸、纯碱、食盐
B. 碘酒、冰、硫酸氢钠、烧碱、碳酸钙
C. 氢气、干冰、硝酸、烧碱、硝酸钾
D. 铜、氧化铜、醋酸、石灰水、碳酸氢钠
【答案】C
【解析】
【详解】A.纯碱是碳酸钠,是盐不是碱;食盐主要成分是氯化钠,还含KIO3等,故不是盐,是混合物,故A错误;
B.碘酒是碘酒精溶液,是混合物;硫酸氢钠是酸式盐,不是酸,故B错误;
C.氢气是单质;干冰即二氧化碳,是氧化物;硝酸是酸;烧碱即NaOH,是碱;硝酸钾是盐,故C正确;
D.石灰水是Ca(OH)2的水溶液,是混合物,不是碱,故D错误;
故答案为C。
【点睛】本题考查物质分类方法和物质组成的特征理解应用,酸、碱、盐、酸性氧化物、碱性氧化物等概念,掌握基础是关键。碱指电离时产生的阴离子全部都是氢氧根离子的化合物;酸指电离时产生的阳离子全部都是氢离子的化合物;盐指电离时生成金属阳离子(或NH4+)和酸根离子的化合物;碱性氧化物指与水反应生成碱的氧化物或能跟酸起反应生成一种盐和水的氧化物.(且生成物只能有盐和水,不可以有任何其它物质生成);酸性氧化物是指能与水作用生成酸或与碱作用生成盐和水的氧化物(且生成物只能有一种盐和水,不可以有任何其它物质生成)。
10.下列各组中两种气体所含的原子数一定相等的是( )
A. 温度相同,体积相同的O2和N2
B. 质量相等,密度不等的N2和CO
C. 体积相等,密度相等的CO和C2H4
D. 压强相同、体积相同的N2和O2
【答案】B
【解析】
【详解】A、温度、体积相同条件下,影响气体分子数目的因素有压强,压强不一定相等,则两气体的物质的量不一定相等,二者都是双原子分子,故含有的原子数目不一定相等,A错误;
B、氮气和一氧化碳的摩尔质量相等,质量相等时物质的量相等,二者都是双原子分子,故原子数一定相等,B正确;
C、体积和密度相等,则两气体的质量相等,由于摩尔质量相等,则两者的物质的量相等,二者原子数之比为1:3,故含有原子数目之比为1:3,C错误;
D、压强、体积相同条件下,影响气体分子数目的因素有温度,二者所处温度不一定相等,则原子数不一定相等,D错误;
答案选B。
11.下列物质与常用危险化学品的类别不对应的是
A. 氯气——易燃气体 B. 汽油——易燃液体
C. 硫酸——腐蚀品 D. 高锰酸钾——氧化剂
【答案】A
【解析】
A、氯气是助燃剂,不是易燃气体,故A错误; B、汽油是易燃液体,故B正确;C、硫酸有强腐蚀性是腐蚀品,故C正确;D、高锰酸钾有强氧化性,是氧化剂,故D正确。故选A。
12.下列实验中,所采取的分离方法与对应原理都正确的是
选项 | 目的 | 分离方法 | 原理 |
A | 分离溶于水中的碘 | 乙醇萃取 | 碘在乙醇中的溶解度较大 |
B | 分离水和乙醇 | 分液 | 水和乙醇的密度不同 |
C | 除去KNO3固体中混杂的NaCl | 重结晶 | NaCl在水中的溶解度很大 |
D | 除去丁醇(沸点117.5℃) 中的乙醚(沸点34.6℃) | 蒸馏 | 丁醇与乙醚的沸点相差较大 |
A. A B. B C. C D. D
【答案】D
【解析】
【详解】A.乙醇易溶于水,致使碘、水、乙醇三者混溶,不能用乙醇萃取的方法进行分离,故A错误;
B.水和乙醇互溶,不能用分液的方法进行分离,故B错误;
C.可以用重结晶的方法除去KNO3中的NaCl杂质,其原理是 KNO3的溶解度随温度变化较大,而NaCl的溶解度随温度变化很小,降低温度时,KNO3从溶液中析出,而NaCl仍留在溶液中,从而可将KNO3中的NaCl除去,故C错误;
D.丁醇和乙醚的沸点相差大,可以用蒸馏的方法分离,故D正确;答案为D。
13.下列溶液中物质的量浓度为1 mol·L-1 的是
A. 将20 g NaOH 溶解在500mL 水中
B. 将22.4 L HCl 气体溶于水配成1 L 溶液
C. 从1 L 2 mol·L-1的H2SO4溶液中取出0.5 L,该溶液的浓度为1 mol·L-1
D. 配制250 mL CuSO4溶液,需62.5 g胆矾
【答案】D
【解析】
【分析】
根据n=m/M=V/Vm=cV,结合溶液体积与溶剂体积的关系判断。
【详解】A.20gNaOH的物质的为0.5mol,但500mL水的体积不等于溶液的体积,A错误;
B.因气体存在的状态未知,则不能确定22.4LHCl气体的物质的量,无法计算溶液浓度,B错误;
C.溶液是均一稳定的,从1L2mol·L-1的H2SO4溶液中取出0.5L,该溶液的浓度仍然为1mol·L-1,C错误;
D.n(CuSO4•5H2O)=62.5g÷250g/mol=0.25mol,溶于水配成250mL溶液,c(CuSO4)=0.25mol÷0.25L=1mol/L,D正确。
答案选D。
【点睛】本题考查物质量浓度的计算和判断,侧重于学生的分析能力和计算能力的考查,注意把握相关计算公式,易错点为溶液体积与溶剂体积的比较,答题时注意体会。
14.下列反应的离子方程式书写正确的是
A. 碳酸钠溶液与石灰乳反应:CO32-+Ca2+=CaCO3↓
B. 硝酸银溶液与食盐水反应:Ag++Cl-=AgCl↓
C. 向NaOH溶液中通入过量的CO2:2OH-+CO2=CO32-+H2O
D. 向沸水中滴加FeCl3饱和溶液制备Fe(OH)3胶体:Fe3++3H2OFe(OH)3↓+3H+
【答案】B
【解析】
A项,碳酸钠溶液与石灰乳反应的离子方程式为:CO32-+Ca(OH)2=CaCO3↓+2OH-,错误;B项,硝酸银溶液与食盐水反应的离子方程式为:Ag++Cl-=AgCl↓,正确;C项,由于CO2过量应生成NaHCO3,离子方程式为:CO2+OH-=HCO3-,错误;D项,制备是Fe(OH)3胶体,没有沉淀产生,离子方程式为:Fe3++3H2OFe(OH)3(胶体)+3H+,错误;答案选B。
点睛:离子方程式常见的错误:(1)不符合客观事实;(2)拆分不正确,注意澄清石灰水要拆,但石灰乳不要拆以化学式保留;(3)漏写部分离子反应;(4)“↓”、“↑”、“=”、“”等符号使用错误;(5)不符合量的要求;(6)离子方程式不平,最常见的为电荷不守恒。
15.把V L含有MgSO4和K2SO4的混合溶液分成两等份,一份加入含a mol NaOH的溶液,恰好使镁离子完全沉淀为氢氧化镁;另一份加入含b mol BaCl2的溶液,恰好使硫酸根离子完全沉淀为硫酸钡。则原混合溶液中钾离子的浓度为
A. mol·L-1 B. mol·L-1
C. mol·L-1 D. mol·L-1
【答案】C
【解析】
【详解】混合溶液分成两等份,每份溶液浓度与原溶液浓度相同,一份加加氢氧化钠溶液时发生反应:Mg2++2OH-═Mg(OH)2↓,由方程式可知每份溶液中n(Mg2+)=n(OH-)=amol,另一份BaCl2的溶液,发生反应:Ba2++SO42-═BaSO4↓,由方程式可知n(SO42-)=n(Ba2+)=n(BaCl2)=bmol,由电荷守恒可知每份中2n(Mg2+)+n(K+)=2n(SO42-),故每份中溶液n(K+)=2bmol-2×amol=(2b-a)mol,故原溶液中钾离子浓度==mol/L,故答案为C。
16.下列各组数据中,前者刚好是后者两倍的是
A. 2 mol水的摩尔质量和1 mol水的摩尔质量
B. 200 mL 1 mol·L-1氯化钙溶液中c(Cl-)和100 mL 2 mol·L-1氯化钾溶液中c(Cl-)
C. 64 g二氧化硫中氧原子数和标准状况下22.4 L一氧化碳中氧原子数
D. 20% NaOH溶液中NaOH的物质的量浓度和10% NaOH溶液中NaOH的物质的量浓度
【答案】C
【解析】
【详解】A.2mol水的摩尔质量和1 mol水的摩尔质量的摩尔质量都是18g/mol,故A错误;
B.1 mol/L氯化钙溶液中c(Cl-)=2mol/L,2 mol/L氯化钾溶液中c(Cl-)=2mol/L,两溶液中氯离子浓度相等,故B错误;
C.64g二氧化硫的物质的量为1mol,1mol二氧化硫中含有2mol氧原子,标况下22.4LCO的物质的量为1mol,1molCO含有1mol氧原子,前者刚好是后者两倍,故C正确;
D.20%NaOH溶液中NaOH的物质的量浓度为:c1=mol/L,10%NaOH溶液中NaOH的物质的量浓度:c1=mol/L,由于两溶液的密度不同,所以前者不是后者两倍,故D错误;
故选C。
【点睛】本题的易错点为D,需要明确物质的量浓度与溶质质量分数的计算表达式,c=,对于氢氧化钠溶液,溶液的浓度越大,密度越大,因此20%NaOH溶液中NaOH的物质的量浓度大于10%NaOH溶液中NaOH的物质的量浓度的2倍。
二.非选择题(共52分,共5小题)
17.处于下列状态物质:①氢氧化钠固体 ②CO2 ③H2SO4溶液 ④铁 ⑤熔融KHSO4 ⑥BaCO3固体 ⑦液氨 ⑧CuSO4 ⑨石灰水(请用序号填写)。
(1)上述物质中属于电解质的是__________________。
(2)上述物质中属于非电解质的是_____________________。
(3)写出①的水溶液和③反应的离子方程式______________________________。
(4)写出①的水溶液和⑧的水溶液反应的离子方程式_________________________。
(5)写出③和④反应的离子方程式_____________________。
【答案】 (1). ①⑤⑥⑧ (2). ②⑦ (3). H++OH-=H2O (4). Cu2++2OH-=Cu(OH)2↓ (5). Fe+2H+=Fe2++H2↑
【解析】
【分析】
(1)电解质是在水溶液里或熔融状态下能导电的化合物;
(2)非电解质是在水溶液里和熔融状态下都不能导电的化合物;
(3)氢氧化钠和硫酸发生中和反应生成硫酸钠和水;
(4)氢氧化钠和硫酸铜反应生成氢氧化铜沉淀和硫酸钠;
(5)稀硫酸和铁反应生成硫酸亚铁和氢气。
【详解】①氢氧化钠固体是强碱,属于电解质;
②CO2不能电离出离子,是非电解质;
③H2SO4溶液是混合物,不是电解质,也不是非电解质;
④铁是单质,不是电解质,也不是非电解质;
⑤熔融KHSO4能电离出离子,是电解质;
⑥BaCO3固体是盐,属于电解质;
⑦液氨不能电离出离子,是非电解质;
⑧CuSO4是盐,属于电解质;
⑨石灰水是混合物,不是电解质,也不是非电解质;
(1)根据以上分析可知上述物质中属于电解质的是①⑤⑥⑧;
(2)上述物质中属于非电解质的是②⑦;
(3)①的水溶液和③反应的离子方程式为H++OH-=H2O;
(4)①的水溶液和⑧的水溶液反应的离子方程式为Cu2++2OH-=Cu(OH)2↓;
(5)③和④反应的离子方程式为Fe+2H+=Fe2++H2↑。
【点睛】本题考查了电解质、非电解质的分析判断、离子反应方程式的书写,主要是概念理解应用,物质组成和性质、明确发生的化学反应是解题关键,注意离子反应的书写方法即可解答。
18.现有m g某气体,它的摩尔质量为M g·mol-1。若阿伏加德罗常数用NA表示,则:
(1)该气体的物质的量为________mol。
(2)该气体在标况下的密度为__________g/L。
(3)该气体在标准状况下的体积为____________L。
(4)该气体溶于0.1L水中(水的密度:1g·mL-1,且不考虑反应),其溶液中溶质的质量分数为_____。
(5)该气体溶于水后形成VL溶液,其溶液的物质的量浓度为_____mol/L。
【答案】 (1). (2). M/22.4 (3). (4). (5).
【解析】
(1)该气体的物质的量为:n===mol;(2)该气体在标况下的密度为:===g/L;(3)该气体在标准状况下的体积为:V=nVm=L;(4)溶质的质量分数=×100%=100%=%;(5)该气体的物质的量为,溶于水后形成VL溶液,其溶液的物质的量浓度为= mol/L。
点睛:本题考查物质的量的相关计算,题目难度不大,注意把握以物质的量为中心的相关计算公式的应用。(1)据n=计算;(2)标况下ρ=,据此计算;(3)根据V=nVm计算;
(4)溶质的质量分数=×100%;(5)根据c=计算浓度。
19.下列混合物的分离或提纯,应选用下述方法的哪一种?(填序号)
A、分液 B、过滤 C、萃取 D、蒸馏 E、升华 F、灼热氧化 G、降温结晶 H、加热分解
(1)除去澄清石灰水中悬浮的CaCO3:________;
(2)分离植物油和水________;
(3)分离酒精和水的混合物:________;
(4)从碘水中提取碘________;
(5)除去NaCl中所含少量KNO3________;
(6)除去固体 KCl中少量 KClO3________;
(7)除去NaCl晶体中混有的少量I2________;
(8)除去二氧化碳气体中混有的少量氧气________。
【答案】 (1). B (2). A (3). D (4). C (5). G (6). H (7). E (8). F
【解析】
【详解】(1)CaCO3不溶于水,则过滤可除去Ca(OH)2溶液中悬浮的CaCO3,故答案为:B;
(2)植物油和水不互溶,混合会分层,可以选择分液法分离,故答案为:A;
(3)酒精和水互溶,但沸点不同,可用蒸馏的方法分离,故答案为:D;
(4)碘不易溶于水,易溶于有机溶剂,可以选用萃取法分离出碘水中的碘,故答案为:C;
(5)硝酸钾的溶解度受温度影响大,可以选用结晶的方法除去NaCl中所含的少量KNO3,故答案为:G;
(6)KC1O3加热分解生成KCl,则加热分解法可除杂,故答案为:H;
(7)碘易升华,而NaCl不能,则选择升华法分离,故答案为:E;
(8)将混合气体通过灼热的铜粉,氧气与铜反应,二氧化碳不与铜反应,从而除去氧气,故答案为:F。
20.(1)等质量的O2和O3所含分子个数比为___,原子个数比为___。
(2)400mL2.0mol/L的Al2(SO4)3溶液中含Al3+的物质的量为___,从中取出10mL,将这10mL溶液用水稀释到100mL,所得溶液中SO42-的物质的量浓度为___。
(3)0.5 molCH4的质量为___;标准状况下,4.48LNH3所含分子数为___。
(4)等物质的量的CH4和N2,所含原子数之比为___,等质量的CH4和N2物质的量之比为___。
(5)3.5molBa(OH)2中含有___个OH-,2.5molNaOH的摩尔质量为__。
【答案】 (1). 3∶2 (2). 1∶1 (3). 1.6mol (4). 0.6mol/L (5). 8g (6). 0.2NA (7). 5∶2 (8). 7∶4 (9). 7NA (10). 40g/mol
【解析】
【分析】
(1)根据n=、N= n×NA及分子构成计算;
(2)根据n=cV进行计算,稀释前后溶质的物质的量保持不变;
(3)依据n=计算,根据n=计算;
(4)1个CH4含有5个原子,1个N2含有2个原子,等物质的量的CH4和N2,分子个数相等;依据n=可知,质量相等时,n与M成反比计算;
(5)根据n(OH-)=2n[Ba(OH)2]计算;摩尔质量是单位物质的量的物质的质量,以“g/mol”为单位时,数值上与相对分子质量相等。
【详解】(1)设O2和O3的质量都为m,根据n=,O2和O3的物质的量之比为∶=3∶2,根据N=n×NA,则所含分子个数之比为3∶2,一个氧气分子中含有2个氧原子,一个臭氧分子中含有3个氧原子,所以其原子个数比为(3×2)∶(2×3)=1∶1,故答案为:3∶2;1∶1;
(2)n[Al2(SO4)3]=c×V=0.4L×2.0mol/L=0.8mol,含Al3+的物质的量为0.8mol×2=1.6mol;400mL2.0mol/L的Al2(SO4)3溶液中SO42-的物质的量浓度为2.0mol/L×3=6.0mol/L,稀释前后,硫酸根离子的物质的量不变,则c1V1=c2V2,c2==0.6mol/L,故答案为:1.6mol,0.6mol/L;
(3)m(CH4)=nM=0.5 mol×16g/mol=8g,标准状况下,4.48LNH3的物质的量为=0.2mol,含有的分子数为0.2mol×NAmol-1=0.2NA,故答案为:8g;0.2NA;
(4)1个CH4含有5个原子,1个N2含有2个原子,等物质的量的CH4和N2,分子个数相等,所含原子数之比为5∶2;依据n=可知,质量相等时,n与M成反比,所以等质量的CH4和N2物质的量之比为28g/mol∶16g/mol=7∶4,故答案为:5∶2;7∶4;
(5)n(OH-)=2n[Ba(OH)2]=3.5mol×2=7mol,故OH-离子数目为7mol×NAmol-1=7NA;摩尔质量是单位物质的量的物质的质量,以“g/mol”为单位时,数值上与相对分子质量相等,因此NaOH的摩尔质量为40g/mol,故答案为:7NA;40g/mol。
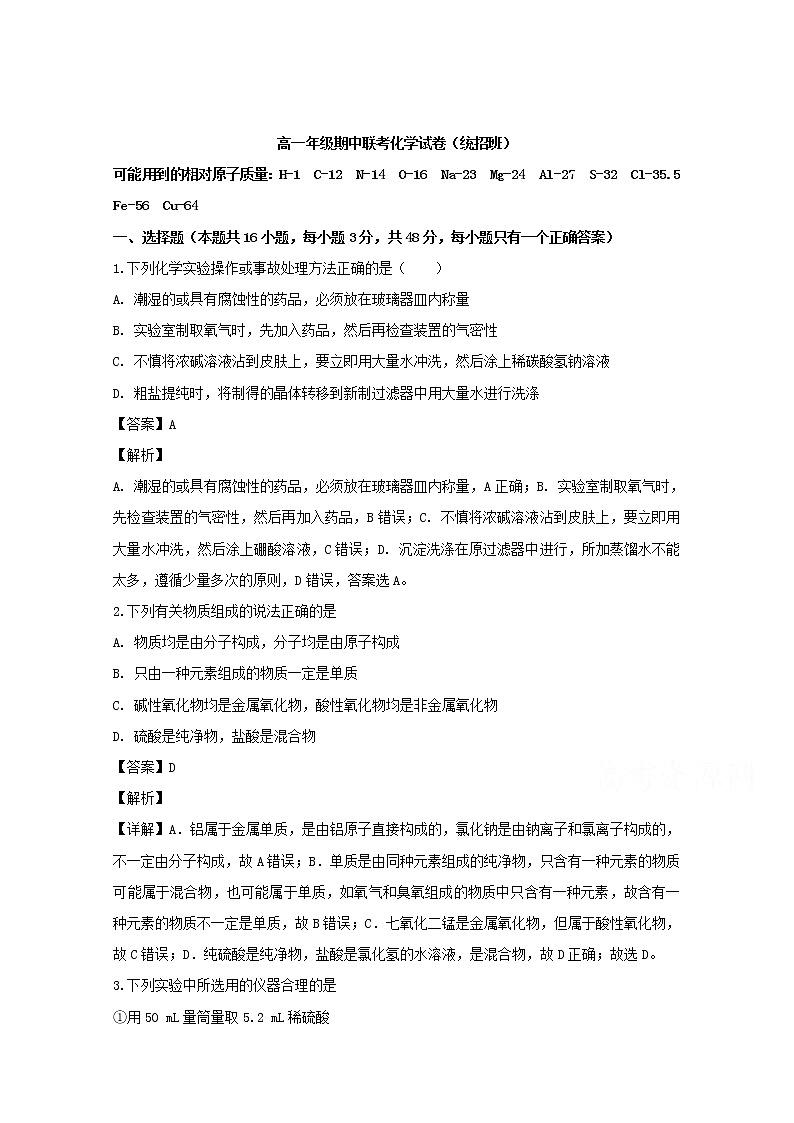
21.如图为实验室某浓盐酸试剂瓶标签上的有关数据,试根据标签上的有关数据回答下列问题.
(1)该浓盐酸中HCl的物质的量浓度为 ______ mol•L-1.
(2)取用任意体积的该盐酸时,下列物理量中不随所取体积的多少而变化的是 ______ .
A.溶液中HCl的物质的量
B.溶液的浓度
C.溶液中Cl-的数目
D.溶液的密度
(3)配制时,其正确的操作顺序是_________(用字母表示,每个字母只能用一次 并在操作步骤空白处填上适当仪器名称).
A.用30mL水洗涤 ______ 2~3次,洗涤液均注入容量瓶,振荡
B.用量筒准确量取所需的浓盐酸的体积,沿玻璃棒倒入烧杯中,再加入少量水(约30mL),用玻璃棒慢慢搅动,使其混合均匀
C.将已冷却的盐酸沿玻璃棒注入容量瓶中
D.将容量瓶盖紧,振荡,摇匀
E.改用 ______ 加水,使溶液凹液面恰好与刻度线相切
F.继续往容量瓶内小心加水,直到液面接近刻度线1~2cm处
(4)在配制过程中,下列实验操作对所配制的稀盐酸的物质的量浓度有何影响?(在括 号内填“偏大”,“偏小”,或“无影响”)
a.用量筒量取浓盐酸时俯视观察凹液面 ______
b.定容后经振荡、摇匀、静置,发现液面下降,再加适量的蒸馏水 ______ .
【答案】 (1). 11.9 (2). BD (3). BCAFED (4). 烧杯内壁和玻璃棒 (5). 胶头滴管 (6). 偏小 (7). 偏小
【解析】
【详解】(1)设盐酸的体积为VL,则溶质的质量为V×1000mL×1.19g•cm-3×36.5%,溶质的物质的量为=11.9Vmol,所以溶质的物质的量浓度为=11.9mol/L.故答案为:11.9;
(2)A.溶液中HCl的物质的量=nV,所以与溶液的体积有关,故A不选;B.溶液的浓度=C=,与溶液的体积无关,故B选;C.溶液中Cl-的数目=nNA=CVNA,所以与溶液的体积有关,故c不选;D.溶液的密度与溶液的体积无关,故D选;故选BD;
(3) 配制一定物质的量浓度的溶液步骤有:计算、称量、溶解、冷却转移、洗涤转移、定容、摇匀,因此正确的操作顺序是BCAFED;A.用30 mL水洗涤烧杯和玻璃棒2~3次,洗涤液均注入容量瓶,振荡;E.改用胶头滴管加水,使溶液凹液面恰好与刻度线相切;故答案为:BCAFED;烧杯内壁和玻璃棒;胶头滴管;
(4)a.用量筒量取浓盐酸时俯视观察凹液面,导致浓盐酸的体积偏小,溶质的物质的量偏小,故选B;b.定容后经振荡、摇匀、静置,发现液面下降,再加适量的蒸馏水,导致溶液的体积偏大,浓度偏小,故选B。

