山东省济南市历城第二中学2019-2020学年高一下学期学情检测5月月考化学试题
展开
高一月考化学试题(5.16)一、选择题(1-10 为单项选择题,每题 2 分;11-15 不定项选择题,每题 1-2 个答案,每题 4 分,选错 0 分,选不全的得 1 分,共 40 分)1.中国传统文化对人类文明贡献巨大,《本草纲目》书中就充分记载了古代化学研究成果。下列关于书中古代 化学应用的记载,对其说明不合理的是( )A.《本草纲目》“烧酒”条目下写道“自元时始创其法,用浓酒和糟入甑,蒸令气上其清如水,味极浓烈,盖酒露也”。这里所用的“法”是指蒸馏B.《本草纲目》中记载:“(火药)乃焰消(KNO3)、硫黄、杉木炭所合,以为烽燧铳机诸药者”,其中利用了 KNO3的氧化性 C.《本草纲目》中记载:“冬月灶中所烧薪柴之灰,令人以灰淋汁,取碱浣衣”,取该“碱”溶于水可得到一种碱溶液D.《本草纲目》中记载“凡酸坏之酒,皆可蒸烧”“以烧酒复烧二次……价值数倍也”,这种方法与石油分馏的原理相同2.已知 X、Y、Z、W 原子序数都不超过 18,它们的离子 aX(n+1)+、bYn+、cZ(n+1)-、dWn-具有相同的电子层结构, 则下列说法正确的是( )A.原子序数:a>b>c>d B.离子半径:X(n+1)+>Yn+>Z(n+1)->Wn-C.离子还原性:Z(n+1)->Wn- D.单质还原性:X>Y3.钼元素为人体及动植物必须的微量元素,也在钢铁工业中的有着重要的作用,钼作为钢的合金化元素,可 以提高钢的强度,特别是高温强度和韧性。我国钼元素的储量丰富,在世界上占第二位。如图所示是钼元素的 相关信息,下列有关钼的说法错误的是( )A.95Mo18O4 (钼酸根离子)中共计有 76 个电子B.95Mo 的相对原子质量是 95.96C.92Mo、95Mo、98Mo 互为同位素,化学性质几乎相同D.98Mo 的原子核内有 56 个中子4.随着科学技术的不断进步,研究物质的手段和途径越来越多,H3、O4、C60、N5 等已被发现。下列有关说法中,正确的是( )A.H2 与 H3 中不存在氢键 B.O2 与 O4 互为同位素C.C60 分子中有范德华力 D.N5 中含有 35 个电子5.短周期元素 X、Y、Z、W 的原子序数依次增大,X 原子最外层电子数是其内层电子总数的 3 倍,Y 原子最外层只有 2 个电子,Z 的最高化合价与最低化合价的代数和为 0,W 与 X 属于同一主族。下列叙述正确的是
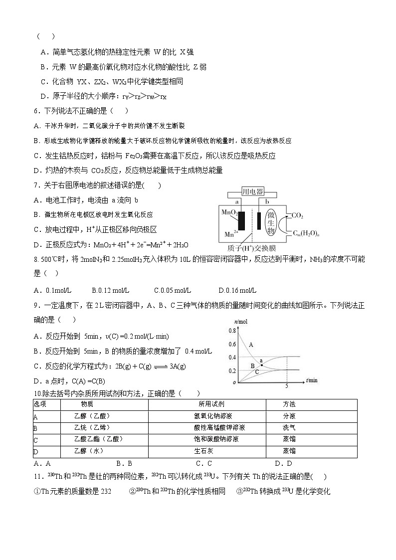
( ) A.简单气态氢化物的热稳定性元素 W 的比 X 强B.元素 W 的最高价氧化物对应水化物的酸性比 Z 弱C.化合物 YX、ZX2、WX3 中化学键类型相同D.原子半径的大小顺序:rY>rZ>rW>rX6.下列说法不正确的是( )A.干冰升华时,二氧化碳分子中的共价键不发生断裂B.形成生成物化学键释放的能量大于破坏反应物化学键所吸收的能量时,该反应为放热反应C.发生铝热反应时,铝粉与 Fe2O3 需要在高温下反应,所以该反应是吸热反应D.灼热的木炭与 CO2 反应,反应物总能量低于生成物总能量7.关于右图原电池的叙述错误的是( )A.电池工作时,电流由 a 流向 bB.微生物所在电极区放电时发生氧化反应C.放电过程中,H+从正极区移向负极区D.正极反应式为:MnO2+4H++2e-=Mn2++2H2O500℃时,将 2molN2 和 2.25molH2 充入体积为 10L 的恒容密闭容器中,反应达到平衡时,NH3 的浓度不可能是( )A.0.1mol/L B.0.12 mol/L C.0.05 mol/L D.0.16 mol/L9.一定温度下,在 2 L 密闭容器中,A、B、C 三种气体的物质的量随时间变化的曲线如图所示。下列说法正确的是( )A.反应开始到 5min,υ(C) =0.2 mol/(L·min)B.反应开始到 5min,B 的物质的量浓度增加了 0.4 mol/LC.反应的化学方程式为:2B(g)+C(g) 3A(g)D.a 点时,C(A) =C(B)10.除去括号内杂质所用试剂和方法,正确的是( )选项物质所用试剂方法A乙醇(乙酸)氢氧化钠溶液分液B乙烷(乙烯)酸性高锰酸钾溶液洗气C乙酸乙酯(乙酸)饱和碳酸钠溶液蒸馏D乙醇(水)生石灰蒸馏A.A B.B C.C D.D11.230Th 和 232Th 是钍的两种同位素,232Th 可以转化成 233U。下列有关 Th 的说法正确的是( )①Th 元素的质量数是 232 ②230Th 和 232Th 的化学性质相同 ③232Th 转换成 233U 是化学变化
④Th 元素的相对原子质量是 231 ⑤230Th 和 232Th 具有相同的最外层电子数A.①② B.③④ C.②⑤ D.④⑤12.X、Y、Z、M、W 为五种短周期元素,X、Y、Z 是原子序数依次递增的同周期元素,且最外层电子数之和为 15;X 与 Z 可形成 XZ2 分子;Y 与 M 形成的气态化合物在标准状态下的密度为 0.76 g·L-1;W 的质子数是 X、Y、Z、M 四种元素质子数之和的 1/2。下列说法正确的是( )A.原子半径:W>X>Y>Z>MB. XZ2、X2M2、W2Z2 均为直线形的共价化合物C.CaM2 和 CaZ2 两种化合物中,阳离子与阴离子个数比均为 1∶2D.由 X、Y、Z、M 四种元素共同形成的化合物中一定有共价键可能有离子键13.在一定温度下、容积不变的密闭容器中,可逆反应 A(g)+3B(g) 2C(g)+2D(s)达到平衡的标志的是( )① D 的生成速率与 C 的消耗速率相等 ②单位时间内生成 amolA,同时生成 3amolB③ A、B、C 的浓度不再改变 ④混合气体的密度不再改变⑤ 混合气体的总压强不再改变 ⑥混合气体的总物质的量不再改变 ⑦ A、B、C、D 浓度之比为 1:3:2:2A.③④⑤⑥⑦ B.①③④⑤⑥ C. ①②④⑦ D.③④⑤⑥14.对于氢氧燃料电池,下列说法正确的是( )A.用 KOH 做电解质,负极反应是 H2-2e-+2OH-=2H2OB.电子从 a 电极通过外电路到 b 电极最终移到 a 电极形成闭合回路C.原电池不能将化学能百分之百转化成电能 D.氢氧燃料电池在使用过程中会看到淡蓝色火焰15.中成药连花清瘟胶囊在对抗 H1N1 病毒中发挥重大作用,其有效成分绿原酸的结构简式如图,下列有关说 法错误的是( ) A.绿原酸属于芳香族化合物B.分子式 C16H18O9C.1mol 绿原酸与 Na 反应放出 H2 的体积 134.4LD.1mol 绿原酸可以与 7molH2 发生加成反应
二、非选择题(60 分)16.(12 分)A、U、V、W、X、Y、Z 是原子序数依次增大的七种常见元素,Y 的单质在 W2 中燃烧的产物可使品红溶液褪色,Z 和 W 元素形成的化合物 Z3W4 具有磁性,U 的单质在 W2 中可燃烧生成 UW 和 UW2 两种气体。X 的单质是一种金属,该金属在 UW2 中燃烧生成黑白两种固体。请回答下列问题:(1)Z 元素在周期表中的位置: (2) V、W 的氢化物分子结合 H+的能力较强的是(化学式): 用一个离子方程式证明 (3) ) YW2 气体通入 BaCl2 和 HNO3 的混合液, 生成白色沉淀和无色气体 VW, 有关的离子方程式为: ,由此可知 VW 和 YW2 还原性较强的是 。(4) A、V、W 和 Y 可组成一化合物,其原子个数之比为 8︰2︰4︰1,该化合物的名称 ,化学式 17.(12 分)Ⅰ.把在空气中久置的铝片 5.4g 投入盛有 500mL0.5mol•L-1 盐酸溶液的烧杯中该铝片与盐酸反应产
(3)向溶液中加入下列物质,能加快上述化学反应速率的是 . A.蒸馏水 B.改用铝粉 C.饱和氯化钠溶液 D.浓盐酸 E.少量硫酸铜溶液.Ⅱ.在 2 L 密闭容器中,800 ℃时反应 2NO+O2 2NO2 体系中,n(NO)随时间的变化如下表:时间(s)012345n(NO)/mol0.0200.0100.0080.0070.0070.007(4)如图表示各物质浓度的变化曲线,B 点处,v(正) v(逆),(用“大于”“小于”或“等于”填空)(5)能说明该反应已经达到平衡状态的是 。a.容器内压强保持不变B.v(NO)=2v(O2)c.容器内的密度保持不变D.2v 逆(NO2)=v 正(O2) 18.(12 分)I.已知:键能指在标准状况下,将 1mol 气态分子 AB(g)解离为气态原子 A(g),B(g)所需的能量,用符号 E 表示,单位为 kJ/mol。N N的键能为 946 kJ/mol,H-H 的键能为 436 kJ/mol,N-H 的键能为 391 kJ/mol,则生成 2 mol NH3 过程中 (填“吸收”或“放出”)的能量为 。
(3)此原电池反应的化学方程式为 .( 4 ) 将 CH4 设计成燃料电池, 其利用率更高, 装置如图所示( A、B 为多孔碳棒), 电池总反应为: 19.(12 分)我们可以从海水中可制取许多化工原料。以下是某化工厂对海水加工的示意图:
根据以上工艺流程回答下列问题: (1)饱和食盐水被电解的化学方程式 (2)海水结晶过滤的母液中含有 K+ 、 Na+ 、 Mg2+等阳离子,从图中可看出对母液进行一系列的加工可制得金属镁。①充分考虑当地海洋化学资源,从提高生产与经济效益的角度考虑, 生产生石灰的主要原料是 .②熔融氯化镁电解制镁的化学方程式是 .③生产过程所得的镁蒸气在特定的环境里冷却后可得固态的金属镁,下列物质中可以用作镁蒸气的冷却剂的是(填写代号) . A.空气 B. Ar C. H2 D. CO2
(3)在该化工厂中,海水提取氯化钠后的母液经过提取氯化镁后又形成了新的母液,向新母液中加入氯气, 又制取了重要的化工原料溴单质①生成溴单质的化学反应的化学方程式是 ,从溴苯混合物中分离出溴单 质来应采用 (填实验方法).②获取生产单质溴的原料氯气,以下设想合理的是 (填写代号).A.本厂生产镁单质处循环 B.从本厂生产烧碱处循环C.在当地新建生产厂 D.从外地购买 20、(12 分)已知:①A 是石油裂解气的主要成分,它的产量通常用来衡量一个国家的石油化工发展水平; 催化剂②2CH3CHO+O2 ―△―→ 2CH3COOH。F 是高分子化合物。现以 A 为主要原料合成乙酸乙酯,其合成路线如下图所示。 回答下列问题:(1)A 的电子式为 ,结构简式为 。(2)B、D 分子中的官能团名称分别是 、 。(3)反应① →⑤的反应属于取代反应的是:
(4)写出下列反应的化学方程式: ④ ; ⑤ 。(5)下列物质中,可以通过 A 加成反应得到的是 (填序号)。
A. CH3CH3
B. CH3CHCl2
C. CH3CH2OH D. CH3CH2Br

