山东省济宁市第一中学2020届高三下学期一轮质量检测地理试题
展开济宁一中2017级高三复习质量检测(一)地理试题
考生注意:
1.本试卷分第I卷(选择题)和第Ⅱ卷(非选择题)两部分,共100分。考试时间90分钟。
2.请将各题答案填写在答题卡上。
3.本试卷主要考试内容:高考全部内容。
第I卷(选择题共45分)
一、选择题(本大题共15小题,每小题3分,共45分。在每小题给出的四个选项中,只有一项是符合题目要求的。)
悉尼霍巴特帆船赛,世界最负盛名也是最具挑战性的帆船赛之一,航线从澳大利亚悉尼(34°S)到塔斯马尼亚州港口霍巴特市(43°S)(如下图),首次举办于1945年,霍巴特帆船赛于每年12月26日下午1点在悉尼港正式打响。
据此完成下列小题。
1. 当悉尼霍巴特帆船比赛开始时,伦敦可能
A. 旭日东升 B. 斜阳西下
C. 日照正午 D. 夜深人静
2. 在悉尼霍巴特帆船赛举行期间,船员观察到
A. 一路西风多阴雨天
B. 太阳从东南方升起
C. 沿岸树木嫩叶初展
D. 正午帆船杆影正北
【答案】1. D 2. B
【解析】
【1题详解】
霍巴特帆船赛于每年12月26日下午1点在悉尼港正式打响,悉尼位于东10区,此时是12月26日13时,伦敦位于0时区,比悉尼晚10个小时,此时是12月26日3时,正值夜深人静,D正确。故选D。
【2题详解】
12月26日南半球是夏季,悉尼是亚热带季风性湿润气候,不受西风控制,A错误。12月26日太阳直射南半球,该区域太阳东南出、西南落,B正确。12月26日是夏季,树木嫩叶初展是春季,C错误。此区域位于南回归线以南,正午帆船杆影正南,D错误。故选B。
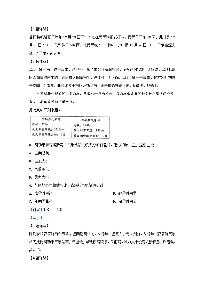
中国新疆北部的阿尔泰山脉,呈西北—东南走向,在山脉西坡有阿勒泰和森塔斯两个气象站,具体资料如下图所示。
据此完成下列小题。
3. 阿勒泰和森塔斯两个气象站最大积雪厚度有差异,造成的原因主要是该区域
A. 坡向朝向
B. 坡度大小
C. 气温高低
D. 风力大小
4. 与阿勒泰气象站相比,森塔斯气象站观测到
A. 降雪时间短 B. 融雪时间早
C. 年融雪量小 D. 积雪时间长
【答案】3. C 4. D
【解析】
【3题详解】
阿勒泰和森塔斯两个气象站坡向朝向相同,A错误。坡度大小无法判断,B错误。森塔斯气象站海拔比阿勒泰气象站高,气温低,导致积雪较厚,C正确。风力大小没有判断信息,D错误。故选C。
【4题详解】
该地降雪主要由西风从大西洋带来,海拔高地区抬升作用明显,降雪量大,且海拔越高,气温越低,降雪早,融雪迟,积雪时间长,出现时间晚与阿勒泰气象站相比,森塔斯气象站观测到积雪时间长,D正确,ABC错误。故选D。
【点睛】纬度位置越高气温越低,积雪越厚,如我国东北地区;距海洋越近获得更多水汽降水量大,冬季积雪越多。
5. 第六次全国人口普查(简称“六普”),广东省流动人口分布在珠江三角洲、东翼、西翼和山区。与第五次全国人口普查(简称“五普”)相比,“六普”广东省内流动人数从598.92万增至989.27万,省外流入人数由1506.49万增至2149.78万。下图示意广东省流动人口迁移原因(单位:%)。
据此完成问题
“五普”至“六普”期间,广东省流动人口
①规模大、增长快②以省内流动为主③以青壮年人口为主体④流入地区分布均衡
A. ①② B. ③④ C. ①③ D. ②④
【答案】C
【解析】
【详解】根据材料“与第五次全国人口普查(简称五普)相比,‘六普’广东省内流动人数从598.92万增至989.27万,省外流入人数由1506.49万增至2149.78万”可知,“五普”至“六普”期间,广东省流动人口规模大,增长快,以省外流动为主,①正确,②错;读图可知,广东省流动人口以务工经商为主,所以流动人口以青壮年人口为主体,③正确;材料并未体现流入地区的相关信息,但一般情况下流入地区分布不均衡,④错。故选C。
下图为我国部分省市2000~2014年油菜、小麦、豆类、玉米、水稻等农作物秸秆总量区域分布图。据此完成下面小题。
6. 农作物④是
A. 水稻 B. 玉米 C. 油菜 D. 小麦
7. 福建省各类农作物秸秆占比相对山东省较均衡,表明福建省
A. 农业经济效益高 B. 自然环境更复杂
C. 农业专业化明显 D. 农业种植结构合理
【答案】6. A 7. B
【解析】
【6题详解】
读图可知,农作物④主要分布在浙江省,浙江省位于秦岭-淮河一线以南,为亚热带季风气候,夏季高温多雨,冬季温和少雨,所以适于喜欢高温多雨的水稻的生长,故A正确,BCD错误。故选A。
【7题详解】
读图可知,福建省各类农作物秸秆占比相对均衡,主要是福建地区自然环境更复杂,农作物种类更多。农业经济效益、农业专业化、农业种植结构对各类农作物秸秆均衡的影响较小。B正确。故选B。
【点睛】影响农业的区位因素:气候:包括光照、热量、水分等要素,它是影响农业生产的基础因素。地形:平原地区地势平坦,土层深厚。适宜发展种植业,山区耕作不便,且不利于水土保持。适宜发展畜牧生、林业等。土壤:农作物生长的物质基础。不同土壤类型适宜生长不同农作物,如酸性红壤种茶树。水源:尤其对干旱地区的农业发展显得更为重要。市场:市场的需求量决定了农业生产的类型和规模。交通运输:对商品农业,尤其是对花卉等园艺生和乳畜业的生产非常重要。政策:起鼓励或限制作用。如商品性农业生产基地建立。劳动力、科技、冷藏保鲜技术等。
壶穴主要是由水流挟带砾石或粗沉积物研磨基岩河床形成凹坑,壶穴易在强急流或瀑布前方形成。下图示意某喀斯特地貌区壶穴的形成过程。据此完成下面小题。
8. a时期壶穴形成地点
A. 地表起伏大 B. 含沙量大 C. 水温高 D. 地表多裂隙
9. 喀斯特地貌区有利于壶穴形成的条件是
A. 降水更丰富 B. 地势落差大
C. 岩石抗蚀力弱 D. 全年气温较高
【答案】8. D 9. C
【解析】
【8题详解】
喀斯特地貌是喀斯特作用形成的一种独特的地貌类型。喀斯特作用的本质是含有二氧化碳的水对可溶性岩石的溶蚀和淀积作用。岩石的可溶性是喀斯特地貌发育的最基本条件。读图a可知,近地表岩层产生节理、裂隙,是a时期壶穴形成地点。没有形成壶穴,地表起伏较小,排除A;含沙量、水温差异较小,排除BC,故选D。
【9题详解】
壶穴主要是由水流挟带砾石或粗沉积物研磨基岩河床形成的凹坑,壶穴易在强急流或瀑布前方形成。喀斯特地貌区岩石抗蚀力弱,岩石容易被溶蚀,有利于壶穴形成。从图中壶穴的位置可以看出,降水、地势落差、全年气温影响较小。故选C。
【点睛】喀斯特地貌是具有溶蚀力的水对可溶性岩石(大多为石灰岩)进行溶蚀等作用所形成的地表和地下形态的总称,又称溶岩地貌。除溶蚀作用以外,还包括流水的冲蚀、潜蚀,以及坍陷等机械侵蚀过程。
西藏色季拉山位于青藏高原的东南部,地处东94°28’~94°5l’,北纬29°21’~30°50’,最高海拔为5300m,被誉为“世界植物的博物馆”。由于雅鲁藏布江及其支流谷地对印度洋暖湿气流的引导作用,该山东坡降水比西坡丰富。下图示意色季拉山土壤垂直分布。
据此完成下面小题。
10. 与西坡相比,东坡总体上
A. 土壤淋溶作用较强 B. 土壤类型稀少
C. 不利于植物的生长繁殖 D. 植物种类少
11. 色季拉山被誉为“世界植物的博物馆”的主要原因是
A. 光照条件好,光合作用强
B. 地形平缓,土壤肥力高
C 水分充足,草类生长快
D. 相对高差大,气候垂直差异显著
【答案】10. A 11. D
【解析】
【10题详解】
由材料可知,色季拉山位于青藏高原东南部,纬度位置较低,受西南季风影响大。与西坡相比,东坡降水较多,地表易积水,土壤淋溶作用强,A项正确;据图可知,东坡土壤类型比西坡多,B项错误;色季拉山东侧降水多,利于植物的生长繁殖,C项错误;东坡相对高差比西坡大,气候、土壤类型复杂,因此东坡植物种类比西坡多,D项错误。故选A。
【11题详解】
结合题干可知,色季拉山位于青藏高原的东南部,最高海拔为5300m,该地被誉为“世界植物的博物馆”,说明植物种类丰富,因此主要原因为相对高差大,气候垂直差异显著,D正确;该地晴天多,光照条件好,光合作用强,但是不是植物种类丰富的原因,A错;该地为山地,土壤肥力较低,B错;该地为高原高山气候,降水较少,C错。故选D。
雾是空气中的水汽凝结成细微的水滴悬浮于空中,使近地面能见度下降的天气现象。调查发现福州市雾日多发于冬春季节,下图是福州市2005~2017年间,每年11月至翌年6月雾的平均出现率(出现率是指某时刻雾出现的次数占总雾次的比率)日分布图。
据此完成下面小题。
12. 福州市出现雾的概率最高的时间及其原因组合正确的是
A. 日出前后—近地面气温最低 B. 14时前后—水汽最充沛
C. 日落前后—近地面气温最低 D. 子夜前后—空气中凝结核最多
13. 雾日当天的天气状况一般是
A. 阴雨无风 B. 太阳辐射弱 C. 气温日较差大 D. 大气逆辐射强
【答案】12. A 13. C
【解析】
【12题详解】
根据雾气形成原因可以推断,当近地面气温低时更容易出现雾气。日出前后是一天中气温最低的时刻,水汽凝结成雾气。故选A。
【13题详解】
据雾的形成条件可推知,下垫面增温,雾滴蒸发;风速增大,将雾吹散;大气不稳定,水汽上传,热量下逆,使雾滴蒸发。结合图象中雾气出现的时间分布可知雾气在凌晨,中午出现最少,可以判断当天的气温变化较大。阴雨不易形成雾;雾天多为晴天,太阳辐射较强,大气逆辐射弱。故选C。
冰泡景观是指水体底部产生的气体,受浮力上升,在水面因气温迅速降低而被冰冻在冰层中的奇观。近年来,某些区域水体中冰泡景观(如图)呈现增多的趋势。
据此完成下面小题。
14. 冰泡景观主要形成于
A. 高纬度的湖泊 B. 低纬度的河流 C. 低纬度的湖泊 D. 高纬度的河流
15. 冰泡景观增多的年份,所在区域
A. 气温年较差变大 B. 年降水量剧减
C. 水生植物生长旺盛 D. 冰川反射增强
【答案】14. A 15. C
【解析】
【14题详解】
由材料可知,冰泡湖的形成条件是:①要有可在水中释放气体的源头。②湖泊地温度急速降到冰点以下(湖面冰封的速度要快过湖底气泡冲向水面的速度),这样气泡才能被“锁”在冰层之中。结合材料可知,形成冰泡景观需要该环境纬度高、海拔高,具备迅速封冻的气候条件,因此高纬度才可达到条件,BC错; 湖泊底部的生物量高于河流底部,因此更容易形成冰泡,A对,D错;故选A。
【15题详解】
“冰泡”景观最基本的形成条件:一是湖底腐殖质丰富,能分解形成甲烷等气体;二是湖泊当地气温急速降到冰点以下。读图看出,该区域有丰富的腐殖质,说明该区域水生生物生长旺盛,形成了腐殖质。气温年较差、年降水量、冰川反射在材料中没有体现。故选C。
第Ⅱ卷(非选择题 共55分)
二、非选择题(共55分。)
16.阅读图文材料,完成下列要求。
囊谦县位于青海省东南部,澜沧江上源多条支流斜穿而过。囊谦县已发现盐泉29处,其中8处被建为盐场。盐场采用传统手工制盐工艺,盐卤从泉口涌出,流入人工修筑的储卤池,然后引入依山就势修筑的盐田,经晾晒结晶成盐。囊谦县位于两条西北偏西向的特大型区域断裂带之间,属于盆地地形,在主断裂带周围还发育有很多次一级的断裂带。周围山地年降雨量约为530mm。1949年以前,贩盐使囊谦成为玉树地区的经济商贸中心。贩盐交易多在春末夏初或秋末冬初进行,来自周围地区的皮草、羊毛、药材云集囊谦,多以以物易物的方式进行。近年来,囊谦盐场经营惨淡,销量锐减,因缺乏劳动力,一些盐田已被废弃,退化成盐渍荒地。下图为囊谦位置和盐场分布示意图。
(1)阐述囊谦盐泉的成因。
(2)说明囊谦贩盐交易选择在春末夏初或秋末冬初进行的原因。
(3)指出近年来囊谦盐场衰落的原因。
【答案】1)①大气降水在囊谦盆地西北部海拔较高地区沿地层裂隙渗入地下;②由于地势西北高东低,使地下水沿断层向东南方向运动;③在运动过程中,地下水不断与周围岩层发生物质交换,溶解了地下含盐层;④并最终沿裂隙上升,出露地表,形成盐泉。
(2)冬春季。囊谦地处季风区,夏季多雨;冬春季降水少,晴天多,蒸发强有利于晒盐。
(3)①生产设施落后,生产规模小,生产效率低;②传统的手工生产,生产技术落后,产品质量较差,市场竞争力弱;③随着交通的发展,海盐进入内地,市场竞争压力增大。
【解析】
【分析】
本题主要考查工业区位和商业贸易等相关知识,意在考查学生的读图分析能力和相关知识的迁移应用能力。
【详解】(1)读图可知,囊谦县位于两条西北偏西向的特大型区域断裂带之间,属于盆地地形,在主断裂带周围还发育有很多次一级的断裂带,周围山地年降雨量约为530mm,大气降水在囊谦盆地西北部海拔较高地区沿地层裂隙渗入地下,由于地势高差而产生的水压使水流沿断层向东南方向运动,在运移过程中,地下水不断与周围岩层发生物质交换,溶滤了地下含盐层,并最终沿着裂隙上升,出露地表,形成盐泉。
(2)据图可知,囊谦位于青海省的南部,夏秋季节受夏季风影响,降水多,冬春季节受冬季风影响,降水少,晴天多,光照强,蒸发强有利于晒盐。此时间产盐量大,因此囊谦贩盐交易选择在春末夏初或秋末冬初进行。
(3)影响工业的社会经济条件,主要因素有市场、交通、政策、技术、劳动力。据材料,当地的盐场仍在沿用传统的生产工艺“可知生产设备和生产技术落后,生产规模小,生产效率低,产品质量较差,市场竞争力弱;随着交通的发展,市场上出产的盐变多,海盐进入内地,竞争力大。
17.阅读图文材料,完成下列要求。
焚风是出现在山脉背风坡,由山地引发的一种局部范围内的空气运动形式,是过山气流在背风坡下沉而变得干热的一种地方性风。太行山东坡的焚风是当地气候的显著特征,对太行山东坡及山前平原有明显的增温效应。下图为冬季某月太行山东坡地形暖脊示意图。
(1)指出图示该月太行山东坡地形暖脊的空间分布特征。
(2)分析图示该月太行山东坡地形暖脊的形成过程。
(3)研究发现,冬季太行山东坡夜间焚风强度明显大于白天。试说明理由。
【答案】(1)南北狭长分布;平行于太行山走向(或呈东北-西南走向);暖脊等温线数值南高北低,等温线向北凸出。
(2)冬季,来自较高纬度的冷气团移经太行山区时,一部分在山脉西侧受阻挡堆积;另一部分受山地抬升作用翻越山顶到达东侧背风坡,在太行山东坡及山前平原地区下沉,增温明显,形成暖脊。
(3)夜间太行山东坡坡面辐射冷却快,气流沿山坡下沉,形成山风,与焚风风向一致,焚风随之加强;白天山地东坡增温快,气流沿山坡上升,与焚风风向相反,有抵消和抑制作用,故焚风强度较弱。
【解析】
【分析】
本题主要考查大气运动等相关知识,意在考查学生的读图分析能力和相关知识的迁移应用能力。属于能力题,解题的关键是从材料中获取信息和掌握区域差异的相关知识。
【详解】(1)空间分布特征主要从哪里高哪里低,整体走向等分析。 根据上图可知,该月太行山东坡地形暖脊南高北低,而且呈东北-西南走向,大致与太行山平行,等温线向北凸出。
(2)暖脊是指从高温区中延伸出来的较狭长区域,说明暖脊气温较高,结合太行山地形特征分析。 根据气温分布可知,该月是冬季,太行山受来自蒙古-西伯利亚的西北风的影响,西北风先到达太行山西部,一部分受山脉阻挡,另一部分沿着山脉爬升到达山顶,然后下沉形成“焚风”,所以太行山东侧气温明显高于西部。
(3)冬季太行山东坡夜间焚风强度明显大于白天主要跟山风、谷风有关系。夜间太行山东坡坡面辐射冷却快,气流沿山坡下沉,形成山风,与焚风风向一致,焚风随之加强;白天山地东坡增温快,气流沿山坡上升,与焚风风向相反,有抵消和抑制作用,故焚风强度较弱。所以冬季太行山东坡夜间焚风强度明显大于白天。
18.阅读图文材料,完成下列要求。
凤堰古梯田为陕西省重点文物保护单位、国家水利风景区、国家森林公园,被誉为“中国最美田园”。凤堰古梯田依山傍水,主要分布在海拔500~650m之间,连片共1.2万余亩;该梯田级数均在300级,梯级层高0.3~1m,级宽3~15m,最长达600m。凤堰古梯田灌溉系统完备,依靠黄龙、茨沟、冷水和龙王4条沟的溪水自流灌溉,潺潺流水,四季不绝。凤堰古梯田于清代修筑而成,200多年来至今持续使用并不断发展。近年来,当地越来越多的梯田由种植水稻改为油菜和果树。下图为凤堰古梯田景观及周边地区示意图。
(1)简述凤堰古梯田修筑后对水稻种植所起到的积极作用。
(2)分析该地有利于梯田灌溉的自然条件。
(3)凤堰古梯田作为具有重要意义的农业文化遗产,试提出促进其可持续利用的措施。
【答案】(1)坡地改梯田可以减轻水土流失,有利于蓄水保肥;梯田面上地形平坦,有利于耕作和田间管理;增加耕地面积,提高水稻产量。
(2)梯田依山修筑,地势北高南低,可依靠溪水自流灌溉;临近溪流,灌溉条件便利;北部的秦岭山区植被茂密,涵养水源的能力强;地处夏季风的迎风坡,溪水的补给量大,灌溉水源充足。
(3)整修梯田及灌溉系统;加强生态环境保护;利用该地优良的自然环境发展生态农业绿色农业;恢复传统的农业生产方式,发展古梯田生态旅游等。
【解析】
【分析】
本题组以凤堰古梯田为切入点,考查区域地理的自然环境和开发,属于基础题,根据题干内容结合图示分析解答即可。
【详解】(1)凤堰古梯田修筑后对水稻种植所起到的积极作用主要是增加耕地面积、减轻水土流失等。 凤堰古梯田主要分布在海拔500~650m之间,属于山区,地形起伏大,所以坡地改梯田可以减轻水土流失,有利于蓄水保肥;该梯田级数均在300级,梯级层高0.3~1m,级宽3~15m,最长达600m,则梯田面上地形平坦,有利于耕作和田间管理;坡地改梯田可以增加耕地面积,提高水稻产量,增加经济收入等。
(2)梯田灌溉的自然条件是水资源的多少和变化及其地势的高低等。读图可知,凤堰古梯田位于汉江北岸,属于依山修筑,根据等高线数值可知,其地势北高南低,可依靠溪水自流灌溉;凤堰古梯田灌溉系统完备,依靠黄龙、茨沟、冷水和龙王4条沟的溪水自流灌溉,潺潺流水,灌溉条件便利;该梯田北部是秦岭南坡,属于亚热带季风气候,植被为亚热带常绿阔叶林,山区植被茂密,涵养水源的能力强;秦岭山脉呈东西走向,该地地处夏季风的迎风坡,溪水的补给量大,灌溉水源充足,所以该地有利于梯田灌溉。
(3)促进凤堰古梯田作为农业文化遗产,可以采取环境保护、维修和维护、促进经济发展、古为今用等。凤堰古梯田于清代修筑而成,200多年来至今,时间长,存在自然耗损,需要整修梯田及灌溉系统;随着人口的增加,人类的影响加大,需要加强生态环境保护;利用该地优良的自然环境发展生态农业绿色农业;恢复传统的农业生产方式,凤堰古梯田为陕西省重点文物保护单位、国家水利风景区、国家森林公园,被誉为“中国最美田园”,所以可以发展古梯田生态旅游等。
19.阅读图文材料,完成下列要求。
2018年12月,澳大利亚政府决定拟建一条服务于该国东部沿海地区,连接悉尼、墨尔本和布里斯班的高速铁路。下图示意澳大利亚铁路分布情况。
(1)指出澳大利亚东部地区拟建高速铁路的优势社会经济条件。
(2)说明高速铁路建成后对沿线社会经济发展的影响。
(3)对比指出澳大利亚西部沿海和东部沿海地区铁路线路布局的特点,并说明其原因。
【答案】(1)人口、城市密集,交通运输需求量大;经济、技术发达,可为高速铁路建设提供技术和资金保障。
(2)节省沿线城市居民出行时间;缓解交通运输压力;促进城市人口流动和人文交流,加快城市经济发展速度。
(3)特点:西部沿海地区铁路线稀疏,线路单一;东部沿海地区铁路线密集,形成铁路运输网;
原因:西部沿海地区铁矿资源丰富,铁路线连接矿区与港口,东部沿海地区人口,城市密集,客运和货运均发达,形成铁路运输网。
【解析】
【分析】
本题以澳大利亚铁路分布情况为背景,考查了澳大利亚东部地区拟建高速铁路的优势社会经济条件、高速铁路建成后对沿线社会经济发展的影响,读图分析解决问题。
【详解】(1)澳大利亚东部地区拟建高速铁路的优势社会经济条件主要从人口、城市、需求、经济、技术等方面分析。读图可知,澳大利亚地区人口、城市主要集中在东部地区,因此对交通运输的需求量大;且经济发达,技术先进,为高速铁路的建设提供的资金和技术。
(2)高速铁路建成后对沿线社会经济发展的影响主要从出行时间、交通压力、人口流动、文化交流、城市发展等方面分析。高速铁路的特征之一是速度快,因此高铁建成之后会缩短出行时间;缓解交通压力;促进地区的人口流动和文化交流,促进经济的发展。
(3)澳大利亚西部沿海和东部沿海地区铁路线路布局的特点主要从图中分析即可,原因主要从人口、城市、资源的分布分析。读图分析可知,东部沿海地区的铁路线密集,形成交通网络;而西部地区铁路线稀疏,线路单一;主要是由于东部地区人口、城市密集,需求量大;西部地区主要是由于矿产资源丰富,铁路线主要与港口连接。

