2020届二轮复习空间直角坐标系教案(全国通用)
展开2020届二轮复习 空间直角坐标系 教案(全国通用)
重点难点
教学重点:在空间直角坐标系中确定点的坐标.
教学难点:通过建立适当的直角坐标系确定空间点的坐标,以及相关应用.
课时安排
1课时
教学过程
导入新课
思路1.大家先来思考这样一个问题,天上的飞机的速度非常的快,即使民航飞机速度也非常快,有很多飞机时速都在1 000 km以上,而全世界又这么多,这些飞机在空中风驰电掣,速度是如此的快,岂不是很容易撞机吗?但事实上,飞机的失事率是极低的,比火车,汽车要低得多,原因是,飞机都是沿着国际统一划定的航线飞行,而在划定某条航线时,不仅要指出航线在地面上的经度和纬度,还要指出航线距离地面的高度.为此我们学习空间直角坐标系,教师板书课题:空间直角坐标系.
思路2.我们知道数轴上的任意一点M都可用对应一个实数x表示,建立了平面直角坐标系后,平面上任意一点M都可用对应一对有序实数(x,y)表示.那么假设我们建立一个空间直角坐标系时,空间中的任意一点是否可用对应的有序实数组(x,y,z)表示出来呢?为此我们学习空间直角坐标系,教师板书课题:空间直角坐标系.
推进新课
新知探究
提出问题
①在初中,我们学过数轴,那么什么是数轴?决定数轴的因素有哪些?数轴上的点怎样表示?
②在初中,我们学过平面直角坐标系,那么如何建立平面直角坐标系?决定平面直角坐标系的因素有哪些?平面直角坐标系上的点怎样表示?
③在空间,我们是否可以建立一个坐标系,使空间中的任意一点都可用对应的有序实数组表示出来呢?
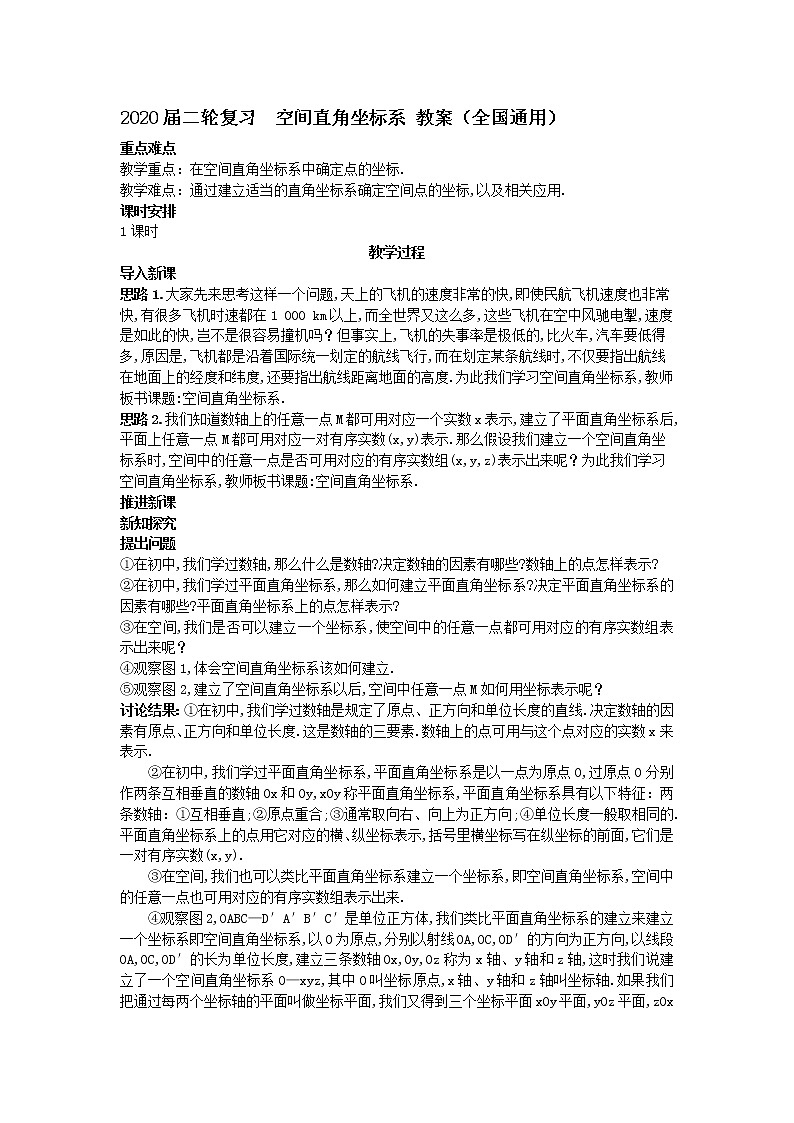
④观察图1,体会空间直角坐标系该如何建立.
⑤观察图2,建立了空间直角坐标系以后,空间中任意一点M如何用坐标表示呢?
讨论结果:①在初中,我们学过数轴是规定了原点、正方向和单位长度的直线.决定数轴的因素有原点、正方向和单位长度.这是数轴的三要素.数轴上的点可用与这个点对应的实数x来表示.
②在初中,我们学过平面直角坐标系,平面直角坐标系是以一点为原点O,过原点O分别作两条互相垂直的数轴Ox和Oy,xOy称平面直角坐标系,平面直角坐标系具有以下特征:两条数轴:①互相垂直;②原点重合;③通常取向右、向上为正方向;④单位长度一般取相同的.平面直角坐标系上的点用它对应的横、纵坐标表示,括号里横坐标写在纵坐标的前面,它们是一对有序实数(x,y).
③在空间,我们也可以类比平面直角坐标系建立一个坐标系,即空间直角坐标系,空间中的任意一点也可用对应的有序实数组表示出来.
④观察图2,OABC—D′A′B′C′是单位正方体,我们类比平面直角坐标系的建立来建立一个坐标系即空间直角坐标系,以O为原点,分别以射线OA,OC,OD′的方向为正方向,以线段OA,OC,OD′的长为单位长度,建立三条数轴Ox,Oy,Oz称为x轴、y轴和z轴,这时我们说建立了一个空间直角坐标系O—xyz,其中O叫坐标原点,x轴、y轴和z轴叫坐标轴.如果我们把通过每两个坐标轴的平面叫做坐标平面,我们又得到三个坐标平面xOy平面,yOz平面,zOx平面.
由此我们知道,确定空间直角坐标系必须有三个要素,即原点、坐标轴方向、单位长.
图1
图1表示的空间直角坐标系也可以用右手来确定.用右手握住z轴,当右手的四个手指从x轴正向以90°的角度转向y轴的正向时,大拇指的指向就是z轴的正向.我们称这种坐标系为右手直角坐标系.如无特别说明,我们课本上建立的坐标系都是右手直角坐标系.
注意:在平面上画空间直角坐标系O—xyz时,一般使∠xOy=135°,∠xOy=90°.即用斜二测画法画立体图,这里显然要注意在y轴和z轴上的都取原来的长度,而在x轴上的长度取原来长度的一半.同学们往往把在x轴上的长度取原来的长度,这就不符和斜二测画法的约定,直观性差.
⑤观察图2,建立了空间直角坐标系以后,空间中任意一点M就可以用坐标来表示了.
已知M为空间一点.过点M作三个平面分别垂直于x轴、y轴和z轴,它们与x轴、y轴和z轴的交点分别为P、Q、R,这三点在x轴、y轴和z轴上的坐标分别为x,y,z.于是空间的一点M就唯一确定了一个有序数组x,y,z.这组数x,y,z就叫做点M的坐标,并依次称x,y,z为点M的横坐标.纵坐标和竖坐标.坐标为x,y,z的点M通常记为M(x,y,z).
图2
反过来,一个有序数组x,y,z,我们在x轴上取坐标为x的点P,在y轴上取坐标为y的点Q,在z轴上取坐标为z的点R,然后通过P、Q与R分别作x轴、y轴和z轴的垂直平面.这三个垂直平面的交点M即为以有序数组x,y,z为坐标的点.数x,y,z就叫做点M的坐标,并依次称x,y和z为点M的横坐标、纵坐标和竖坐标.(如图2所示)
坐标为x,y,z的点M通常记为M(x,y,z).我们通过这样的方法在空间直角坐标系内建立了空间的点M和有序数组x,y,z之间的一一对应关系.
注意:坐标面上和坐标轴上的点,其坐标各有一定的特征.
如果点M在yOz平面上,则x=0;同样,zOx面上的点,y=0;xOy面上的点,z=0;如果点M在x轴上,则y=z=0;如果点M在y轴上,则x=z=0;如果点M在z轴上,则x=y=0;如果M是原点,则x=y=z=0.
空间点的位置可以由空间直角坐标系中的三个坐标唯一确定,因此,常称我们生活的空间为“三度空间或三维空间”.事实上,我们的生活空间应该是四度空间,应加上时间变量t.即(x,y,z,t),它表示在时刻t所处的空间位置是(x,y,z).
应用示例
思路1
例1 如图3,长方体OABC—D′A′B′C′中,|OA|=3,|OC|=4,|OD′|=2,写出D′,C,A′,B′四点的坐标.
图3
活动:学生阅读题目,对照刚学的知识,先思考,再讨论交流,教师适时指导,要写出点的坐标,首先要确定点的位置,再根据各自坐标的含义和特点写出.D′在z轴上,因此它的横纵坐标都为0,C在y轴上,因此它的横竖坐标都为0,A′为在zOx面上的点,y=0;B′不在坐标面上,三个坐标都要求.
解:D′在z轴上,而|OD′|=2,因此它的竖坐标为2,横纵坐标都为0,因此D′的坐标是(0,0,2).同理C的坐标为(0,4,0).A′在xOz平面上,纵坐标为0,A′的横坐标就是|OA|=3,A′的竖坐标就是|OD′|=2,所以A′的坐标就是(3,0,2).点B′在xOy平面上的射影是点B,因此它的横坐标x与纵坐标y同点B的横坐标x与纵坐标y相同,在xOy平面上,点B的横坐标x=3,纵坐标y=4;点B′在z轴上的射影是点D′,它的竖坐标与D′的竖坐标相同,点D′的竖坐标z=2,所以点B′的坐标是(3,4,2).
点评:能准确地确定空间任意一点的直角坐标是利用空间直角坐标系的基础,一定掌握如下方法,过点M作三个平面分别垂直于x轴、y轴和z轴,确定x,y和z,同时掌握一些特殊点的坐标的表示特征.
例2 讲解课本例2.
活动:学生阅读,思考与例1的不同,教师引导学生考虑解题的方法,图中没有坐标系,这就给我们解题带来了难度,同时也给我们的思维提供了空间,如何建立空间直角坐标系才能使问题变得更简单?一般来说,以特殊点为原点,我们所求的点在坐标轴上或在坐标平面上的多为基本原则建立空间直角坐标系,这里我们以上底面为xOy平面,其他不变,来看这15个点的坐标.
解:把图中的钠原子分成上、中、下三层,下层的钠原子全部在xOy平面上,因此其竖坐标全部是0,所以这五个钠原子所在位置的坐标分别为(0,0,0)、(1,0,0)、(1,1,0)、(0,1,0)、(,,0);中层的钠原子全部在与xOy平行的平面上,与z轴交点的竖坐标是,所以这四个钠原子所在位置的坐标分别为(,0,)、(1,,)、(,1,)、(0,,);上层的钠原子全部在与xOy平行的平面上,与z轴交点的竖坐标是1,所以这五个钠原子所在位置的坐标分别为(0,0,1)、(1,0,1)、(1,1,1)、(0,1,1)、(,,1).
思考:如果把原点取在中间的点(上述两点的中点氯原子)上,以中层面作为xOy平面,结果会怎样呢?
解:把图中的钠原子分成上、中、下三层,中层的钠原子全部在xOy平面上,因此其竖坐标全部是0,所以这四个钠原子所在位置的坐标分别为(,0,0)、(1,,0)、(,1,0)、(0,,0);上层的钠原子全部在与xOy平行的平面上,与轴交点的竖坐标是,所以这五个钠原子所在位置的坐标分别为(0,0, )、(0,1, )、(1,0, )、(1,1, )、(,,);下层的钠原子全部在与xOy平行的平面上,与轴交点的竖坐标是-,所以这五个钠原子所在位置的坐标分别为(0,0,-)、(1,0,-)、(1,1,-)、(0,1,-)、(,,-).
点评:建立坐标系是解题的关键,坐标系建立的不同,点的坐标也不同,但点的相对位置是不变的,坐标系的不同也会引起解题过程的难易程度不同.因此解题时要慎重建立空间直角坐标系.
思路2
例1 如图4,已知点P′在x轴正半轴上,|OP′|=2,PP′在xOz平面上,且垂直于x轴,|PP′|=1,求点P′和P的坐标.
图4
解:显然,P′在x轴上,它的坐标为(2,0,0).
若点P在xOy平面上方,则点P的坐标为(2,0,1).
若点P在xOy平面下方,则点P的坐标为(2,0,-1).
点评:注意点P有两种可能的位置情况,不要漏解.
例2 如图5,在正方体ABCD—A1B1C1D1中,E,F分别是BB1和D1B1的中点,棱长为1,求E,F点的坐标.
图5
解:方法一:从图中可以看出E点在xOy平面上的射影为B,而B点的坐标为(1,1,0),E点的竖坐标为,所以E点的坐标为(1,1,);F点在xOy平面上的射影为G,而G点的坐标为(,,0),F点的竖坐标为1,所以F点的坐标为(,,1).
方法二:从图中条件可以得到B1(1,1,1),D1(0,0,1),B(1,1,0).E为BB1的中点,F为D1B1的中点,由中点坐标公式得E点的坐标为()=(1,1,),F点的坐标为()=(,,1).
点评:(1)平面上的中点坐标公式可以推广到空间,即设A(x1,y1,z1),B(x2,y2,z2),则AB的中点P(,,);
(2)熟记坐标轴上的点的坐标和坐标平面上的点的坐标表示的特征.
变式训练
1.在上题中求B1(1,1,1)点关于平面xoy对称的点的坐标.
解:设所求的点为B0(x0,y0,z0),由于B为B0B1的中点,所以解之,得.所以B0(1,1,-1).
2.在上题中求B1(1,1,1)点关于z轴对称的点的坐标.
解:设所求的点为P(x0,y0,z0),由于D1为PB1的中点,因为D1(0,0,1),所以解之,得所以P(-1,-1,1).
3.在上题中求B1(1,1,1)点关于原点D对称的点的坐标.
解:设所求的点为M(x0,y0,z0),由于D为MB1的中点,因为D(0,0,0),所以.解之,得所以M(-1,-1,-1).
知能训练
课本本节练习1、2、3.
拓展提升
1.在空间直角坐标系中的点P(x,y,z)关于①坐标原点;②横轴(x轴);③纵轴(y轴);④竖轴(z轴);⑤xOy坐标平面;⑥yOz坐标平面;⑦zOx坐标平面的对称点的坐标是什么?
解:根据平面直角坐标系的点的对称方法结合中点坐标公式可知:
点P(x,y,z)关于坐标原点的对称点为P1(-x,-y,-z);
点P(x,y,z)关于横轴(x轴)的对称点为P2(x,-y,-z);
点P(x,y,z)关于纵轴(y轴)的对称点为P3(-x,y,-z);
点P(x,y,z)关于竖轴(z轴)的对称点为P4(-x,-y,z);
点P(x,y,z)关于xOy坐标平面的对称点为P5(x,y,-z);
点P(x,y,z)关于yOz坐标平面的对称点为P6(-x,y,z);
点P(x,y,z)关于zOx坐标平面的对称点为P7(x,-y,z).
点评:其中记忆的方法为:关于谁谁不变,其余的相反.如关于横轴(x轴)的对称点,横坐标不变,纵坐标、竖坐标变为原来的相反数;关于xOy坐标平面的对称点,横坐标、纵坐标不变,竖坐标相反.
变式训练
在空间直角坐标系中的点P(a,b,c),有下列叙述:
①点P(a,b,c)关于横轴(x轴)的对称点是P1(a,-b,c);②点P(a,b,c)关于yOz坐标平面的对称点为P2(a,-b,-c);③点P(a,b,c)关于纵轴(y轴)的对称点是P3(a,-b,c);④点P(a,b,c)关于坐标原点的对称点为P4(-a,-b,-c).
其中正确叙述的个数为( )
A.3 B.2 C.1 D.0
分析:①②③错,④对.
答案:C
课堂小结
1.空间直角坐标系的建立.
2.空间直角坐标系中点的坐标的确定.
3.空间直角坐标系中点的位置的确定.
4.中点公式:
P1(x1,y1,z1),P2(x2,y2,z2),则P1P2中点M的坐标为(,,).
5.空间直角坐标系中点的对称点的坐标.
作业
习题4.3 A组1、2.
设计感想
通过复习相关内容,为新课的引入和讲解做好铺垫.设置问题,创设情境,引导学生用类比的方法探索新知.由于学生的空间观念还比较薄弱,教学中宜多采用教具演示,尽量使学生能够形象直观地掌握知识内容.本课时可自制空间直角坐标系模型演示,帮助学生理解空间直角坐标系的概念.如果学生先前的学习不是主动的、不是入脑的,那么老师的血汗与成绩就不成比例,更谈不上学生的创新意识.鉴于此,在教学中积极挖掘教学资源,努力创设出一定的教学情景,设计例题思路,与高考联系,吸引学生,引起学生学习的意向,即激发学生的学习动机,达到学生“想学”的目的.为能增强学生学习的目的性,在教学中指明学生所要达到的目标和所学的内容,即让学生知道学到什么程度以及学什么.同时调整教学语言,使之简明、清楚、易听明白,注重一些技巧,如重复、深入浅出、抑扬顿挫等.

