2020届二轮复习柱、锥、台、球的结构特征教案(全国通用)
展开2020届二轮复习 柱、锥、台、球的结构特征 教案(全国通用)
重点难点
教学重点:柱、锥、台、球的结构特征.
教学难点:归纳柱、锥、台、球的结构特征.
课时安排
1课时
教学过程
导入新课
思路1.从古至今,各个国家的建筑物都有各自的特色,古有埃及的金字塔,今有各城市大厦的旋转酒吧、旋转餐厅,还有上海东方明珠塔上的两个球形建筑等.它们都是独具匠心、整体协调的建筑物,是建筑师们集体智慧的结晶.今天我们如何从数学的角度来看待这些建筑物呢?引出课题:柱、锥、台、球的结构特征.
思路2.在我们的生活中会经常发现一些具有特色的建筑物,你能举出一些例子吗?这些建筑的几何结构特征如何?引导学生回忆,举例和相互交流.教师对学生的活动及时给予评价.引出课题:柱、锥、台、球的结构特征.
推进新课
新知探究
提出问题
1.观察下面的图片,请将这些图片中的物体分成两类,并说明分类的标准是什么?
图1
2.你能给出多面体和旋转体的定义吗?
活动:让学生分组讨论,根据初中已有的知识,学生很快就能分成两类,对没有思路的学生,教师予以提示.
1.根据围成几何体的面是否都是平面来分类.
2.根据围成几何体的面的特点来定义多面体,利用动态的观点来定义旋转体.
讨论结果:
1.通过观察,可以发现,(2)、(5)、(7)、(9)、(13)、(14)、(15)、(16)具有同样的特点:组成几何体的每个面都是平面图形,并且都是平面多边形,像这样的几何体称为多面体;(1)、(3)、(4)、(6)、(8)、(10)、(11)、(12)具有同样的特点:组成它们的面不全是平面图形,像这样的几何体称为旋转体.
2.多面体:一般地,由若干个平面多边形围成的几何体叫做多面体.围成多面体的各个多边形叫做多面体的面;相邻两个面的公共边叫做多面体的棱;棱与棱的公共点叫做多面体的顶点.按围成多面体的面数分为:四面体、五面体、六面体、……,一个多面体最少有4个面,四面体是三棱锥.棱柱、棱锥、棱台均是多面体.
旋转体:由一个平面图形绕它所在平面内的一条定直线旋转所形成的封闭几何体叫做旋转体,这条定直线叫做旋转体的轴.圆柱、圆锥、圆台、球均是旋转体.
提出问题
1.与其他多面体相比,图片中的多面体(5)、(7)、(9)具有什么样的共同特征?
2.请给出棱柱的定义?
3.与其他多面体相比,图片中的多面体(14)、(15)具有什么样的共同特征?
4.请给出棱锥的定义.
5.利用同样的方法给出棱台的定义.
活动:学生先思考或讨论,如果学生没有思路时,教师再提示.
对于1、3,可根据围成多面体的各个面的关系来分析.
对于2,利用多面体(5)、(7)、(9)的共同特征来定义棱柱.
对于4,利用多面体(14)、(15)的共同特征来定义棱锥.
对于5,利用图片中的多面体(13)、(16)的共同特征来定义棱台.
讨论结果:
1.特点是:有两个面平行,其余的面都是平行四边形.像这样的几何体称为棱柱.
2.定义:两个平面互相平行,其余各面都是四边形,并且每相邻两个四边形的公共边都互相平行,由这些面围成的多面体称为棱柱.棱柱中,两个互相平行的面叫做棱柱的底面;其余各面叫做棱柱的侧面;相邻侧面的公共边叫做棱柱的侧棱;侧面与底面的公共顶点叫做棱柱的顶点.
表示法:用表示底面各顶点的字母表示棱柱.
分类:按底面多边形的边数分为三棱柱、四棱柱、五棱柱……
3.其中一个面是多边形,其余各面是三角形,这样的几何体称为棱锥.
4.定义:有一面为多边形,其余各面都是有一个公共顶点的三角形,这些面围成的多面体叫做棱锥.这个多边形面叫做棱锥的底面或底;有公共顶点的各个三角形面叫做棱锥的侧面;各侧面的公共顶点叫做棱锥的顶点;相邻侧面的公共边叫做棱锥的侧棱.
表示法:用顶点和底面各顶点的字母表示.
分类:按底面多边形的边数分为三棱锥、四棱锥、五棱锥……
5.定义:用一个平行于棱锥底面的平面去截棱锥,底面与截面之间的部分叫做棱台.原棱锥的底面和截面叫做棱台的下底面和上底面;其他各面叫做棱台的侧面;相邻侧面的公共边叫做棱台的侧棱;底面多边形与侧面的公共顶点叫做棱台的顶点.
表示法:用表示底面各顶点的字母表示棱台.
分类:按底面多边形的边数分为三棱台、四棱台、五棱台……
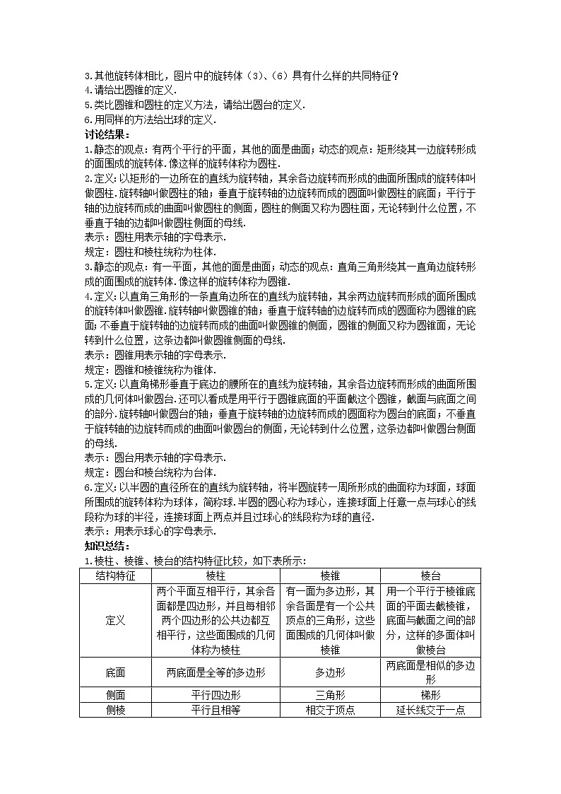
提出问题
1.与其他旋转体相比,图片中的旋转体(1)、(8)具有什么样的共同特征?
2.请给出圆柱的定义.
3.其他旋转体相比,图片中的旋转体(3)、(6)具有什么样的共同特征?
4.请给出圆锥的定义.
5.类比圆锥和圆柱的定义方法,请给出圆台的定义.
6.用同样的方法给出球的定义.
讨论结果:
1.静态的观点:有两个平行的平面,其他的面是曲面;动态的观点:矩形绕其一边旋转形成的面围成的旋转体.像这样的旋转体称为圆柱.
2.定义:以矩形的一边所在的直线为旋转轴,其余各边旋转而形成的曲面所围成的旋转体叫做圆柱.旋转轴叫做圆柱的轴;垂直于旋转轴的边旋转而成的圆面叫做圆柱的底面;平行于轴的边旋转而成的曲面叫做圆柱的侧面,圆柱的侧面又称为圆柱面,无论转到什么位置,不垂直于轴的边都叫做圆柱侧面的母线.
表示:圆柱用表示轴的字母表示.
规定:圆柱和棱柱统称为柱体.
3.静态的观点:有一平面,其他的面是曲面;动态的观点:直角三角形绕其一直角边旋转形成的面围成的旋转体.像这样的旋转体称为圆锥.
4.定义:以直角三角形的一条直角边所在的直线为旋转轴,其余两边旋转而形成的面所围成的旋转体叫做圆锥.旋转轴叫做圆锥的轴;垂直于旋转轴的边旋转而成的圆面称为圆锥的底面;不垂直于旋转轴的边旋转而成的曲面叫做圆锥的侧面,圆锥的侧面又称为圆锥面,无论转到什么位置,这条边都叫做圆锥侧面的母线.
表示:圆锥用表示轴的字母表示.
规定:圆锥和棱锥统称为锥体.
5.定义:以直角梯形垂直于底边的腰所在的直线为旋转轴,其余各边旋转而形成的曲面所围成的几何体叫做圆台.还可以看成是用平行于圆锥底面的平面截这个圆锥,截面与底面之间的部分.旋转轴叫做圆台的轴;垂直于旋转轴的边旋转而成的圆面称为圆台的底面;不垂直于旋转轴的边旋转而成的曲面叫做圆台的侧面,无论转到什么位置,这条边都叫做圆台侧面的母线.
表示:圆台用表示轴的字母表示.
规定:圆台和棱台统称为台体.
6.定义:以半圆的直径所在的直线为旋转轴,将半圆旋转一周所形成的曲面称为球面,球面所围成的旋转体称为球体,简称球.半圆的圆心称为球心,连接球面上任意一点与球心的线段称为球的半径,连接球面上两点并且过球心的线段称为球的直径.
表示:用表示球心的字母表示.
知识总结:
1.棱柱、棱锥、棱台的结构特征比较,如下表所示:
结构特征 | 棱柱 | 棱锥 | 棱台 |
定义 | 两个平面互相平行,其余各面都是四边形,并且每相邻两个四边形的公共边都互相平行,这些面围成的几何体称为棱柱 | 有一面为多边形,其余各面是有一个公共顶点的三角形,这些面围成的几何体叫做棱锥 | 用一个平行于棱锥底面的平面去截棱锥,底面与截面之间的部分,这样的多面体叫做棱台 |
底面 | 两底面是全等的多边形 | 多边形 | 两底面是相似的多边形 |
侧面 | 平行四边形 | 三角形 | 梯形 |
侧棱 | 平行且相等 | 相交于顶点 | 延长线交于一点 |
平行于底面的截面 | 与两底面是全等的多边形 | 与底面是相似的多边形 | 与两底面是相似的多边形 |
过不相邻两侧棱的截面 | 平行四边形 | 三角形 | 梯形 |
2.圆柱、圆锥、圆台、球的结构特征比较,如下表所示:
结构特征 | 圆柱 | 圆锥 | 圆台 | 球 |
定义 | 以矩形的一边所在的直线为旋转轴,其余各边旋转而形成的曲面所围成的几何体叫做圆柱 | 以直角三角形的一条直角边为旋转轴,其余各边旋转而形成的曲面所围成的几何体叫做圆锥 | 以直角梯形垂直于底边的腰所在的直线为旋转轴,其余各边旋转而形成的曲面所围成的几何体叫做圆台 | 以半圆的直径所在的直线为旋转轴,将半圆旋转一周所形成的曲面称为球面,球面所围成的几何体称为球体,简称球 |
底面 | 两底面是平行且半径相等的圆 | 圆 | 两底面是平行但半径不相等的圆 | 无 |
侧面展开图 | 矩形 | 扇形 | 扇环 | 不可展开 |
母线 | 平行且相等 | 相交于顶点 | 延长线交于一点 | 无 |
平行于底面的截面 | 与两底面是平行且半径相等的圆 | 平行于底面且半径不相等的圆 | 与两底面是平行且半径不相等的圆 | 球的任何截面都是圆 |
轴截面 | 矩形 | 等腰三角形 | 等腰梯形 | 圆 |
3.简单几何体的分类:
应用示例
思路1
例1 下列几何体是棱柱的有( )
图2
A.5个 B.4个 C.3个 D.2个
活动:判断一个几何体是哪种几何体,一定要紧扣柱、锥、台、球的结构特征,注意定义中的特殊字眼,切不可马虎大意.
棱柱的结构特征有三方面:有两个面互相平行;其余各面是平行四边形;这些平行四边形面中,每相邻两个面的公共边都互相平行.当一个几何体同时满足这三方面的结构特征时,这个几何体才是棱柱.很明显,几何体②④⑤⑥均不符合,仅有①③符合.
答案:D
点评:本题主要考查棱柱的结构特征.本题容易错认为几何体②也是棱柱,其原因是忽视了棱柱必须有两个面平行这个结构特征,避免出现此类错误的方法是将教材中的各种几何体的结构特征放在一起对比,并且和图形对应起来记忆,要做到看到文字叙述就想到图,看到图形就想到文字叙述.
变式训练
1.下列几个命题中,
①两个面平行且相似,其余各面都是梯形的多面体是棱台;
②有两个面互相平行,其余四个面都是等腰梯形的六面体是棱台;
③各侧面都是正方形的四棱柱一定是正方体;
④分别以矩形两条不等的边所在直线为旋转轴,将矩形旋转,所得到的两个圆柱是两个不同的圆柱.
其中正确的有__________个.( )
A.1 B.2 C.3 D.4
分析:①中两个底面平行且相似,其余各面都是梯形,并不能保证侧棱会交于一点,所以①是错误的;②中两个底面互相平行,其余四个面都是等腰梯形,也有可能两底面根本就不相似,所以②不正确;③中底面不一定是正方形,所以③不正确;很明显④是正确的.
答案:A
2.下列命题中正确的是( )
A.有两个面平行,其余各面都是四边形的几何体叫棱柱
B.有两个面平行,其余各面都是平行四边形的几何体叫棱柱
C.有一个面是多边形,其余各面都是三角形的几何体叫棱锥
D.棱台各侧棱的延长线交于一点
答案:D
3.下列命题中正确的是( )
A.以直角三角形的一直角边为轴旋转所得的旋转体是圆锥
B.以直角梯形的一腰为轴旋转所得的旋转体是圆台
C.圆柱、圆锥、圆台都有两个底面
D.圆锥的侧面展开图为扇形,这个扇形所在圆的半径等于圆锥底面圆的半径
分析:以直角梯形垂直于底的腰为轴,旋转所得的旋转体才是圆台,所以B不正确;圆锥仅有一个底面,所以C不正确;圆锥的侧面展开图为扇形,这个扇形所在圆的半径等于圆锥的母线长,所以D不正确.很明显A正确.
答案:A
思路2
例1 (2007宁夏模拟,理6)长方体AC1的长、宽、高分别为3、2、1,从A到C1沿长方体的表面的最短距离为( )
A. B. C. D.
活动:解决空间几何体表面上两点间最短线路问题,一般都是将空间几何体表面展开,转化为求平面内两点间线段长,这体现了数学中的转化思想.
解:如图3,在长方体ABCD—A1B1C1D1中,AB=3,BC=2,BB1=1.
图3
如图4所示,将侧面ABB1A1和侧面BCC1B1展开,
图4
则有AC1=,即经过侧面ABB1A1和侧面BCC1B1时的最短距离是;
如图5所示,将侧面ABB1A1和底面A1B1C1D1展开,
则有AC1=,即经过侧面ABB1A1和底面A1B1C1D1时的最短距离是;
图5
如图6所示,将侧面ADD1A1和底面A1B1C1D1展开,
图6
则有AC1=,即经过侧面ADD1A1和底面A1B1C1D1时的最短距离是.
由于<,<,
所以由A到C1在正方体表面上的最短距离为.
答案:C
点评:本题主要考查空间几何体的简单运算及转化思想.求表面上最短距离可把图形展成平面图形.
变式训练
1.图7是边长为1 m的正方体,有一蜘蛛潜伏在A处,B处有一小虫被蜘蛛网粘住,请制作出实物模型,将正方体剪开,描述蜘蛛爬行的最短路线.
图7 图8
分析:制作实物模型(略).通过正方体的展开图8可以发现,AB间的最短距离为A、B两点间的线段的长.由展开图可以发现,C点为其中一条棱的中点.具体爬行路线如图9中的粗线所示,我们要注意的是爬行路线并不唯一.
解:爬行路线如图9(1)—(6)所示:
图9
2.(2006江西高考,理15)如图10所示,已知正三棱柱ABC—A1B1C1的底面边长为1,高为8,一质点自A点出发,沿着三棱柱的侧面绕行两周到达A1点的最短路线的长为_________.
图10
分析:将正三棱柱ABC—A1B1C1沿侧棱AA1展开,其侧面展开图如图11所示,则沿着三棱柱的侧面绕行两周到达A1点的最短路线的长就是图11中AD+DA1.延长A1F至M,使得A1F=FM,连接DM,则A1D=DM,如图12所示.
图11 图12
则沿着三棱柱的侧面绕行两周到达A1点的最短路线的长就是图12中线段AM的长.在图12中,△AA1M是直角三角形,则AM==10.
答案:10
知能训练
1.(2007广东中山二模,文2)如图13,观察四个几何体,其中判断正确的是( )
图13
A.(1)是棱台 B.(2)是圆台
C.(3)是棱锥 D.(4)不是棱柱
分析:图(1)不是由棱锥截来的,所以(1)不是棱台;图(2)上下两个面不平行,所以(2)不是圆台;图(4)前后两个面平行,其他面是平行四边形,且每相邻两个四边形的公共边平行,所以(4)是棱柱;很明显(3)是棱锥.
答案:C
2.下面几何体中,过轴的截面一定是圆面的是( )
A.圆柱 B.圆锥 C.球 D.圆台
分析:圆柱的轴截面是矩形,圆锥的轴截面是等腰三角形,圆台的轴截面是等腰梯形,球的轴截面是圆面,所以A、B、D均不正确.
答案:C
3.(2007山东菏泽二模,文13)一个无盖的正方体盒子展开后的平面图,如图14所示,A、B、C是展开图上的三点,则在正方体盒子中∠ABC=____________.
图14
分析:如图15所示,折成正方体,很明显点A、B、C是上底面正方形的三个顶点,
则∠ABC=90°.
图15
答案:90°
4.(2007山东东营三模,文13)有一粒正方体的骰子每一个面有一个英文字母,如图16所示.从3种不同角度看同一粒骰子的情况,请问H反面的字母是___________.
图16
分析:正方体的骰子共有6个面,每个面都有一个字母,从每一个图中都看到有公共顶点的三个面,与标有S的面相邻的面共有四个,由这三个图,知这四个面分别标有字母H、E、O、p、d,因此只能是标有“p”与“d”的面是同一个面,p与d是一个字母;翻转图②,使S面调整到正前面,使p转成d,则O为正下面,所以H的反面是O.
答案:O
5.圆台的一个底面周长是另一个底面周长的3倍,轴截面的面积等于392 cm2,母线与轴的夹角是45°,求这个圆台的高、母线长和底面半径.
分析:这类题目应该选取轴截面研究几何关系.
解:圆台的轴截面如图17,
图17
设圆台上、下底面半径分别为x cm和3x cm,延长AA1交OO1的延长线于S.
在Rt△SOA中,∠ASO=45°,则∠SAO=45°.
所以SO=AO=3x.所以OO1=2x.
又(6x+2x)·2x=392,解得x=7,
所以圆台的高OO1=14 cm,母线长l=OO1=cm,而底面半径分别为7 cm和21 cm,
即圆台的高14 cm,母线长cm,底面半径分别为7 cm和21 cm.
6.(2005全国高中数学竞赛浙江预赛,4)正方体的截平面不可能是
①钝角三角形;②直角三角形;③菱形;④正五边形;⑤正六边形.
下述选项正确的是:( )
A.①②⑤ B.①②④ C.②③④ D.③④⑤
分析:正方体的截平面可以是锐角三角形、等腰三角形、等边三角形,但不可能是钝角三角形、直角三角形(证明略);对四边形来讲,可以是梯形(等腰梯形)、平行四边形、菱形、矩形,但不可能是直角梯形(证明略);对五边形来讲,不可能是正五边形(证明略);对六边形来讲,可以是六边形(正六边形).
答案:B
拓展提升
1.有两个面互相平行,其余各面是平行四边形的几何体是棱柱吗?
分析:如图18所示,此几何体有两个面互相平行,其余各面是平行四边形,很明显这个几何体不是棱柱,因此说有两个面互相平行,其余各面是平行四边形的几何体不一定是棱柱.
图18
由此看,判断一个几何体是否是棱柱,关键是紧扣棱柱的3个本质特征:①有两个面互相平行;②其余各面都是四边形;③每相邻两个四边形的公共边都互相平行.这3个特征缺一不可,图18所示的几何体不具备特征③.
2.有一个面是多边形,其余各面都是三角形的几何体是棱锥吗?
剖析:如图19所示,将正方体ABCD—A1B1C1D1截去两个三棱锥A—A1B1D1和C—B1C1D1,得如图20所示的几何体.
图19 图20
图20所示的几何体有一个面ABCD是四边形,其余各面都是三角形的几何体,很明显这个几何体不是棱锥,因此说有一个面是多边形,其余各面都是三角形的几何体不一定是棱锥.
由此看,判断一个几何体是否是棱锥,关键是紧扣棱锥的3个本质特征:①有一个面是多边形;②其余各面都是三角形;③这些三角形面有一个公共顶点.这3个特征缺一不可,图18所示的几何体不具备特征③.
课堂小结
本节课学习了柱体、锥体、台体、球体的结构特征.
作业
1.如图21,甲所示为一几何体的展开图.
图21
(1)沿图中虚线将它们折叠起来,是哪一种几何体?试用文字描述并画出示意图.
(2)需要多少个这样的几何体才能拼成一个棱长为6 cm的正方体?请在图乙棱长为6 cm的正方体ABCD—A1B1C1D1中指出这几个几何体的名称.
答案:(1)有一条侧棱垂直于底面且底面为正方形的四棱锥,如图22甲所示.
图22
(2)需要3个这样的几何体,如图22乙所示.分别为四棱锥:A1—CDD1C1,A1—ABCD,A1—BCC1B1.
2.如图23,在正三棱柱ABC—A1B1C1中,AB=3,AA1=4.M为AA1的中点,P是BC上一点,且由P沿棱柱侧面经过棱CC1到M的最短路线长为,设这条最短路线与CC1的交点为N,求P点的位置.
图23
分析:把三棱锥展开后放在平面上,通过列方程解应用题来求出P到C点的距离,即确定了P点的位置.
解:如图24所示,把正三棱锥展开后,设CP=x,
图24
根据已知可得方程22+(3+x)2=29.解得x=2.
所以P点的位置在离C点距离为2的地方.
设计感想
本节教学设计,充分体现了新课标的精神,按课程标准的要求:降低逻辑推理,通过直观感受和操作确认来设计.在使用时,建议使用信息技术来处理图片和例题,否则会造成课时不足的矛盾.

