2019届二轮复习(理)专题52两个计数原理学案(全国通用)
展开1.理解分类加法计数原理和分步乘法计数原理,能正确区分“类”和“步”.
2.能利用两个原理解决一些简单的实际问题.
一、分类加法计数原理
完成一件事有两类不同方案,在第1类方案中有m种不同的方法,在第2类方案中有n种不同的方法.那么完成这件事共有N=m+n 种不同的方法.
二、分步乘法计数原理
完成一件事需要两个步骤,做第1步有m种不同的方法,做第2步有n种不同的方法,那么完成这件事共有N=mn种不同的方法.
【必会结论】
分类加法计数原理与分步乘法计数原理是解决排列组合问题的基础,并贯穿其始终.
(1)分类加法计数原理中,完成一件事的方法属于其中一类,并且只属于其中一类.
(2)分步乘法计数原理中,各个步骤相互依存,步与步之间的方法“相互独立,分步完成”.
高频考点一 分类加法计数原理
例1、(1) a,b,c,d,e共5个人,从中选1名组长1名副组长,但a不能当副组长,不同选法的种数是( )
A.20 B.16 C.10 D.6学 ]
答案 B
(2)已知集合M={1,2,3,4},集合A,B为集合M的非空子集,若对∀x∈A,y∈B,x<y恒成立,则称(A,B)为集合M的一个“子集对”,则集合M的“子集对”共有 个.
答案 17
解析 当A={1}时,B有23-1种情况;当A={2}时,B有22-1种情况;当A={3}时,B有1种情况;当A={1,2}时,B有22-1种情况;当A={1,3},{2,3},{1,2,3}时,B均有1种情况;所以满足题意的“子集对”共有7+3+1+3+3=17(个).
【感悟提升】使用分类加法计数原理时,应注意以下三方面:
(1)各类方法之间相互独立,每种方法都能完成这件事,且方法总数是各类方法数相加得到的;
(2)分类时,首先要在问题的条件之下确定一个分类标准,然后在确定的分类标准下进行分类;
(3)完成这件事的任何一种方法必属于某一类,且分别属于不同类的方法都是不同的.
【变式探究】(1)从0,1,2,3,4,5这六个数字中,任取两个不同数字相加,其和为偶数的不同取法的种数有( )
A.30 B.20 C.10 D.6
答案 D ]
(2)中国共产党第十九次全国代表大会(简称党的十九大)于2017年10月18日至10月24日在北京召开.10月31日,中共中央总书记习近平及中央政治局常委李克强,栗战书、汪洋、王沪宁、赵乐际、韩正等七人赴上海瞻仰中共一大会址、赴浙江嘉兴瞻仰南湖红船,沿着早期共产党人的足迹,探寻我们党的精神密码.为的是不忘初心,牢记使命,永远奋斗.假设从上海到嘉兴,有5架不同的专机,4趟不同时间发车的高铁,请问他们从上海到嘉兴,有 种方式可以到达?
答案 9
解析 从上海到嘉兴,有两种方式:乘坐专机和乘坐高铁.乘坐专机有5种方式,乘坐高铁有4种方式,故共有9种方式.
高频考点二 分步乘法计数原理
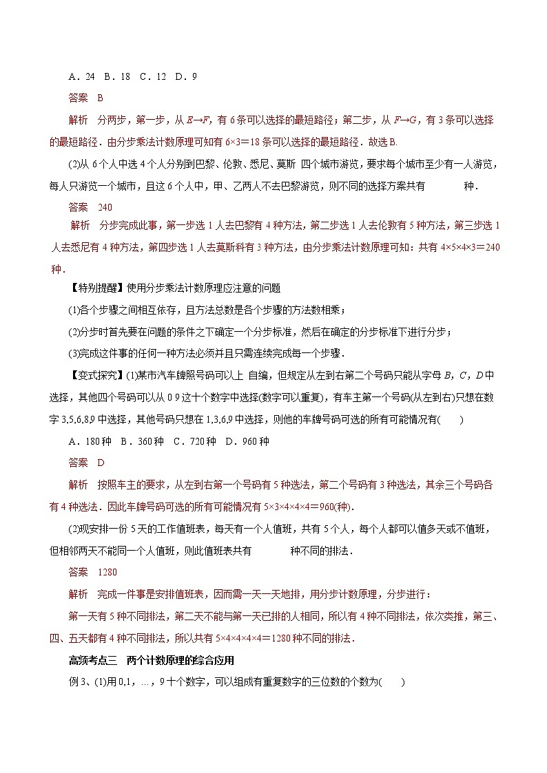
例2.(1)如图,小明从街道的E处出发,先到F处与小红会合,再一起到位于G处的老年公寓参加志愿者活动,则小明到老年公寓可以选择的最短路径条数为( )
A.24 B.18 C.12 D.9
答案 B
解析 分两步,第一步,从E→F,有6条可以选择的最短路径;第二步,从F→G,有3条可以选择的最短路径.由分步乘法计数原理可知有6×3=18条可以选择的最短路径.故选B.
(2)从6个人中选4个人分别到巴黎、伦敦、悉尼、莫斯 四个城市游览,要求每个城市至少有一人游览,每人只游览一个城市,且这6个人中,甲、乙两人不去巴黎游览,则不同的选择方案共有 种.
答案 240
【特别提醒】使用分步乘法计数原理应注意的问题
(1)各个步骤之间相互依存,且方法总数是各个步骤的方法数相乘;
(2)分步时首先要在问题的条件之下确定一个分步标准,然后在确定的分步标准下进行分步;
(3)完成这件事的任何一种方法必须并且只需连续完成每一个步骤.
【变式探究】(1)某市汽车牌照号码可以上 自编,但规定从左到右第二个号码只能从字母B,C,D中选择,其他四个号码可以从0 9这十个数字中选择(数字可以重复),有车主第一个号码(从左到右)只想在数字3,5,6,8,9中选择,其他号码只想在1,3,6,9中选择,则他的车牌号码可选的所有可能情况有( )
A.180种 B.360种 C.720种 D.960种
答案 D
解析 按照车主的要求,从左到右第一个号码有5种选法,第二个号码有3种选法,其余三个号码各有4种选法.因此车牌号码可选的所有可能情况有5×3×4×4×4=960(种).
(2)现安排一份5天的工作值班表,每天有一个人值班,共有5个人,每个人都可以值多天或不值班,但相邻两天不能同一个人值班,则此值班表共有 种不同的排法.
答案 1280
解析 完成一件事是安排值班表,因而需一天一天地排,用分步计数原理,分步进行:
第一天有5种不同排法,第二天不能与第一天已排的人相同,所以有4种不同排法,依次类推,第三、四、五天都有4种不同排法,所以共有5×4×4×4×4=1280种不同的排法.
高频考点三 两个计数原理的综合应用
例3、(1)用0,1,…,9十个数字,可以组成有重复数字的三位数的个数为( )
A.243 B.252 C.261 D.279
答案 B
解析 由分步乘法计数原理知:用0,1,…,9十个数字组成三位数(可有重复数字)的个数为9×10×10=900,组成没有重复数字的三位数的个数为9×9×8=648,则组成有重复数字的三位数的个数为900-648=252.故选B.学 .
(2)用0,1,2,3,4,5,6这7个数字可以组成 个无重复数字的四位偶数.(用数字作答)
答案 420
【变式探究】 (1)如果一条直线与一个平面垂直,那么称此直线与平面构成一个“正交线面对”.在一个正方体中,由两个顶点确定的直线与含有四个顶点的平面构成的“正交线面对”的个数是( )
A.48 B.18 C.24 D.36
答案 D
解析 分类讨论:
第1类,对于每一条棱,都可以与两个侧面构成“正交线面对”,这样的“正交线面对”有2×12=24个;
第2类,对于每一条面对角线,都可以与一个对角面构成“正交线面对”,这样的“正交线面对”有12个.
所以正方体中“正交线面对”共有24+12=36个.
(2)如果一条直线与一个平面平行,那么称此直线与平面构成一个“平行线面组”.在一个长方体中,由两个顶点确定的直线与含有四个顶点的平面构成的“平行线面组”的个数是 ( )
A.60 B.48 C.36 D.24
答案 B
解析 长方体的6个表面构成的“平行线面组”个数为6×6=36,另含4个顶点的6个面(非表面)构成的“平行线面组”个数为6×2=12,故符合条件的“平行线面组”的个数是36+12=48.
【举一反三】(1)如图,用6种不同的颜色把图中A,B,C,D4块区域分开,若相邻区域不能涂同一种颜色,则涂色方法共有 种.(用数字作答)
答案 480
解析 从A开始涂色,A有6种涂色方法,B有5种涂色方法,C有4种涂色方法,D有4种涂色方法.由分步乘法计数原理可知,共有6×5×4×4=480种涂色方法.
(2)如图,矩形的对角线把矩形分成A,B,C,D四部分,现用5种不同颜色给四部分涂色,每部分涂1种颜色,要求共边的两部分颜色互异,则共有 种不同的涂色方法.
答案 260
【感悟提升】
1.应用两个原理解决实际问题的注意点
在解决实际问题中,并不一定是单一的分类或分步,而是可能同时应用两个计数原理,即分类的方法可能要运用分步完成,分步的方法可能会采取分类的思想求.分清完成该事情是分类还是分步,“类”间互相独立,“步”间互相联系.
2.利用两个计数原理解决应用问题的一般思路
(1)弄清完成一件事是做什么;
(2)确定是先分类后分步,还是先分步后分类;
(3)弄清分步、分类的标准是什么;
(4)利用两个计数原理求解.
高频考点四 与计数原理有关的新定义问题
例4、回文数是指从左到右与从右到左读都一样的正整数.如22,121,3443,94249等.显然2位回文数有9个:11,22,33,…,99.3位回文数有90个:101,111,121,…,191,202,…,999.( )
则:(1)4位回文数有 个;
(2)2n+1(n∈N )位回文数有 个.( )
解析 (1)4位回文数相当于填4个方格,首尾相同,且不为0,共9种填法;中间两位一样,有10种填法.
共计9×10=90种填法,即4位回文数有90个.
(2)根据回文数的定义,此问题也可以转化成填方格.
由计数原理,共有9×10n种填空.
答案 (1)90 (2)9×10n . ]
【感悟提升】
1一题两问,以“回文数”为新背景,考查计数原理,体现了化归思想,将确定回文数的问题转化为“填方格”问题,进而利用分步乘法计数原理解决,将新信息转化为所学的数学知识来解决.
2从特殊情形入手,通过分析、归纳,发现问题中隐含的一些本质特征和规律,然后再推广到一般情形,必要时可以多列举一些特殊情形,使规律方法更加明确.
【变式探究】我们把各位数字之和为6的四位数称为“六合数”(如2013是“六合数”),则“六合数”中首位为2的“六合数”共有( )
A.18个 B.15个 C.12个 D.9个
答案 B
1.(2017·天津)用数字1,2,3,4,5,6,7,8,9组成没有重复数字,且至多有一个数字是偶数的四位数,这样的四位数一共有 个.(用数字作答)
答案 1 080
解析 ①当组成四位数的数字中有一个偶数时,四位数的个数为C·C·A=960.
②当组成四位数的数字中不含偶数时,四位数的个数为A=120.
故符合题意的四位数一共有960+120=1 080(个).
1.(2016·全国卷Ⅲ)定义“规范01数列”{an}如下:{an}共有2m项,其中m项为0,m项为1,且对任意k≤2m,a1,a2,…ak中0的个数不少于1的个数,若m=4,则不同的“规范01数列”共有( )
A.18个 B.16个
C.14个 D.12个
(2)当a2=1时,必有a3=0,分以下2种情况:①若a4=0,则a5,a6,a7中任一个为0均可,有C=3种情况;②若a4=1,则a5必为0,a6,a7中任一个为0均可,有C=2种情况.
综上所述,不同的“规范01数列”共有4+3+2+3+2=14个,故选C.
2.[2016·全国卷Ⅱ]如图,小明从街道的E处出发,先到F处与小红会合,再一起到位于G处的老年公寓参加志愿者活动,则小明到老年公寓可以选择的最短路径条数为( )
A.24 B.18 C.12 D.9
答案 B
解析 分两步,第一步,从E→F,有6条可以选择的最短路径;第二步,从F→G,有3条可以选择的最短路径.由分步乘法计数原理可知有6×3=18条可以选择的最短路径.故选B.

