2019届二轮复习常考题型答题技巧概率的基本性质学案(全国通用)
展开2019届二轮复习 常考题型答题技巧 概率的基本性质 学案 (全国通用)
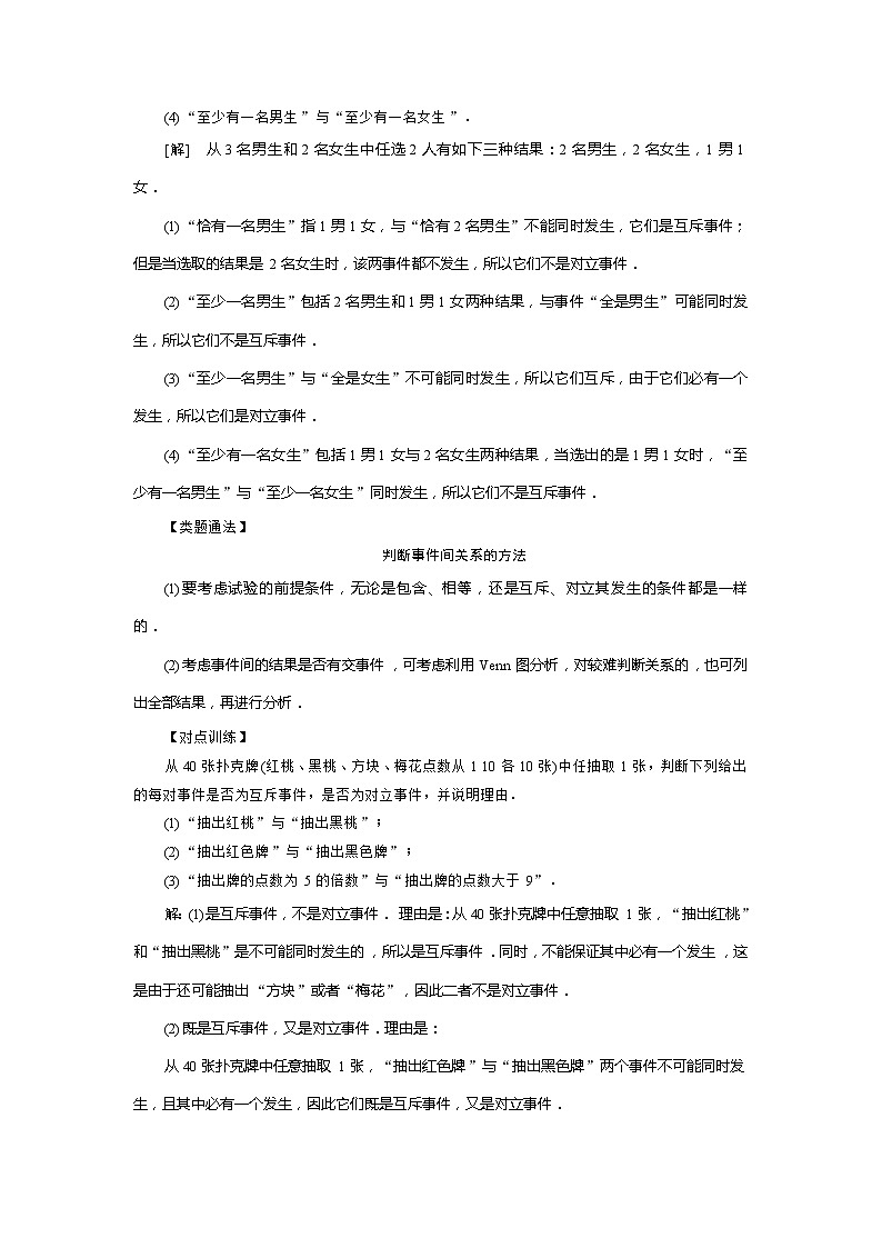
【知识梳理】
1.事件的关系及运算
| 定义 | 表示法 | 图示 | |
事件的关系学 ] | 包含关系 | 一般地,对于事件A与事件B,如果事件A发生,则事件B一定发生,这时称事件B包含事件A(或称事件A包含于事件B) | B⊇A | ] (或A⊆B) ] | 学 ] |
事件互斥 | 若A∩B为不可能事件,则称事件A与事件B互斥 | 若A∩B=∅, 则A与B 互斥 | ||
事件对立 | 若A∩B为不可能事件,A∪B为必然事件,那么称事件A与事件B互为对立事件 | 若A∩B=∅, 且A∪B=U, 则A与B对立 | ||
事件的运算 | 并事件 | 若某事件发生当且仅当事件A发生或事件B发生,则称此事件为事件A与事件B的并事件(或和事件) | A∪B (或A+B) | |
交事件 | 若某事件发生当且仅当事件A发生且事件B发生,则称此事件为事件A与事件B的交事件(或积事件) | A∩B (或AB) | ||
2.概率的几个基本性质
(1)概率的取值范围[0,1].
(2)必然事件的概率为1,不可能事件的概率为0.
(3)概率加法公式为:如果事件A与B为互斥事件,则P(A∪B)=P(A)+P(B).
特例:若A与B为对立事件,则P(A)=1-P(B).
P(A∪B)=1,P(A∩B)=0.
【常考题型】
题型一、事件间关系的判断
【例1】 某小组有3名男生和2名女生,从中任选2名同学参加演讲比赛,判断下列每对事件是不是互斥事件,如果是,再判断它们是不是对立事件:
(1)“恰有1名男生”与“恰有2名男生”;
(2)“至少有1名男生”与“全是男生”;
(3)“至少有1名男生”与“全是女生”;
(4)“至少有一名男生”与“至少有一名女生”.
[解] 从3名男生和2名女生中任选2人有如下三种结果:2名男生,2名女生,1男1女.
(1)“恰有一名男生”指1男1女,与“恰有2名男生”不能同时发生,它们是互斥事件;但是当选取的结果是2名女生时,该两事件都不发生,所以它们不是对立事件.
(2)“至少一名男生”包括2名男生和1男1女两种结果,与事件“全是男生”可能同时发生,所以它们不是互斥事件.
(3)“至少一名男生”与“全是女生”不可能同时发生,所以它们互斥,由于它们必有一个发生,所以它们是对立事件.
(4)“至少有一名女生”包括1男1女与2名女生两种结果,当选出的是1男1女时,“至少有一名男生”与“至少一名女生”同时发生,所以它们不是互斥事件.
【类题通法】
判断事件间关系的方法
(1)要考虑试验的前提条件,无论是包含、相等,还是互斥、对立其发生的条件都是一样的.
(2)考虑事件间的结果是否有交事件,可考虑利用Venn图分析,对较难判断关系的,也可列出全部结果,再进行分析.
【对点训练】
从40张扑克牌(红桃、黑桃、方块、梅花点数从1 10各10张)中任抽取1张,判断下列给出的每对事件是否为互斥事件,是否为对立事件,并说明理由.
(1)“抽出红桃”与“抽出黑桃”;
(2)“抽出红色牌”与“抽出黑色牌”;
(3)“抽出牌的点数为5的倍数”与“抽出牌的点数大于9”.
解:(1)是互斥事件,不是对立事件.理由是:从40张扑克牌中任意抽取1张,“抽出红桃”和“抽出黑桃”是不可能同时发生的,所以是互斥事件.同时,不能保证其中必有一个发生,这是由于还可能抽出“方块”或者“梅花”,因此二者不是对立事件.
(2)既是互斥事件,又是对立事件.理由是:
从40张扑克牌中任意抽取1张,“抽出红色牌”与“抽出黑色牌”两个事件不可能同时发生,且其中必有一个发生,因此它们既是互斥事件,又是对立事件.
(3)不是互斥事件,当然不可能是对立事件.理由是:
从40张扑克牌中任意抽取1张,“抽出牌的点数为5的倍数”与“抽出牌的点数大于9”这两个事件可能同时发生,如抽出牌的点数为10,因此,二者不是互斥事件,当然不可能是对立事件.
题型二、事件的运算
【例2】 盒子里有6个红球,4个白球,现从中任取三个球,设事件A=,事件B=,事件C=,事件D=.
问:(1)事件D与A、B是什么样的运算关系?
(2)事件C与A的交事件是什么事件?
[解] (1)对于事件D,可能的结果为1个红球2个白球,或2个红球1个白球,故D=A∪B.
(2)对于事件C,可能的结果为1个红球2个白球,2个红球1个白球,3个红球,故C∩A=A.
【类题通法】
进行事件运算应注意的问题
(1)进行事件的运算时,一是要紧扣运算的定义,二是要全面考查同一条件下的试验可能出现的全部结果,必要时可利用Venn图或列出全部的试验结果进行分析.
(2)在一些比较简单的题目中,需要判断事件之间的关系时,可以根据常识来判断.但如果遇到比较复杂的题目,就得严格按照事件之间关系的定义来推理.
【对点训练】
在本例中,设事件E=,事件F=
,那么事件C与A、B、E是什么运算关系?C与F的交事件是什么?
解:C=A∪B∪E;C∩F=A∪B.
题型三、互斥事件与对立事件的概率公式的应用
【例3】 在数学考试中,小王的成绩在90分以上(含90分)的概率是0.18,在80 89分的概率是0.51,在70 79分的概率是0.15,在60 69分的概率是0.09,在60分以下(不含60分)的概率是0.07.求:
(1)小王在数学考试中取得80分以上(含80分)成绩的概率;
(2)小王数学考试及格的概率.
[解] 设小王的成绩在90分以上(含90分)、在80 89分、在60分以下(不含60分)分别为事件A、B、C,且A,B,C两两互斥.
(1)设小王的成绩在80分以上(含80分)为事件D,则D=A+B,所以P(D)=P(A+B)=P(A)+P(B)=0.18+0.51=0.69.
(2)设小王数学考试及格为事件E,由于事件E与事件C为对立事件,所以P(E)=1-P(C)=1-0.07=0.93.
【类题通法】
概率公式的应用
(1)互斥事件的概率加法公式P(A∪B)=P(A)+P(B)是一个非常重要的公式,运用该公式解题时,首先要分清事件间是否互斥,同时要学会把一个事件分拆为几个互斥事件,然后求出各事件的概率,用加法公式得出结果.
(2)当直接计算符合条件的事件个数比较烦琐时,可间接地先计算出其对立事件的个数,求得对立事件的概率,然后利用对立事件的概率加法公式P(A)+P(B)=1,求出符合条件的事件的概率.
【对点训练】
一盒中装有各色球12个,其中5个红球、4个黑球、2个白球、1个绿球.从中随机取出1球,求:
(1)取出1球是红球或黑球的概率;
(2)取出的1球是红球或黑球或白球的概率.
解:法一:(1)从12个球中任取1球得红球有5种取法,得黑球有4种取法,得红球或黑球共有5+4=9种不同取法,任取1球有12种取法.
∴任取1球得红球或黑球的概率为
P1==.
(2)从12个球中任取1球得红球有5种取法,得黑球有4种取法,得白球有2种取法,从而得红球或黑球或白球的概率为=.
法二:(利用互斥事件求概率)
记事件A1=,A2=,
A3=,A4=,则P(A1)=,P(A2)=,
P(A3)=,P(A4)=.
根据题意知,事件A1、A2、A3、A4彼此互斥,由互斥事件概率公式,得
(1)取出1球为红球或黑球的概率为
P(A1∪A2)=P(A1)+P(A2)=+=.
(2)取出1球为红球或黑球或白球的概率为
P(A1∪A2∪A3)=P(A1)+P(A2)+P(A3)
=++=.
法三:(利用对立事件求概率)
(1)由法二知,取出1球为红球或黑球的对立事件为取出1球为白球或绿球,即A1∪A2的对立事件为A3∪A4,所以取得1球为红球或黑球的概率为
P(A1∪A2)=1-P(A3∪A4)=1-P(A3)-P(A4)
=1--==.
(2)A1∪A2∪A3的对立事件为A4.
所以P(A1∪A2∪A3)=1-P(A4)=1-=.
【练习反馈】
1.从一批产品中取出三件产品,设A=“三件产品全不是次品”,B=“三件产品全是次品”,C=“三件产品有次品,但不全是次品”,则下列结论中错误的是 ( )
A.A与C互斥 B.B与C互斥
C.任何两个都互斥 D.任何两个都不互斥
解析:选D 由题意知事件A、B、C两两不可能同时发生,因此两两互斥.
2.抽查10件产品,记事件A为“至少有2件次品”,则A的对立事件为( )
A.至多有2件次品 B.至多有1件次品
C.至多有2件正品 D.至少有2件正品
解析:选B 至少有2件次品包含2,3,4,5,6,7,8,9,10件次品,共9种结果,故它的对立事件为含有1或0件次品,即至多有1件次品.
3.中国乒乓球队甲、乙两名队员参加奥运会乒乓球女子单打比赛,甲夺得冠军的概率为,乙夺得冠军的概率为,那么中国队夺得女子乒乓球单打冠军的概率为 .
解析:由于事件“中国队夺得女子乒乓球单打冠军”包括事件“甲夺得冠军”和“乙夺得冠军”,但这两个事件不可能同时发生,即彼此互斥,所以由互斥事件概率的加法公式得,中国队夺得女子乒乓球单打冠军的概率为+=.
答案:
4.如图所示,靶子由一个中心圆面Ⅰ和两个同心圆环Ⅱ、Ⅲ构成,射手命中Ⅰ、Ⅱ、Ⅲ的概率分别为0.15,0.20,0.45,则不中靶的概率是 .
解析:设射手“命中圆面Ⅰ”为事件A,“命中圆环Ⅱ”为事件B,“命中圆环Ⅲ”为事件C,“不中靶”为事件D,则A,B,C互斥,故射手中靶概率为P(A∪B∪C)=P(A)+P(B)+P(C)=0.15+0.20+0.45=0.80.因为中靶和不中靶是对立事件,故不中靶的概率为P(D)=1-P(A∪B∪C)=1-0.80=0.20.
答案:0.20
5.黄种人群中各种血型的人所占比例如下:
血型 | A | B | AB | O |
该血型的人所占比例( ) | 28 | 29 | 8 | 35 |
已知同种血型的人之间可以输血,O型血可以输给任一种血型的人,其他不同血型的人不能互相输血,小明是B型血,若小明因病需要输血,则:
(1)任找一个人,其血可以输给小明的概率是多少?
(2)任找一个人,其血不能输给小明的概率是多少?
解:(1)对任一人,其血型为A,B,AB,O型血的事件分别记为A′,B′,C′,D′,它们是互斥的.由已知,得
P(A′)=0.28,P(B′)=0.29,
P(C′)=0.08,P(D′)=0.35.
因为B,O型血可以输给B型血的人,故“可以输给小明血的人”为事件B′∪D′,根据互斥事件的概率加法公式,有P(B′∪D′)=P (B′)+P(D′)=0.29+0.35=0.64.
(2)法一:由于A,AB型血不能输给B型血的人,故“不能输血给小明的人”为事件A′∪C′,且P(A′∪C′)=P(A′)+P(C′)=0.28+0.08=0.36.
法二:因为任找一个人,其血要么可以输给小明,要么不可以输给小明,两者互为对立事件,所以不能输给小明的概率为1-P(B′∪D′)=1-0.64=0.36.

