2019届二轮复习(文)统计图表学案(全国通用)
展开
【母题原题1】【2018新课标1,文3】某地区经过一年的新农村建设,农村的经济收入增加了一倍.实现翻番.为更好地了解该地区农村的经济收入变化情况,统计了该地区新农村建设前后农村的经济收入构成比例.得到如下饼图:
则下面结论中不正确的是
A. 新农村建设后,种植收入减少
B. 新农村建设后,其他收入增加了一倍以上
C. 新农村建设后,养殖收入增加了一倍
D. 新农村建设后,养殖收入与第三产业收入的总和超过了经济收入的一半
【答案】A
新农村建设后,养殖收入与第三产业收入的综合占经济收入的,所以超过了经济收入的一半,所以D正确;
故选A.
点睛:该题考查的是有关新农村建设前后的经济收入的构成比例的饼形图,要会从图中读出相应的信息即可得结果. 学
【母题原题2】【2017新课标1,文2】为评估一种农作物的种植效果,选了n块地作试验田.这n块地的亩产量(单位:kg)分别为x1,x2,…,xn,下面给出的指标中可以用来评估这种农作物亩产量稳定程度的是
A. x1,x2,…,xn的平均数 B. x1,x2,…,xn的标准差学 ]
C. x1,x2,…,xn的最大值 D. x1,x2,…,xn的中位数
【答案】B
【命题意图】本类题通常主要考查统计图表的识别,新知识的应用等.
【基础知识整合】
1.茎叶图的画法; 第一步:将每个数据分为茎(高位)和叶(低位)两部分; ]
第二步:将最小茎与最大茎之间的数按从小到大次序排成一列,写在左(右)侧;
第三步:将各个数据的叶依次写在其茎的右(左)侧.
2.频率分布直方图作图的步骤;(1)求极差(即一组数据中最大值与最小值的差).
(2)决定 组距与组数.(3)将数据分组.(4)列频率分布表.(5)画频率分布直方图.
3.频率分布折线图和总体密度曲线
(1)频率分布折线图;连接频率分布直方图中各小长方形上端的中点,就得到频率分布折线图.
(2)总体密度曲线;随着样本容量的增加,作图时所分的组数增加,组距减小,相应的频率折线图会越来越接近于一条光滑曲线,统计中称这条光滑曲线为总体密度曲线.
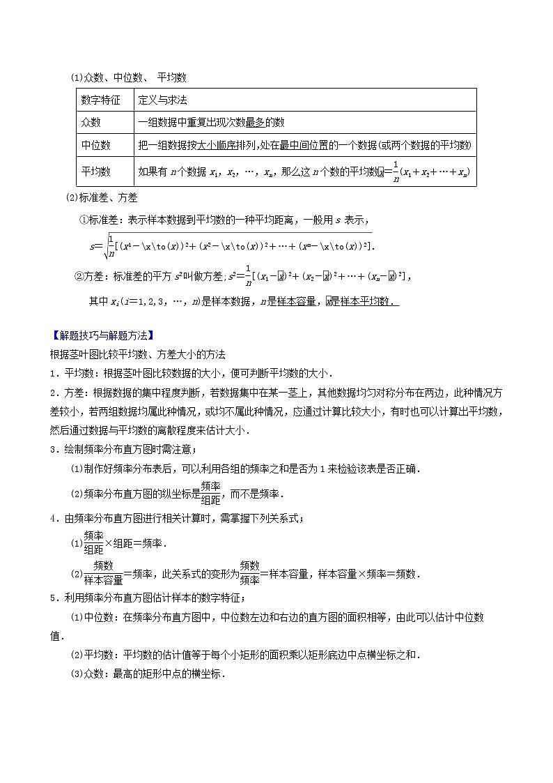
4.样本的数字特征及意义
(1)众数、中位数、 平均数
数字特征 | 定义与求法 |
众数 学 ] | 一组数据中重复出现次数最多的数 |
中位数 | 把一组数据按大小顺序排列,处在最中间位置的一个数据(或两个数据的平均数) |
平均数 | 如果有n个数据x1,x2,…,xn,那么这n个数的平均数=(x1+x2+…+xn) |
(2)标准差、方差
①标准差:表示样本数据到平均数的一种平均距离,一般用s 表示,
s=.
②方差:标准差的平方s2叫做方差;s2=[(x1-)2+(x2-)2+…+(xn-)2],
其中xi(i=1,2,3,…,n)是样本数据,n是样本容量,是样本平均数.
【解题技巧与解题方法】
根据茎叶图比较平均数、方差大小的方法
1.平均数:根据茎叶图比较数据的大小,便可判断平均数的大小.
2.方差:根据数据的集中程度判断,若数据集中在某一茎上,其他数据均匀对称分布在两边,此种情况方差较小,若两组数据均属此种情况,或均不属此种情况,应通过计算比较大小,有时也可以计算出平均数,然后通过数据与平均数的离散程度来估计大小. ]
3.绘制频率分布直方图时需注意;
(1)制作好频率分布表后,可以利用各组的频率之和是否为1来检验该表是否正确.
(2)频率分布直方图的纵坐标是,而不是频率.
4.由频率分布直方图进行相关计算时,需掌握下列关系式;
(1)×组距=频率.
(2)=频率,此关系式的变形为=样本容量,样本容量×频率=频数.
5.利用频率分布直方图估计样本的数字特征;
(1)中位数:在频率分布直方图中,中位数左边和右边的直方图的面积相等,由此可以估计中位数值.
(2)平均数:平均数的估计值等于每个小矩形的面积乘以矩形底边中点横坐标之和.
(3)众数:最高的矩形中点的横坐标.
1.【重庆市第八中学2018届高考适应性月考(八)】如图是年至年我国三类专利申请总量的统计分析柱形图,则以下说法不正确的是( )
A. 三类专利申请总量呈上升趋势
B.三类专利申请总量与年份呈正相关
C. 年实用新型专利的数量与上一年相比有所增长
D. 年发明专利的数量与上一年基本持平
【答案】D
【解析】分析:结合统计分析柱形图逐一判断得解.
详解:由于从2004年到2013年的柱形图的高度逐年增加,所以三类专利申请总量呈上升趋势,所以选项A正确,三类专利申请总量与年份呈正相关,所以选项B正确.由于年实用新型专利的数量与2012年相比有所增长,所以选项C正确.由于年发明专利的数量与上一年要多,所以选项D错误.故答案为:D
点睛:本题主要考查对柱形图的观察和理解,意在考查学生对这些基础知识的掌握水平和观察分析能力.
2.【湖北省黄冈中学2018届高三5月第三次模拟考试】下图是某企业产值在2008年 2017年的年增量(即当年产值比前一年产值增加的量)统计图(单位:万元),下列说法正确的是( )
A. 2009年产值比2008年产值少
B. 从2011年到2015年,产值年增量逐年减少
C. 产值年增量的增量最大的是2017年
D. 2016年的产值年增长率可能比2012年的产值年增长率低
【答案】D
点睛:本题主要考查条形图的应用以及条形图的性质,意在考查学生的阅读能力,划归思想以及建模能,属于中档题.
3.【贵州省凯里市第一中学2018届高三下学期《黄金卷》第四套】下图是2017年1-11月汽油、柴油价格走势图(单位:元/吨),据此下列说法错误的是( )
A. 从1月到11月,三种油里面柴油的价格波动最大
B. 从7月份开始,汽油、柴油的价格都在上涨,而且柴油价格涨速最快
C. 92 汽油与95 汽油价格成正相关
D. 2月份以后,汽油、柴油的价格同时上涨或同时下跌
【答案】D
【解析】分析:根据折线图,依次逐步判断即可. 学
详解:
由价格折线图,不难发现4月份到5月份汽油价格上涨,而柴油价格下跌,
故选:D
点睛:本题考查折线图的识别,解题关键理解折线图的含义,属于基础题.
4.【2018届四省名校高三第三次大联考】某校李老师本学期任高一A班、B班两个班数学课教学,两个班都是50个学生,下图反映的是两个班在本学期5次数学检测中的班级平均分对比,根据图表信息,下列不正确的结论是( )
A. A班的数学成绩平均水平好于B班
B. B班的数学成绩没有A班稳定
C. 下次B班的数学平均分高于A班
D. 在第一次考试中,A、B两个班总平均分为78分
【答案】C
点睛:本题主要考查了根据图表求平均分等,属于中档题。根据图表求平均数和方差时要细心,不能看错数据和用错公式。
5.【安徽省示范高中(皖江八校)2018届第八联考】如下图是2017年第一季度五省GDP情况图,则下列陈述中不正确的是( )
A. 2017年第一季度GDP增速由高到低排位第5的是浙江省.
B. 与去年同期相比,2017年第一季度的GDP总量实现了增长.
C. 去年同期河南省的GDP总量不超过4000亿元 .
D. 2017年第一季度GDP总量和增速由高到低排位均居同一位的省只有1个.
【答案】D
点睛:本题考查条形统计图和折线统计图的综合运用,读懂统计图,从不同的统计图得到必要的住处是解决问题的关键.
6.【河南省新乡市2018届高三第三次模拟测试】某中学有高中生人,初中生人,男、女生所占的比例如下图所示.为了解学生的学习情况,用分层抽样的方法从该校学生中抽取一个容量为的样本,已知从高中生中抽取女生人,则从初中生中抽取的男生人数是( )
A. B. C. D.
【答案】A
【解析】分析:首先确定分层抽样的抽取比例,然后求解初中生中抽取的男生人数即可.
详解:因为分层抽样的抽取比例为,
所以初中生中抽取的男生人数是人.
本题选择A选项.
点睛:进行分层抽样的相关计算时,常利用以下关系式巧解:
(1) ;
(2)总体中某两层的个体数之比=样本中这两层抽取的个体数之比. 学
7.【2018年佛山市普通高中高三教学质量检测(二)】某同学用收集到的 6 组数据对 制作成如图所示的散点图(点旁的数据为该点坐标),并由最小二乘法计算得到回归直线的方程为,相关系数为.现给出以下3个结论:
①; ②直线恰好过点; ③;其中正确结论是( )
A. ①② B. ①③ C. ②③ D. ①②③
【答案】A
8.【广东省2018届高三下学期模拟考试(二)】空气质量指数(简称:)是定量描述空气质量状况的无量纲指数,空气质量按照大小分为六级:为优,为良,为轻度污染,为中度污染,为重度污染,为严重污染.下面记录了北京市天的空气质量指数,根据图表,下列结论错误的是( )
A. 在北京这天的空气质量中,按平均数来考察,最后天的空气质量优于最前面天的空气质量 B. 在北京这天的空气质量中,有天达到污染程度
C. 在北京这天的空气质量中,12月29日空气质量最好 D. 在北京这天的空气质量中,达到空气质量优的天数有天
【答案】C
点睛:本题考查频率分布表的识别和应用,属于基础题,本题的技巧是判定选项A时,仅从各数据的大小关系上进行判定,避免了不必要的运算.
9.【四川省资阳市2018届高三4月模拟考试(三诊)】为了反映国民经济各行业对仓储物流业务的需求变化情况,以及重要商品库存变化的动向,中国物流与采购联合会和中储发展股份有限公司通过联合调查,制定了中国仓储指数.如图所示的折线图是2016年1月至2017年12月的中国仓储指数走势情况.
根据该折线图,下列结论正确的是
A. 2016年各月的仓储指数最大值是在3月份
B. 2017年1月至12月的仓储指数的中位数为54 学 ]
C. 2017年1月至4月的仓储指数比2016年同期波动性更大
D. 2017年11月的仓储指数较上月有所回落,显示出仓储业务活动仍然较为活跃,经济运行稳中向好
【答案】D
10.【2018年普通高校招生全国卷 一(A)高三信息卷】某教育局为了解“跑团”每月跑步的平均里程,收集并整理了2017年1月至2017年11月期间“跑团”每月跑步的平均里程(单位:公里)的数据,绘制了下面的折线图.
根据折线图,下列结论正确的是( )
A. 月跑步平均里程的中位数为6月份对应的里程数
B. 月跑步平均里程逐月增加
C. 月跑步平均里程高峰期大致在8、9月
D. 1月至5月的月跑步平均里程相对于6月至11月,波动性更小,变化比较平稳
【答案】D
11.【云南省昆明市2018届高三教学质量检查(二统)】“搜索指数”是 民通过搜索引擎,以每天搜索关键词的次数为基础所得到的统计指标.“搜索指数”越大,表示 民对该关键词的搜索次数越多,对该关键词相关的信息关注度也越高.下图是2017年9月到2018年2月这半年中,某个关键词的搜索指数变化的走势图.
根据该走势图,下列结论正确的是( )
A. 这半年中, 民对该关键词相关的信息关注度呈周期性变化
B. 这半年中, 民对该关键词相关的信息关注度不断减弱
C. 从 民对该关键词的搜索指数来看,去年10月份的方差小于11月份的方差
D. 从 民对该关键词的搜索指数来看,去年12月份的平均值大于今年1月份的平均值
【答案】D 学
【解析】根据走势图可知:这半年中, 民对该关键词相关的信息关注度不呈周期性变化, 错;这半年中, 民对该关键词相关的信息关注度增减不确定, 错;从 民对该关键词的搜索指数来看,去年月份的搜索指数的稳定性小于 月份的搜索指数的稳定性,所以去年月份的方差大于 月份的方差, 错;从 民对该关键词的搜索指数来看,去年月份的平均值大于今年月份的平均值, 正确,故选D.
12.【陕西省榆林市2018届高三高考模拟第二次测试】为了反映各行业对仓储物流业务需求变化的情况,以及重要商品库存变化的动向,中国物流与采购联合会和中储发展股份有限公司通过联合调查,制定了中国仓储指数.由2016年1月至2017年7月的调查数据得出的中国仓储指数,绘制出如下的折线图.
根据该折线图,下列结论正确的是( )
A. 2016年各月的合储指数最大值是在3月份
B. 2017年1月至7月的仓储指数的中位数为55
C. 2017年1月与4月的仓储指数的平均数为52
D. 2016年1月至4月的合储指数相对于2017年1月至4月,波动性更大
【答案】D
13.【贵州省黔东南州2018届高三下学期第二次模拟考试】甲乙两名同学次考试的成绩统计如下图,甲乙两组数据的平均数分别为、,标准差分别为,则
A.
B.
C.
D.
【答案】C
14.【四川省雅安中学2018届高三下学期第一次月考】某商场一年中各月份的收入、支出情况的统计如图所示,下列说法中错误的是
A. 至月份的收入的变化率与至月份的收入的变化率相同
B. 支出最高值与支出最低值的比是
C. 第三季度平均收入为万元
D. 利润最高的月份是月份
【答案】D
【解析】由图可知至月份的收入的变化率与至月份的收入的变化率相同,故正确;由图可知,支出最高值是,支出最低值是,则支出最高值与支出最低值的比是,故正确;由图可知,第三季度平均收入为,故正确;由图可知,利润最高的月份是月份和月份,故错误.
故选D. 学
15.【广西桂林、贺州、崇左三市2018届高三第二次联合调研考试】是表示空气质量的指数,指数值越小,表明空气质量越好,当指数值不大于100时称空气质量“优良”.如图是某市3月1日到12日指数值为201.则下列叙述正确的是( )
A. 这12天的指数值的中位数是90 B. 12天中超过7天空气质量“优良”
C. 从3月4日到9日,空气质量越来越好 D. 这12天的指数值的平均值为100
【答案】C

