


河北省2020年中考物理猜想卷(三)(含解析)
展开河北省2020年中考物理猜想卷(三)
一、选择题(本大题共9个小题,共21分.1-6小题为单选题,每小题的四个选项中,只有一个选项符合题意,每小题2分;7-9小题为多选题,每小题的四个选项中,有两个或两个以上选项符合题意,每小题2分,全选对的得3分,选对但不全的得2分,有错选或不选的不得分)
1.(2分)下列估测与实际情况相符的是( )
A.一位中学生的质量约为500g
B.一节物理课的时间约为45s
C.一张课桌的高度约为75cm
D.人感觉舒适的环境温度约为37℃
【答案】C
【解析】A、一位中学生的质量约为50kg,此选项不符合实际;B、一节物理课的时间约为45min,此选项不符合实际;C、一张课桌的高度约为75cm,此选项符合实际;D、人体感觉最舒适的温度约为23℃,此选项不符合实际。选C。
2.(2分)关于声音和电磁波,下列说法正确的是( )
A.一切发声的物体都在振动
B.人们小声说话时,声音的音调一定低
C.声和电磁波都能传递信息,且都可以在真空中传播
D.公路旁安装“声障墙”是为了在声源处减弱噪声
【答案】A
【解析】A、声音是发声体的振动产生的,一切发声的物体都在振动。故A正确;B、小声说话时,响度较小,音调不一定低,因为音调与振动频率有关。故B错误;
C、声音和电磁波都能传递信息,但声音传播需要介质,真空不能传声;电磁波传播不需要介质,可以在真空中传播。故C错误;D、公路旁安装“声障墙”是在传播过程中减弱噪声。故D错误。选A。
3.(2分)将杯中的液态氮(沸点为﹣196℃)倒入盛有奶浆的碗制作冰淇淋,观察到杯中液态氮沸腾,杯外壁出现白霜,则( )
A.杯中液态氮放热
B.杯中液态氮温度不断上升
C.杯中液态氮不断吸热,温度保持﹣196℃
D.白霜是空气中水蒸气液化形成的
【答案】C
【解析】A、液态氮的沸点为﹣196℃,在常温下立即沸腾,此时会吸收热量。此选项错误;BC、液态氮的沸点为﹣196℃,沸腾过程中液态氮迅速成为气体,吸收热量温度保持不变。C选项正确、B选项错误;D、液态氮沸腾过程中吸收大量的热,使奶浆和杯子的温度急速降低,空气中的水蒸气遇到温度很低的杯子,在其表面凝华形成霜。此选项错误。选C。
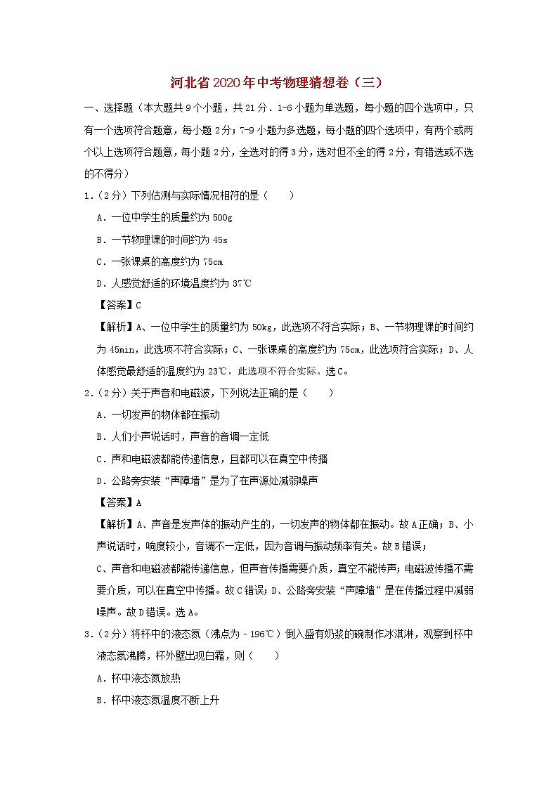
4.(2分)有一点燃的蜡烛,大小如图(a)所示,将它放在距离凸透镜18cm处,移动光屏的位置得到图(b)所示的清晰的像。则凸透镜的焦距可能为( )
A.9cm B.14cm C.6cm D.36cm
【答案】B
【解析】由图可知,烛焰的像是倒立放大的实像,因f<u<2f时,凸透镜成倒立放大的实像所以,f<18cm<2f,解得:9cm<f<18cm,选项中只有B符合。选B。
5.(2分)下列实例中有关惯性的说法正确的是( )
A.短跑运动员跑到终点时不能立刻停下是因为运动员具有惯性
B.汽车驾教员在驾驶汽年时系上安全带是为了减小自身的惯性
C.以较大速度运动的物体停下来比较困难说明惯性与速度有关
D.跳远运动员助跑起跳是为了增大惯性
【答案】A
【解析】A、短跑运动员跑到终点时不能立刻停下是因为运动员具有惯性。故A正确;B、汽车驾教员在驾驶汽年时系上安全带是为了防止惯性造成的伤害,但不能减小自身的惯性,故B错误;C、惯性是保持物体原来运动状态不变的性质,惯性的大小与物体的质量有关,与物体的速度无关。故C错误;D、跳远运动员在比赛中先助跑一段距离后才起跳,改变的只是速度,这是利用惯性来提高比赛成绩;而运动员的质量不变,所以运动员的惯性没变,故D错误。选A。
6.(2分)关于电磁现象,下列说法中正确的是( )
A.能自由转动的小磁针静止后,N 极指向地理南极附近
B.导体中的负电荷在做定向移动时一定产生磁场
C.交流发电机是通电导体在磁场中受力的应用,正常工作时将电能转化为机械能
D.将能自由转动的小磁针放在磁场中的 P 点,小磁针静止时,小磁针 N 极所指的方向就是 P 点磁场的方向
【答案】BD
【解析】A、磁体具有指向性,小磁针也是磁体,所以在地面上可以自由转动的小磁针静止时,其N极总是指向地理北方,故A错误;B、金属导体中的自由电子在做定向移动时,会形成电流,电流的周围一定会产生磁场,故B正确;C、发电机是利用电磁感应现象的原理制成的,工作时将机械能转化为电能,故C错误;D、将能自由转动的小磁针放在磁场中的P点,小磁针静止时,小磁针N极所指的方向就是P点磁场的方向,故D正确;选BD。
7.(3分)如图所示,将一木块放在弹簧上,用手压木块,弹簧被压缩。松开手,木块竖直向上飞起直到最高点。下列说法正确的是( )
A.手压木块时,手对木块的压力与弹簧对木块的支持力是一对平衡力
B.弹簧恢复原状过程中,弹性势能不变
C.木块在没有离开弹簧前,所受弹力方向竖直向上
D.木块到达最高点时,只受到重力作用
【答案】CD
【解析】A、手压木块时,木块受到重力、压力和弹簧的支持力,这三个力平衡。手对木块的压力小于弹簧对木块的支持力所以这两个力不是一对平衡力,故A错误;B、弹簧恢复原状过程中,弹性形变的程度变小,弹性势能减小,故B错误;C、木块在没有离开弹簧前,弹簧被压缩,所以木块受弹力方向竖直向上,故C正确;D、木块上升到最高点时,受到重力作用,不受其它力的作用,故D正确。选CD。
8.(3分)在如图所示电路中,电源电压和灯L的电阻均保持不变。开关S闭合后,在变阻器的滑片P从中点向b端滑动过程中,下列说法正确的是( )
A.电压表的示数不变 B.电灯L的亮度变暗
C.电流表A1的示数变小 D.电流表A2的示数变大
【答案】AC
【解析】由电路图可知,灯泡与滑动变阻器并联,电压表测电源的电压,电流表A2测通过滑动变阻器的电流,电流表A1测干路电流;A、电源的电压保持不变,移动滑片时,电压表V的读数不变,故A正确;B、并联电路中各支路独立工作、互不影响,移动滑片时,通过灯泡L的电流不变,实际功率不变,亮暗不变,故B错误;C、并联电路中干路电流等于各支路电流之和,干路电流变小,即电流表A1的示数变小,故C正确。D、在变阻器的滑片P从中点向b端滑动过程中,接入电路中的电阻变大,由I=可知,该支路的电流变小,即电流表A2的读数变小;故D错误;选AC。
9.(3分)将一凸透镜正对太阳,可在距凸透镜15cm处得到一个最小、最亮的光斑。现将该凸透镜和蜡烛、光屏安装到光具座上,并调整三心在同一高度上,位置如图所示。下列说法正确的是( )
A.此凸透镜的焦距为15cm
B.此时可以在光屏上观察到清晰缩小的像
C.将蜡烛移到20cm刻度处,移动光屏可在屏上得到清晰等大的像
D.将蜡烛移到40cm刻度处,移动光屏可在屏上得到清晰放大的像
【答案】AC
【解析】A、根据焦点和焦距的定义,当拿着凸透镜正对太阳光,在距透镜中心15cm处得到一个最小最亮的光斑,则该凸透镜的焦距为该点到透镜的距离,即焦距为15cm,故A正确。B、从图上看出,物距u=50.0cm﹣10.0cm=40.0cm,v=85cm﹣50cm=35cm,凸透镜u>2f,2f>v>f,成倒立、缩小的实像,此时像距大于二倍焦距,不会得到清晰的像,故B错误;C、将蜡烛移到20cm刻度处,u=50cm﹣20cm=30cm=2f,凸透镜成倒立等大的实像,故C正确;D、将蜡烛移到40cm刻度处,u=50cm﹣40cm=10cm,物距满足u<f,成正立、放大的虚像,虚像不能成在光屏上。故D错误。选AC。
二、填空及简答题(本大题共6个小题:每空1分,共19分)
10.(2分)五一放假期间,王露同学乘车回老家看望乡下的爷爷奶奶,坐在汽车上,他看见路旁的树木向后退去,他是以_________为参照物的;汽车行驶过程中,开了车窗,王露看到车内悬挂的窗帘在向_________飘动(选填“车内”或“车外”)
【答案】汽车;车外。
【解析】如果以地面为参照物的话,车和刘星应该是运动的,现在看到树木往后退,恰恰是选择了汽车为参照物,所以地面上的树才是运动的;汽车开动后,车外的空气相对汽车要比车内的空气流动快,由于流速快的地方压强小,所以窗帘向车外飘。
11.(4分)汽车在夜间行驶时,为什么不允许打开驾驶室里的电灯?
【答案】见解析
【解析】汽车夜间行驶时,车外光线较暗,若驾驶室开灯,车前的挡风玻璃相当于平面镜,会把驾驶室内的灯光反射到驾驶员的眼睛里,使驾驶员看不清车前较暗的路况,容易发生交通事故。
12.(2分)小霞家电能表5月底和6月底的示数分别如图甲、乙所示,则6月份她家消耗了_________ kW•h的电能。她关闭家里所有用电器,只使用电吹风,测得电能表转盘转动90r用时2min,则该电吹风的实际功率是_________ W。
【答案】260.5;900。
【解析】6月份消耗的电能:2585.8kW•h﹣2325.3kW•h=260.5kW•h;
指示灯闪烁90r,电路消耗电能为:W=kW•h=0.03kW•h,
用电器的功率:P===0.9kW=900W。
13.(4分)赵亮同学把刚喝完的矿泉水瓶盖上盖子,用力从中间拧了几圈,使矿泉水瓶内的气压增大,拧到一定程度,用手轻推瓶盖,只听到“砰”地一声,瓶盖飞出,同时瓶口有“白气”生成。这白气形成的原因是_________(填物态变化名称),此时瓶内气体的内能_________(填“增加”、“减少”、或“不变”).此过程是通过_________方式改变内能的,这与四冲程汽油机的_________冲程能量转化相似。
【答案】液化;减少;做功;做功。
【解析】使劲拧瓶的下部,使其严重变形,压缩瓶内空气,瓶内空气的压强增大,内能增加,温度升高;用手推开瓶盖,可看到瓶盖飞出数米远,瓶内气体对瓶盖做功,内能减少,温度降低。水蒸气液化形成小水滴,出现白雾;水蒸气将瓶盖推出的过程,把内能转化为机械能,与热机的做功冲程相似。
14.(2分)小明家在用管道天然气烧水时,将2kg水从20℃加热至100℃,水吸收的热量为_________ J;若用去天燃气0.0336m3,已知家用燃气灶的效率为50%,c水=4.2×103J/(kg•℃),则天然气的热值为_________ J/m3。
【答案】6.72×105;4×107。
【解析】(1)水吸收的热量:
Q吸=cm(t﹣t0)=4.2×103J/(kg•℃)×2kg×(100℃﹣20℃)=6.72×105J;
(2)由η==50%可得天然气完全燃烧放出的热量:
Q放===1.344×106J;
由Q放=qV得天然气的热值:q===4×107J/m3。
15.(5分)综合开放题:
(1)如图所示,观察三幅图景,其共同反映了哪些物理知识:请写出其中的两条。
①_________;
②_________。
(2)如图为某同学乘出租车到达世界之窗时的车费发票,如果出租车是在平直的公路上匀速行驶,且其受到的牵引力的大小为2×103N,请你根据题目提供的信息,计算出出租车行驶过程中的哪些物理量?(请至少写出三个,要求注明是哪个物量并写出正确结果,不要求计算过程)
样例:出租车受到的阻力为2×103N;
① _________
② _________
③ _________。
【答案】(1)①重力的方向总是竖直向下;②力可以改变物体的运动状态;(2)①乘车时间,10min;②行驶速度,75km/h;③发动机功率,4.17×104W。
【解析】(1)由图可知,三个图中的物体都由高处落下,故说明它们都受到重力的作用,同时由于受重力而改变了物体的运动状态,故可回答为:①重力的方向总是竖直向下;②力可以改变物体的运动状态;(2)由发票信息可知:①上车时间11:20,下车时间11:30,所以乘车时间是10min;②出租车行驶速度是v===75km/h;③出租车发动机的功率为P===Fv=2×103N×m/s≈4.17×104W。
三、实验探究题(本大共2个小题:第16小题6分,第17小题6分,共12分)
16.(6分)在学习液体的压强知识时,老师使用了如图所示的实验装置:容器中央位置用隔板分
成左右两部分,隔板下部有一用薄橡皮膜封闭的圆孔。当橡皮膜两侧的压强不同时,橡皮膜会向压强小的一侧凸起。请你和老师一起完成下述实验。
(1)这个装置_________(选填“是”或“不是”)连通器。
(2)老师先在装置两侧倒入不同深度的水(如图所示),通过观察橡皮膜的凸起情况可以得出:同种液体,_________越大,压强越大。
(3)接着,老师向左侧加盐并适当加水,直到左右两侧的液面相平,此时会观察到橡皮膜向_________(选填“左”或“右”)侧凸起,由此说明:_________。
(4)随后,老师又向右侧注水,当水面距离橡皮膜12cm时,观察到橡皮膜不向任何一方凸起。已知此时左侧盐水液面距离橡皮膜10cm,则左侧盐水的密度为_________ kg/m3。
【拓展】完成上述实验后,老师还想借助上述装置测量一个实心固体小球的密度。在第(4)问所述情景的基础上,老师将小球放在右侧的水中,发现小球沉底,此时向左侧加入相同的盐水,当盐水液面升高1.5cm时,观察到橡皮膜不向任何一方凸起;让装置再恢复到第(4)问所述的状态,把小球放在左侧的盐水中,发现小球漂浮。此时向右侧加入适量水,当观察到橡皮膜不向任何一方凸起时,停止加水,此时水面升高2cm;则小球的密度为_________ g/cm3(结果保留两位小数)。
【答案】(1)不是;(2)深度;(3)右;深度相同,液体密度越大,压强越大;(4)1.2×103;【拓展】1.11。
【解析】(1)根据题干描述,该装置隔板下部有一用薄橡皮膜封闭的圆孔,即隔板两侧并不连通,故不是连通器;(2)通过观察橡皮膜的凸起情况可知,左侧液体对橡皮膜的压强大,由此可知,同种液体,深度越大,压强越大;(3)老师向左侧加盐并适当加水,直到左右两侧的液面相平,盐水密度比水的密度大,因为深度相同时,液体密度越大,压强越大,所以左侧压强大,此时会观察到橡皮膜向右侧凸起,(4)若右侧注入的是水,水面距离橡皮膜12cm,左侧注入的盐水,盐水面到橡皮膜的距离为10cm,此时橡皮膜相平,则水对橡皮膜的压强和盐水对橡皮膜的压强相等,故p盐水=p水=ρ水gh水=1.0×103kg/m3×10N/kg×0.12m=1200Pa,因为p=ρgh,所以ρ盐水===1.2×103kg/m3;【拓展】:老师将小球放在右侧的水中,发现小球沉底,此时向左侧加入相同的盐水,当盐水液面升高1.5cm时,观察到橡皮膜不向任何一方凸起,可得等式:ρ盐gh′盐=ρ水gh′水,即1.2×103kg/m3×10N/kg×(0.1+0.015)m=1×103kg/m3×10N/kg×h′水;则h′水=0.138m=13.8cm,上升的水的高度△h水=1.8cm,
把小球放在左侧的盐水中,发现小球漂浮。此时向右侧加入适量水,当观察到橡皮膜不向任何一方凸起时,停止加水,此时水面升高2cm,可得等式:
ρ盐gh″盐=ρ水gh″水,即1.2×103kg/m3×10N/kg×h″盐=1×103kg/m3×10N/kg×(0.12+0.02)m,h″盐=×10﹣2 m,盐水上升的高度△h盐=cm,
第一种情况下,因为小球沉底,升高的水的体积与球体积相同,
第二种情况下,小球漂浮,上升的盐水的质量与小球质量相同,假设隔板两侧的底面积为S,则小球的密度ρ===1.11g/cm3。
17.(6分)为了验证并联电路的电流特点,小薇设计了如图丁所示的电路进行实验。
(1)在连接电路时,开关应处于_________状态。
(2)小薇先将电流表接在L1所在的支路,闭合开关后,观察到灯L2发光,但灯L1不发光,电流表的示数为零,电路可能存在的故障是:_________
(3)排除故障后,她测出了L1、L2支路和干路上的电流分别为I1、I2和I,电流表示数如图甲、乙、丙所示,可读出:I1=0.5A,I2=_________ A,I=_________ A.根据测量结果,在误差允许范围内你认为并联电路中干路电流和各支路电流的关系是:_________。(写出关系式即可)
(4)为了验证结论的普遍性,小薇采用了更换不同灯泡继续实验的方法进行验证,你还可以采用的方法是:_________。
【答案】(1)断开;(2)L1或电流表断路;(3)0.52;1;I=I1+I2;(4)用改变电源电压继续实验的方法进行验证。
【解析】(1)为了保护电路,连接电路之前,开关应该是断开的。(2)灯L2发光,但灯L1不发光,电流表的示数为零,说明L1支路不可能短路,只能是断路,即电路可能存在的故障是L1或电流表断路。(3)由图可知,乙电流表的量程为0~0.6A,分度值为0.02A,则I2=0.52A;丙电流表的量程为0~3A,分度值0.1A,则I=1A;根据测量结果可知,在误差范围内I=I1+I2。(4)为了验证结论的普遍性,改变电路中的电流还可以采用的方法是用改变电源电压继续实验的方法进行验证。
四、计算题(每题6分,共12分)
18.(6分)斜面是一种常见的简单机械,在生产和生活中利用斜面提升物体可以省力。与物体在水平面上不同的是,在斜面上物体由于受重力的作用有下滑的趋势,可以等效为物体受到沿斜面向下力的作用。图示为倾角θ=30°的固定斜面,用平行于斜面向上的拉力F=4N,将一物体从斜面底端匀速拉上斜面,所用的拉力要大于摩擦力,已知物体上升的高度h=1m。
(1)求拉力F做的功。
(2)若沿斜面匀速向下拉动物体,拉力减小为F1=3N,求物体与斜面间的滑动摩擦力。
【答案】(1)拉力F做的功为8J。(2)物体与斜面间的滑动摩擦力为3.5N。
【解析】(1)由题知,斜面倾角θ=30°,
所以斜面长:s=2h=2×1m=2m,
所以拉力F做的功:W=Fs=4N×2m=8J;
(2)物体沿斜面向上和沿斜面向下匀速运动时,物体受到的摩擦力f和沿斜面向下的分力F2不变,物体沿斜面向上和沿斜面向下匀速运动时,受力情况如图所示:
由力的平衡条件可知:F=f+F2,f=F1+F2,
联立两式可得:f===3.5N。
19.(6分)如图所示电路中电源电压不变,电表为实验室常用电表(电流表量程有0〜0.6A和0〜3A;电压表量程有0〜3V和0〜15V)。R0阻值为10Ω,R1标有“30Ω1.5A”字样,R2标有“20Ω2A”字样。只闭合S2,R2的滑片置于中点时,电流表示数为1.2A。
(1)求电源电压。
(2)只闭合S2时,求R0消耗的最大功率。
(3)将R2的滑片置于最左端不动。用另一电源替换原有电源,同时在电路中再接入两个与A相同规格的电流表A1、A2(各电表可能重新选择量程),将R1的滑片置于中点后,同时闭合S1和S2,电流表A、A1、A2的偏转角度之比为1:2:3,调节R2滑片至某位置时,有两个电表指针满偏。求电源电压和在满足电路安全的情况下R1消耗功率的范围。
【答案】(1)电源电压为24V;(2)只闭合S2时,R0消耗的最大功率为57.6W;(3)R1消耗功率的范围为1.2W≤P≤3.6W。
【解析】(1)当只闭合S2时,R2的滑片置于中点,该电路为串联电路,电阻R0和R2串联接入电路中,R2接入电路的电阻为10Ω;此时I1=1.2A;
根据I=可知,电源电压为:U=I1(R0+R2)=1.2A×(10Ω+×20Ω)=24V;
(2)只闭合S2时,R0与R2串联接入电路中,对定值电阻R0而言,由P=I2R可得:当电路中电流最大时,R0消耗的功率最大;
当R2滑片移至最左端时,电路中的电流为;I===2.4A;
由于R0与R2串联,根据的规格可知,通过电路的最大电流为2A,即滑动变阻器的滑片不能移至最左端;
R0消耗的最大功率为:P0max=I2R0=(2A)2×10Ω=40W;
(3)将R2的滑片置于最左端,此时R2不接入电路中,该电路为并联电路,即电阻R0和R1并联接入电路中,当P置于中点时,R1=15Ω;
电流表A、A1、A2的偏转角度之比为1:2:3,由于干路中的电流等于各支路电流的和,干路中的电流是最大的,所以可得干路中电流表A量程为0~3A,A1、A2的量程均为0~0.6A;电流表A1的示数小于电流表A2的示数,由于R0的电阻小于R1的阻值,根据I=可知,电压相等,则通过R0的电流为大于通过R1的电流,即A1测量的是R1的电流,A2测量的是R0的电流;则:=;A1、A2的量程均为0~0.6A,且A1与R1串联,A2与R0串联,当P置于某一位置时,有两个电表满偏;
①若A与A1满偏,则通过R0的电流I0=3A﹣0.6A=2.4A,则通过A2的电流超过了0~0.6A的量程,不符合题意;
②若A与A2满偏,则I0=0.6A,则通过R1的电流I1=3A﹣0.6A=2.4A,则通过A1的电流超过了0~0.6A的量程,不符合题意;
③所以应该是A1、A2满偏;
此时,电源电压U=I0R0=0.6A×10Ω=6V;
当R1的阻值阻值最大时,通过R1的电流最小,此时的功率最小,则最小功率为:P小===1.2W;
最大功率为:P大=UI1=6V×0.6A=3.6W;
则:R1的功率范围为1.2W≤P≤3.6W。