2021高考物理一轮复习第五章机械能第3讲机械能守恒定律及应用学案作业(含解析)新人教版
展开第3讲 机械能守恒定律及应用
一、重力做功与重力势能的关系
1.重力做功的特点
(1)重力做功与路径无关,只与始末位置的高度差有关.
(2)重力做功不引起物体机械能的变化.
2.重力势能
(1)表达式:Ep=mgh.
(2)重力势能的特点
重力势能是物体和地球所共有的,重力势能的大小与参考平面的选取有关,但重力势能的变化与参考平面的选取无关.
3.重力做功与重力势能变化的关系
(1)定性关系:重力对物体做正功,重力势能减小;重力对物体做负功,重力势能增大;
(2)定量关系:重力对物体做的功等于物体重力势能的减小量.即WG=-(Ep2-Ep1)=-ΔEp.
自测1 关于重力势能,下列说法中正确的是( )
A.物体的位置一旦确定,它的重力势能的大小也随之确定
B.物体与零势能面的距离越大,它的重力势能也越大
C.一个物体的重力势能从-5J变化到-3J,重力势能减少了
D.重力势能的减少量等于重力对物体做的功
答案 D
二、弹性势能
1.定义:发生弹性形变的物体之间,由于有弹力的相互作用而具有的势能.
2.弹力做功与弹性势能变化的关系:
弹力做正功,弹性势能减小;弹力做负功,弹性势能增加.即W=-ΔEp.
自测2 (多选)关于弹性势能,下列说法中正确的是( )
A.任何发生弹性形变的物体,都具有弹性势能
B.任何具有弹性势能的物体,一定发生了弹性形变
C.物体只要发生形变,就一定具有弹性势能
D.弹簧的弹性势能只跟弹簧被拉伸或压缩的长度有关
答案 AB
三、机械能守恒定律
1.内容:在只有重力或弹力做功的物体系统内,动能与势能可以互相转化,而总的机械能保持不变.
2.表达式:mgh1+mv=mgh2+mv.
3.机械能守恒的条件
(1)系统只受重力或弹簧弹力的作用,不受其他外力.
(2)系统除受重力或弹簧弹力作用外,还受其他内力和外力,但这些力对系统不做功.
(3)系统内除重力或弹簧弹力做功外,还有其他内力和外力做功,但这些力做功的代数和为零.
(4)系统跟外界没有发生机械能的传递,系统内、外也没有机械能与其他形式的能发生转化.
自测3 下列几种运动中,机械能一定守恒的是( )
A.做匀速直线运动的物体
B.做匀变速直线运动的物体
C.做平抛运动的物体
D.做匀速圆周运动的物体
答案 C
解析 做匀速直线运动的物体,动能不变,重力势能可能变化,机械能不一定守恒,故A错误;若是在水平面上的匀加速直线运动,动能增大,重力势能不变,则机械能不守恒,故B错误;做平抛运动的物体,只有重力做功,机械能必定守恒,故C正确;若物体在竖直平面内做匀速圆周运动,动能不变,重力势能在变化,机械能不守恒,故D错误.
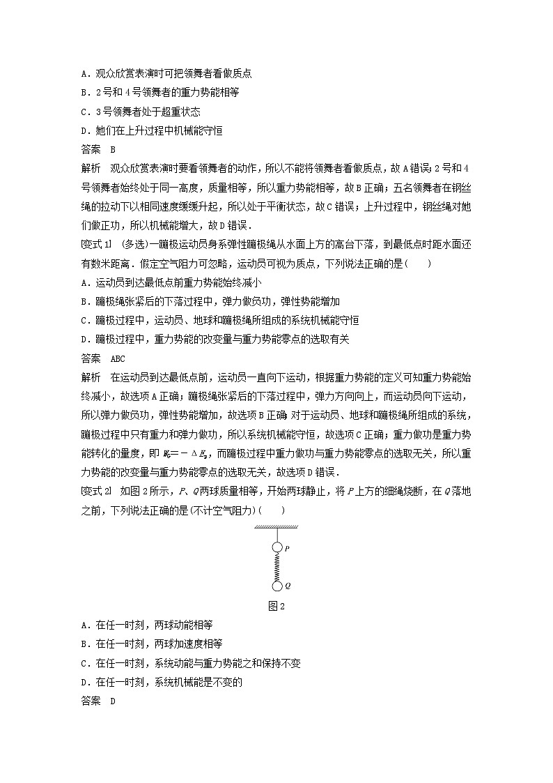
例1 (2019·湖南衡阳市第二次联考)2019年春晚在开场舞蹈《春海》中拉开帷幕.如图1所示,五名领舞者在钢丝绳的拉动下以相同速度缓缓升起,若五名领舞者的质量(包括衣服和道具)相等,下面说法中正确的是( )
图1
A.观众欣赏表演时可把领舞者看做质点
B.2号和4号领舞者的重力势能相等
C.3号领舞者处于超重状态
D.她们在上升过程中机械能守恒
答案 B
解析 观众欣赏表演时要看领舞者的动作,所以不能将领舞者看做质点,故A错误;2号和4号领舞者始终处于同一高度,质量相等,所以重力势能相等,故B正确;五名领舞者在钢丝绳的拉动下以相同速度缓缓升起,所以处于平衡状态,故C错误;上升过程中,钢丝绳对她们做正功,所以机械能增大,故D错误.
变式1 (多选)一蹦极运动员身系弹性蹦极绳从水面上方的高台下落,到最低点时距水面还有数米距离.假定空气阻力可忽略,运动员可视为质点,下列说法正确的是( )
A.运动员到达最低点前重力势能始终减小
B.蹦极绳张紧后的下落过程中,弹力做负功,弹性势能增加
C.蹦极过程中,运动员、地球和蹦极绳所组成的系统机械能守恒
D.蹦极过程中,重力势能的改变量与重力势能零点的选取有关
答案 ABC
解析 在运动员到达最低点前,运动员一直向下运动,根据重力势能的定义可知重力势能始终减小,故选项A正确;蹦极绳张紧后的下落过程中,弹力方向向上,而运动员向下运动,所以弹力做负功,弹性势能增加,故选项B正确;对于运动员、地球和蹦极绳所组成的系统,蹦极过程中只有重力和弹力做功,所以系统机械能守恒,故选项C正确;重力做功是重力势能转化的量度,即WG=-ΔEp,而蹦极过程中重力做功与重力势能零点的选取无关,所以重力势能的改变量与重力势能零点的选取无关,故选项D错误.
变式2 如图2所示,P、Q两球质量相等,开始两球静止,将P上方的细绳烧断,在Q落地之前,下列说法正确的是(不计空气阻力)( )
图2
A.在任一时刻,两球动能相等
B.在任一时刻,两球加速度相等
C.在任一时刻,系统动能与重力势能之和保持不变
D.在任一时刻,系统机械能是不变的
答案 D
解析 细绳烧断后,由于弹簧处于伸长状态,通过对P、Q两球受力分析可知aP>aQ,在任一时刻,两球的动能不一定相等,选项A、B错误;系统内有弹力做功,弹性势能发生变化,系统的动能与重力势能之和发生变化,选项C错误;Q落地前,两球及弹簧组成的系统只有重力和弹簧的弹力做功,整个系统的机械能守恒,选项D正确.
1.表达式
2.一般步骤
3.选用技巧
在处理单个物体机械能守恒问题时通常应用守恒观点和转化观点,转化观点不用选取零势能面.
例2 如图3所示,倾角为37°的斜面与一竖直光滑圆轨道相切于A点,轨道半径R=1m,将滑块由B点无初速度释放,滑块恰能运动到圆周的C点,OC水平,OD竖直,xAB=2m,滑块可视为质点,取g=10m/s2,sin37°=0.6,cos37°=0.8,求:
图3
(1)滑块在斜面上运动的时间;
(2)若滑块能从D点抛出,滑块仍从斜面上无初速度释放,释放点至少应距A点多远.
答案 (1)1s (2)5.75m
解析 (1)设滑块到达A点的速度为vA,从A到C过程机械能守恒有
mv=mgRcos37°
从B到A过程,滑块做匀加速直线运动,由匀变速直线运动规律可知v=2axAB
vA=at
联立各式解得a=4m/s2,t=1s
(2)设滑块能从D点抛出的最小速度为vD,在D点,由重力提供向心力,有mg=m
从A到D由机械能守恒有
mvA′2=mgR(1+cos37°)+mv
vA′2=2ax′
联立各式解得x′=5.75m.
变式3 如图4所示,在竖直平面内有由圆弧AB和圆弧BC组成的光滑固定轨道,两者在最低点B平滑连接.AB弧的半径为R,BC弧的半径为.一小球在A点正上方与A相距处由静止开始自由下落,经A点沿圆弧轨道运动.
图4
(1)求小球在B、A两点的动能之比;
(2)通过计算判断小球能否沿轨道运动到C点.
答案 (1)5∶1 (2)能,理由见解析
解析 (1)设小球的质量为m,小球在A点的动能为EkA,由机械能守恒得
EkA=mg·①
设小球在B点的动能为EkB,同理有
EkB=mg·②
由①②式得=5③
(2)若小球能沿轨道运动到C点,小球在C点所受轨道的正压力FN应满足FN≥0④
设小球在C点的速度大小为vC,由牛顿第二定律和向心加速度公式有
FN+mg=m⑤
由④⑤式得vC≥
对全程由机械能守恒定律得mg·=mvC′2⑦
则vC′=
vC的最小值恰好等于vC′,即小球恰好可以沿轨道运动到C点.
1.对多个物体组成的系统要注意判断物体运动过程中,系统的机械能是否守恒.
2.注意寻找用绳或杆相连接的物体间的速度关系和位移关系.
3.列机械能守恒方程时,一般选用ΔEk=-ΔEp或ΔEA=-ΔEB的形式.
例3 (2019·东北三省三校第二次联合模拟)如图5所示,竖直平面内固定两根足够长的细杆L1、L2,两杆不接触,且两杆间的距离忽略不计.两个小球a、b(视为质点)质量均为m,a球套在竖直杆L1上,b球套在水平杆L2上,a、b通过铰链用长度为l的刚性轻杆L连接,将a球从图示位置(轻杆与L2杆夹角为45°)由静止释放,不计一切摩擦,已知重力加速度为g.在此后的运动过程中,下列说法中正确的是( )
图5
A.a球和b球所组成的系统机械能不守恒
B.b球的速度为零时,a球的加速度大小为零
C.b球的最大速度为
D.a球的最大速度为
答案 C
解析 a球和b球组成的系统没有外力做功,只有a球和b球的动能和重力势能相互转换,因此a球和b球所组成的系统机械能守恒,A错误;设轻杆L和水平杆L2的夹角为θ,由运动关联可知vbcosθ=vasinθ,则vb=vatanθ,可知当b球的速度为零时,轻杆L处于水平位置且与杆L2平行,则此时a球在竖直方向只受重力mg,因此a球的加速度大小为g,B错误;当杆L和杆L1第一次平行时,a球运动到最下方,b球运动到L1和L2交点位置,b球的速度达到最大,此时a球的速度为0,因此由系统机械能守恒有mg(l+l)=mv,解得vb=,C正确;当轻杆L和杆L2第一次平行时,由运动的关联可知此时b球的速度为零,由系统机械能守恒有mg·l=mv,解得va=,此时a球具有向下的加速度g,故此时a球的速度不是最大,a球将继续向下做加速度减小的加速运动,到加速度为0时速度达到最大,D错误.
变式4 (多选)(2019·云南昆明市4月质检)如图6所示,质量为m的小环(可视为质点)套在固定的光滑竖直杆上,一足够长且不可伸长的轻绳一端与小环相连,另一端跨过光滑的定滑轮与质量为M的物块相连,已知M=2m.与定滑轮等高的A点和定滑轮之间的距离为d=3m,定滑轮大小及质量可忽略.现将小环从A点由静止释放,小环运动到C点速度为0,重力加速度取g=10m/s2,则下列说法正确的是(sin53°=0.8,cos53°=0.6)( )
图6
A.A、C间距离为4m
B.小环最终静止在C点
C.小环下落过程中减少的重力势能始终等于物块增加的机械能
D.当小环下滑至绳与杆的夹角为60°时,小环与物块的动能之比为2∶1
答案 AD
解析 小环运动到C点时,由机械能守恒得:mgLAC=Mg(-d),解得:LAC=4m,故A正确;假设小环最终静止在C点,则绳中的拉力大小等于2mg,在C点对小环有:FT==mg≠2mg,所以假设不成立,小环不能静止,故B错误;由机械能守恒可知,小环下落过程中减少的重力势能转化为物块增加的机械能和小环增加的动能,故C错误;将小环的速度沿绳和垂直绳方向分解,沿绳方向的速度即为物块的速度vM=vmcos60°,由Ek=
mv2可知,小环与物块的动能之比为2∶1,故D正确.
1.由于弹簧的形变会具有弹性势能,系统的总动能将发生变化,若系统所受的外力(除重力外)和除弹簧弹力以外的内力不做功,系统机械能守恒.
2.弹簧两端物体把弹簧拉伸至最长(或压缩至最短)时,两端的物体具有相同的速度,弹性势能最大.
3.如果系统每个物体除弹簧弹力外所受合力为零,当弹簧为自然长度时,系统内弹簧某一端的物体具有最大速度(如绷紧的弹簧由静止释放).
例4 (多选)(2019·湖南衡阳市第二次模拟)如图7所示,一根轻弹簧一端固定在O点,另一端固定一个带有孔的小球,小球套在固定的竖直光滑杆上,小球位于图中的A点时,弹簧处于原长,现将小球从A点由静止释放,小球向下运动,经过与A点关于B点对称的C点后,小球能运动到最低点D点,OB垂直于杆,则下列结论正确的是( )
图7
A.小球从A点运动到D点的过程中,其最大加速度一定大于重力加速度g
B.小球从B点运动到C点的过程,小球的重力势能和弹簧的弹性势能之和可能增大
C.小球运动到C点时,重力对其做功的功率最大
D.小球在D点时弹簧的弹性势能一定最大
答案 AD
解析 在B点时,小球的加速度为g,在BC间弹簧处于压缩状态,小球在竖直方向除受重力外还有弹簧弹力沿竖直方向向下的分力,所以小球从A点运动到D点的过程中,其最大加速度一定大于重力加速度g,故A正确;由机械能守恒可知,小球从B点运动到C点的过程,小球做加速运动,即动能增大,所以小球的重力势能和弹簧的弹性势能之和一定减小,故B错误;小球运动到C点时,由于弹簧的弹力为零,合力为重力G,所以小球从C点往下还会加速一段,所以小球在C点的速度不是最大,即重力的功率不是最大,故C错误;D点为小球运动的最低点,即速度为零,弹簧形变量最大,所以小球在D点时弹簧的弹性势能最大,故D正确.
变式5 (2019·安徽巢湖市质检)如图8所示,光滑水平轨道AB与光滑半圆形轨道BC在B点相切连接,半圆轨道半径为R,轨道AB、BC在同一竖直平面内.一质量为m的物块在A处压缩弹簧,并由静止释放,物块恰好能通过半圆轨道的最高点C.已知物块在到达B点之前已经与弹簧分离,重力加速度为g.求:
图8
(1)物块由C点平抛出去后在水平轨道上的落点到B点的距离;
(2)物块在B点时对半圆轨道的压力大小;
(3)物块在A点时弹簧的弹性势能.
答案 (1)2R (2)6mg (3)mgR
解析 (1)因为物块恰好能通过C点,则有:mg=m
x=vCt,2R=gt2
解得x=2R
即物块在水平轨道上的落点到B点的距离为2R;
(2)物块由B到C过程中机械能守恒,
则有mv=2mgR+mv
设物块在B点时受到的半圆轨道的支持力为FN,
则有:FN-mg=m,
解得FN=6mg
由牛顿第三定律可知,物块在B点时对半圆轨道的压力大小FN′=FN=6mg.
(3)由机械能守恒定律可知,物块在A点时弹簧的弹性势能为
Ep=2mgR+mv,解得Ep=mgR.
1.(多选)下列说法正确的是( )
A.如果物体受到的合力为零,则其机械能一定守恒
B.如果物体受到的合力做功为零,则其机械能一定守恒
C.物体沿光滑曲面自由下滑的过程中,其机械能一定守恒
D.做匀加速运动的物体,其机械能可能守恒
答案 CD
解析 物体沿光滑曲面自由下滑的过程中,只有重力做功,所以机械能守恒,选项C正确;做匀加速运动的物体,其机械能可能守恒,如自由落体运动,选项D正确.
2.蹦极是一项非常刺激的户外休闲活动.某蹦极跳塔高度为68米,身系弹性蹦极绳的蹦极运动员从高台跳下,下落高度大约为50米.假定空气阻力可忽略,运动员可视为质点.下列说法正确的是( )
A.运动员到达最低点前加速度先不变后增大
B.蹦极过程中,运动员的机械能守恒
C.蹦极绳张紧后的下落过程中,动能一直减小
D.蹦极绳张紧后的下落过程中,弹力一直增大
答案 D
解析 蹦极绳张紧前,运动员只受重力,加速度不变,蹦极绳张紧后,运动员受重力、弹力,开始时重力大于弹力,加速度向下,后来重力小于弹力,加速度向上,则蹦极绳张紧后,运动员加速度先减小到零再反向增大,故A错误;蹦极过程中,运动员和弹性绳组成的系统的机械能守恒,故B错误;蹦极绳张紧后的下落过程中,运动员加速度先减小到零再反向增大,运动员速度先增大再减小,运动员动能先增大再减小,故C错误;蹦极绳张紧后的下落过程中,弹性绳的伸长量增大,弹力一直增大,故D正确.
3.如图1所示,将一个内外侧均光滑的半圆形槽置于光滑的水平面上,槽的左侧有一竖直墙壁.现让一小球自左端槽口A点的正上方由静止开始下落,小球从A点与半圆形槽相切进入槽内,则下列说法正确的是( )
图1
A.小球在半圆形槽内运动的全过程中,只有重力对它做功
B.小球从A点向半圆形槽的最低点运动的过程中,小球处于失重状态
C.小球从A点经最低点向右侧最高点运动的过程中,小球与槽组成的系统机械能守恒
D.小球从下落到从右侧离开槽的过程中机械能守恒
答案 C
解析 小球从A点向半圆形槽的最低点运动的过程中,半圆形槽有向左运动的趋势,但实际上没有动,整个系统中只有重力做功,所以小球与槽组成的系统机械能守恒;小球过了半圆形槽的最低点以后,半圆形槽向右运动,系统没有其他形式的能量产生,满足机械能守恒的条件,所以系统的机械能守恒;小球从A点至到达槽最低点过程中,小球先失重,后超重;小球由最低点向右侧最高点运动的过程中,半圆形槽也向右移动,半圆形槽对小球做负功,小球的机械能不守恒,故选项C正确.
4.如图2所示,在下列不同情形中将光滑小球以相同速率v射出,忽略空气阻力,结果只有一种情形小球不能到达天花板,则该情形是( )
图2
A.甲B.乙C.丙D.丁
答案 B
5.如图3所示,可视为质点的小球A、B用不可伸长的细软轻线连接,跨过固定在地面上、半径为R的光滑圆柱,A的质量为B的两倍.当B位于地面上时,A恰与圆柱轴心等高.将A由静止释放,B上升的最大高度是( )
图3
A.2RB.C.D.
答案 C
解析 设B球质量为m,则A球质量为2m,A球刚落地时,两球速度大小都为v,根据机械能守恒定律得2mgR=(2m+m)v2+mgR,得v2=gR,B球继续上升的高度h==,B球上升的最大高度为h+R=R,故选C.
6.(2019·江西景德镇市模拟)如图4所示,将一质量为m的小球从A点以初速度v斜向上抛出,小球先后经过B、C两点.已知B、C之间的竖直高度和C、A之间的竖直高度都为h,重力加速度为g,取A点所在的水平面为参考平面,不考虑空气阻力,则( )
图4
A.小球在B点的机械能是C点机械能的两倍
B.小球在B点的动能是C点动能的两倍
C.小球在B点的动能为mv2+2mgh
D.小球在C点的动能为mv2-mgh
答案 D
7.(多选)(2019·山东临沂市2月检测)如图5所示,半径为R的光滑圆弧轨道AO对接半径为2R的光滑圆弧轨道OB于O点.可视为质点的物体从上面圆弧的某点C由静止下滑(C点未标出),物体恰能从O点平抛出去.则( )
图5
A.∠CO1O=60°
B.∠CO1O=90°
C.落地点距O2的距离为2R
D.落地点距O2的距离为2R
答案 BC
解析 要使物体恰能从O点平抛出去,在O点有mg=m,解得物体从O点平抛出去的最小速度为v=.设∠CO1O=θ,由机械能守恒定律可知,mgR(1-cosθ)=mv2,解得θ=90°,故选项A错误,B正确;由平抛运动规律可得,x=vt,2R=gt2,解得落地点距O2的距离为2R,选项C正确,D错误.
8.(多选)(2019·安徽安庆市二模)如图6所示,光滑细杆MN倾斜固定,与水平方向夹角为θ,一轻质弹簧一端固定在O点,另一端连接一小球,小球套在细杆上,O与杆MN在同一竖直平面内,P为MN的中点,且OP垂直于MN,已知小球位于杆上M、P两点时,弹簧的弹力大小相等且在弹性限度内.现将小球从细杆顶端M点由静止释放,则在小球沿细杆从M点运动到N点的过程中(重力加速度为g),以下判断正确的是( )
图6
A.弹簧弹力对小球先做正功再做负功
B.小球加速度大小等于gsinθ的位置有三个
C.小球运动到P点时的速度最大
D.小球运动到N点时的动能是运动到P点时动能的两倍
答案 BD
9.(2020·甘肃兰州市检测)如图7所示,竖直平面内固定着由两个半径均为R的四分之一圆弧构成的细管道ABC,圆心连线O1O2水平.轻弹簧左端固定在竖直挡板上,右端靠着质量为m的小球(小球的直径略小于管道内径),长为R的薄板DE置于水平面上,薄板的左端D到管道右端C的水平距离为R.开始时弹簧处于锁定状态,具有一定的弹性势能.解除锁定,小球离开弹簧后进入管道,最后从C点抛出(不计一切摩擦,重力加速度为g),小球经C点时对轨道外侧的弹力大小为mg.
图7
(1)求弹簧锁定时具有的弹性势能Ep;
(2)试通过计算判断小球能否落在薄板DE上.
答案 (1)3mgR (2)见解析
解析 (1)从解除弹簧锁定到小球运动到C点的过程,弹簧和小球组成的系统机械能守恒,设小球到达C点的速度大小为v1,根据机械能守恒定律可得Ep=2mgR+mv
由题意知,小球经C点时所受的弹力的大小为mg,方向竖直向下,由牛顿第二定律,
mg+mg=
联立解得v1=,Ep=3mgR.
(2)小球离开C点后做平抛运动,设从抛出到落到水平面上的时间为t,根据平抛运动规律有
2R=gt2,x=v1t
解得x=2R>2R
所以小球不能落在薄板DE上.
10.如图8所示,半径为R的光滑圆周轨道AB固定在竖直平面内,O为圆心,OA与水平方向的夹角为30°,OB在竖直方向.一个可视为质点的小球从O点正上方某处以某一水平初速度向右抛出,小球恰好能无碰撞地从A点进入圆轨道内侧,此后沿圆轨道运动到达B点.已知重力加速度为g,求:(不计空气阻力)
图8
(1)小球初速度的大小;
(2)小球运动到B点时对圆轨道压力的大小.
答案 (1) (2)6mg
解析 (1)设小球的初速度大小为v0,飞行时间为t,则在水平方向有Rcos30°=v0t
在竖直方向有h1=gt2,vy=gt
小球运动到A点时与轨道无碰撞,故tan30°=
联立解得v0=,h1=R.
(2)抛出点距轨道最低点的高度h=R+Rsin30°+h1
设小球运动到最低点B时速度为v,圆轨道对小球的弹力大小为FN,
根据机械能守恒有mgh+mv=mv2
根据牛顿第二定律有FN-mg=m
联立解得FN=6mg
由牛顿第三定律,在B点时小球对圆轨道的压力大小为FN′=FN=6mg.
11.(2020·陕西商洛市调研)如图9甲所示,竖直平面内的光滑轨道由倾斜直轨道AB和圆轨道BCD组成,AB和BCD相切于B点,CD连线是圆轨道竖直方向的直径(C、D为圆轨道的最低点和最高点),已知∠BOC=30°.可视为质点的小滑块从轨道AB上高H处的某点由静止滑下,用力传感器测出小滑块经过圆轨道最高点D时对轨道的压力为F,并得到如图乙所示的压力F与高度H的关系图象,取g=10m/s2.求:
图9
(1)滑块的质量和圆轨道的半径;
(2)是否存在某个H值,使得小滑块经过最高点D后能直接落到直轨道AB上与圆心等高的点?若存在,请求出H值;若不存在,请说明理由.
答案 (1)0.1kg 0.2m (2)存在 0.6m
解析 (1)设小滑块的质量为m,圆轨道的半径为R
根据机械能守恒定律得mg(H-2R)=mv,由牛顿
第三定律可知轨道对小滑块的支持力F′=F,由牛顿第二定律有,F′+mg=
得:F=F′=-mg=-5mg
取点(0.50m,0)和(1.00m,5.0N)代入上式得:
m=0.1kg,R=0.2m
(2)假设小滑块经过最高点D后能直接落到直轨道AB上与圆心等高的E点,如图所示,
由几何关系可得
OE==0.4m
设小滑块经过最高点D时的速度为vD′
由题意可知,小滑块从D点运动到E点,水平方向的位移为OE,竖直方向上的位移为R,则OE=vD′t,R=gt2
解得vD′=2m/s
而小滑块过D点的临界速度vD0==m/s
由于vD′>vD0,所以存在一个H值,使得小滑块经过最高点D后能直接落到直轨道AB上与圆心等高的点,由机械能守恒定律得
mg(H-2R)=mvD′2
解得H=0.6m.

