2020届二轮复习:专练2 古代中国经济 作业
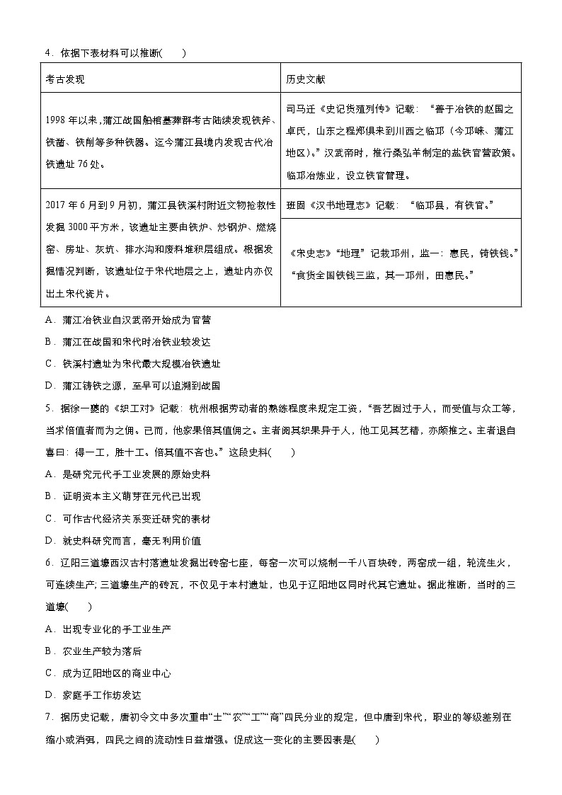
展开1.(2019·新课标全国Ⅰ卷高考·27)明中后期,大运河流经的东昌府是山东最重要的棉花产区,所产棉花多由江淮商人坐地收揽,沿运河运至江南,而后返销棉布。这一现象产生的主要因素是( )A.交通方式的变革 B.土地制度的调整C.货币制度的改变 D.地区经济的差异2.(2019·新课标全国Ⅱ卷高考·27)研究表明,明代大商人的资本一般为白银数十万两,多者上百万两。到清代中期,大商人的资本一般在一百万两以上,甚至多达千万两。这表明清代中期( )A.商人的地位发生根本性改变 B.重农抑商政策明显松弛C.商业活动的规模进一步扩大 D.白银开始成为流通货币 1.如表是中国古代史上有关水利的一些记载。从记载内容中可得出的正确结论是( )内容出处“蜀守冰凿离碓,辟沫水之害;穿二江成都之中。此渠皆可行舟,有余则用溉浸,百姓飨其利。”《史记河渠书》“为民作均水约来,刻石立于国畔,以防纷争”《汉书召信臣传》“凿渠引渭水,经大兴城北,东至于潼关,漕运四百余里,关内赖之。”《隋书郭衍传》“凡水有灌溉者,水碾不得与争利,……溉田自远始,先稻后陆”《大唐六典》A.封建王朝重视水利灌溉 B.历代政府充分利用水运C.古代水利立法始于汉代 D.历代政府重视水利事业2.下图是某经济学家对清代人均GDP的测算,呈现出下图趋势,其中对乾隆年间(1736-1795)状态的合理解释是( ) A.西方殖民者东来劫掠B.农业发展刺激人口增长C.北方的人民大量南迁D.自耕农经济的严重衰退3.如图为明代玉米传播路线图。据此可知( )A.京师是农作物新品种的集散地B.农作物新品种首先在南方试种获得成功C.传教士是农作物新品种的传播者D.清政府有计划地从南洋引进了新作物4.依据下表材料可以推断( )考古发现历史文献1998年以来,蒲江战国船棺墓葬群考古陆续发现铁斧、铁凿、铁削等多种铁器。迄今蒲江县境内发现古代冶铁遗址76处。司马迁《史记货殖列传》记载:“善于冶铁的赵国之卓氏,山东之程郑俱来到川西之临邛(今邛崃、蒲江地区)。”汉武帝时,推行桑弘羊制定的盐铁官营政策。临邛冶炼业,设立铁官管理。2017年6月到9月初,蒲江县铁溪村附近文物抢救性发掘3000平方米,该遗址主要由铁炉、炒钢炉、燃烧窑、房址、灰坑、排水沟和废料堆积层组成。根据发掘情况判断,该遗址位于宋代地层之上,遗址内亦仅出土宋代瓷片。班固《汉书地理志》记载:“临邛县,有铁官。”《宋史志》“地理”记栽邛州,监一:惠民,锜铁钱。”“食货全国铁钱三监,其一邛州,田惠民。”A.蒲江冶铁业自汉武帝开始成为官营B.蒲江在战国和宋代时冶铁业较发达C.铁溪村遗址为宋代最大规模冶铁遗址D.蒲江铸铁之源,至早可以追溯到战国5.据徐一夔的《织工对》记载:杭州根据劳动者的熟练程度来规定工资,“吾艺固过于人,而受值与众工等,当求倍值者而为之佣。已而,他家果倍其值佣之。主者阅其织果异于人,他工见其艺精,亦颇推之。主者退自喜曰:得一工,胜十工。倍其值不吝也。”这段史料( )A.是研究元代手工业发展的原始史料B.证明资本主义萌芽在元代已出现C.可作古代经济关系变迁研究的素材D.就史料研究而言,毫无利用价值6.辽阳三道壕西汉古村落遗址发掘出砖窑七座,每窑一次可以烧制一千八百块砖,两窑成一组,轮流生火,可连续生产;三道壕生产的砖瓦,不仅见于本村遗址,也见于辽阳地区同时代其它遗址。据此推断,当时的三道壕( )A.出现专业化的手工业生产B.农业生产较为落后C.成为辽阳地区的商业中心D.家庭手工作坊发达7.据历史记载,唐初令文中多次重申“士”“农”“工”“商”四民分业的规定,但中唐到宋代,职业的等级差别在缩小或消弭,四民之间的流动性日益增强。促成这一变化的主要因素是( )A.抑商政策的松动B.生产方式的革新C.田庄经济的兴起D.社会经济的转型8.宋代江浙地区在行政中心之外,出现了71个市镇,明代达316个,清代增至479个,一些市镇规模与居住人口都超过府县治所,这些市镇充斥着米行、布庄等手工作坊,收纳周边个体民户产品,进行深加工,吸引外地客商,行销远方市场。这说明明清时期( )A.基本放弃了重农抑商政策B.城市布局出现重大的变化C.市镇经济得到了充分发展D.城市经济功能得到了加强9.明初政府规划南京城内制售铜铁器在铁作坊,皮草市场则在笪桥南,履鞋在轿夫营,伞则在应天街之西,木器南在钞库街,北在木匠营。明初南京城的工商业布局( )A.是坊市管理体制的体现B.表明政府利用集聚推动发展C.便于政府强化城市管理D.符合工商业市镇拓展的要求10.如图为唐宋岁入钱币与实物数量统计趋势图。据图可知,八至十一世纪经济发展的主要趋向是( ) A.小农经济逐步衰落B.经济重心逐渐南移C.战乱导致农业减产D.货币经济迅速发展11.下表概述了唐代相关制度。对此认识正确的是,唐代( )制度概述均田制计口授田,丁年十八授田,六十为老还官租庸调制项目分明,有田则纳粮,有身则服役(纳绢代役为庸),有家则征调(丝麻)帐籍制每岁一造(人口)账,三岁一造(户口)籍,户口异动,田亩还授,一一在册A.固化社会分工,限制阶层流动B.税则明确,旨在促进商品经济的发展C.政策简单划一,忽视地方差异D.为民制产,构建农业社会的理想蓝图12.下表为北宋都城夜市的记载。( )种类概况固定型店铺酒楼、茶肆、金银首饰店、药铺等,其中大部分属于个体私营半固定型摊贩装饰品、迷信品、日用杂货、各类小吃流动型摊贩各类饮食由此可知,北宋A.社会崇尚奢靡之风B.商业管理制度较为混乱C.专业化市场已出现D.商业经营方式灵活多样13.唐朝时已出现白瓷,邢窑白瓷名满天下。《匍说》记载:古代烧制白瓷,必先用磁石在釉水中搅动,吸走铁屑,这样烧制出的白瓷才不会有黑斑,这种方法开创了现代磁法选矿的先河。这表明( )A.中国古代科技推动手工业发展 B.南青北白两大制瓷系统形成C.中国古代手工业水平享誉世界D.中国古代科技应用十分广泛14.清代乾隆八年,唐英所著的20幅《陶冶图说》描绘了制瓷业的20道工序;景德镇的《浮梁县志》又记载了22种制瓷业工种。这可以论证出当时( )A.制瓷业专业化程度较高 B.制瓷工序繁琐工种混杂C.瓷都景德镇制瓷业发达 D.制瓷业已出现雇佣关系15.学者吴晓波在分析“引发西方工业革命的纺织业在中国没有产生同样变革的根源”时指出:“明代中国乡村每个农家都有织机一部,耕作之余,无论妇幼老小都通宵达旦从事纺织。虽然每户所织之布数量甚微,但众多的户数聚合成惊人的产量,仅仅一个松江府每年所产棉布就比英国大出6倍。”据此作者认为( )A.低廉的劳动力成本阻碍了生产方式的变革B.中国家庭手工业的生产效率远远高于西方C.科学技术的落后成为生产方式变革的障碍D.国内市场狭窄影响了手工业的扩大再生产16. (韩)宣子有(玉)环,其一在郑商。宣子谒诸郑伯,子产弗与,曰:“非官府之守器也,寡君不知。”……子产对曰:“昔我先君桓公与商人……世有盟誓:‘尔无我叛,我无强贾,毋或乞夺。尔有利市宝贿,我勿与知。’恃此质誓,故能相保以至于今。”材料说明春秋战国时期( )A.商品经济非常繁荣 B.商人社会地位提高C.官府无法控制商业 D.韩国和郑国曾经结盟17.庄季裕《鸡肋编》载:“朱榷(专卖)茶之制,择要会之地,曰江陵、曰真州(江苏仪征)……初数户,后繁之。市中茶坊林立,徽人、晋人荟萃,五音杂语。”材料反映当时( )A.经济重心完成南移 B.重农抑商政策松动C.商业城镇逐渐兴起 D.出现了地域性商帮18.汉代长安东西两市规模比后世更大,商贾多居住于市内,唐朝的市逐步变成单纯的营业区,商贾日常生活散落到各居民坊区了。这主要反映了( )A.坊与市的界限被打破 B.坊市结构的变迁C.抑商政策逐渐在加强 D.市场监管的加强19.宋朝时期,繁荣的社会经济生活丰富了诗歌创作。下列诗词中能折射出宋朝城市商品经济新发展的是( )A.“闻说萍乡县,家家有绢机”B.“有客须教饮,无钱可别沽”C.“昔在建城市,盐酒昼夜喧”D.“多稼村村过,垂杨店店迎”20.宋太宗时期,东京开始出现侵街现象,临街摆摊、坊中开铺屡屡发生,致使京城街巷狭小。宋真宗咸平五年,因街坊侵街现象严重,“诏开封府街司约远近置籍立表,令民自今无复侵占”。然而诏令犹如一纸空文,权豪大户侵街现象仍是屡禁不止。这一现象说明( )A.草市墟市的繁盛促进城市功能的完善B.商品经济的发展冲击着城市管理制度C.中国古代城市管理制度上的欠缺和疏漏D.豪强地主势力的发展冲击着市坊制度21.明万历《同安府志·物产》记载,福建同安县“往时市肆绸缎纱罗绝少,今则苏缎、潞绸、杭货、福机行世,无所不有者”。由此可知,当时( )A.长途贩运比较发达 B.同安县是福建商贸中心C.福建丝织业发展快 D.棉纺织业开始走向衰落22.汉文帝时期,晁错提出了“入粟拜爵”的政策,即“以粟为赏罚”“入粟县官,得以拜,得以免罪”。这一政策( )A.增加了政府收入 B.改革了选官制度C.打击了商人特权 D.加强了中央集权23.桑弘羊(西汉武帝时搜粟都尉、大司农)实施“盐铁官营”后,大规模的私营作坊的发展受到限制……地方诸侯的收入大幅度减少。可见,桑弘羊的措施( )A.促进了官营手工业的发展B.遏制了盐铁走私的现象C.从经济上打击了王国力量D.稳定了盐铁的价格24.明代官员张邦奇在《西亭饯别诗序》中提及,“禁令之下,每岁孟夏以后,漳州大舶数百艘,乘风挂帆,蔽大洋而下……闽人与‘蕃舶夷商’贸贩商物,往来络绎于海上。”由此可见( )A.“海禁”并未影响中国的对外贸易B.区域长途贩运使“海禁”政策瓦解C.“海禁”政策出现上下相背离现象D.明代政府并未真正实行过“海禁”25.明清时期的中外贸易,中国长期顺差,海外白银大量流入中国(见下表)。出现这一现象的主要原因是( )时期流出地区流入(亿两)16世纪中期~17世纪中期欧洲、日本、菲律宾3.717世纪中期~19世纪初期欧洲、日本、菲律宾12.318世纪初期~18世纪末期英国0.09A.中国经济发达领先于世界各地B.中国资本主义萌芽,商品经济发达C.新航路开辟对中西方贸易影响D.海禁对中国商人和外国商人政策差异 参考答案 1.【解析】据材料“大运河流经的东昌府是山东最重要的棉花产区,所产棉花多由江淮商人坐地收揽,沿运河运至江南,而后返销棉布”说明山东是江南的原料产地和棉布市场,而江南是棉布的生产地,棉织业发达,这体现了地区经济的差异,故选D项;大运河是其共同的交通方式,交通方式没有变革或差异,排除A项;材料涉及的是商业和手工业,与土地制度调整无关,且明朝仍旧以地主土地所有制为主,排除B项;国家货币制度的变化不会带来国内地区差异,排除C项。【答案】D2.【解析】由材料“明代大商人的资本一般为白银数十万两,多者上百万两。到清代中期,大商人的资本一般在一百万两以上,甚至多达千万两”可知明清时期商业规模的扩大促使资本的集中,故选C项;古代商人地位受到重农抑商政策的影响地位较低,且“根本性改变”表述过于绝对化,排除A项;封建社会统治者一直固守重农抑商的政策,且“明显松弛”表述过于绝对化,排除B项;明朝后期,由于商品经济的发展,白银成为普遍流通的货币,排除D项。【答案】C 1.【解析】根据材料“蜀守冰凿离碓,辟沫水之害”、“为民作均水约来”、“凿渠引渭水”、“凡水有灌溉者,水碾不得与争利,……溉田自远始,先稻后陆”等信息均可以看出从战国时期到唐朝都注重水利的兴修,故D项正确。A项,材料并未完全反映封建王朝对水利灌溉的重视,排除。B项,材料体现的是历代政府重视水利事业,不是历代政府充分利用水运,排除。C项,在汉代以前就已经出现水利立法,排除。【答案】D2.【解析】由图中清代人均GDP走势可知,乾隆年间(1736-1795)呈现出持续下降的趋势,依据所学知识可知,这是此时人口持续增长的结果。由于摊丁入亩、土地开垦的扩大等,乾隆时期农业快速发展刺激了人口的增长,故B项正确;西方侵扰和图示没有关系,故A项错误;图示和北方的人民大量南迁无关,故C项错误;图示体现不出自耕农经济的严重衰退,故D项错误。【答案】B3.【解析】根据图片内容可知,玉米的传播路线是由南到北,可以说明农作物新品种是先在南方种植成功才进一步向北方传播,故选B项;根据路线图可知,京师是新品种最后传播到的地区,所以“集散地”的说法有误,故排除A项;从路线图上无法看出传教士是农作物新品种的传播者,故排除C项;材料反映的是明代玉米的传播,与清政府无关,故排除D项。【答案】B4.【解析】依据材料中“考古发现”可知,蒲江战国时期的墓葬中发现成熟的铸铁器具,宋代发现了冶铁遗址,结合相关历史文献可说明蒲江在战国和宋代时冶铁业较为发达。故答案为B项。A项,汉武帝时开始推行盐铁官营政策,但并不能说明蒲江冶铁业在汉代成为官营,排除;C项,蒲江发现了宋代的冶铁遗址,但不能说明其是宋代最大规模的冶铁遗址,排除;D项,蒲江战国时期的墓葬中已经出现了成熟的铸铁器具,由此可见,蒲江铸铁的源头应该早于战国时期,排除。【答案】B5.【解析】徐一夔的《织工对》记载属于二手史料,A说法错误,排除;明中后期出现资本主义萌芽,排除B。依据题干“杭州根据劳动者的熟练程度来规定工资、他家果倍其值佣之”等信息可知,这段史料可作古代经济关系变迁研究的素材,C正确;D说法错误,有利用价值,排除。【答案】C6.【解析】本题考查中国古代手工业。依据材料“每窑一次可以烧制一千八百块砖,两窑成一组,轮流生火,可连续生产”、“三道壕生产的砖瓦,不仅见于本村遗址,也见于辽阳地区同时代其它遗址。”结合所学可知,“两窑轮烧”说明当时辽阳三道壕出现有计划有组织的专业烧窑活动,产品生产面向市场,因此A选项正确。B选项错误,材料体现的是手工业生产,并未涉及农业生产;C选项错误,材料体现的是手工业生产,并未涉及商业发展情况;D选项错误,依据材料无法推断出其经营形态为家庭手工作坊。故正确答案为A选项。【答案】A7.【解析】本题考查重农抑商政策的松动。结合所学可知,唐宋时期中国传统社会发生了重要转变,作为等级职业制度的士农工商差别逐渐淡化,结合所学可知,这一时期商人也可以通过科举成功改变身份成为士人,不论是地主还是佃农都不一定专营农业,大多数还从事家庭手工业和商业贩运等,甚至进入城市成为专门的手工业者和商人,工商业者通过经营积累货币,也可以购买土地成为地主或自耕农,也可以通过科举甚至买官进仕。促成这一变化的主要原因正是抑商政策的松动,商品经济的发展,因此A选项正确。B选项错误,此时期中国社会的生产方式仍是铁犁牛耕,并未出现创新;C选项错误,田庄经济兴起于汉代,不是唐宋时期;D选项错误,此时期中国社会的经济形态仍然是以自然经济为主,并未出现转型。故正确答案为A选项。【答案】A8.【解析】依据材料“明代达316个,清代增至479个,……,这些市镇充斥着米行、布庄等手工作坊,收纳周边个体民户产品,进行深加工,吸引外地客商,行销远方市场”等结合所学知识可知市镇经济得到了充分发展,故C正确;“基本放弃”的说法过于片面,故排除A项;材料没有体现城市布局的内容,故排除B项;材料反映的是市镇经济而不是城市经济,故排除D项。【答案】C9.【解析】根据材料“售铜铁器在铁作坊,皮草市场则在笪桥南……北在木匠营”可知明初南京城的工商业不同行业分布在不同的地方,说明是为了便于政府强化城市的管理,C选项符合题意。坊市制度在宋朝就已经被打破,A选项排除。政府利用集聚推动发展与材料无关,B选项排除。南京城属于都市,不属于工商业市镇,D选项排除。【答案】C10.【解析】依据图片信息来看,唐宋时期谷物数量变化不大,布帛数量下降,而钱币数量增长幅度大,结合所学知识可知,唐宋时期改由收货币地租为主的两税法,是商品经济发展的必然结果,表明货币经济发展迅速。故答案为D项。A项,图片表明唐宋税收中谷物、布帛数量减少,不能代表唐宋时期小农经济衰弱,排除;B项图片中并没有体现出地理方位信息,无法体现经济重心是否南移,排除;C项材料未体现战乱问题,排除。【答案】D11.【解析】材料不能体现“社会分工,阶层流动”的相关信息,排除A;中国古代历来重农抑商,故“旨在促进商品经济的发展”表述错误,排除B;题干不能体现“地方差异”的相关信息,故排除C;材料“丁年十八授田,六十为老还官”“有田则纳粮,有身则服役(纳绢代役为庸),有家则征调(丝麻)”体现了人文关怀和政策的灵活性;材料“每岁一造(人口)帐,三岁一造(户口)籍,户口异动,田亩还授”体现了政策对实际情况的考虑;据此可知,唐代通过相关制度,为民制产,构建农业社会的理想蓝图,故D正确。【答案】D12.【解析】题干中的图表为北宋都城的夜市,从种类可以看到有固定型店铺、半固定型摊贩、流动型摊贩,详细介绍了销售的种类,从这些可以看出当时的商业经营方式灵活多样,所以答案选D。材料中主要商业经营方式,没有涉及到社会崇尚奢靡之风,排除A。从材料中看不出制度混乱,B错误。专业化市场是指专卖某样物品的单一性市场,材料没有体现,排除C。【答案】D13.【解析】据题干材料:用磁石“吸走铁屑,烧制出的白瓷才不会有黑斑”,这表明中国古代科技推动手工业发展,故选A项;材料没有反映出唐朝制瓷业的成就,故B项错误;材料没有体现唐朝瓷器的世界影响,故C项错误;材料只反映出中国古代科技应用于制瓷业,并没有体现十分广泛,故D项错误。【答案】A14.【解析】据材料“制瓷业的20道工序”“22种制瓷业工种”可知,当时制瓷业专业化程度较高,而不能说制瓷工序繁琐工种混杂,故A项正确,B项错误;材料“景德镇的《浮梁县志》又记载了22种制瓷业工种”不足以说明瓷都景德镇制瓷业发达,故C项错误;材料中没有关于制瓷业已出现雇佣关系的信息,故D项错误。【答案】A15.【解析】材料“明代中国乡村每个农家都有织机一部,耕作之余,无论妇幼老小都通宵达旦从事纺织”说明在传统的手工纺织业中,劳动力成本低,导致中国的近代化发展缓慢,故A项正确。【答案】A16.【解析】春秋战国时期,官府控制商业的局面被打破,商人社会地位提高,与材料中“桓公与商人……世有盟誓……我无强贾,毋或乞夺”相符,故B项正确。【答案】B17.【解析】根据“初数户,后繁之。市中茶坊林立”可知这些地区逐渐发展成为商业市镇,故C项正确。【答案】C18.【解析】汉代“商贾多居住于市内”,唐代“商贾日常生活散落到各居民坊区”,这体现了坊市制度的变化,故选B项。A项是在宋代;C、D项错在“加强”。【答案】B19.【解析】A项反映的是家庭手工业的发展,故A项错误;B项反映的是当时商品交易行为,不是商品经济繁荣的表现,故B项错误;C项反映了当时城市打破时间限制,故C项正确;D项是当时农村经济发展的景象,故D项错误。【答案】C20.【解析】题干叙述了宋代“侵街现象”的屡屡发生及屡禁不止,也就是商业的发展冲击着市坊制度,对城市的基本管理制度提出挑战,故B项正确。【答案】B21.【解析】据材料可知,当时的福建同安县市场上充满苏杭等外地的绸缎,这说明当时商品长途贩运发达,商品可以运销各地,故A项正确。【答案】A22.【解析】“入粟县官”有利于增加政府收入,故A项正确;“得以免罪”不能说明改革了选官制度,故B项错误;“入粟拜爵”并不是针对商人,故C项错误;题目不涉及加强中央集权,故D项错误。【答案】A23.【解析】据“地方诸侯的收入大幅度减少”可知,国家加强对经济的控制后,打击了地方王国的势力,故C项正确。【答案】C24.【解析】“海禁”政策阻碍了中国的对外贸易,A项与史实不符,故A项错误;材料“蔽大洋而下……闽人与‘蕃舶夷商’贸贩商物”反映了“海禁”政策之下,中外民间贸易的发展状况,而不是“海禁”政策瓦解,海禁政策是明王朝长期推行的一种经济政策,故B项错误;据材料“蔽大洋而下……闽人与‘蕃舶夷商’贸贩商物”可知,在“海禁”政策之下,中外民间贸易继续推行,反映了海禁政策出现了上下相背离现象,故C项正确;“海禁”政策是明王朝长期推行的一种经济制度,故D项错误。【答案】C25.【解析】“18世纪初期~18世纪末期”时英国工业革命已经开始,但由于中国奉行“海禁”政策,使外国的大宗商品很难进入,而传统的工业品渠道始终存在,此时中国依然处于出超状态,故D项正确。【答案】D

