


2018-2019学年吉林省德惠市实验中学高二上学期第一次月考地理试题 Word版
展开地理试卷
一. 单项选择题(每题2分,共60分)
每一个区域都具有特定的地理环境条件,并对区域发展产生深刻的影响。不同区域由于地理环境的差异,人们的生产、生活的特点有许多不同,区域的发展水平、发展方向等也存在差异。据此比较长江三角洲和松嫩平原两个区域,回答1-2题。
1.下列各项,不属于长江三角洲和松嫩平原共性的是
A.都是平原地区 B.都位于我国的东部季风区
C.都位于入海口处 D.土壤都比较肥沃
2.有关这两个区域农业生产活动的说法不正确的是
A.长江三角洲属于水田耕作业,主要种植水稻。
B.松嫩平原发展旱地耕作业,主要种植玉米、春小麦、大豆等作物。
C.长江三角洲的作物熟制以两年三熟为主,松嫩平原则一年一熟。
D.长江三角洲水产业较为发达;松嫩平原的西部较适宜发展畜牧业。
荒漠化已成为当今全球最为严重的生态环境问题之一。根据联合国环境署推断,目前世界约1/4的陆地、2/3的国家和地区受到荒漠化的威胁。中国是全球荒漠化面积大、分布广、危害严重的国家之一,其中西北地区则是我国风沙危害和荒漠化问题最为突出的地区。据此回答3--4题。
3.下列自然特征中,本身就包含着荒漠化潜在威胁的是
A.干旱的气候条件 B.高原、盆地为主的地形
C.人口激增 D.过渡放牧
4.在荒漠化的发生、发展过程中,常常起决定性作用的是
A.草原、荒漠为主的植被 B.人类活动
C.疏松的沙质沉积物 D.气候变异
5.关于山西省煤炭基地建设,叙述正确的有
①把山西省建成能源基地的优越条件是煤炭资源丰富,地理位置适中
②有利因素之一是交通发达,水资源丰富
③新建铁路大秦线,目的是为了增加煤的外运量
④扩大煤田面积,提高煤炭的开采量
A.①② B.①③ C.③④ D.①④
6.下列关于阿斯旺大坝产生影响的表述,不正确的是
A.河口外海域沙丁鱼增加 B.尼罗河三角洲盐渍化严重
C.防止了水灾和旱灾 D.改善了尼罗河的通航条件
7. 2011年5月19日8时35分,四川省攀枝花市仁和区仁和镇和中坝乡交界处发生森林火情,20日,过火面积接近60公顷,为了对此次森林火情进行实时监测,直接应用的快捷、高效的手段是
A.遥感技术 B.飞机巡视 C.全球定位系统 D.网络信息技术
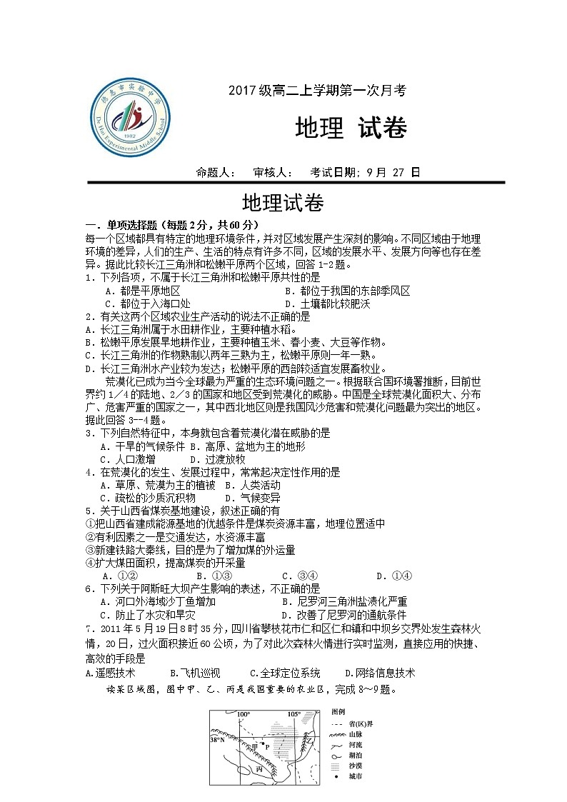
读某区域图,图中甲、乙、丙是我国重要的农业区,完成8~9题。
8.甲地区发展农业的有利条件主要是 ( )
A.全年高温 B.干湿季分明
C.多地下水和冰雪融水 D.光照虽弱但日照时间长
9.甲、乙、丙三个地区共同种植的农作物是 ( )
A.小麦 B.水稻 C.棉花 D.青稞
图1中甲位于华北平原,乙位于长江中下游平原。读图1回答10~13题。
10. 甲、乙两地耕作制度不同,造成这种差异的主要自然因素是
A.海拔 B.热量 C.水分 D.土壤
11. 甲、乙两地共有的地理现象是
A.广泛种植水稻 B.雨热同期
C.冬季河流结冰 D.水运发达
12. 甲地楼房南北间距一般大于乙地,
其影响因素主要是
A. 河流流向 B.海陆位置
C. 纬度位置 D.盛行风向
13. 目前甲、乙两地可持续发展所面临的问题分别是
A.旱涝盐碱危害、水土流失严重
B.多风沙危害、水资源短缺
C.生态破坏严重、多旱涝灾害
D.水资源短缺、酸雨危害较严重
读我国西北部内陆两地景观示意图回答14~16题。
14.甲地以井为中心在草原上形成沙地,其原因可能是( )
A.由于过度开采地下水导致形成地下水漏斗区
B.由于干旱地区地下水含盐量高,使植物不能生存
C.由于风力侵蚀形成风蚀洼地
D.水井周围地区农牧业活动较频繁而导致地表植被破坏
15.在乙地区,可能反映该地区绿洲萎缩的现象有( )
A.沙尘暴频度减少 B.土壤有机质增加,土壤紧实度下降
C.土壤盐碱度升高 D.生物生产能力提高
16.荒漠化的治理既是科学问题,也是社会问题,因此治沙战略应( )
A.以工程措施为核心 B.以消除贫困为核心
C.以生物工程为核心 D.以跨流域调水为核心
GIS将不同类型的地理空间信息储存在不同的图层上。叠加不同的图层可以分析不同要素的相互关系。回答17-18题。
17.城市交通图层与城市人口分布图层的叠加,可以( )
A.为商业网点选址 B.分析建筑设计的合理性
C.计算城市水域面积 D.估算工农业生产总值
18.对1985年与2000年城市土地利用图层进行分析,能够( )
A.计算交通流量的变化 B.预测洪涝灾害的发生
C.了解城市地域结构变化 D.预测城市降水变化趋势
读图,回答19—20题。
19.图示地区自然灾害频繁,发生在春季的主要有( )
①干旱 ②台风 ③凌汛 ④泥石流 ⑤寒潮
A.①② B.①③⑤ C.③④⑤ D.②③④
20.适宜在图示平原地区大面积种植的农作物有( )
A.水稻、油菜、茶叶 B.春小麦、亚麻、甜菜
C.棉花、玉米、甘蔗 D.冬小麦、棉花、花生
湿地作为与森林、海洋并称的全球三大生态系统之一,具有保持水源、净化水质、蓄洪防旱、调节气候和维护生物多样性等重要生态功能,被称为“地球之肾”、天然水库和天然物种库。据此回答21~22题。
21.湖泊是重要的湿地形式,除了补给河流、调蓄洪水之外还有重要的生态价值。下列选项中与表中所示现象发生无关的是( )
| 总面积/km2 | 面积大于1 km2的湖泊数/个 |
20世纪50年代 | 83 400 | 2 848 |
20世纪80年代 | 70 988 | 2 305 |
减少数量 | 12 412 | 543 |
A.大规模围湖造田,使水面日益退缩 B.过度引水灌溉,导致湖泊补给不足
C.水体富营养化,水华大量出现 D.人口增长,用地规模扩大
22.乌鲁木齐市北郊的青格达湖周边有30平方千米的湿地,被称为“乌鲁木齐的肺”,这里也是数万只候鸟的迁徙栖息地。2005年11月,这块湿地周边村庄发生了禽流感。这说明( )
A.新疆气候干旱,湿地不能充分发挥其生态作用
B.湿地周围被大量开垦增加了人、畜与候鸟的接触
C.为了防控禽流感的发生人类应该填平湿地,阻止候鸟
D.湿地面积与禽流感发生的范围呈正相关
西藏自治区山南地区行署2008年11月2日报道,截至11月2日上午8时,经地方政府、当地驻军紧急救援,西藏山南历史罕见暴雪灾害中被困的3 000余名群众已有2 500多人被转移,另外500多名受困群众已与救援人员取得联系,生命安全得到保障,据此完成23~24题。
23.雪灾监测中主要采用的技术是( )
A.RS B.GIS C.GPS D.电子地图
24.上述灾情统计和汇总分析评估主要是依靠( )
A.RS B.GIS C.GPS D.数字地球
25. 三江平原沼泽面积广的原因是( )
①东北地区寒冷的气候和冻土的发育,使土壤中的水分不易排干 ②降水较少,但洼地积水 ③地势低平,雨水较多,每当夏季,水洼连串 ④荒地多,人为影响小
A.①② B.③④ C.①③ D.②④
26.下列关于田纳西河流域开发和整治的叙述,不正确的是( )
A.根治了洪灾 B.农林牧渔业、工业和旅游业得到迅速发展
C.人均收入高于全国平均水平 D.实现了经济效益、社会效益和生态效益的统一
27.山西正在建设我国最大炼铝厂,其考虑的主导因素是( )
A.山西水能资源丰富 B.山西劳动力资源丰富
C.山西炼铝工业的社会协作条件较好 D.山西能源资源丰富,价格低廉
28.我国山西省有一些老四合院民居图(如图6),其房屋的屋脊由外向内单向倾斜,用当地话说叫“肥水不流外人田”。“肥水不流外人田”反映出( )
A.山西人自私自利的思想 B.山西水资源较少,居民对其十分珍惜
C.山西人敬水如神 D.山西人认为水中含有矿物质,需保存
据报道,我国江西省南部山区出现了大片的“红色荒漠”,据此判断回答29—30题:
29.“红色荒漠”形成的自然条件主要是( )
A.风蚀作用 B.水蚀作用 C.沉积作用 D.风化作用
30.“红色荒漠”形成的人为原因是( )
A.滥伐森林 B.开山取石 C.过度放牧 D.风化作用
二.综合题(共40分)
1.读图9“沙坡头试验站的流沙固定”回答:(9分)
(1)ABC三地中 是沙坡头。(1分)
(2)图中河流是 ,山脉是 ,
沙漠是 ,图中铁路是 。 (4分)
(3)沙坡头位于宁夏 县, 为防御流沙对铁路的侵袭,科研人员
在这里设置了 沙障。(2分)
(4)沙障的功能,一方面是 ,
另一方面是 。(2分)
2.读下图并结合所学知识回答问题。(10分)
(!)该图是 省,其所在地形区为四大高原之一的 (2分)
(2)图中作为我国重要地形区分界线的山脉名称是____ __,太原所在地属于________气候区,气温年较差_______。(3分)
(3)大同是我国传统的煤炭工业区。煤炭外运至秦皇岛的铁路干线是线___ __。(限填图中的一个铁路编号)(2分)
(4)从减少SO2排放的角度提出该工业区的综合整治措施(至少三点)。(3分)
3.下图为“我国甲、乙两个区域简图”,读图完成下列问题(9分)
(1)甲区域的农业地域类型是 ,主要粮食作物是 。(2分)
(2)与乙区域相比,甲区域建设商品粮基地的有利自然条件有 、 。(2分)
(3)甲、乙两区域的环境问题有明显的差异,甲区域主要表现为森林减少、 、 等生态问题,乙区域表现为大气污染、 等污染问题。 (2分)
(4)针对乙地区的大气污染问题,应该采取哪些整治措施?
(3分)
4.能源问题一直是制约各国发展的问题,读材料回答下列问题。(12分)
材料一
材料二 我国风能分布图
(1) 结合材料一,分析中国能源面临的问题。(2分)
(2) 材料二中A处风能贫乏,试分析原因。(2分)
(3) 分析材料二中A地区种植棉花的自然条件(2分)
(4)我国已把风能作为新能源的开发重点,并把河北、上海、福建、广东作为风能的重点开发区域,分析重点开发这些区域的原因。(6分)