2018-2019学年黑龙江省牡丹江市第一高级中学高二上学期10月月考地理(理)试题 解析版
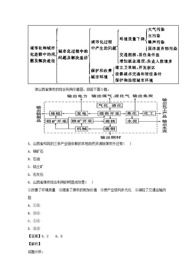
展开牡一中2018—2019学年度上学期10月月考高(二)学年理科地理试题一、(单项选择题,每题只有一个正确的选项,每小题2分,共计70分。)在GIS中,不同类型的地理空间信息储存在不同的图层上。叠加不同的图层可以分析不同要素间的相互关系。据此分析下面小题。1. 城市交通图层与城市人口分布图层的叠加,可以( )A. 为商业网点选址B. 分析建筑设计的合理性C. 计算城市水域面积D. 估算工农业生产总值2. 对1985年与2012年城市土地利用图层进行叠加分析,能够( )[A. 计算交通流量的变化B. 预测洪涝灾害的发生C. 了解城市地域结构变化D. 预测城市降水变化趋势【答案】1. A 2. C【解析】试题分析:【1题详解】城市交通图层与城市人口分布图层的叠加,可以为商业网点选址,选择交通通达度高,消费人群多的区域,A对。不能分析建筑设计的合理性、计算城市水域面积、估算工农业生产总值,B、C、D错。【2题详解】对1985年与2000年城市土地利用图层进行分析,能够了解城市地域结构变化,C对。土地利用图层的变化,不能用来计算交通流量的变化、预测洪涝灾害的发生、预测城市降水变化趋势,A、B、D错。【考点定位】图层叠加技术及应用 。珠江三角洲地区经济发展迅速,城市化水平较高,但也存在问题。据此回答下面小题。3. 下列不属于珠江三角洲地区在发展过程中存在的主要问题是( )A. 环境污染加重B. 人口出现负增长C. 农业用地急剧减少D. 产业布局不合理4. 珠江三角洲地区许多沿海城镇大搞基础设施建设,这样做可能导致的现象是( )①重复建设造成资金、财力、人力的巨大浪费②有利于当地经济的发展③有利于发展地区优势④可能造成沿海生态环境的破坏A. ①②B. ②③C. ③④D. ①④【答案】3. B 4. D【解析】试题分析【3题详解】本题考查珠江三角洲地区经济发展过程中存在的问题及原因。随着珠江三角洲地区经济的发展,大量人口迁入,导致人口增多,城市建设占用大量耕地,使得耕地面积减少,环境污染严重,产业布局不合理等问题,但没有出现人口的负增长。故答案选B项。【4题详解】沿海地区许多城镇大搞基础设施建设,缺乏统一的规划,必然会带来人力、财力、物力的浪费,可能对沿海生态带来影响。故答案选D项。【考点定位】本题组考查珠江三角洲地区经济发展过程中存在的问题。【名师点睛】本题组考查珠江三角洲地区经济发展过程中存在的问题。读山西省煤炭的综合利用示意图,回答下面小题。5. 山西省构筑的三条产业链依赖的本地自然资源除煤炭外还有( )A. 铜矿石B. 石油C. 铝土矿D. 石灰石6. 山西省煤炭综合利用的明显成效是( )①改善了环境质量 ②提高了煤炭的附加价值 ③使产业结构多元化 ④减轻了交通运输负担A. ①②B. ③④C. ①④D. ②③【答案】5. C 6. D【解析】试题分析:【5题详解】读图,在煤炭开采的基础上,山西省发展的煤化学工业、钢铁工业、炼铝工业,所以选项中符合条件的是铝土矿,C对。A、B、D错。【6题详解】山西省煤炭综合利用,延长了产业链,并不能改善了环境质量,①错。进行了煤炭资源的深加工,提高了煤炭的附加价值,②对。与原来的单一开采出售煤炭相比,产业结构多元化,③对。减轻了煤炭运输负担,工业制品运输量增加,不一定能减轻交通运输负担,④错。考点:煤炭资源的综合开发。洞庭湖湿地在我国和国际上均占有非常重要的地位。为避免洞庭湖的强度透支,洞庭湖湿地保护管理成了湖南省2011年度的重点调研课题。结合所学知识完成下面小题。7. 关于洞庭湖湿地的说法正确的是( )A. 是中国最大的湖泊湿地B. 围湖造田是湿地减少的主要因素C. 没有人类的影响不会缩小D. 退田还湖等措施阻碍地方经济的发展8. 洞庭湖地区退田还湖后,下列移民的生产安置方式中不合理的是( )A. 由种田改为发展水产养殖业B. 迁入大城市加速城市化C. 发展加工工业,增加就业机会D. 发展旅游业等第三产业,吸纳劳动力【答案】7. B 8. B【解析】中国最大的湖泊湿地是青海湖,围湖造田是湿地减少的主要因素。洞庭湖地区退田还湖后,移民的生产安置方式,由种田改为发展水产养殖业、水产等加工工业、旅游业等第三产业。【7题详解】洞庭湖湿地是重要的淡水湖泊湿地,中国最大的湖泊湿地是青海湖,A错误。围湖造田是湿地减少的主要因素,B正确。没有人类的影响,受泥沙淤积也会缩小,C错误。退田还湖等措施,利于生态环境保护,促进地方经济的发展,D错误。【8题详解】洞庭湖地区退田还湖后,移民的生产安置方式中,由种田改为发展水产养殖业,A合理。迁入大城市加速城市化,与城市经济发展水平不相应,B不合理。可以发展水产等加工工业,增加就业机会,C合理。发展旅游业等第三产业,吸纳劳动力,既保护环境,又增加经济收入,D合理。区域的发展一般可以分为三个阶段:初期阶段、成长阶段和衰落阶段。初期阶段主要表现为以传统农业为主体,成长阶段可分为工业化阶段和高效益的综合发展阶段。结合下图,回答下面小题。9. 在区域发展的初期阶段,下列关于区域内的产业结构及产业特征的说法,正确的是( )A. 第二产业所占的比重迅速上升,第三产业表现出加速发展的趋势B. 传统农业占有较大的比重,工业化处于起步阶段C. 工业化起步是源于本阶段的科技的创新D. 人地关系的不协调已表现得比较明显10. 图中A,B,C各点分别代表区域发展不同时期的产业结构特征。从区域发展的过程来看,其正确的顺序应该是( )A. A—B—CB. B—C—AC. C—A—BD. B—A—C【答案】9. B 10. C【解析】根据材料信息,判断区域在不同发展阶段的主要产业类型。结合曲线形态,分析三类产业所占比重的变化特点。根据三角坐标图中,各类产业所占的比重,判断对应发展阶段的顺序。【9题详解】根据材料信息,在区域发展的初期阶段,第一产业为主。在工业化阶段,第二产业比重增长快。高效益综合发展阶段,第三产业比重上升,第二产业比重下降。读图,在区域发展的初期阶段,第二产业所占的比重缓慢上升,第三产业表现出下降的趋势,A错。传统农业占较大比重,工业化处于起步阶段,B对。工业化的起步源于本阶段社会分工,C错。人地关系是低水平的协调状态,D错。【10题详解】读图,图中A、B、C各点分别代表区域发展不同时期的产业结构特征。结合右图分析,C第一产业比重最大,对应初期阶段。A第二产业比重最大,对应工业化阶段。B第三产业占比重最大,对应高效益综合发展阶段。从区域发展的过程来看,其正确的顺序是C—A—B,C对。A、B、D错。点睛:区域发展分三个阶段,根据图中各产业所占比重及变化趋势,判断曲线代表的产业类型。根据三角坐标图,判断三点所代表的产业类型,分析产业发展的顺序。读全球某产业转移路径及趋势图,回答下面小题。11. 该类工业最可能属于( )A. 技术导向型工业B. 劳动力导向型工业C. 市场导向型工业D. 原料导向型工业12. 第四次产业转移对我国沿海地区的影响是( )A. 造成沿海地区大量工人失业B. 有利于中西部产业结构调整C. 为沿海地区产业结构升级腾出空间D. 降低沿海地区城市化水平【答案】11. B 12. C【解析】【11题详解】从图中可以看出该工业的转移总是选择在劳动力丰富且廉价的地区,由此可以判断其属于劳动力导向型工业。【12题详解】产业转移会导致劳动力的空间分布发生变化,但是不会造成沿海地区大量工人失业和城市化水平降低;B项是对中西部影响的论述,与题目要求无关;把原有的劳动力导向型企业转移到其他地区,可以为沿海地区高新技术产业的发展提供空间,从而促进产业结构升级。荒漠化是在包括气候变化和人类活动在内的多种因素的作用下产生和发展的,是一种土地退化现象,被称作“地球的癌症”。我国是世界上荒漠化土地面积较大、危害较严重的国家之一。据此完成下面小题。13. 土地荒漠化造成的危害有( )A. 地质灾害频次增多,土壤盐渍化加剧B. 森林破坏,水土流失加剧C. 土地生产能力下降,植被荒芜D. 臭氧层破坏,到达地面的紫外线增多14. 我国的荒漠化土地主要分布在( )A. 西北、华北地区B. 西北、西南地区C. 华南、西南地区D. 东北、东南地区15. 防治荒漠化最有效的途径是( )A. 植树造林,提高森林覆盖率B. 恢复荒漠化区自然植被,提高植被覆盖率C. 增加地表湿度,消除地表沙质物质D. 改善荒漠化区小气候,降低风速【答案】13. C 14. A 15. B【解析】【13题详解】土地荒漠化是一种土地退化现象,造成的危害有土地生产能力下降,植被荒芜,C对。不能导致地质灾害频次增多,A错。森林破坏,水土流失加剧是土地荒漠化的原因,不是危害,B错。臭氧层破坏,到达地面的紫外线增多与土地荒漠化无关,D错。【14题详解】荒漠化是在包括气候变化和人类活动在内的多种因素的作用下产生和发展的,我国的荒漠化土地主要分布在西北、华北地区,降水少,蒸发量大,人类活动影响多,A对。西南地区、华南、东北、东南地区以湿润地区为主,土壤荒漠化分布较少,B、C、D错。【15题详解】防治荒漠化最有效的途径是恢复荒漠化区自然植被,提高植被覆盖率,B对。荒漠化地区水资源短缺,森林耗水量大,不适宜植树造林,A错。水资源缺乏地区,增加地表湿度,消除地表沙质物质不切实际,C错。改善荒漠化区小气候,降低风速的措施主要是恢复植被,D错。根据要求完成下面小题。16. 箭头①和③的运输方式中具有共性的是 ( )A. 高压输电B. 管道运输C. 水陆联运D. 利用地势的自然落差自行输送17. ②工程对于我国能源开发与利用的意义是 ( )A. 缓解我国由于能源消费以石油为主所带来的环境压力B. 改变我国的能源消费结构,以气代煤C. 为提高我国能源供应安全性发挥重要作用D. 彻底解决沿线地区及长江三角洲能源供应紧张问题【答案】16. A 17. C【解析】箭头①和③指的是资源跨区域调配中的西电东送,运输方式中具有共性的是高压输电。图中②是西气东输,③是西电东送工程,对于我国能源开发与利用的共同意义是为提高我国能源供应安全性发挥重要作用。我国由于能源消费以煤炭为主。【16题详解】读图,箭头①和③指的是资源跨区域调配中的西电东送,①是山西能源基地的火电东送。③是珠江水电东送。运输方式中具有共性的是高压输电,B对。管道运输主要是天然气,A错。水陆联运、利用地势的自然落差自行输送不是电力输送方式,C、D错。【17题详解】图中②是西气东输,③是西电东送工程,对于我国能源开发与利用的共同意义是为提高我国能源供应安全性发挥重要作用,C对。我国由于能源消费以煤炭为主,A错。不能改变我国的能源结构,B错。不能从根本上解决沿线地区及长江三角洲能源供应紧张问题,D错。18.黄土高原水土流失严重,主要人为原因是A. 水资源的不合理利用B. 长期以来的毁林开荒C. 土壤疏松,降水变率大D. 干旱和大风现象【答案】B【解析】【详解】黄土高原水土流失严重,主要人为原因是长期以来的毁林开荒,破坏地表植被,B对。水资源的不合理利用是土壤盐碱化的主要原因,A错。土壤疏松、降水变率大、干旱和大风现象是自然原因,C、D错。【点睛】黄土高原水土流失严重,主要人为原因是长期以来的毁林开荒,破坏地表植被,保持水土能力减弱。 土壤疏松、降水变率大、干旱和大风现象是自然原因。下图表示①②③④四个地区三大产业的就业构成。读图回答下面小题。19. 图中四个地区中城市化水平最低的是A. ①B. ②C. ③D. ④20. 一般情况下,③地区发展的工业多属于a资金密集型 b资源密集型 c劳动密集型 d技术密集型A. acB. bcC. cdD. ad【答案】19. C 20. B【解析】试题分析:【19题详解】由图可判断③阶段第一产业比例最大,第二、三产业比重最小,应该处于区域工业化程度最低的阶段,也就是城市化水平最低的阶段。【20题详解】由图示可判断③阶段第一产业比例最大,第二、三产业比重最小,应该处于区域工业化程度最低的阶段,也就是初始阶段,此时主要发展一些级别较低的产业。如资源密集型产业、劳动力密集型产业考点:本题组考查城市化、工业化与三大产业就业构成的关系。21.田纳西河流域开发的核心是 ( )A. 河流的梯级开发B. 防洪C. 航运D. 旅游【答案】A【解析】田纳西河流域综合开发措施:防洪(水库)、航运、发电、提高水质、旅游、土地利用(农业结构、矿区生态恢复)。开发的核心是河流的梯级开发。所以本题选择A选项。22.西气东输工程是我国天然气发展战略的重要组成部分,是西部大开发的标志性工程。继西气东输一线、二线之后,三线工程计划于2015年全线贯通。读下图“西气东输三线工程示意图”,对西气东输工程可能带来的影响,下列叙述正确的是①促进东西部地区产业结构调整②促进西部地区能源结构调整,改善环境③将极大地推进西部城市化进程的发展④天然气是清洁能源,可替代东部煤炭能源的使用A. ①②B. ②③C. ③④D. ①④【答案】A【解析】试题分析:西气东输工程能促进东西部地区产业结构调整,①对。促进西部地区能源结构调整,改善环境,②对。将有利于推进西部城市化进程的发展,对东部影响更大,③错。天然气是清洁能源,供应能力有限,不能替代东部煤炭能源的使用,④错。A对。考点:西气东输工程的意义。23.“芝加哥-匹兹堡”城市带的形成说明“五大湖”区进入区域发展的( )A. 以农业为主体的发展阶段B. 以手工业为主体的发展阶段C. 工业化阶段D. 高效益的综合发展阶段【答案】C【解析】【详解】“芝加哥-匹兹堡”城市带的形成说明“五大湖”区进入区域发展的工业化阶段,是在丰富资源基础上,以钢铁、煤炭等重工业为主导力量,C对。以农业为主体的发展阶段是低水平的均衡发展状态,城市规模小,A错。以手工业为主体的发展阶段,生产规模小,不能形成城市带,B错。高效益的综合发展阶段以信息、科技等为区域发展的主导力量,D错。24.下列关于区域主要特征的叙述,错误的是( )A. 区域都具有明确的界线B. 区域内部表现出明显的相似性和连续性,区域之间则具有显著的差异性C. 区域具有一定的优势、特色和功能D. 区域之间是相互联系的,一个区域的发展变化会影响到周边相关的地区【答案】A【解析】试题分析:区域区域都有界限,但有的区域有明确界限,有的区域没有明确界限,比如行政区就具有明确界限,而干湿地区就没有明确界限,他们之间有一个过渡地带,选择A. 区域内部表现出明显的相似性和连续性,区域之间则具有显著的差异性;区域具有一定的优势、特色和功能;区域之间是相互联系的,一个区域的发展变化会影响到周边相关的地区。【考点定位】区域特征甲、乙、丙分别代表“我国2002年东、中、西三个经济地带的产业结构图”,读图回答下面小题。25. 甲、乙、丙图与东、中、西三个经济地带搭配正确的是( )A. 甲图是东部经济地带B. 乙图是西部经济地带C. 丙图是中部经济地带D. 丙图是东部经济地带26. 由图可知( )A. 甲的经济发展水平相对较高,因为其第二、三产业的产值比重较乙、丙高B. 甲、乙、丙的经济发展水平相差不大,因为它们的产业结构比重相差不大C. 丙的产业结构优于甲D. 经济越发达的地区,第一产业所占比重越大【答案】25. A 26. A【解析】三幅图中,甲图第三产业占比重最大,第一产业占比重最小,说明经济水平最高,是东部经济地带。甲、乙、丙的经济发展水平相差较大,甲的经济发展水平相对较高,因为其第二、三产业的产值比重较乙、丙高。【25题详解】甲、乙、丙图与东、中、西三个经济地带搭配中,三幅图中,甲图第三产业占比重最大,第一产业占比重最小,说明经济水平最高,是东部经济地带,A正确。乙图中第三产业占比重最小,是中部经济地带,B错误。丙图第一产业占比重最大,是西部经济地带,C、D错误。【26题详解】由图可知,甲的经济发展水平相对较高,因为其第二、三产业的产值比重较乙、丙高,A对。甲、乙、丙的经济发展水平相差较大,B错。丙的产业结构劣于甲,第三产业占比重越大,结构越有优势,C错。经济越发达的地区,第一产业所占比重越小,D错。二十多年来,我国经济发展速度之快倍受世界关注。同时各地区经济发展速度有所不同。加快西部经济的发展已经引起了全社会的高度重视。据此回答下面小题。27. 制约西部经济发展最重要的原因是A. 水土流失严重B. 农业基础薄弱C. 资金、技术、人才匮乏D. 自然资源不足28. 我国政府为了推动东、西部经济协调发展,采取的主要措施是①给予西部大量的财政补贴②保护西部产品不受外部产品的竞争③增加对西部基础设施的投资 ④发挥地区优势,积极引进人才A. ③④B. ②④C. ②③D. ①②【答案】27. C 28. A【解析】【27题详解】制约西部经济发展最重要的原因是资金、技术、人才匮乏,C对。西部地区降水少,水土流失问题一般较少,A错。农业基础薄弱,不是经济发展的主要制约因素,B错。西部地区自然资源丰富,D错。【28题详解】我国政府为了推动东、西部经济协调发展,采取的主要措施是增加对西部基础设施的投资,改善发展条件,③对。发挥地区优势,积极引进人才,④对。给予西部大量的财政补贴,不是推动经济发展的有效措施,①错。保护西部产品不受外部产品的竞争,不利于东、西部经济协调发展,②错。A对,B、C、D错。南水北调工程总体规划日前获得国家批准,这一宏伟的世纪工程正式由规划阶段转入实施阶段。南水北调工程近斯立项的单项工程有三项:即东线第一期工程的江苏段三阳河工程、山东段济平干渠和中线第一期工程的丹江口水库大坝加高工程。根据材料回答下面小题:29. 实施南水北调工程的主要目的是( )A. 解决长江流域的洪涝问题B. 连通长江、淮河、黄河和海河四大水系,发展航远C. 利用流域间的落差发电D. 缓解北方地区水资源不足的矛盾30. 南水北调东线工程主要利用了( )A. 京杭运河B. 丹江口水库C. 三峡库区D. 金沙江31. 会对东线优质供水造成负面影响的是( )A. 建立污水处理厂B. 沿岸地区推广生态农业C. 农田大量使用化肥D. 加大水质检测力度【答案】29. D 30. A 31. C【解析】【29题详解】实施南水北调工程的主要目的是缓解北方地区水资源不足的矛盾,D对。不能解决长江流域的洪涝问题,A错。可以连通长江、淮河、黄河和海河四大水系,但有些地段是地下输水,不能发展航远,B错。图示是东线工程,流域间的落差小,不适宜发电,C错。【30题详解】南水北调东线工程主要利用了京杭运河天然水道,A对。丹江口水库是中线工程的水源地,B错。三峡库区不是南水北调工程的水源地,C错。金沙江上游属于西线工程,D错。【31题详解】会对东线优质供水造成负面影响的是农田大量使用化肥,会污染土壤水,进而影响河流水,C对。建立污水处理厂、沿岸地区推广生态农业、加大水质检测力度,有利于保证或提高供水的水质,A、B、D错。【点睛】实施南水北调工程的主要目的是缓解北方地区水资源不足的矛盾,不能解决长江流域的洪涝问题。南水北调东线工程主要利用了京杭运河天然水道,金沙江上游属于西线工程。农田大量使用化肥,会污染土壤水,进而影响河流水,影响供水的水质。读我国南方某湿地示意图,回答下面小题。32. 该湿地的生态作用有A. 航运B. 提供大量耕地C. 提供丰富的农副产品D. 维持生物多样性33. 对该湿地的合理利用措施是A. 围湖造田,发展种植业B. 利用水资源优势大力发展造纸工业C. 适度发展水产养殖业和旅游业D. 大力发展捕捞业【答案】32. D 33. C【解析】【32题详解】该湿地的生态作用有维持生物多样性,D对。湖泊湿地的航运作用是运输功能,A错。提供丰富的农副产品功能是生产功能,C错。湖泊湿地不能提供大量耕地,B错。【33题详解】对该湿地的合理利用措施是适度发展水产养殖业和旅游业,C对。围湖造田,发展种植业会破坏湿地生态环境,A错。利用水资源优势大力发展造纸工业,会导致环境污染,B错。大力发展捕捞业,会破坏生态平衡,D错。读“田纳西河流域位置示意图和流域内甲地降水量与气温变化图”,回答下面小题。34. 下列有关田纳西河自然地理特征的叙述,正确的是( )A. 位于美国的中部地区B. 上游地区地形以平原为主C. 气候类型以温带大陆性气候为主D. 降水季节变化大,12月至次年4月中旬降水较多35. 田纳西河流域的水汽主要来自A. 墨西哥湾和加勒比海B. 太平洋C. 北冰洋D. 印度洋36. 田纳西河的水系、水文特征是( )①水系发达,支流众多 ②河流落差大,水力资源丰富 ③水量丰富,流量不稳定④矿产资源丰富A. ①②③B. ②③④C. ①②④D. ①③④【答案】34. D 35. A 36. A【解析】田纳西河位于美国的东部地区,发源于阿巴拉契亚山脉,上游地区地形以山地为主。气候类型以亚热带季风性湿润气候为主。水汽主要来自墨西哥湾和加勒比海,属于大西洋。矿产资源丰富,不属于水文、水系特征。【34题详解】关于田纳西河自然地理特征,位于美国的东部地区,A错误。发源于阿巴拉契亚山脉,上游地区地形以山地为主,B错误。气候类型以亚热带季风性湿润气候为主,C错误。降水季节变化大,12月至次年4月中旬降水较多,D正确。【35题详解】田纳西河流域的水汽主要来自墨西哥湾和加勒比海,A对。主要来自大西洋,太平洋、印度洋的水汽难以到达,北冰洋水汽影响较小,B、C、D错。【36题详解】田纳西河的水系、水文特征是水系发达,支流众多,①对。河流落差大,水力资源丰富,适宜进行梯级开发,②对。水量丰富,流量不稳定,季节变化较大,③对。矿产资源丰富,不属于水文、水系特征,④错。A对,B、C、D错。煤炭是人类最早认识并加以利用的能源之一。德国鲁尔区丰富的煤炭资源使其成为世界最著名的工业区。山西省是我国主要的煤炭生产基地,但尚未成为我国的经济大省。回答下面小题。37. 和鲁尔区相比,山西省较匮乏的自然资源是( )A. 水资源B. 铁矿石C. 水力资源D. 煤炭资源38. 山西比鲁尔区优越的主要社会经济条件是( )A. 劳动力成本B. 劳动力素质C. 市场D. 便捷的交通【答案】37. A 38. A【解析】【37题详解】和鲁尔区相比,山西省属于半湿润区,较匮乏的自然资源是水资源,A对。铁矿石资源较丰富,煤炭资源丰富,B、D错。有黄河流经,水力资源较丰富,C错。【38题详解】山西经济发展水平低,比鲁尔区优越的主要社会经济条件是劳动力丰富,劳动力成本低,A对。与鲁尔区相比,经济水平落后,劳动力素质低,B错。市场没有优势,C错。山西的交通条件较差, D错。根据德国鲁尔区的有关知识,回答下面小题。39. 20世纪50年代以后,该工业区一度衰落,其内部原因在于( )A. 工业结构单一B. 煤炭能源地位下降C. 世界性钢铁过剩D. 新技术革命的冲击40. 为改变生产结构,促进经济结构的多元化,鲁尔区采取的措施是( )A. 改造煤炭、化学工业,节省能源的消耗B. 治理污染,优先发展环境C. 压缩煤炭、钢铁两大工业部门厂矿企业的生产规模D. 新建或迁入电子、汽车和石油化工等工业【答案】39. A 40. D【解析】【39题详解】20世纪50年代以后,鲁尔工业区一度衰落,其内部原因在于工业结构单一,以重工业为主,A对。煤炭能源地位下降、世界性钢铁过剩、新技术革命的冲击是鲁尔区当时面临的国际形势,B、C、D错。【40题详解】为改变生产结构,促进经济结构的多元化,鲁尔区采取的措施是新建或迁入电子、汽车和石油化工等工业,D对。改造煤炭、化学工业,节省能源的消耗,仍是重工业为主,A错。治理污染,优先发展环境,不能促进经济结构多元化,B错。压缩煤炭、钢铁两大工业部门厂矿企业的生产规模,仍是重工业为主,不能体现多元化结构,C错。【点睛】20世纪50年代以后,鲁尔工业区一度衰落,其内部原因在于工业结构单一,以重工业为主。为改变生产结构,促进经济结构的多元化,鲁尔区采取的措施是新建或迁入电子、汽车和石油化工等工业。二、非选择题(共2个大题,20分)41.下图为美国农业分布图,读后回答下列各题。(1)从图中国家的纬度位置看,大部分属于________带和_______带(温度带),发展农业生产的热量条件较为优越。(2)图中 A_____________带,C_____________带,D_____________带。(3)美国实行农业地区专门化生产,可以充分发挥___________________优势,更好地应用_____________,提高__________________。(4)分析A农业带形成的条件: ①________________________________________________;②________________________________________________。【答案】 (1). 亚热带 (2). 温带 (3). 乳畜 (4). 小麦 (5). 玉米 (6). 自然资源 (7). 现化农业科学技术 (8). 农业劳动生产率 (9). 气候冷湿,无霜期短,有利于多汁牧草的生长 (10). 邻近美国东北部工业区,城市和人口密集,市场需求量大【解析】【详解】(1)从图中国家的纬度位置看,美国大部分属于亚热带和北温带,发展农业生产的热量条件较为优越。(2)根据美国农业带分布,图中 A乳畜带,C小麦带,D玉米带。(3)美国实行农业地区专门化生产,可以因地制宜,充分发挥自然资源优势,更好地应用现化农业科学技术,提高农业劳动生产率。(4) A农业带是乳畜带,是为了满足大城市肉蛋奶的需求而兴起的城郊农业,形成的条件中自然条件是气候冷湿,无霜期短,有利于多汁牧草的生长。社会经济条件是邻近美国东北部工业区,城市和人口密集,市场需求量大。42.我国跨世纪的四大工程,在促进西部大开发、资源大调度等方面具有重大意义。读图“我国四大工程示意图”,完成下列各题: (1)填出四大工程的名称:属于水资源跨流域调配的是 工程,属于能源调配的是 工程和 工程,属于交通设施建设的是 工程。(2)四大工程中,沿线气候变化最显著的是 工程,所经过的地区全部位于同一地形区的是 工程。(3)西气东输工程的实施对西部经济发展影响有__________(选择填空)。A. 减轻铁路运输压力 B.资源优势变经济优势C.减轻大气污染 D.减少财政收入(4)分析说明西气东输工程对东部的意义【答案】(1)南水北调 西气东输 西电东送 青藏铁路(2)西气东输 青藏铁路(3)B (4) 缓解能源短缺,优化能源结构;改善大气(环境)质量;减轻铁路运输压力【解析】【详解】(1)图示四大工程中,结合图例,属于水资源跨流域调配的是南水北调工程,属于能源调配的是西气东输工程和西电东送工程,属于交通设施建设的是青藏铁路工程。(2)四大工程中,沿线气候变化最显著的是西气东输工程,跨越了四类干湿地区。所经过的地区全部位于同一地形区的是青藏铁路工程,位于青藏高原。(3)西气东输工程的实施对西部经济发展影响有将资源优势变经济优势,B对。西部地区运输压力小,西气东输能减轻东部地区铁路运输压力,A错。西部地区工业发展,可能加重大气污染,B错。经济发展,利于增加财政收入,D错。(4) 西气东输工程对东部的意义是缓解东部地区能源短缺状况,优化能源结构。天然气是清洁能源,有利于东部地区改善大气环境质量。管道输送能源,能够减轻东部地区铁路运输压力。【点睛】四大工程中,沿线气候变化最显著的是西气东输工程,跨越了四类干湿地区。西气东输工程的实施对西部经济发展影响有将资源优势变经济优势。管道输送能源,能够减轻东部地区铁路运输压力。

