


2018-2019学年安徽省滁州市定远县育才学校高二(普通班)下学期第一次月考地理试题 解析版
展开育才学校2018—2019学年度第二学期第一次月考
高二普通班地理试卷
一、选择题(本大题共30小题,每小题2分,共60分)
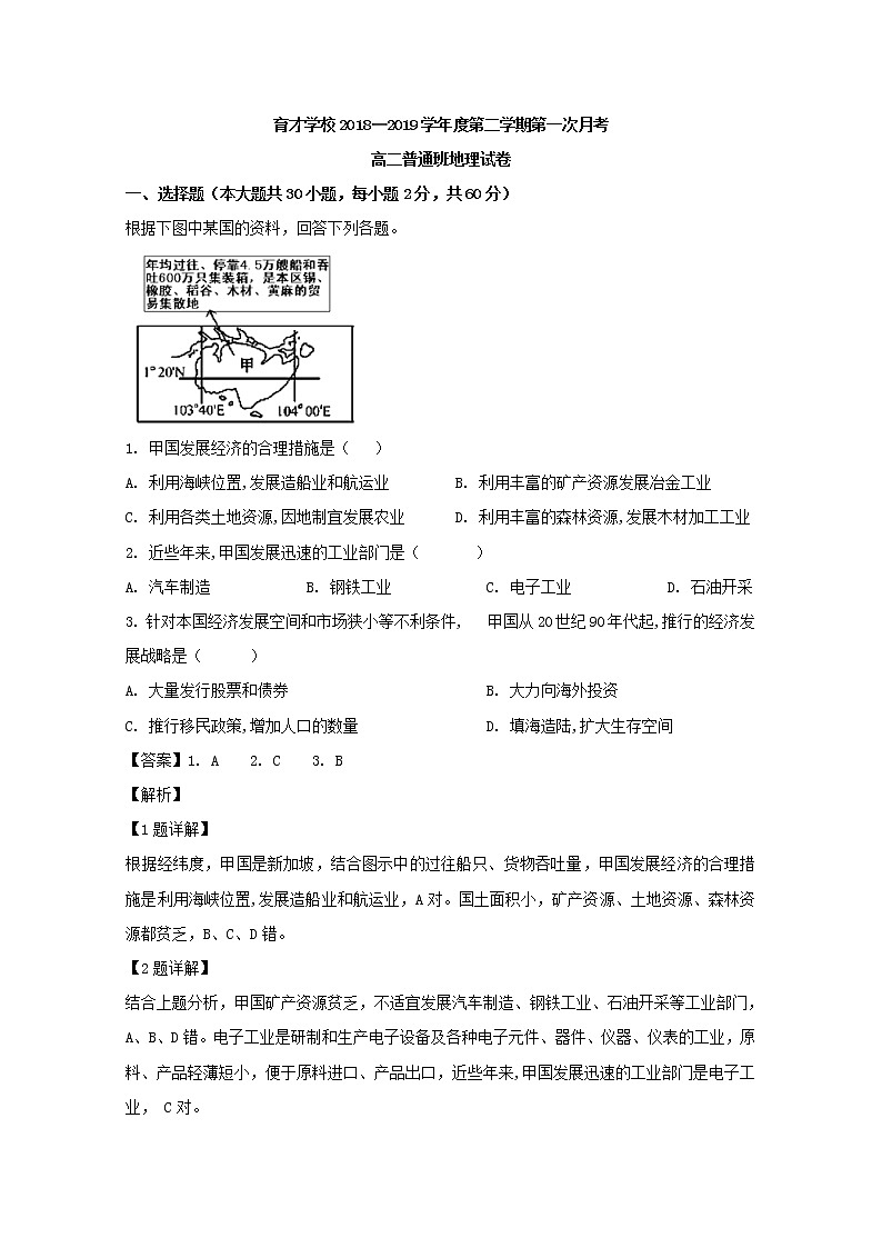
根据下图中某国的资料,回答下列各题。
1. 甲国发展经济的合理措施是( )
A. 利用海峡位置,发展造船业和航运业 B. 利用丰富的矿产资源发展冶金工业
C. 利用各类土地资源,因地制宜发展农业 D. 利用丰富的森林资源,发展木材加工工业
2. 近些年来,甲国发展迅速的工业部门是( )
A. 汽车制造 B. 钢铁工业 C. 电子工业 D. 石油开采
3. 针对本国经济发展空间和市场狭小等不利条件, 甲国从20世纪90年代起,推行的经济发展战略是( )
A. 大量发行股票和债券 B. 大力向海外投资
C. 推行移民政策,增加人口的数量 D. 填海造陆,扩大生存空间
【答案】1. A 2. C 3. B
【解析】
【1题详解】
根据经纬度,甲国是新加坡,结合图示中的过往船只、货物吞吐量,甲国发展经济的合理措施是利用海峡位置,发展造船业和航运业,A对。国土面积小,矿产资源、土地资源、森林资源都贫乏,B、C、D错。
【2题详解】
结合上题分析,甲国矿产资源贫乏,不适宜发展汽车制造、钢铁工业、石油开采等工业部门,A、B、D错。电子工业是研制和生产电子设备及各种电子元件、器件、仪器、仪表的工业,原料、产品轻薄短小,便于原料进口、产品出口,近些年来,甲国发展迅速的工业部门是电子工业, C对。
【3题详解】
针对本国经济发展空间和市场狭小等不利条件,甲国从20世纪90年代起,推行的经济发展战略是大力向海外投资,B对。大量发行股票和债券不能解决国内市场狭小问题,A错。推行移民政策,不能增加人口的数量,C错。区域海域面积小,不适宜填海造陆,填海造陆影响港口海运,D错。
点睛:甲国是新加坡,岛国面积狭小,资源缺乏,不利于钢铁工业等第二产业发展。 利用海峡位置,发展造船业和航运业,美化环境,打造成花园城市国家,发展旅游业。周围海域面积小,不适宜不适宜填海造陆,且填海造陆会影响港口海运。
南水北调东线工程是把长江的水调往北方的调水工程,调水线路主要为大运河。下图为南水北调东线工程调水线路图,
据此完成下面各题。
4. 对南水北调东线工程及其可能带来的影响,叙述正确的是( )
A. 可以解决华北平原的盐碱化问题 B. 有利于改善丙地大运河航运条件
C. 丙至戊段可以自流引水 D. 可缓解丁地的用水紧张
5. 南水北调东线工程对长江可能带来的影响,叙述正确的是
A. 可提高社会对长江水质的关注 B. 可促使长江的泥沙向海洋输送
C. 可增加戊地咸水入侵发生的可能 D. 可改变长江口外海洋潮汐的规律
【答案】4. B 5. A
【解析】
【分析】
南水北调工程将长江水调往北方,使长江的入海水量减少,输沙能力减弱.南水北调东线流经经济发达的我国东部地区,水污染较严重.南水北调工程是为了缓解北方地区的用水紧张状况,水质的优劣会引起社会的广泛关注.
【4题详解】
南水北调工程使华北地区的水量增加,地下水位抬升,将土壤中的盐分带到地表,会加剧土壤的盐碱化问题,排除A;南水北调东线工程通过京杭运河将长江水输送到北方地区,可以增加丙地大运河段的水量,改善航运条件,B正确;丙段至戊段经过山东丘陵,在丁以南不能自流引水,排除C;可缓解华北地区的用水紧张状况,D错误,
【5题详解】
南水北调工程将长江水调往北方,使长江的入海水量减少,输沙能力减弱,排除B;由于河流水量减少,河口附近水位降低,会使海水侵入河道的频率增加,排除C;海洋潮汐现象与日、地、月的运动有关,排除D.南水北调东线流经经济发达的我国东部地区,水污染较严重.南水北调工程是为了缓解北方地区的用水紧张状况,水质的优劣会引起社会的广泛关注,A正确。
【点睛】该题考查了南水北调,学生需要认真阅读所给的图表,结合课本知识,可用排除法作答.
下图是某地区农业分布示意图,读图回答下面小题。
6. 图中湖泊对①区域农作物生长的有利影响最可能是( )
A. 夏季降水增多 B. 夏季气温降低
C. 冬季降水增多 D. 冬季气温增高
7. ④区域大规模农业生产活动对当地原始自然环境的影响主要是( )
A. 温室气体减少 B. 森林覆盖率减小
C. 入湖泥沙量减低 D. 草原生产量减低
【答案】6. A 7. B
【解析】
试题分析:
【6题详解】
根据图中地名等信息可知,该地为北美洲五大湖沿岸地区,湖泊水蒸发增加了大气中水汽含量,使的该地夏季降水增加,有利于①区域夏季农作物生长,A对。该地纬度较高,冬季农作物几乎无法生长,冬季降水不能对作物产生有利影响,C错。湖泊对沿岸地区气温具有调节作用,使其气温季节变化较小,夏季气温降低,冬季气温增高,不利于农作物生长,B、D错。
【7题详解】
④区域位于北美洲东北部地区,该地区大规模农业生产活动破坏植被,造成森林覆盖率减小,B对。吸收温室气体能力降低,大气中温室气体含量增加,A错。植被破坏,水土流失加剧,河流含沙量增大,入湖泥沙量增加,C错。根据图例,该地发展的是乳畜业,草原生产量增加,D错。
考点:湖泊对区域农作物生长的影响、人类活动对自然环境的影响。
下图为“我国各类产品出口额相关数据示意图”。读下图回答下面各题.
8. 21世纪初我国各类出口产品中
①资源型产品在我国出口产品中占有重要地位
②技术型加工产品对我国出口额的贡献率最大
③劳动密集型产品在世界上的出口竞争力强于技术型加工产品
④资本型加工产品占世界同类产品出口额比重低于资源型产品
A. ①② B. ②③ C. ①③ D. ②④
9. 21世纪初我国出口产品结构变化的主要原因有 ( )
①劳动力素质明显提高
②农矿产品产量下降
③基础设施投资扩大
④产业结构升级取得显著成效
A. ①② B. ①③ C. ②③ D. ①④
【答案】8. B 9. D
【解析】
【分析】
本题考查我国产业结构及升级。
【8题详解】
从数据图中可以看出,在21世纪初,我国技术型加工产品占我国出口总额比重最大,贡献率最大,②正确。劳动力密集型产品占世界同类产品出口额比重最大,劳动密集型产品在世界上的出口竞争力强于技术型加工产品,③正确。B正确。
【9题详解】
从图中可以看出,20世纪90年代到21世纪初,我国出口的产品从以劳动力密集型产品为主,转向以技术加工型产品为主。说明我国产业结构在不断升级,劳动力素质在不断提升.D正确。
【点睛】考查学生获取和解读地理信息的能力,调动和运用地理基本知识的能力。
下图为大连市承接产业技术转移示意图。读图回答下面各题。
10. 大连市将逐渐形成以英特尔项目为核心的、亚洲重要的、国际一流的超大规模集成电路产业基地和亚洲集成电路集散地。大连市软件产业长足发展的主要原因是( )
A. 科学技术发达 B. 海陆交通便利
C. 人口稠密,劳动力丰富 D. 位于环渤海经济圈
11. 美国、德国、日本、韩国的软件开发企业纷纷落户大连市,在此设立跨国公司和工厂。其主要的自然优势是
A. 土地面积广大 B. 环境条件优越
C. 水资源丰富 D. 矿产资源丰富
【答案】10. A 11. B
【解析】
【10题详解】
影响软件产业布局的主要因素是人才和技术,与劳动力廉价关系小,故C错;同时交通要求是极为便捷,海运速度慢,故B错。与环渤海经济圈有一定的关系,但不是主要关系。大连市将成为国际一流的超大规模集成电路产业基地,是依托高科技发展起来的,故大连市软件产业长足发展的主要原因是科技发达。选A。
【11题详解】
软件开发企业生产所需要的原料很少,是技术导向型企业,故土地和水源不是主要因素。而软件产业对环境质量要求极高。环境条件优越促使这些国家的软件开发企业纷纷落户大连市。选B。
我国建设的四大工程,在促进西部大开发、资源大调度等方面具有重要意义。读四大工程线路示意图,回答下列各题。
12. 四大工程中分别属于水资源跨区域调配、天然气跨区域调配、电能跨区域调配的是( )
A. a、b、c B. a、c、b C. c、a、b D. b、c、a
13. 图中a、b两大资源跨区域调配工程的资源调出区面临的主要环境问题是( )
A. 荒漠化、水土流失 B. 水污染、水土流失
C. 地面塌陷、土壤盐碱化 D. 土壤盐碱化、空气污染
14. 造成图中a工程的资源调出区面临此环境问题的最主要原因是( )
A. 气候干旱、大风频繁 B. 深居内陆,降水稀少
C. 植被稀疏,土地裸露 D. 人口迅速增加,加大了对生态环境的压力
15. 图中a工程的资源调出区的环境问题易导致的灾害天气是( )
A. 寒潮 B. 沙尘暴 C. 台风 D. 伏旱
16. 治理图中a工程的资源调出区的环境问题的根本措施是( )
A. 退耕还林还草 B. 增加灌溉面积 C. 鼓励发展种植业 D. 发展节水型农业
【答案】12. C 13. A 14. D 15. B 16. A
【解析】
【12题详解】
根据图示调出、调入地区及调入方向判断,四大工程中属于水资源跨区域调配的是c。属于天然气跨区域调配的是a。电能跨区域调配的是b。C对,A、B、D错。
【13题详解】
结合上题分析,图中a、b两大资源是西气东输、西电东送,跨区域调配工程的资源调出区在资源开发过程中,会破坏地表植被,西北地区面临的主要环境问题是荒漠化,黄土高原地区面临的主要环境问题是水土流失,土壤盐碱化问题少,A对,C错。西北地区降水少,水资源短缺,土壤盐碱化、水污染问题少,B、D错。
【14题详解】
图中a工程的资源调出区面临土地荒漠化问题,该环境问题产生的最主要原因是人口迅速增加,加大了对生态环境的压力,D对。气候干旱、大风频繁;深居内陆,降水稀少;植被稀疏,土地裸露是荒漠分布广的原因,不是荒漠化的主要原因,A、B、C错。
【15题详解】
图中a工程的资源调出区的环境问题是土地荒漠化,易导致的灾害天气是沙尘暴,B对。寒潮与土地荒漠化无关,A错。该地没有台风、伏旱灾害,C、D错。
【16题详解】
治理图中a工程的资源调出区的环境问题的根本措施是退耕还林还草,保护生态环境,A对。增加灌溉面积、鼓励发展种植业会加重土地荒漠化,B、C错。发展节水型农业是合理利用水资源,不能解决荒漠化问题,D错。
下图示意我国沪宁杭城市群。读下图,完成下面各题。
17. 该城市群竞争优势大的原因在于( )
A. 实施改革开放政策早 B. 劳动力成本低
C. 水资源丰富 D. 教育发达,人才优势突出
18. 该城市群可持续发展面临的主要问题是( )
A. 产业饱和,亟待转移升级 B. 传统产业为主,创新能力差
C. 城市等级结构不合理 D. 发展资金不足
【答案】17. D 18. A
【解析】
试题分析:
【17题详解】
沪宁杭城市群竞争优势大,主要是教育发达人才优势突出,D对。珠江三角洲地区实施改革开放政策早,A错。该地劳动力成本高,B错。南部沿海水资源更丰富,C错。
【18题详解】
该城市群可持续发展面临的主要问题是产业饱和,亟待转移升级,A对。该地知识技术水平高,创新能力强,B错。城市等级结构合理,C错。区域经济水平高,发展资金充足,D错。
考点:区域城市群竞争优势,面临的主要问题。
图为我国四个省级行政区轮廓及其主要山脉和城市分布示意图,据图完成下面小题。
19. 对图中山脉的表述,与事实相一致的是
A. 图①中的山脉是巫山,图②南侧山脉与图④中北侧山脉是同一山脉
B. 图②中部为天山山脉,其向东延伸便是③中的秦岭
C. 图②最北一列是阿尔泰山,图④中北侧一列是祁连山
D. 图①中山脉是我国第一、二阶梯的分界线,图③中山脉是我国南北方的重要分界线
20. 对图中四省区农业生产的表述,与实际情况不符的是
A. ①有我国重要的商品粮、棉地基,②有我国重要的商品棉基地
B. ②④都是我国重要的畜牧业基地
C. ②是我国著名的绿洲农业区,④分布着河谷农业
D. ①②③④都有商品粮、棉基地
21. 对甲、乙、丙、丁四个省级行政区行政中心的表述,正确的是
A. 甲位于嘉陵江与长江汇合处,因干支流汇合而兴起
B. 乙位于塔里木河沿岸,因河运而兴起
C. 丙是我国几大古都之一,地处号称“八百里秦川”的关中平原
D. 丁是我国海拔最高的城市,位于雅鲁藏布江沿岸,因河运而兴起
【答案】19. A 20. D 21. C
【解析】
【分析】
图中甲是湖北省,乙是新疆维吾尔自治区,丙是陕西省,丁是西藏自治区.
本题考查我国的区域地理。根据图示四省区的轮廓和主要山脉分布判断,①湖北省;②新疆;③陕西;④西藏.
图中甲是湖北省,乙是新疆维吾尔自治区,丙是陕西省,丁是西藏自治区.
【19题详解】
图①中的山脉是巫山,图②南侧山脉是昆仑山,图④中北侧山脉也是昆仑山.A正确;图②中部为天山脉,②④图中的昆仑山脉其向东延伸便是③中的秦岭.B错误;图②最北一列是阿尔泰山,图④中北侧一列是昆仑山.C错误;图①中山脉是我国第二、三阶梯的分界线.D错误.
【20题详解】
③④两省区中没有商品粮和商品棉基地。D正确。
【21题详解】
甲城市为湖北省会武汉,而嘉陵江与长江汇合处为重庆;A错误;乙城市为乌鲁木齐,位于天山以北,准噶尔盆地,因陆路交通发展而兴起;B错误。丙是西安,我国几大古都之一,地处号称“八百里秦川”的关中平原,C正确。丁为拉萨,位于河谷地区,不是我国海拔最高的城市,D错误。
【点睛】考查学生获取和解读地理信息的能力,调动和运用地理基本知识的能力。
考查学生获取和解读地理信息的能力,调动和运用地理基本知识的能力。
考查学生获取和解读地理信息的能力,调动和运用地理基本知识的能力。
2014年12月28日,南水北调中线一期工程总干渠开闸放水,北京市首次接饮长江水,而与之配套的“引江济汉”工程早在半年前已通水,作为补水工程,此工程每年向汉江输送31亿立方米的水量。据此,读图回答以下问题。
22. 实施“引江济汉”水利工程目的有( )
①增大南水北调中线工程的调水量 ②改善汉江下游河段的生态、灌溉与水运条件
③缩短长江荆州段至汉江潜江段的水运里程 ④改善长江龙洲垸以下河段的供水条件
A. ②③ B. ③④ C. ①② D. ①③
23. 有关图示地区的地理环境及其成因,组合不正确的是( )
A. 洪涝 水循环活跃 B. 湿地萎缩 人口增长
C. 土地沙化 粮棉种植 D. 河漫滩增多 森林植被破坏
【答案】22. A 23. C
【解析】
试题分析:
【22题详解】
引江济汉水利工程将长江水源输送到汉江,但该工程位于南水北调中线工程源头丹江口水库的下游,因此并不能增大南水北调中线工程的调水量;该工程使汉江下游水量增加,有助于改善汉江下游河段的生态、灌溉与水运条件;缩短长江荆州段至汉江潜江段的水运里程;对长江龙洲垸以下河段的供水条件没有影响。
【23题详解】
该区域位于长江流域,降水丰富,蒸发旺盛,水循环活跃,洪涝灾害多发;长江中下游各湖泊均存在围湖造田的现象,导致湿地萎缩,湖泊面积缩小,其根本原因是人口增长;该地气候湿润,不易出现土地沙化现象;长江中上游地区植被破坏,导致长江泥沙含量增多,在中下游沉积而形成河漫滩。
考点:跨区域调水工程
下图是某高中学生通过地理信息系统获取的我国东部某地区土地利用情况及预测的未来土地利用情况图,
据此完成下面小题。
24. 农业生产结构可能发生重大变化的主要原因是( )
A. 人类使用电冰箱破坏臭氧层,导致本区气候变暖
B. 现代工业的发展,大气中二氧化碳含量的增加,导致本区气候变暖
C. 国家注重调整当地的农业产业结构
D. 当地居民为了脱贫致富,采取了调整农业结构的措施
25. 根据预测,本区在2050年以后的植被类型是( )
A. 亚热带常绿阔叶林 B. 亚热带常绿硬叶林
C. 亚寒带针叶林 D. 温带落叶阔叶林
【答案】24. B 25. A
【解析】
【24题详解】
将1999年的土地利用状况和预测的2050年的土地利用状况比较,可发现1999年我国东部某地区农作物主要以种植小麦和栽培苹果为主,2050年以稻田和甘蔗园为主;通过1月份0℃等温线的位置,可发现本地区在1999年1月份均温在0℃以下,2050年本地区1月份平均气温在0℃以上;由以上分析可知此地区在1999年时为温带季风气候,2050年为亚热带季风气候,产业结构的调整与气候变暖有关。故选B。
【25题详解】
由以上分析可知此地区在1999年时为温带季风气候,2050年为亚热带季风气候,亚热带季风气候条件下植被类型为亚热带常绿阔叶林。故选A。
为缓解“昆明水少、滇池水脏”的问题,云南省已建成螳螂川、牛栏江调水工程,并规划建设金沙江调水工程。
如下图所示。读图回答下面小题。
26. “滇池水脏”与滇池水体更新周期长有关。滇池水体更新周期水的主要原因是( )
①流域面积小,汇入水量少
②季风气候,径流季节变化大
③水体总量大,进出水量小
④全年高温,湖水蒸发量大
A. ①② B. ②③ C. ③④ D. ①③
27. 跨流域调水工程对滇池流域的主要影响有( )
①改变滇池流域降水总量
②提高滇池水体自净能力
③减少昆明污染物排放总量
④缓解昆明用水紧张状况
A. ①② B. ②④ C. ③④ D. ①③
【答案】26. D 27. B
【解析】
【分析】
本题考查水体的相互转换和跨区域调水。
【26题详解】
根据图示:滇池的流域面积小,入湖径流量小,水体总量大,但是进出水量小,湖泊水与外界水的交换极其缓慢,为典型的静水水体,更新周期长.D正确。
【27题详解】
跨流域调水工程可以增加流域内入湖水量,增加水体自净能力;滇池流域水量增加,也可以缓解流域内的用水紧张状况.②④正确。B正确。
【点睛】本题的难度不大,解题的关键是掌握陆地水体之间的相互联系.
下图为“东北地区部分地理事物分布图”,读下图。完成下列各题。
28. 图示区域发展农业生产的有利条件有( )
A. 高原、平原、山地三类地形单元完整
B. 热量和水分基本可满足一年两熟作物需求
C. 开发较早,人口密度较高
D. 土壤有机质含量较高,土层较薄
29. 上图中平原地区农业发展的方向是( )
A. 继续强化商品粮基地建设
B. 发展集约化草食性畜牧业
C. 以森林资源保育为核心
D. 强化人工草地建设
30. 上图示区域南部是我国著名的重工业区,但目前工业发展缓慢,可采取的有效对策有( )
A. 调整工业结构,重点发展重化工业 B. 优化环境,严格控制工业“三废”的排放
C. 积极吸引外地重化工业转入 D. 鼓励人口迁出,减轻环境压力
【答案】28. A 29. A 30. B
【解析】
【28题详解】
读图可知,图中区域位于我国东北地区,有内蒙古高原、东北平原及大小兴安岭、长白山等山地,高原、平原、山地三类地形单元完整,适宜多种经营,A对。热量条件差,可以满足一年一熟,B错。开发历史晚,人口密度小,C错。土壤有机质含量高,土层深厚,D错。故选A。
【29题详解】
东北地区内部的不同区域,农业发展方向与重点不同。加快发展农产品加工业,促进粮食转化、延长产业链条是平原区农业发展重点之一。多元开发特色农产品,在半山区实现“立体开发”是山区农业发展方向。西部草原区农业发展方向是围绕生态建设和增加农牧民收入两大主题,结合退耕还林、还草工程的实施,大力发展生态农业和舍饲畜牧业。故选A。
【30题详解】
辽中南地区应当优化环境,严格控制工业“三废”的排放,质量污染,不应重点发展重化工,故选B。
二、非选择题(本题共4大题,第31题12分,32题8分,33题11分,34题9分,共40分。)
31.读下列材料回答问题。
材料一:下图是我国七大国家级承接产业转移示范区(阴影部分)位置示意图
(1)简述江西赣南承接产业转移示范区承接产业转移的优势区位条件。
(2)位于皖江城市带的合肥经济开发区被称为是“中西部最大的日资企业集聚地”。试分析产业转移对该区域发展的影响。
材料二: 在黔东南的从江山区,当地侗族形成了一种传统的有机农业生产方式——“稻鱼鸭”生态农业复合系统。当秧苗插进稻田时,跟着放进鱼苗,等鱼苗体长超过5厘米时,人们再放入雏鸭。该农业生产模式已成为重要农业文化遗产之一,农产品质量好,有着较广的市场前景。但传统农业产量较低,加之许多年轻人外出务工,成为其发展面临的主要困境。
(3)试评价当地“稻鱼鸭”农业生产模式的条件。
【答案】(1)地理位置优越,紧邻广东省,是珠江三角洲地区产业向中部经济地带转移和辐射的较佳区域;土地、水、矿产等资源丰富,环境容量(承载力)大,环境优美;劳动力资源丰富且廉价;基础设施逐步完善;市场广阔(内需拉动);交通便利;政策优惠等。
(2)有利影响:促进产业结构优化升级;促进区域资源开发,带动中部区域经济发展;增加就业机会;促进区域均衡发展。不利影响:可能加剧环境污染。
(3)有利:这种“稻鱼鸭”农业模式是一种生态农业模式,有较广的销售市场前景,产品质量好,效益高。
不利:这种生产模式产量较低,生产技术水平低,受市场经济影响较大,年轻人外出,导致劳动力不足,影响了该模式的发展。
【解析】
试题分析:
(1) 江西赣南地理位置优越,紧邻广东省,是珠江三角洲地区产业向中部经济地带转移和辐射的较佳区域;土地、水、矿产等资源丰富,环境容量(承载力)大,环境优美;劳动力资源丰富且廉价,适宜发展劳动密集型产业;基础设施逐步完善;市场广阔(内需拉动);交通便利;政策优惠等支持承接产业转移。
(2)产业转移的影响有利和弊;有利影响:促进当地产业结构优化升级,带动经济发展;促进区域资源开发,带动中部区域经济发展;增加就业机会;促进区域均衡发展。
不利影响:随着产业转移,带来污染,可能加剧环境破坏。
(3)评价农业生产条件从利和弊两方面进行。
有利条件:这种“稻鱼鸭”农业模式是一种生态农业模式,充分利用当地的水田农业,环保无污染;有较广的销售市场前景,产品质量好,效益高。
不利条件:这种生产模式产量较低,当地的生产技术水平低;受市场经济影响较大,市场稳定性不强;年轻人外出务工,导致当地劳动力不足,影响了该模式的发展。
考点:考查产业转移及影响、区域农业发展。
32.下图为珠江三角洲经济区和珠江三角洲产业升级示意图,读图回答。
(1)简述珠江三角洲引进外资的主要区位优势。
(2)简述乙图反映的珠江三角洲地区产业结构的变化。
(3)试述珠江三角洲地区与长江三角洲地区相比,产业升级面临一定困境的原因。
【答案】(1)地处广东省东南部,毗邻港、澳,近东南亚;著名的侨乡之一,具有人缘优势;国家改革开放优惠政策;丰富的廉价劳动力;便利的海陆交通。
(2)轻纺工业比重降低;高新技术产业比重上升,并超过轻纺工业。
(3)产业基础薄弱;科技实力和人才队伍处于劣势;国内腹地范围小;政策优势减弱。
【解析】
(1)区域经济发展条件,主要从位置、交通、政策、劳动力等自然因素、社会经济因素分析。珠江三角洲地处广东省东南部,毗邻港、澳,近东南亚。是著名的侨乡之一,具有人缘优势。国家改革开放优惠政策,丰富的廉价劳动力,便利的海陆交通。
(2)根据乙图图例,该地产业结构变化是轻纺工业比重降低,高新技术产业比重上升,并超过轻纺工业。
(3)与长江三角洲相比,珠江三角洲的产业基础薄弱,科技实力和人才队伍处于劣势。受北部山岭阻挡,国内腹地范围小。随着改革开发政策的推广,该地的政策优势减弱。
33.读世界某区域图(图中等高线单位:m),回答下列问题。
(1)指出图中地区主要的植被类型。运用地理环境整体性的原理,分析本区域植被遭破坏对当地自然环境产生的影响。
(2)为了综合开发本区域,拟在图中A处建大型水电站,试说明理由。
【答案】(1)热带雨林 地理环境某一要素的变化会导致其他要素甚至整个环境状态的改变;森林遭破坏,其涵养水源的功能降低,当地地下水水位降低;森林遭破坏,其保持水土的功能下降,加剧当地水土流失;森林遭破坏,其调节气候的功能减弱,导致气候恶化,旱涝灾害发生频率增大,以及河流径流量季节变化增大,径流量减小,野生动物缺乏栖息地等 (2)A处地势落差大,流量大,水力资源丰富;A处河道较窄,建坝工程量小,成本低
【解析】
本题考查地理环境整体性原理、植被类型以及植被破坏带来的影响、水电站建设的区位条件分析,意在考查考生获取和解读信息、调动和运用知识、描述和阐释事物、论证和探讨问题的能力。
(1)从图中经纬度可知该区域为刚果盆地,为热带雨林气候区,其主要植被为热带雨林。植被遭破坏对当地自然环境产生的影响可从地下水水位、水土流失、气候、生态环境、河流等方面分析。森林遭破坏,其涵养水分的功能降低,当地地下水水位降低;森林遭破坏,其保持水土的功能下降,加剧当地水土流失;森林遭破坏,其调节气候的功能减弱,导致气候恶化,旱涝灾害发生频率增大,以及河流径流量季节变化增大,野生动物缺乏栖息地等。
(2)应主要从水力资源丰富程度和建坝条件进行分析。读图分析可知,A处位于峡谷部位,地势落差大,流量大,水力资源丰富,河道较窄,建坝工程量小,成本低。
34.解放前,中国有著名的“三大荒”,如今已经变成了“三大仓”;“北大荒”变成粮仓,“西大荒”变成棉仓、粮仓,“南大荒”变成橡胶林和热带经济作物仓。
读我国“三大荒地”分布示意图,回答下列问题。
(1)从自然条件看,“北大荒”和“西大荒”农业发展的主要制约因素分别是什么?
(2)简述“南大荒”发展橡胶生产,“西大荒”发展棉花生产的有利气候条件。
(3)简要说明 “北大荒”地区粮食生产的特点和有利条件。
【答案】34. 热量条件不足,水源条件不足。
35. 南大荒:热带季风气候,水源充足,雨热同期;
西大荒:温带大陆性气候,夏季高温,光照强,温差大。
36. 生产特点:规模大;机械化水平高。
有利条件:温带季风气候,雨热同期;平原面积广大,地势平坦;黑土肥沃,有利于作物生长;地广人稀,有利于机械化耕作;国家政策扶持。
【解析】
本题以“三大荒地”分布示意图为背景,考查农业生产的主要区位条件,考查农业生产特点及有利条件,意在考查学生对材料解读与分析能力、有效信息的提取能力和相关知识的迁移应用能力。
(1)考查农业发展的自然条件,主要从热量、降水、水源、地形、土壤等方面分析。“北大荒”和“西大荒”农业发展的主要制约因素分别是热量和水源。
(2)考查农业生产的气候条件。“南大荒”为热带季风气候,水热充足,雨热同期;“四大荒”为温带大陆性气候,夏季光热充足,昼夜温差大。
(3)考查区域农业生产特点和有利条件。“北大荒”地广人稀,农业生产的规模大,机械化水平高。该地区农业发展的有利条件为温带季风气候,雨热同期;平原面积广大;黑土肥沃,有利于作物生长;地广人稀,利于机械化耕作;国家政策扶持。
【点睛】农业的区位因素
(1)影响农业的主要区位因素 气候:热量、光照、降水影响极大 地形:影响农业的类型(平原与山区不同)、影响农作物的分布(农作物随海拔有所不同)。土壤:作物生长的物质基础,不同土壤适宜生长不同作物,东南丘陵的红壤适宜种茶树等。 市场:市场的需求量最终决定了农业生产的类型和规模 交能运输:园艺业、乳畜业产品容易变质,要求有方便的交通运输条件 政策:国家政策和政府干预手段影响。
(2)自然因素的利用改造 扩大某种农作物的区位范围改造不适宜的自然因素,使之适于发展农业。改造要根据当地的经济技术条件,并充分考虑投入和产出比。
(3)社会经济的发展变化 市场需求变化对农业区位的影响最为突出。交通运输条件改善和农产品保鲜、冷藏等技术的发展,使市场对农业区位的影响在地域上大为扩展。