


2018-2019学年江西省分宜中学高二下学期第二次段考地理试题 Word版
展开分宜中学2018-2019学年度下学期高二年级第二次段考
地 理 试 卷
一、选择题(每小题2分,共50分)
2014年上海市建设用地开发强度为46%,已超过东京、中国香港等国际大都市,“十三五”期间上海市将人口“天花板”设定为2 500万。图1示意2001 -2017年上海市人口变化(常住人口包含户籍人口和常住外来人口),据此完成1-2题。
1.影响上海市人口“天花板”的主要因素是( )
A.水资源 B.土地资源
C.生物资源 D.矿产资源
2. 上海市( )
A.户籍人口基本保持稳定
B.常住人口持续快速增加
C.2017年常住外来人口约占15%
D.常住外来人口增长率先增后减
惠安女指是福建泉州惠安县惠东半岛海边的一群衣着特殊的劳动妇女,她们以奇特的服饰,勤劳的精神闻名海内外。解放初流传至今的一首打油诗形象地勾画出了惠安女传统服装的特征:“封建头,民主肚,节约衣,浪费裤。”惠安女的头部被斗笠和头巾包裹得仅露出一张脸,而腰、腹部却暴露无遗,衣服以短袖为主,而大筒裤的裤脚宽达0.4米。据此完成3-4题。
3. 地方服饰是地理环境特征的体现,有关惠安女衣着特点解释最合理的是( )
A. 封建头——防风沙
B. 开放肚——沿海地区,文化开放
C. 浪费裤——当地纺织业发达,布料便宜
D. 节约衣——方便捕捉鱼蟹
4. 当今作为国家非物质文化遗产的惠安女服饰在福建越来越少见,造成这种现象的根本原因是( )
A. 传统服饰土气十足
B. 西方流行服饰冲击
C. 新一代年轻女性传承意识不足
D. 惠安女性就业渠道不断拓宽
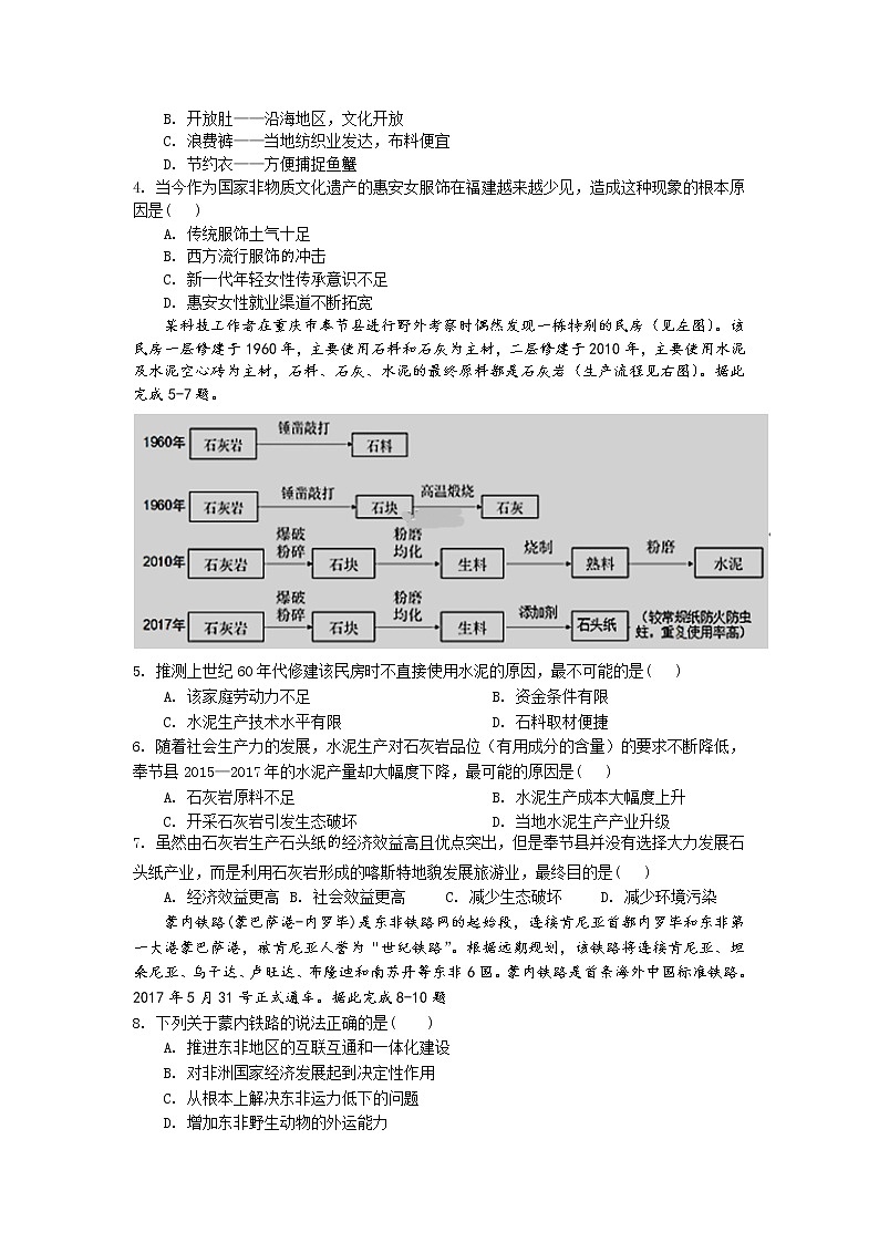
某科技工作者在重庆市奉节县进行野外考察时偶然发现一栋特别的民房(见左图)。该民房一层修建于1960年,主要使用石料和石灰为主材,二层修建于2010年,主要使用水泥及水泥空心砖为主材,石料、石灰、水泥的最终原料都是石灰岩(生产流程见右图)。据此完成5-7题。
5. 推测上世纪60年代修建该民房时不直接使用水泥的原因,最不可能的是( )
A. 该家庭劳动力不足 B. 资金条件有限
C. 水泥生产技术水平有限 D. 石料取材便捷
6. 随着社会生产力的发展,水泥生产对石灰岩品位(有用成分的含量)的要求不断降低,奉节县2015—2017年的水泥产量却大幅度下降,最可能的原因是( )
A. 石灰岩原料不足 B. 水泥生产成本大幅度上升
C. 开采石灰岩引发生态破坏 D. 当地水泥生产产业升级
7. 虽然由石灰岩生产石头纸经济效益高且优点突出,但是奉节县并没有选择大力发展石头纸产业,而是利用石灰岩形成的喀斯特地貌发展旅游业,最终目的是( )
A. 经济效益更高 B. 社会效益更高 C. 减少生态破坏 D. 减少环境污染
蒙内铁路(蒙巴萨港-内罗毕)是东非铁路网的起始段,连接肯尼亚首都内罗毕和东非第一大港蒙巴萨港,被肯尼亚人誉为“世纪铁路”。根据远期规划,该铁路将连接肯尼亚、坦桑尼亚、乌干达、卢旺达、布隆迪和南苏丹等东非6国。蒙内铁路是首条海外中国标准铁路。2017年5月31号正式通车。据此完成8-10题
8. 下列关于蒙内铁路的说法正确的是( )
A. 推进东非地区的互联互通和一体化建设
B. 对非洲国家经济发展起到决定性作用
C. 从根本上解决东非运力低下的问题
D. 增加东非野生动物的外运能力
9. 蒙内铁路位于赤道地区,却形成了热带草原气候,是因为( )
A. 大气环流的影响 B. 地形的影响 C. 人类活动的影响 D. 洋流的影响
10. 蒙内铁路有很多桥梁式道路净高均在6.5米以上,因为( )
A. 不影响野生动物的自由 B. 节约耕地 C. 保护文物古迹 D. 特殊地质的影响
沧州海兴县位于河北省东南部,渤海之滨,拥有盐碱地约30万亩。在当地“种一瓢收一斗”的盐碱地或中低产田上,中科院农业研究所经过不断改良与实验,使小麦平均每亩产量达到600斤。农业研究所主要通过咸水结冰等方法改造盐碱土壤(传统盐碱地治理方法主要是通过强灌强排、抽取地下淡水降低地下水位,以淡水洗盐,使土壤脱盐),打造“良田”,通过微咸水灌溉等方法进行田间管理,并选育更耐盐碱的作物品种。据此完成11-13题。
11. 海兴县农业受土壤盐碱化影响最大的季节是( )
A. 春季 B. 夏季 C. 秋季 D. 冬季
12. 海兴县改造盐碱土壤未采用传统措施的主要原因是当地( )
A. 年降水量较少,淡水资源不足 B. 地势较低,地下水埋藏浅且盐度高
C. 地质结构不稳定,不适合深挖淡水井 D. 传统盐碱地治理方法的效果差
13. 实验发现,在小麦拔节时期(春季气温上升至10℃以上时)浇灌微咸水增产效果较显著,其原因可能是该时期( )
A. 小麦需水量大 B. 小麦矿物质需求量大 C. 降水稀少 D. 蒸发旺盛
读我国某城市近五年产业发展矩形方阵分析图,回答14-15题。
14. 该城市在产业发展中( )
A. 石油化工和石化产品制造业增长潜力较大
B. 农副产品加工及食品制造业发展空间较小
C. 缺少增长快、比重大的优势主导产业
D. 纺织业可优先培育为主导产业
15. 为实现经济可持续发展,该城市可采取的措施有( )
①扩大资源开采规模,大量输出原料 ②发展传统产业,吸收剩余劳动力 ③提高资源加工深度,延长产业链 ④培育新兴优势产业,提高竞争力
A. ①② B. ③④ C. ①③ D. ②④
银蕨农场是新西兰最大的红肉出口商,是新西兰唯一研发并使用草牛肉评级系统的农场,主要致力于打造 Reserve高端牛肉品牌.2016年上海某知名食品公司收购了银蕨农场50%的股权,目前中国已成为 Reserve系列产品的最大消费市场。据此完成16-18题
16. 银蕨农场成为新西兰最大的红肉出口商的主要优勢条件是( )
A. 品牌效应强,市场广阔 B. 水源充足,牧草优良
C. 科技投入大,品质优良 D. 临近海港,交通便利
17. 上海某知名食品公司收购银蕨农场50%股权有利于( )
A. 迅速扩大农场的生产规模 B. 增加我国食品在新西兰市场占有率
C. 直接提升农场的产品质量 D. 引进先进技术提高国内畜牧业水平
18. 中国成为 Reserve系列牛肉产品最大消费市场的主要原因是( )
A. 两国间海运条件改善 B. 保鲜冷藏技术水平提高
C. 国内牛肉生产量减少 D. 国内高端食品需求增大
小明与同学到位于河北省西南部的山底村(36.5°N,114.5°E)开展研学旅行。他们发现,山底村在抗战期间挖掘的地道至今保存完好,通行自如,在地道的四壁偶尔可见潮湿的、薄薄的一层“钟乳石”。村民说,地道是他们的“土空调”,夏季时居民常常把地道口打开给房屋降温。下图为河北省山底村地道和地表房屋示意图。据此完成19-21题
19. 小明到达山底村时,发现自己的身高与影长大致相等,此刻手表指示为12:22。则他们到达之日比较接近的节气是( )
A. 雨水 B. 立春 C. 立冬 D. 冬至
20. 该村落所在地( )
A. 峰林耸立 B. 绿树常青 C. 河网密布 D. 土质致密
21. 小明进入村民家中,发现即使没有烧炕的屋子里,村民也把地道口堵上了。原因可能是地道内( )
A. 温度较低 B. 湿度较大 C. 空气污浊 D. 鼠虫较多
公交覆盖度,即公交的空间覆盖广度,用公交实际覆盖面积与建成区面积的比值表示,用来反映公交公平性。公交覆盖度越大,说明越多的地区能够被公交覆盖,公交的公平性也越好。下图示意1954-2011年广州市公交覆盖度变化情况。据此完成22-23题
22. 1954-2011 年,广州市( )
A.公交公平性逐渐变好 B. 公交公平性持续变差
C.公交实际覆盖面积总体增加 D.建成区面积~直增加缓慢
23. 1995年,广州市公交覆盖度最小。其主要原因是( )
A.公交实际覆盖面积减少 B.城市快速发展 C.道路规划不合理 D.私家车数量增多
普洱茶以云南省当地大叶种晒青茶为原料,由茶农采用特定加工工艺,经发酵后加工制成。在以马驮为主要运输方式的时代,普洱茶要借助路上运输时间进行二次发酵。如今,“渥堆发酵”工艺可将普洱荼漫长的自然发酵时间缩短为45天左右。“渥堆发酵”是指将晒青毛茶堆放成一定高度后洒水,上覆麻布,使之在较高温度、偏低降水量的环境中发酵24小时左右。勐海县位于云南最南端,很多普洱茶生产企业争相在勐海县设厂,即使不设厂,也要把发酵车间设在勐海县。据此完成24-25题
24.催生普洱茶“渥堆发酵”工艺的主要原因是( )
A.气候适宜发酵 B传统经验丰富 C.运输时间缩短 D. 原料优质丰富
25. 普洱茶在勐海县最好的发酵时间是( )
A.春季 B夏季 C.秋季 D.冬季
二、综合题(50分)
26.阅读图文材料,完成下列要求。(18分)
材料一 腰果原产于巴西东北部,16世纪被引入非洲,为喜温、强阳性树种,耐干旱贫瘠,不宜在地下水位过高的地区栽种,以海拔500米以下生长为宜。月均温低于17℃,易受寒害。带壳腰果多出口到亚洲加工。近几年,当地政府开始对腰果出口征收出口税,对本国腰果产业带来深远影响。
材料二 非洲西部部分区域地图。
(1)分析图中甲地区利于发展腰果种植业的有利条件。(8分)
(2)在湿季末期,当地农民开始在植株周围的地面覆盖秸秆或杂草,简称“根圈覆盖”。请说明其作用。(4分)
(3)简析当地政府征收腰果出口税对本地区腰果产业发展的影响。(6分)
27.读下列图文材料,完成下列要求。(14分)
材料一 新西兰地处大洋洲南部,主体由南北二岛构成。两岛均为高大山脉贯穿,海拔3000米以上山峰17座,南岛高山山顶终年积雪;C城为南岛最大城市。甲图为“新西兰南岛等高线地形示意图”。
材料二 新西兰生物资源丰富:森林(温带雨林为主)占全国土地面积的30%;有众多特有的大型步行鸟类如几维鸟、鸮鹦鹉;海豹、海豚等海洋生物也栖息于附近海域。
材料三 乙图为甲图中C城、H镇气候资料统计图。
(1)说明新西兰南岛地形对气候区域差异的影响。(4分)
(2)指出南岛出口贸易主要的交通方式的特点,并列举其两种优势出口产品。(4分)
(3)分析C城相比于H镇发展成南岛最大城市的有利自然条件。(6分)
28.读下列图文材料,完成下列要求。(18分)
材料一 青海省盐湖众多,其中有一大盐湖名即“盐湖”,因产盐而得名。盐湖位于我国可可西里国家级自然保护区东北部,与海丁诺尔湖(咸水湖)有水道相互连通。盐湖地区盐产业已有千年发展史,20世纪80年代盐湖被大规模开采,但目前盐湖大规模采盐已基本停止。下图为该区域示意图。
材料二 据可可西里自然保护区管理局监测,海丁诺尔湖1989年面积为38平方公里,2003年增至42平方公里,到2015年扩大至77平方公里,且保护区内其它湖泊面积亦在扩大。
(1)分析历史上盐湖地区能够通过自然方法获取盐的原因。(6分)
(2)说出海丁诺尔湖盐度变化趋势并分析其原因。(6分)
(3)简述目前盐湖地区大规模的盐业开采活动已经停止的可能原因。(6分)
分宜中学2018-2019学年度下学期高二年级第二次段考
地 理 答 案
一、选择题
1—5 BADDA 6—10 CBABA 11—15 ABBCB 16—20 CADAD 21—25 BCBCA
二、综合题
26、(1)海拔低于500米,地势较低平;热带沙漠气候区,光照和热量充足;有河流流经,灌溉水源充足;沙质土壤通气透水,且不易积水或涝渍;临近港口,便于输出。(每点2分,任意四点得8分)
(2)湿季过后迎来干季,蒸发量大,“根圈覆盖”可保持土壤水分(2分);雨季之后进入冬半年(且昼夜温差大),“根圈覆盖”可以为土壤保温,预防寒害(低温冻害)。(2分)
(3)征收腰果出口税使得腰果出口利润降低,短期不利于本地区腰果种植业的发展(2分);从长期看,会提高国外腰果加工企业的原料成本,有利于吸引国外加工企业到西非投资(2分),提高本地区腰果加工的附加值,并带动相关产业发展等。(2分)
27、(1) 山体呈东北西南走向,阻挡盛行西风,形成多雨区和雨影区;地形高差大,形成气候垂直差异。(4分)
(2)(海洋运输)特点:运量大、运费低、速度慢。(2分,没答全得1分)
优势产品:羊肉、乳制品、羊毛、矿产、谷物。(2分,没答全得1分)
(3) ①地处盛行西风背风一侧,降水较少,晴天多,太阳辐射总量较多,气候更温暖,更适宜居住;②C城距离山地较远,为河流沉积平原,地形较为平坦开阔且面积较大,利于城市规模向四周扩大(或利于城市建设);③C处临近海湾,且地处西风背风坡一侧,风浪较小,对外(海运)交通条件更佳,促进城市发展。(6分)
28、(1) 盐湖地处内流区,为内流湖,盐度高;气候干旱,太阳辐射充足,白天气温较高;且高原面地势较平坦,风力较强,水分蒸发旺。(6分)
(2) 盐度降低。(2分)全球气候变暖,导致青藏高原气候呈现暖化趋势,气温升高导致冰川融水增加,(2分)空气中水汽含量增加,自然降水量增多,更多淡水进入湖泊,盐度变低。(2分)
(3) ①长时期开采盐,资源趋于枯竭;②地处国家自然保护区、国家公园内,政策限制;③其他盐湖盐业发展,更有竞争优势;④环保意识提高,减小破坏自然生态环境产业。⑤盐湖面积扩大,盐度降低,不适于采盐。(任答3点得6分)