2018-2019学年辽宁省大连渤海高级中学高二上学期期中考试历史(文)试题(Word版)
展开渤海高中2018-2019学年度第一学期期中
高二历史试题(文科)
考试时间:90分钟;满分:100分
考试范围:必修3第1——第4单元
注意事项:
1.答题前填写好自己的姓名、班级、考号等信息
2.请将答案正确填写在答题卡上
第I卷(选择题 共80分)
一、单选题(本题共30小题,每题2分,共60分)
1.宋以前,印刷刊行的主要是日历、佛经。宋初,在宋太宗的主持下,大量编印出版典籍,并着手编纂一套权威版本的经典文本。至继任的宋真宗时,刊印了《七经义疏》,共165卷。民问刊印儒学经典的数量也大量增加。以上现象
①推动了活字印刷术日臻完善
②促进了儒学思想的广泛传播
③有利于社会文化水平的提高
④强化官营印刷业的垄断地位。
A. ①③
B. ①④
C. ②③
D. ②④
2.
下列历史人物提出的思想主张中,不能体现“以人为本”思想的是( )
A.孔子提出“己所不欲,勿施于人” B.孟子提出“民为贵,君为轻”
C.朱熹提出“存天理,灭人欲” D.康熙帝说“与民休息,道在不扰”
3.古希腊史学家修昔底德将军在其历史名著《伯罗奔尼撒战争史》中,不让历史学留有宗教神学和神仙鬼怪的踪迹.他热衷于以人性的政治信仰和政治特点来解释说明人的政治行为和事件进程,并努力挖掘事件的更多起因。由此可见修昔底德的历史意识
A. 专注于历史原因的多方面探究
B. 具有朴素的人文主义精神
C. 立足于希腊民主政治基础之上
D. 被束缚在片面的战争观之中
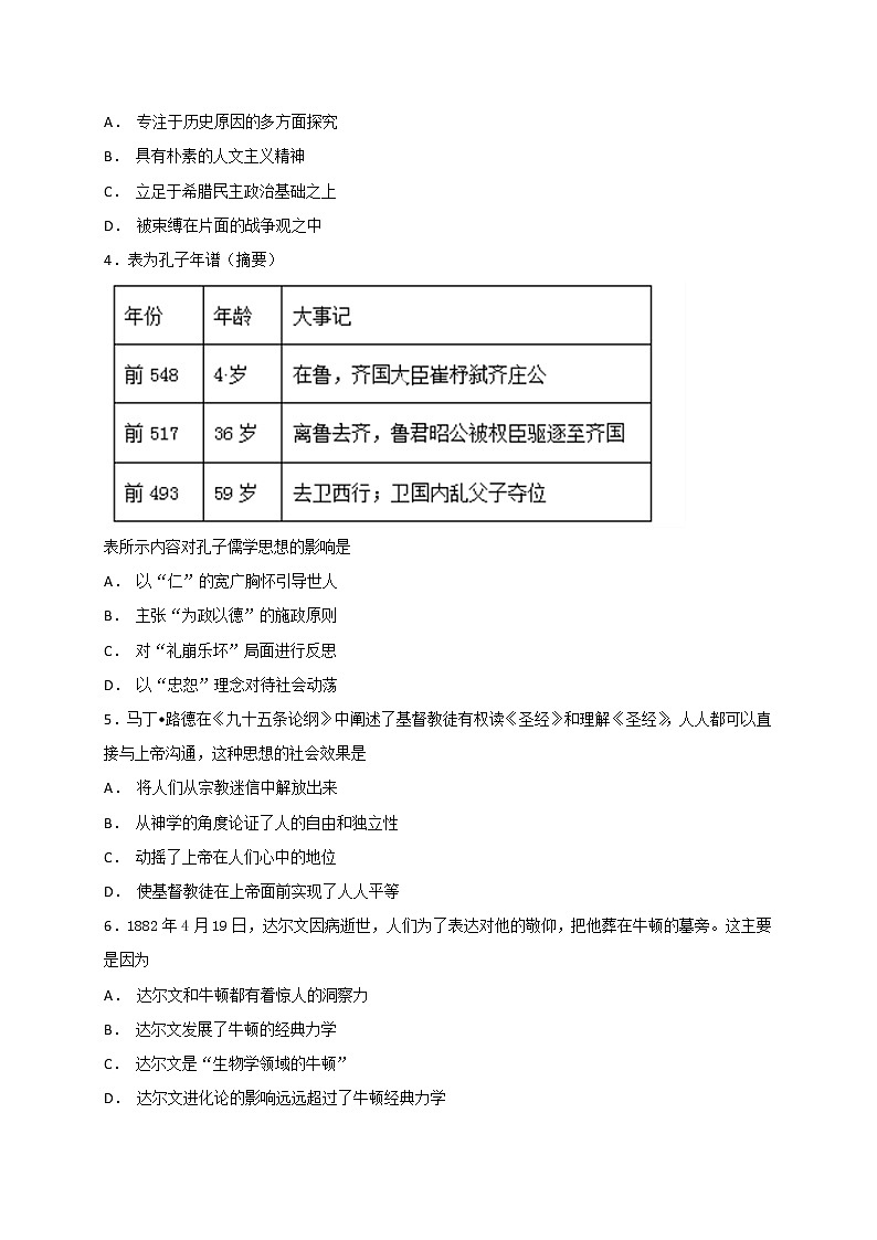
4.表为孔子年谱(摘要)
表所示内容对孔子儒学思想的影响是
A. 以“仁”的宽广胸怀引导世人
B. 主张“为政以德”的施政原则
C. 对“礼崩乐坏”局面进行反思
D. 以“忠恕”理念对待社会动荡
5.马丁•路德在《九十五条论纲》中阐述了基督教徒有权读《圣经》和理解《圣经》,人人都可以直接与上帝沟通,这种思想的社会效果是
A. 将人们从宗教迷信中解放出来
B. 从神学的角度论证了人的自由和独立性
C. 动摇了上帝在人们心中的地位
D. 使基督教徒在上帝面前实现了人人平等
6.1882年4月19日,达尔文因病逝世,人们为了表达对他的敬仰,把他葬在牛顿的墓旁。这主要是因为
A. 达尔文和牛顿都有着惊人的洞察力
B. 达尔文发展了牛顿的经典力学
C. 达尔文是“生物学领域的牛顿”
D. 达尔文进化论的影响远远超过了牛顿经典力学
7.孔子说:“苟志于仁矣,无恶也。”关于“仁”的思想的说法正确的是
A. 是孔子思想的核心
B. 就是“和而不同”
C. 主张教育因材施教
D. 认为“过犹不及”
8.明代中后期,大部分图书采用注释和注音的编写方式。如《唐书志传》一书中“尔兄日前饮酒至酣”,编者对“饮酒至酣”做了注释:“半醉也”;《详刑公案》一书中“事系无辜不究”,编者对“辜”的读音做了注释:“辜音孤”。这类现象反映出当时
A. 商业发展冲击了学校教育
B. 学术思想适应了时代转型
C. 文化发展呈现大众化趋势
D. 八股取士影响了图书编写
9.黄宗羲等人提不出新的社会方案,而只能用扩大相权、限制君权、提倡学校议政等办法来修补封建专制制度。材料意在说明明末清初思想
A. 是资本主义萌芽发展的产物
B. 适应了专制统治强化的需要
C. 本质是传统儒学思想的发展
D. 动摇了宋明理学的统治地位
10.先秦诸子百家既相互辩难,也相互影响。儒家与法家主张的共通之处是
A. 重农抑商
B. 强调制度与秩序
C. 厚古薄今
D. 重视道德与人伦
11.康德不赞同公民用革命手段推翻现存的统治者,而卢梭则主张人民的权力被政府篡夺……时,人民就有权通过暴力……推翻它。这说明
A.启蒙思想家在思想认识上存在着根本分歧
B.启蒙思想家在改造社会的方式上提出了不同的方案
C.启蒙思想呈现出对立统一的特点
D.启蒙思想呈现出多元兼容的特点
12.培根说:“这三种东西曾经改变了整个世界事物面貌和状态:第一种在文字方面,第二种在战争上,第三种在航海上。”这里所说的第一种东西是我国古代的
A. 指南针
B. 儒家学说学科
C. 甲骨文
D. 印刷术
13.表2
国别 | 人物 | 观点或名言 | 国别 | 人物 | 观点或名言 |
希腊 | 普罗泰格拉 | 人是万物的尺度 | 中国 | 孔子 | “仁者爱人”、 “克己复礼” |
苏格拉底 | 认识你自己 | 孟子 | 人之初,性本善 |
表2 反映出古希腊思想家和中国思想家的共同主张是
A. 都重视对人类社会和自然的研究 B. 都重视对自然和客观世界的研究
C. 都重视对人类自身或人性的研究 D. 都重视对人和人的道德品质研究
14.南朝人王愔称:“次仲(人名)始以古书(书法)方广,少波势,建初(东汉章帝年号)中,以隶草作楷法,字方八分,言有模楷。”由此可知王愔认为
A.字体演变具有继承性 B.次仲是隶书的创立者
C.古籍都是用楷体写的 D.五种汉字字体基本成型
15.明朝中后期,王阳明学说在中国士大夫中流行。朝鲜来华使者对此不理解,认为“阳明敢肆己意,谤辱朱子,实斯文之罪人也”。这说明
A.朝鲜使者以程朱理学为正宗
B.王阳明心学超越了理学范畴
C.王阳明心学是对儒学的叛逆
D.王阳明学说已成为主流思想
16.董仲舒为儒学增加了“君权神授”、“天人感应”的内容,后世皇帝的下列行为不属于这一理论应用的是
A. 皇帝即位要举行祭天仪式
B. 确立“家天下”的皇位继承制
C. 把自然灾害与天意相结合
D. “奉天承运”是诏书中的常用语
17.朱熹借用佛教“月印万川”说,强调“本只是一个太极,而万物各有秉受,又自各全县一太极尔。如月在天,只一而已,及散在江湖,则随处可见,不可谓月已分也。”这样,朱熹便将个别与一般绝对对立起来,朱熹想以此论证( )
A.中国传统社会“尊卑贵贱”等级社会的合理性 B.理是无所不在,看的见,摸的着
C.佛教和儒家思想并不是绝对对立的 D.事物是变化发展的
18.“和”是中华文化的精髓。“和为贵”的文化传统,体现了中华民族宽广博大的胸怀。以下中国古代思想最能体现“和”的价值的是
A. 祸兮,福之所倚;福兮,祸之所伏
B. 仁者,爱人;己所不欲,勿施于人
C. 以法为本、法不阿贵
D. 天人感应、君权神授
19.苏轼谈绘画时说:观察事物要“空静”,创作要“忘我”。据此可知影响苏轼绘画主张的是
A. 佛道思想的发展
B. 商品经济发展
C. 市民阶层的壮大
D. 文化专制强化
20.从2004年美国第一所孔子学院在马里兰大学成立,美国孔子学院数量目前已增加到六十多所,以儒家思想为核心的中国传统文化越来越引起重视。这表明
A.人类社会的文化最终将走向一致
B.中国的和平堀起是不可阻挡的趋势
C.优秀文化既有其民族性又有其世界性
D.儒家学说需要重新解读其现代意义
21.下列说法或主张符合古希腊人文主义思想家意愿的是
A.智者学派强调自由,反对迷信,反对任何形式的约束力
B.苏格拉底希望重建人们的道德价值观,提出“美德即知识”
C.柏拉图的《理想国》主张依据出身给每个人分工,各司其职
D.亚里士多德提出“理念是万物的本源”,建立了严密的逻辑论证系统
22.李贽被称为明代“文艺复兴”的领路人,其思想与欧洲文艺复兴的先驱但丁思想的相似点有( )
①挑战正统权威 ②反对神权统治 ③提倡个性解放 ④批判君主专制
A.①②③ B.①③ C.①② D.②④
23.据记载,宋代一些画家“好画尘世人物,描绘民间货物经商”。这反映了宋代
A. 绘画水平日趋下降 B. 市民文化日渐兴起
C. 经济题材画占主导 D. 画家多是经商的人
24.中国服饰在不同历史时期特征各异,如商的“威严庄重”,周的“秩序井然”,战国的“清新”,汉的“凝重”,六朝的“消瘦”,唐的“丰满华丽”,宋的“理性美”,元的“粗壮豪放”,明的“敦厚繁丽”,清的“纤巧”。这里周的“秩序井然”、战国的“清新”、唐的“丰满华丽”、宋的“理性美”折射出的历史内涵分别是
A. 宗法制、“百家争鸣”、民主政治、新思潮萌发
B. 宗法制、“百家争鸣”、国家富强、理学盛行
C. 郡县制、“百家争鸣”、国家富强、“经世致用”思想
D. 郡县制、“罢黜百家”、政治腐朽、理学盛行
25.在宋淳熙二年(1175年)六月,“鹅湖讲道,诚当今盛事。伯恭盖虑朱、陆议论犹有异同,欲会归于一,而定所适从。……论及教人,元晦之意,欲令人泛观博览而后归之约,二陆之意欲先发明人之本心,而后使之博览。”(《陆九渊集》卷三六《年谱》)所谓“教人”之法,也就是认识论。这就是历史上著名的“鹅湖之会”。“鹅湖之会”争论的核心问题是
A.万物本源和穷理的途径之争
B.客观唯心和主观唯心主义的决定性地位
C.明清官方哲学的主导地位之争
D.“格物致知”和“发明本心”的联系
26.2014年6月,丝绸之路经济带国际研讨会在新疆乌鲁木齐召开。古丝绸之路是东西方文明融合发展的友好象征。当年,唐玄奘在这条线路上可能见到的现象是
A. 珐琅彩瓷、活字版佛经深受欢迎 B. 晋商、徽商往来于丝绸之路
C. 波斯图案风格的丝织品是常见商品 D. 都使用水力风车灌溉农田
27.“作者把这一千三百六十二年的史实,依时代先后,以年月为经,以史实为纬,顺序记写;对于重大的历史事件的前因后果,与各方面的关联都交代得清清楚楚。”以上评述与下面哪个著作相一致( )
A.司马迁《史记》 B.司马光《资治通鉴》
C.刘知几《史通》 D.章学诚《文史通义》
28.雕塑家罗丹(1840—1917)在参观博物馆时面对一些人物塑像,感慨地说:“瞧!伏尔泰对面的卢梭,目光中含有无限精微气息,那是18世纪诸人物的共同性格。”依你的推论,罗丹所谓的“18世纪诸人物的共同性格”主要指的是
A. 以理性的方法思考人类社会的现象
B. 提倡君主立宪
C. 尊崇人文主义,否定天主教的教规
D. 倾向自由、平等,反对君主政体
29.黑格尔说:“时代的艰苦使人对日常生活中平凡的琐屑的兴趣予以太大的重视,现实上很高的利益和为了这些利益而作的斗争,曾经大大地占据了精神上一切的能力和力量以及外在手段,因而使得人们没有自由的心情去理会那较高的内心活动和较纯洁的精神活动。”下列有利于解决此问题的主张是
A. 天地与我并生,万物与我合一
B. 民之性,饥而求食,劳而求佚
C. 兴于诗,立于礼,成于乐
D. 兴天下之利,除天下之害
30.湖北郭店楚墓出土的竹简,对于研究儒家思想具有极高的学术价值。以下记载中强调教育民众的是
A. “民以君为心,君以民为体。”
B. “凡动民必顺民心,民心有恒,求其永。”
C. “富而贫贱,则民欲其富之大也。贵而能让,则民欲其贵之上也。”
D. “乐也者,圣人之所乐也,而可以善民心。”
第II卷(非选择题 共40分)
二、非选择题(本题共3题,其中31题15分,32题12分,33题13分,共40分)
31.(15分)阅读以下材料,回答问题。
材料一 孔子提倡“多闻阙疑,慎言其余”;荀子认为“天行有常”。老子崇尚自然,主张“无为”,主张超越功利去追求精神自由。这些诸子百家的言论对中国古代科技也产生了重要影响。
——摘编自人民版《历史》必修三
材料二 宋代是中国封建社会继盛唐之后,社会经济、政治、科技、文化高度发展的历史时期,宋代文化以丰厚的底蕴、深邃的思想、恢宏的气势、瑰丽的色彩,把历史悠久的民族文化推向高峰,不仅给近千百年来的中国民族文化带来极其深刻的影响,而且对周边的国家乃至全世界的文明发展都作出了不可磨灭的贡献。
——摘自朱保书《辉煌的宋代文化》
材料三 中国之所以未能发展出现代的科技,问题不在中国传统的思维方式(缺乏逻辑推论思维),而在于中国传统上以儒士大夫为首,认为“万般皆下品,唯有读书高”的社会文化,因而轻视和忽视了工匠在科技领域上的重要性。
——摘自李约瑟《中华科学文明史》
材料四 当时(18世纪)中国经济发展达到饱和点,此时再想创新创业增加投资,不但无利可图,甚或会本钱无归(经济学上的“边际获利递减率”);因此富裕人家,多不愿其子弟外出“开创”新天地。而设计使其安守家园,娶妻纳妾之余,抽上大烟,胜于出外生事冒险(这也与明代专制政治和清代异族统治下法网严峻和地方势力的改变有密切关系)。在此情境下,“浪费人力的文化”逐渐成形:妇女裹小脚、坐八人大轿、妻妾奴婢成行,都是浪费人力的社会文化行径。与此对应,为节省人力而创设的各种机器,便变为“非当务之急”了。
——摘自费正清《中国:传统与变迁》
(1)据材料一归纳中国古代传统科技思想的特点。(3分)
(2)根据材料二并结合所学,概括宋代出现的文化新现象?如何理解宋代文化对“全世界的文明发展都作出了不可磨灭的贡献”?举三个例子说明。(7分)
(3)概括材料三、四关于中国科技停滞不前主要原因的不同看法,并谈谈你的理解。(5分)
32.(12分)德国哲学家卡尔·雅斯贝尔斯在《历史的起源与目标》中说,公元前800至公元前200年之间,尤其是公元前600至前300年问,是人类文明的“轴心时代”。这段时期是人类文明精神的重大突破时期。在轴心时代里,精神导师们提出的思想原则塑造了不同的文化传统,一直影响着人类的生活。“人类一直靠轴心时代所产生的思考和创造的一切而生存,每一次新的飞跃都回顾这一时期,并被它重信燃起火焰。自此以后,情况就是这样,轴心期潜力的苏醒和对轴心期潜力的田忆,或曰复兴,总是提供了精神力量。”
——摘编自卡尔·雅斯贝尔斯《历史的起源与目标》
解读材料,提炼论点,并结合中国古代史或世界近代史的相关史实,加以阐述。(要求:明确写出论点,阐述史论结合,
33.(13分)阅读材料,完成下列要求。
材料一 “贫贱常思富贵,富贵必履危机”,很好地概括了科举制度下中国古代文人的处境。科举的确是一个非常有效的向上社会流动的机制。但是这个机制的有效性在于它是一座独木桥,迈不过去的话,就只配给人耻笑。越过这座独木桥之后,文人的出路还是单一的,只有为皇帝服务这一种选择,其命运依然是危机四伏的。欧阳修议论说,侍奉皇帝不当,为原则过于刚直,就有“杀身成仁”的可能。
材料二 欧洲中世纪晚期国王或者大贵族使用的文官是中世纪最有教养的人群,而且越来越多是大学毕业生。毕业生的去向不是单一地为国王服务,而是有多样选择和可能性。中世纪欧洲向上社会流动的特点是,做官并不是唯一的出路。大学教育所构成的社会地位改善途径不是单一的、官本位的,而是多元的,律师、教师和医生不仅可以独立于官府,而且有尊贵的地位,他们的难题不限于能否做官,还可能是能否找到待遇丰厚的律师、医生和教书的职位,做官和从事这些专业工作并无那么明显的贵贱之分。拥有博士学位本身就意味着获得一系列特权和很高的地位
——材料均摘编白2018年1月25日《彭小瑜:中世纪欧洲大学与中国科举制度》
(1)根据材料一、二,概括中国古代文人和中世纪晚期欧洲知识分子的不同特点。(6分)
(2)根据材料一、二并结合所学知识,分析中国古代文人和中世纪晚期欧洲知识分子的不同特点形成的原因。(7分)
高二期中历史答案(文科)
1.C
2.C
3.B
4.C
5.B
6.C
7.A
8.C
9.C
10.B
11.B
12.D
13.C
14.A
15.A
16.B
17.B
18.B
19.A
20.C
21.B
22.B
23.B
24.B
25.A
26.C
27.B
28.A
29.C
30.D
31.(15分)(1)特点:求知质疑:强调自然规律的客观存在;主张顺应自然、天人合一等。(3分)
(2)城市中出现了娱乐场所,市民文化兴起;科学技术高度发展;建立和发展新儒学——理学;宋词出现。
理解:宋代,三大发明逐渐外传。火药和火药武器的西传促进了欧洲封建制度的衰落和资本主义的兴起;指南针的发明迎来了地理大发现的时代,促进了世界市场的形成;印刷术为文艺复兴奠定基础,促进近代科学复兴和思想解放。(7分)
(3)科技落后原因:材料三认为是注重儒学为核心的社会文化,轻视科技人才;
材料四 认为:在18世纪以后,中国科技发展缺乏社会经济动力。
理解:中国的科举考试是以儒家经典作为主要内容;自然经济的封闭和分散性;专制制度对科技人才的束缚;相对封闭和相对富庶的大陆造成的经济生活方式的影响。(5分)
32.(12分)示例l:论点:春秋战国时期,儒、道、法等思想流派的兴起,构成中华文明的精华和基础。(轴心时代构筑了各具特色的传统文化,对各民族产生了深远影响)
阐述:春秋战国时期,社会发生着深刻而急剧的变化,一大批思想家面对着社会的变革,站在各自不同的角度,对社会的变革提出了不同的见解,形成了思想领域中百家争鸣的局面,儒家学派的“仁”、“仁政”,“礼”及道德教化等思想,成为中国传统文化的核心,对后世中国人的心理、观念、习惯、行为方式及东亚乃至全世界都产生过深远的影响。(如答法家思想,则应体现法治观念和改革精神;如答道家思想,则应反映道家思想构筑了中国传统思想的哲学基础。其它言之成理即可,
示例2:论点:宋明儒学“复兴”,程朱理学顺势而生。(轴心时代思想的苏醒或复兴,为人类文化发展提供了精神源泉)
阐述:魏晋隋唐时期,佛教盛行,道教厂为传播,儒学遭遇困境;两宋时期,二程、朱熹,汲取和消化佛、道文化,把儒学提高到一个新的水平,构建起新儒学体系—程朱理学;程朱理学在南宋以后逐渐发展成官方哲学,流传到朝鲜、越南、日本,“儒学文化圈”形成。
说明:也可选择“西汉董仲舒复兴儒学”“明清之际的进步思想”“人性复苏,文艺复兴崛起”“启蒙运动的兴起”等论点。
33.(13分) (1)中国文人通过科举制寻求出路;欧洲知识分子通过大学教育寻求出路。中国文人出路单一,服务于皇权;欧洲知识分子服务于社会多种需要。中国文人在职业观上贵贱之分明显;欧洲知识分子在职业上没有明显的高低贵贱之分。(6分)
(2)中国:科举制是选拔官员的制度;君主专制制度不断加强;文人以求取功名为人生目标;等级秩序明显。
欧洲:重视大学教育,以培养各种专业人才为目标;社会向上的流动具有多样性;知识分子受到社会的尊重。(7分)

