


2018-2019学年广东省潮州市高二上学期期末教学质量检测理科综合生物试题 解析版
展开
潮州市2018-2019学年度第一学期期末高二级教学质量检测卷
理科综合(生物部分)
1.下列有关实验的叙述,正确的是
A. 研究土壤中小动物类群丰富度不能用样方法
B. 通常采用标志重捕法估算培养液中酵母菌种群数量
C. 预实验不需要像正式实验一样认真对待
D. 处理插条的生长素浓度不同,插条的生根数也不同
【答案】A
【解析】
【分析】
调查土壤中小动物不适合用样方法和标记重捕法,而采用取样器取样法,样方法用于调查植物的丰富度;酵母菌的种群密度采用抽样检测的方法,标志重捕法适合活动能力强,范围大的动物;进行预实验的目的是进一步摸索出较为可靠的探究范围,以避免由于设计不当,盲目开展实验,所以预实验要像正式实验一样认真进行才有意义;“探索生长素促进插条生根的最适浓度”实验中,插条的生根数属于因变量。
【详解】A. 由于土壤小动物身体微小,活动能力强,不能用样方法,可采用取样器取样的方法进行调查,A正确;
B. 通过对酵母菌培养液进行抽样检测,计算平均值,可以估算培养液中酵母菌总数,B错误;
C. 预实验一定要认真实行才可以达到预定目的,C错误;
D. 生长素的作用具有两重性,在最适浓度的两侧,总会找到一个低浓度和一个高浓度,它们对促进生根的效果相同,D错误。
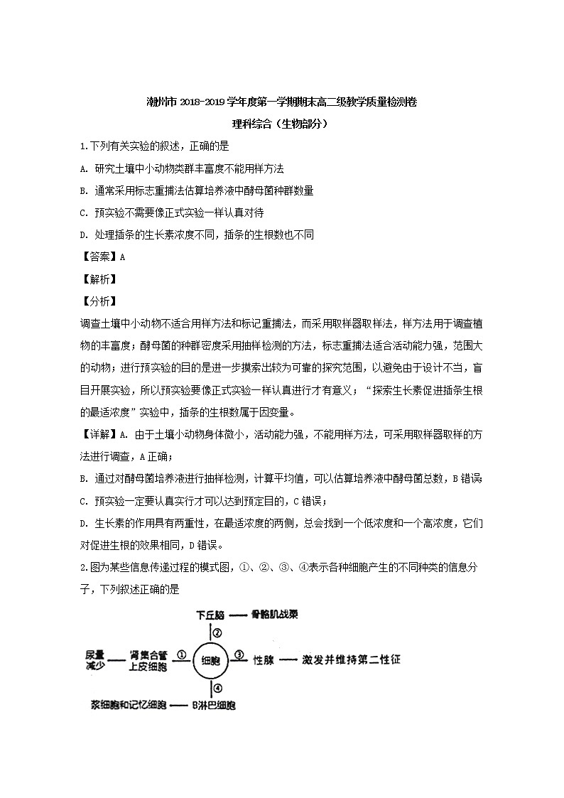
2.图为某些信息传递过程的模式图,①、②、③、④表示各种细胞产生的不同种类的信息分子,下列叙述正确的是
A. ③的分泌量直接受促性腺激素释放激素和促性腺激素的调节
B. 当饮水过少或血液中水分增加时,①的分泌量会增多
C. ②可能是作用于下丘脑体温调节中枢的神经递质
D. 在大多数情况下,产生④的细胞是被抗原激活的B细胞
【答案】C
【解析】
【分析】
分析题图可知,①表示抗利尿激素,③是促性腺激素;寒冷时②的分泌量增加,②是作用于下丘脑体温调节中枢的神经递质,下丘脑分泌的促甲状腺激素释放激素增多,导致垂体分泌促甲状腺激素增多,而使甲状腺分泌甲状腺激素增多。体液免疫中,抗原被吞噬细胞吞噬处理后呈递给T细胞,刺激T细胞产生淋巴因子,B细胞在淋巴因子作用下,增殖分化产生浆细胞和记忆细胞。
【详解】A. 垂体分泌③促性腺激素的分泌量受下丘脑促性腺激素释放激素的调节和性激素的负反馈调节,A错误;
B. 当饮水过多和血液中水分增加时,细胞外液渗透压下降,抗利尿激素合成分泌减少,B错误;
C. ②可能是作用于下丘脑体温调节中枢的神经递质,C正确;
D. 在大多数情况下,产生④的细胞是体液免疫中的T淋巴细胞,D错误。
3.无胸腺裸鼠(简称裸鼠)是医学研究领域中重要的实验动物模型。下列叙述正确的是
A. 胸腺是T细胞生成、成熟和集中分布的场所
B. 裸鼠存在免疫缺陷,一般情况下不排斥来自异体的移植器官
C. 裸鼠的细胞免疫功能完全丧失,但具有正常的体液免疫功能
D. 裸鼠吞噬细胞可特异性地吞噬细菌
【答案】B
【解析】
【分析】
根据题意分析可知:缺少胸腺的鼠,造血干细胞将不能正常发育成成熟的T细胞,T细胞在体液免疫中能识别和呈递抗原,但少部分的抗原可以直接刺激B淋巴细胞,因此缺少T细胞,体液免疫功能降低;在细胞免疫中,T细胞增殖分化形成效应T细胞和记忆细胞,因此缺少T细胞,细胞免疫丧失。
【详解】A. T细胞由骨髓中的造血干细胞分化形成,转移到胸腺中成熟,胸腺也是T细胞集中分布的场所,A错误;
B. 裸鼠存在免疫缺陷,丧失了细胞免疫功能,故不能排斥来自异体的移植器官,B正确;
C. 裸鼠的细胞免疫功能完全丧失,体液免疫功能也降低,C错误;
D. 吞噬细胞的识别无特异性,D错误。
4.下列关于植物激素的叙述,正确的是
A. 利用低浓度的2,4-D作除草剂,可抑制农田中的杂草生长
B. 一定浓度的赤霉素能促进种子的萌发和果实的成熟
C. 脱落酸在果实的成熟阶段含量最高,以促进种子萌发
D. 顶端优势能体现生长素作用的两重性
【答案】D
【解析】
【分析】
除草剂主要是利用了较高浓度的生长素类似物会抑制双子叶杂草生长,而促进单子叶植物生长的原理,体现了生长素作用的两重性;赤霉素的作用是促进细胞伸长、引起植株增高,促进种子萌发和果实发育;脱落酸抑制细胞分裂,促进衰老脱落,保持休眠,主要分布在根冠和萎蔫的叶片;顶端优势是顶芽优先生长,侧芽由于顶芽运输来的生长素积累,浓度过高,导致侧芽生长受抑制的现象。
【详解】A. 利用高浓度的2,4-D作除草剂,可抑制农田中的杂草生长,A错误;
B. 一定浓度的赤霉素能促进种子的萌发和果实的发育,促进果实成熟的是乙烯,B错误;
C. 脱落酸的作用是促进果实脱落,抑制种子萌发,C错误;
D. 顶端优势现象原因是顶端产生的生长素在侧芽部位积累,使侧芽部位生长素浓度过高而抑制侧芽生长,是生长素作用两重性的体现,D正确。
5.下列关于种群和群落的叙述不正确的是
A. 动物群落垂直分层现象与植物有关
B. 杂草的种群密度指的是每平方米草地中杂草的数量
C. 动物群落水平分布一般都是不均匀的
D. 调查作物植株上蚜虫的密度可以用样方法
【答案】B
【解析】
【分析】
植物的垂直结构提高了群落利用阳光等环境资源的能力,植物的垂直结构又为动物创造了多种多样的栖息空间和食物条件,所以动物也有分层现象;群落水平结构是由于地形的变化、土壤湿度和盐碱度的差异、光照强度的不同、生物自身生长特点的不同,在水平方向表现出斑块性和镶嵌性。种群密度是指某个种群在单位空间或面积内的个体数量;调查种群密度时,一般植物和个体小、活动能力小的动物以及虫卵常用的是样方法,活动能力大的动物常用标志重捕法。
【详解】A. 植物为动物提供了栖息空间和食物条件,因此动物群落垂直分层现象与植物有关,A正确;
B. 每平方米草地中杂草不是同一个种群,B错误;
C. 动物群落水平分布一般是不均匀的,通常呈镶嵌分布,C正确;
D. 蚜虫的活动范围小,活动能力弱,调查某作物植株上蚜虫的种群密度,可以采用样方法,D正确。
6.下图是一个草原生态系统的物质循环示意图(图中a-e代表过程),下列叙述错误的是
A. 图中细菌、蚯蚓属于该生态系统的分解者
B. 狼和鼠能依据对方留下的气味等信息去捕食或躲避猎捕,它们的数量保持相对稳定的调节属于正反馈调节
C. 图中能量进入群落的途径主要是牧草的光合作用
D. 若该草原发生过火灾,若干年后长出小灌木丛,以至演替出森林,这种演替类型称为次生演替
【答案】B
【解析】
【分析】
分析题图,其中a表示光合作用,b、c表示捕食关系,e表示分解作用;d表示呼吸作用。
【详解】A. e表示分解作用,细菌、蚯蚓属于该生态系统的分解者,A正确;
B. 狼和兔能依据对方留下的气味去捕食或躲避猎捕,它们的种间数量保持相对稳定的调节属于负反馈调节,B错误;
C. 图中能量进入群落的途径主要是a所示的光合作用,此外,还可能有化能合成作用,C正确;
D. 若该草原发生过火灾,若干年后长出小灌木丛,以至演替出森林,这种演替类型是在原有土壤条件得以保留,还保留了植物的种子或其他繁殖体的地方发生的,因此称为次生演替,D正确。
7.在一定实验条件下,测得某植物在不同光照强度和不同CO2浓度条件下的光合速率及该植物呼吸作用与O2浓度之间的关系如图所示,请据图回答下列问题:
(1)光照充足的条件下,植物气孔关闭导致CO2供应不足,短期内C5的含量___________(填“增多”“不变”或“减少”)。适宜光照条件下正常生长的植物突然移至黑暗环境,短期内C5的含量___________(填“增多”,“不变”或“减少”)。
(2)图甲中若e点为植物的光饱和点,则缺镁时b点会向___________移动,d点的限制因素为___________。
(3)图乙中细胞呼吸有关曲线的数据需在___________条件下测量,植物呼吸强度最弱时的O2浓度约为___________。
(4)若该植物每小时呼吸作用消耗O2为3mo1,产生酒精为8mo1,如果呼吸作用的原料全部是葡萄糖,则10小时需要消耗葡萄糖为___________g。
【答案】 (1). 增多 (2). 减少 (3). 左下 (4). CO2浓度 (5). 黑暗 (6). 5% (7). 8l00
【解析】
【分析】
甲图表示植物在不同光照强度和不同CO2浓度条件下的光合速率,图中e点表示光饱和点;乙图表示植物呼吸作用与O2浓度之间的关系,D点之前,细胞呼吸释放的CO2量大于细胞呼吸消耗的O2量,说明细胞既进行有氧呼吸,也进行无氧呼吸;D点之后,细胞呼吸产生的CO2量与消耗的O2量相等,说明D点之后,细胞只进行有氧呼吸;b点O2的吸收量为0,说明细胞只进行无氧呼吸;c点后随O2浓度增大,呼吸作用不再增大,此时的呼吸作用的限制因素不再是O2含量。
【详解】(1)光照充足的条件下,植物气孔关闭导致CO2供应不足,则消耗的C5减少,短期内C5的含量增加。适宜光照条件下正常生长的植物突然移至黑暗环境,则光反应停止,无法产生ATP和[H],导致C3的还原反应无法进行,因此短期内C5的含量减少。
(2)图甲中若e点为植物的光饱和点,缺镁会影响叶绿素的合成,植物叶绿素的含量降低,光合作用减弱,导致能达到的最大光合速率也降低,能利用的最大光照强度也下降,故b点会向左下方移动;d点时增大光照强度已经对光合速率不产生影响,此时的限制因素为CO2浓度。
(3)图乙中细胞呼吸有关曲线的数据需在黑暗条件下测量,植物呼吸强度最弱即CO2的释放量最低时的O2浓度约为5%。
(4)若该植物每小时呼吸作用消耗O2为3mo1,根据有氧呼吸方式式,C6H12O6+6O2+6H2O→6CO2+12H2O+能量,可知消耗葡萄糖为0.5mol;产生酒精为8mo1,根据无氧呼吸方程式,
C6H12O6→2C2H5OH+2CO2+能量,消耗葡萄糖为4mol,故每小时消耗葡萄糖4.5mol,如果呼吸作用的原料全部是葡萄糖,则10小时需要消耗葡萄糖为4.5×10×180=8100g。
【点睛】本题主要考察影响光合作用的环境因素,呼吸作用及其在生产实践中的应用,分析题图获取信息是解题的突破口,本题的难点在于题中曲线图的分析,重点考察学生识图、析图能力,运用所学知识分析和解决问题的能力,有一定的难度。
8.下图1表示某动物在寒冷环境中生命活动调节的部分过程,图中A、B、C代表激素,图2表示激素分泌与调节生命活动的过程。请据图回答:
(1)寒冷环境中,血液中含量增加的激素有___________(填字母),除此之外还应该有___________(激素)参与体温调节,图1中激素C是___________。
(2)激素B的作用包括提高细胞代谢(或物质氧化分解)的速率,使机体产热增多;影响神经系统的兴奋性。这一生理活动的调节方式是___________。
(3)下丘脑除了参与图1中的调节过程外,还能分泌___________(填激素名称),由垂体释放到血液中,调节人体内水盐的平衡。
(4)如果血液中物质B的含量过高时,会抑制下丘脑和垂体的分泌活动,这种调节作用称为___________。
(5)若图2中分泌细胞是甲状腺细胞,在应对寒冷的生理调节中,靶细胞是___________。
(6)据图2分析激素调节的特点:______________________。(任答一点)
【答案】 (1). A、B、C (2). 肾上腺素 (3). 促甲状腺激素 (4). 神经—体液调节 (5). 抗利尿激素 (6). 反馈调节(或负反馈调节) (7). 全身各组织细胞 (8). 通过体液运输(作用于靶细胞或靶器官)
【解析】
【分析】
据图分析:图1中,A表示促甲状腺激素释放激素,B表示甲状腺激素,C表示促甲状腺激素;图2表示激素调节,内分泌细胞分泌激素后,随着血液运输到全身各处,只作用于靶细胞,调节靶细胞的代谢。
【详解】(1)据图1可知:在寒冷环境中,下丘脑分泌的A增多,作用于垂体,促进垂体分泌C,C又作用于甲状腺,促进甲状腺分泌B增多,故血液中含量增加的激素有A、B、C。除此之外还应该有肾上腺激素参与体温调节,图l中激素C是垂体分泌的促甲状腺激素。
(2)激素B的作用包括提高细胞代谢(或物质氧化分解)的速率,使机体产热增多;影响神经系统的兴奋性,这一生理活动的调节方式是神经-体液调节。
(3)下丘脑除了参与图1中的调节过程外,还能分泌抗利尿激素,由垂体释放到血液中,调节人体内水盐的平衡。
(4)如果血液中物质B即甲状腺激素的含量过高时,会抑制下丘脑和垂体的分泌活动,这种调节作用称为负反馈调节。
(5)若图2中分泌细胞是甲状腺细胞,甲状腺细胞分泌甲状腺激素,其靶细胞是全身组织细胞。
(6)据图2可知,激素调节的特点有:通过体液运输、作用于靶细胞或靶器官。
【点睛】本题主要考查激素的调节,意在强化学生对神经-体液调节过程的识记、理解与运用。
9.请回答下列有关种群、群落、生态系统的问题。
(1)图甲表示某生态系统中第二营养级能量摄入后的去向,其中C代表___________。湖泊生态系统中,底栖动物与浮游植物的分层现象属于群落的___________。同一个蜂巢中蜜蜂居住的蜂房不同,___________(能,不能)体现群落具有垂直结构和水平结构,其原因是___________。
(2)某草原年初时野兔数量为1000只,年末时为1100只,其中新出生200只,则野兔种群的年出生率为___________。水稻的均匀分布是___________水平上的研究。
(3)某生态系统中某一植食性动物种群个体数量的变化如图乙所示,曲线中表示种群增长最快的点是___________点。
【答案】 (1). 用于生长、发育和繁殖等生命活动的能量 (2). 垂直结构 (3). 不能 (4). 蜂巢中的蜜蜂属于一个种群,而水平结构和垂直结构是群落的空间结构 (5). 20% (6). 种群 (7). a
【解析】
【分析】
分析甲图,B表示同化量,C表示用于生长、发育繁殖的能量,D表示流向分解者的能量;乙图表示种群数量随季节的波动曲线。
【详解】(1)图甲表示某生态系统中第二营养级能量摄入后的去向,其中C代表用于生长、发育和繁殖等生命活动的能量。湖泊生态系统中,底栖动物与浮游植物的分层现象属于群落的垂直结构。同一个蜂巢中蜜蜂居住的蜂房不同,不能体现群落具有垂直结构和水平结构,因为蜂巢中的蜜蜂属于一个种群,而水平结构和垂直结构是群落的空间结构。
(2)某草原年初时野兔数量为1000只,年末时为1100只,其中新出生200只,则野兔种群的年出生率为200/1000=20%。水稻的均匀分布属于种群的空间特征,是种群水平上的研究。
(3)某生态系统中某一植食性动物种群个体数量的变化如图乙所示,曲线中表示种群增长最快的点是a点。
【点睛】本题主要考察生态系统中能量在营养级间的流动过程、种群数量波动、种群和群落特征等内容,意在考查学生对基础内容的识记,强化学生对能量流动过程的理解和运用。
10.某研究小组为探究3种植物生长素类似物NAA、IAA和IBA对竹柳扦插生根效果的影响,进行了如下相关的实验探究:
选用一年生茁壮、无病虫害的竹柳,取长10cm、粗0.2cm的枝条若干,上端剪口平滑,下端剪口沿30°剪切,并用0.5%的多菌灵进行表面消毒。
将3种生长素类似物分别都配制成50mg/L、100mg/L和200mg/L三种浓度的溶液。将竹柳插条每10枝一组,下端插入激素溶液60min,重复3次,然后在相同环境条件下进行扦插实验。观察并记录插条生根情况,结果如下表所示:
请回答下列问题:
(1)该项实验研究过程中的自变量是___________。请写出一种上述研究过程中没有涉及的因变量:___________。
(2)从实验设计的科学性角度分析,本实验缺少___________。
(3)根据结果数据分析,3种生长素类似物对竹柳生根影响的共同点是___________;从研究的变量分析,___________对生根率的影响程度大于___________。
【答案】 (1). 激素种类和激素浓度 (2). 平均根长(或生根数) (3). 空白对照组 (4). 都有促进生根的作用,随处理浓度的升高生根率呈先增大后下降的趋势 (5). 激素种类 (6). 激素浓度
【解析】
【分析】
分析实验表格可知,实验的自变量为植物激素的种类和激素浓度,因变量为插条生根情况即生根率,表格中缺少植物生长素类似物浓度为0的对照组。
【详解】(1)从表格中可以看出,该实验自变量是植物激素的种类和激素浓度;因变量除了生根率外,还可以看平均生根条数或生根长度。
(2)本实验缺少不做任何处理的空白对照组。
(3)从图中可以看出,3种生长素浓度对生根影响的共同点是都能促进生根,并且随着激素浓度的升高,生根率先增大后下降;从变量上分析,激素种类的影响大于激素浓度的影响。
【点睛】本题考查了探究植物生长调节剂对植物生根的影响的实验,意在考查学生分析实验表格的能力,本题关键是从表格中获得有效解题信息,并且根据对照实验的原则分析实验,难度适中。
11.果蝇是遗传学研究中常用的实验材料。请回答下列有关果蝇的遗传问题:
(1)果蝇灰身对黑身为完全显性,现有一个种群,基因型为BB的灰身果蝇占20%,基因型为Bb的灰身果蝇占60%,则其自由交配产生的黑身果蝇的比例为___________,基因型为Bb的灰身果蝇的比例为___________。
(2)①某兴趣小组要研究控制该果蝇另一对相对性状长翅与残翅的显隐性关系,操作最简单的方法是_________________________________。
②已知长翅为显性,若要通过一次杂交实验探究控制该性状的基因在X染色体或是常染色体上,应选择的杂交组合是_________________________________。
【答案】 (1). 1/4 (2). 1/2 (3). 让长翅和残翅果蝇分开养,看谁的后代发生性状分离 (4). 雌性残翅与雄性长翅
【解析】
【分析】
若要通过一次杂交实验确定基因在常染色体上还是在X染色体上,则母本应选择隐性性状,父本应选择显性性状,因为在伴X遗传中,母本是隐性性状则子代雄性也是隐性性状,父本是显性性状则子代雌性也是显性性状。
【详解】(1)果蝇灰身对黑身为完全显性,现有一个种群,基因型为BB的灰身果蝇占20%,基因型为Bb的灰身果蝇占60%,则bb为黑身果蝇占20%,该种群产生的配子B:b=1:1,自由交配产生的黑身果蝇的比例为1/2×1/2=1/4,基因型为Bb的灰身果蝇的比例为2×1/2×1/2=1/2。
(2)①某兴趣小组要研究控制该果蝇另一对相对性状长翅与残翅的显隐性关系,操作最简单的方法是让长翅和残翅果蝇分开养,看谁的后代发生性状分离。
②已知长翅为显性,若要通过一次杂交实验探究控制该性状的基因在X染色体或是常染色体上,应选择的杂交组合是母本为隐性性状,父本为显性性状,即♀残翅×♂长翅,若子代雌性全部为长翅,雄性全部为残翅,则控制翅形的基因位于X染色体上;若雌雄全部为长翅,或雌雄中均有长翅和残翅,则基因位于常染色体上。
【点睛】本题考查基因分离定律的应用,考查学生能运用所学知识与观点进行遗传分析,设计遗传实验的能力,要求学生能把握知识的内在联系,形成知识网络并学会应用相关知识进行推理。