2018-2019学年北京市东城区高二上学期期末考试生物试题 解析版
展开
东城区2018-2019学年度第一学期期末教学统一检测
高二生物
1. 在下列物质中,不属于人体内环境组成成分的是:
A. DNA B. 葡萄糖 C. 二氧化碳 D. 抗体
【答案】A
【解析】
DNA属于细胞内的遗传物质,不属于人体内环境中的成分,所以选A。
【考点定位】内环境的成分
2.下列有关稳态的叙述中,不正确的是
A. 运动时,人体的内环境稳态会遭到破坏
B. 稳态是机体进行正常生命活动的必要条件
C. 当稳态遭到破坏时,可能导致疾病发生
D. 稳态有利于酶促反应的正常进行
【答案】A
【解析】
【分析】
内环境稳态是在神经、体液和免疫调节的共同作用下,通过机体的各器官,系统的分工合作,协调统一而实现的,内环境稳态是机体进行生命活动的必要条件。内环境的理化性质主要包括温度、渗透压和pH,其中人体血浆pH的相对稳定与血浆中的缓冲物质相关。
【详解】人体运动时,内环境的成分和理化性质会发生变化,但仍处于动态平衡中,A错误;内环境稳态是机体进行正常生命活动的必要条件,是在神经、体液和免疫调节的共同作用下维持的,B正确;当稳态遭到破坏时,机体进行生命活动的必要条件得不到保证,因而可导致疾病发生,C正确;酶促反应需要适宜的条件,如适宜的温度和PH等,所以稳态有利于酶促反应的正常进行,D正确。
故选A。
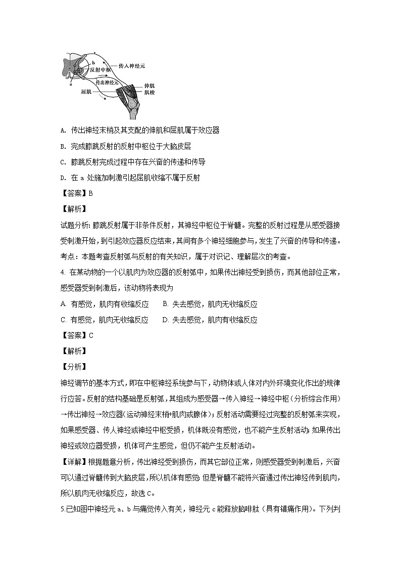
3.下图为膝跳反射的结构示意图,下列说法错误的是
A. 传出神经末梢及其支配的伸肌和屈肌属于效应器
B. 完成膝跳反射的反射中枢位于大脑皮层
C. 膝跳反射完成过程中存在兴奋的传递和传导
D. 在a 处施加刺激引起屈肌收缩不属于反射
【答案】B
【解析】
试题分析:膝跳反射属于非条件反射,其神经中枢位于脊髓。完整的反射过程是从感受器接受刺激开始,到引起效应器反应结束,其间有多个神经细胞参与,发生了兴奋的传导和传递。
考点:本题考查反射弧与反射的有关知识,属于对识记、理解层次的考查。
4. 在某动物的一个以肌肉为效应器的反射弧中,如果传出神经受到损伤,而其他部位正常,感受器受到刺激后,该动物将表现为
A. 有感觉,肌肉有收缩反应 B. 失去感觉,肌肉无收缩反应
C. 有感觉,肌肉无收缩反应 D. 失去感觉,肌肉有收缩反应
【答案】C
【解析】
【分析】
神经调节的基本方式,即在中枢神经系统参与下,动物体或人体对内外环境变化作出的规律行应答。反射的结构基础是反射弧,其组成为感受器→传入神经→神经中枢(分析综合作用)→传出神经→效应器(运动神经末梢+肌肉或腺体);反射活动需要经过完整的反射弧来实现,如果感受器、传人神经或神经中枢受损,机体既没有感觉,也不能产生反射活动;如果传出神经或效应器受损,机体可产生感觉,但仍不能产生反射活动。
【详解】根据题意分析,传出神经受到损伤,而其它部位正常,则感受器受到刺激后,兴奋可以通过脊髓传到大脑皮层,所以机体有感觉;但是脊髓不能将兴奋通过传出神经传到肌肉,所以肌肉无收缩反应,故选C。
5.已知图中神经元a、b与痛觉传入有关,神经元c能释放脑啡肽(具有镇痛作用)。下列判断不合理的是
A. 痛觉感受器产生的兴奋会引发神经元a释放乙酰胆碱
B. 神经元c兴奋会释放脑啡肽从而引起乙酰胆碱释放量减少
C. a与脑啡肽结合的受体和b与乙酰胆碱结合的受体不同
D. 两种递质均引起图中突触后膜电位由内正外负变为内负外正
【答案】D
【解析】
痛觉感受器产生的兴奋会引发神经元a释放乙酰胆碱,引起下一神经元的兴奋,A项正确;神经元c兴奋释放脑啡肽从而引起乙酰胆碱释放量减少,使b不产生兴奋,则大脑皮层不会产生痛觉,B项正确;脑啡肽与a的受体结合导致膜内外电位差进一步增大,产生抑制;乙酰胆碱与b的受体结合导致膜电位由内正外负变为内负外正,产生兴奋,二者结果不同,受体不同,C项正确,D项错误。
6.下图是对甲状腺激素分泌活动的调节示意图。下列叙述正确的是
A. 结构甲和乙分别表示垂体和下丘脑
B. 物质b表示促甲状腺激素释放激素
C. 结构乙的活动只受结构甲分泌的激素调节
D. 甲状腺激素含量过高抑制物质a、b的分泌
【答案】D
【解析】
A、能够调节丙甲状腺分泌甲状腺激素的腺体乙是垂体,甲是下丘脑,A错误;
B、甲下丘脑释放的激素a是促甲状腺激素释放激素,乙垂体释放的激素b是促甲状腺激素,B错误;
C、垂体的分泌活动除受下丘脑分泌的激素控制之外,还受结构丙甲状腺分泌的甲状腺激素的反馈调节,C错误;
D、甲状腺激素的含量过高时,能反馈调节抑制下丘脑和垂体释放的激素a和b,D正确。
【考点定位】动物激素的调节
7.足球赛场上,球员奔跑、抢断、相互配合,完成射门。对比赛中球员机体生理功能的表述,不正确的是( )
A. 长时间奔跑需要消耗大量糖原用于供能
B. 大量出汗导致失水过多,抑制抗利尿激素分泌
C. 在神经与肌肉的协调下起脚射门
D. 在大脑皮层调控下球员相互配合
【答案】B
【解析】
比赛中球员长时间奔跑需要消耗大量能量,此时糖原会分解用于供能,A正确;运动时大量出汗导致失水过多,内环境渗透压升高,会促进抗利尿激素分泌,B错误;在神经与肌肉的协调下起脚射门,C正确;在大脑皮层调控下球员相互配合,共同完成比赛,D正确。
【考点定位】人体生命活动的调节
8. 下列关于人体淋巴细胞的叙述,错误的是( )
A. 在胸腺中发育成熟的T淋巴细胞可参与细胞免疫
B. 效应T淋巴细胞可攻击被病原体感染的宿主细胞
C. T淋巴细胞和B淋巴细胞都是由造血干细胞发育成的
D. T细胞释放的淋巴因子不能使受到抗原刺激的B细胞增殖
【答案】D
【解析】
在人体中淋巴细胞分为B淋巴细胞和T淋巴细胞。由造血干细胞在骨髓中发育而成的淋巴细胞叫做B淋巴细胞,由造血干细胞在胸腺中发育而成的淋巴细胞叫做T淋巴细胞。B淋巴细胞参与体液免疫,效应B细胞(浆细胞)可以分泌抗体,抗体与抗原特异性结合;T淋巴细胞参与细胞免疫,效应T细胞可以与靶细胞(被病原体感染的宿主细胞)结合,并能够释放淋巴因子。所以A、B、C均正确。在细胞免疫中只有效应T细胞才可以释放淋巴因子(不是T细胞),以增强有关免疫细胞的效应,所以D错。
【考点定位】本题考查免疫原理,意在考查考生理解所学知识的要点,把握知识间的内在联系,形成知识的网络结构的能力。
9.下列曲线显示了使人体获得免疫力的两种方法。据此判断,以下说法正确的是( )
A. 医学上一般采用方法②进行免疫预防
B. 采用方法②使人体获得抗体的过程叫细胞免疫
C. 采用方法①,可以使人获得比方法②更持久的免疫力
D. 当一个人被毒蛇咬伤后,应立即采用方法②进行救治
【答案】A
【解析】
方法①表示免疫治疗,是在患病时给患者注射抗体,以消灭抗原,方法②表示免疫预防,是在患病前给个体注射疫苗,使机体产生抗体和记忆细胞,A正确;采用方法②使人体获得抗体的过程叫体液免疫,B错误;注射抗体只能获得短时间的免疫力,没有记忆细胞产生,免疫力不会持久,C错误;当一个人被毒蛇咬伤后,应立即采用方法①进行救治,D错误。
10. 神经递质乙酰胆碱与突触后膜的乙酰胆碱受体(AChR)结合,突触后膜兴奋,引起肌肉收缩。重症肌无力患者体内该过程出现异常,其发病机理示意图如下。下列叙述错误的是
A. 物质a作为抗原能激活B细胞增殖分化为浆细胞
B. 抗a抗体与物质a的结合物不能被吞噬细胞清除
C. 物质a引发的上述免疫过程属于体液免疫
D. 患者体内乙酰胆碱与突触后膜的AChR特异性结合减少
【答案】B
【解析】
熟悉体液免疫的流程是解决本题的关键。逐项分析如下:由流程图物质a刺激机体产生抗体,抗体是由浆细胞合成分泌的,由此可推知物质a作为抗原能激活B细胞增殖分化产生浆细胞;A项正确。抗体与抗原结合形成的沉淀或细胞集团,可被吞噬细胞吞噬消化而清除;B项错误。由图示知是抗a的抗体与乙酰胆碱受体结合导致的重症肌无力,由抗体参与的免疫属于体液免疫;C项正确。由图示抗a的抗体与乙酰胆碱受体结合,导致乙酰胆碱与乙酰胆碱受体结合的几率减小;D项正确。
【考点定位】本题考查免疫知识,意在考查考生对免疫知识的识记和理解能力及获取信息、利用信息和所学进行分析、判断的能力。
11.如图①②分别代表不同的细胞,A表示相应物质,不符合该模型的是
A. ①效应T细胞,②靶细胞,A抗体
B. ①传出神经元,②肌细胞,A递质
C. ①胰岛B细胞,②肝细胞,A胰岛素
D. ①甲状腺细胞,②垂体细胞,A甲状腺激素
【答案】A
【解析】
抗体不是由效应T细胞分泌的,且效应T细胞直接与靶细胞结合,A错误;在反射弧中,传出神经元分泌神经递质,作用于效应器(肌细胞),B正确;胰岛B细胞分泌的胰岛素可以作用于肝细胞,促进肝细胞中物质的氧化分解和肝糖原的形成,C正确;甲状腺细胞分泌的甲状腺激素过多时,可以作用于垂体细胞,抑制其分泌活动,D正确。
12.用不同实验材料分别对燕麦的胚芽鞘进行以下研究实验,若图中箭头所指表示实验进行一段时间后胚芽鞘的生长情况,实验结果正确的是( )
A. B. C. D.
【答案】C
【解析】
燕麦胚芽鞘的感光部位是尖端,所以用锡箔套住尖端后,不能感光,因此燕麦胚芽鞘不弯曲生长,A错误;生长素不能通过云母片,所以右侧生长素不能向下运输,导致燕麦胚芽鞘向右弯曲生长,B错误;琼脂块不影响生长素的运输,所以单侧光能导致燕麦胚芽鞘弯向光源生长,C正确;含生长素的琼脂块放置在去掉尖端的燕麦胚芽鞘右侧,导致右侧有生长素,促进右侧生长,向左弯曲,D错误。
13. 下图表示施用IAA(吲哚乙酸)对某种植物主根长度及侧根的影响。下列叙述错误的是
A. 促进侧根数量增加的IAA溶液,会抑制主根的伸长
B. 施用IAA对诱导侧根的作用表现为低浓度促进、高浓度抑制
C. 将未施用IAA的植株除去部分芽和幼叶,会导致侧根数量增加
D. 与施用10-4mol.L-1的IAA相比,未施用的植株主根长而侧根数量少
【答案】C
【解析】
据图分析可知,促进侧根增加的范围内IAA的浓度都能抑制主根的生长,A正确。据图分析,在较低浓度范围内,IAA对诱导侧根的生成具有促进作用(与浓度为0的比较),在达到一个较高浓度后却发挥了抑制作用,B正确。依据上述原理,去掉未施用IAA的植株的部分芽和幼叶,侧根部位的IAA浓度会降低,侧根的正常生长受影响,其数量将减少,C错误。由题目所提供的图形可以直接看出,与施用10-4mol.L-1的IAA相比,未施用的组的主根长,侧根数量较少,D正确。
【考点定位】本题考查生长素的作用及两重性,意在考查学生从图中提取信息,依据信息进行分析的能力。
14. 给未受粉的番茄雌蕊柱头涂上一定浓度的生长素溶液,可获得无子番茄。这个现象说明
A. 果实发育与受精作用有关 B. 果实发育与种子形成有关
C. 生长素抑制了种子生长 D. 生长素能促进果实发育
【答案】D
【解析】
未受粉的番茄雌蕊不会发生受精作用,因此无籽番茄果实的发育与受精作用无关,A项错误;无籽番茄没有种子,因此与种子无关,B项错误;番茄雌蕊未授粉自然不会有种子,所以并不是生长素抑制了种子的生长,C项错误;给未授粉的番茄雌蕊涂上一定浓度的生长素溶液而得到了无籽番茄,只能说明是所涂抹的生长素能促进果实发育,即果实发育需要生长素,D项正确。
【点睛】
本题考查植物生长素的相关知识。解题的关键是识记生长素的生理作用:促进生长、促进扦插的枝条生根、促进果实的发育,并能从题干中获取相关信息,对各选项进行分析判断。
15.某种南瓜的矮生型突变体可分为激素合成缺陷型和激素不敏感型两种类型,研究人员以一种矮生南瓜突变体为实验材料,进行了相关实验,实验结果如图。下列叙述不正确的是
A. 计算茎伸长量需要测量激素处理前后南瓜茎的长度
B. 赤霉素和生长素对正常南瓜的生理作用均具有两重性
C. 一定浓度范围内的赤霉素和生长素均可促进正常南瓜茎的伸长
D. 由实验结果可排除该矮生南瓜突变体是激素合成缺陷型
【答案】B
【解析】
计算茎伸长量需要测量激素处理前后南瓜茎的长度,以保证数据测量的准确性,A项正确;据图可知,对正常株而言,茎伸长量与赤霉素浓度成正比,不能说明赤霉素对正常南瓜的生理作用具有两重性,B项错误;图中赤霉素和小于25umol/L的生长素均可促进正常南瓜茎的伸长,C项正确;矮生型突变体施用赤霉素和生长素均不能增加茎的伸长量,说明该矮生南瓜突变体是激素不敏感型,排除激素合成缺陷型,D项正确。
【点睛】解答本题的关键是:明确两重性的含义。判断激素的作用是否具有两重性,应看是否出现低浓度促进、高浓度抑制的现象。其中高浓度抑制应是与浓度为0时进行比较,而不是与最适浓度下的表现进行比较。
16.下列与植物激素有关的叙述,错误的是
A. 植物激素是对植物的生长发育有促进作用的有机物
B. 自然生长的雪松树冠成塔形与激素有关
C. 植物的不同器官对生长素的敏感程度是不相同的
D. 激素传递信息,但不直接参与细胞内的代谢活动
【答案】A
【解析】
【分析】
植物激素是由植物体内产生,能从产生部位送到作用部位,对植物的生长发育有显著影响的微量元素;植物激素主要有生长素、赤霉素、细胞分裂素、乙烯和脱落酸等,它们对植物各种生命活动起着不同的调节作用。
【详解】植物激素对植物的生长发育有调节作用,并非都是促进作用,如脱落酸能抑制植物的细胞分裂和种子的萌发,A错误;自然生长的雪松树冠成塔形,这与顶端优势有关,与生长素有关,B正确;植物的不同器官对生长素的敏感程度是不相同的,根对生长素反应比较敏感,茎对生长素反应比较迟钝,C正确;激素传递信息,但不直接参与细胞内的代谢活动,而是起调节代谢的作用,D正确。
故选A。
17.下列关于种群和群落的叙述,错误的是
A. 一片草地上的所有灰喜鹊是一个灰喜鹊种群
B. 可以用标志重捕法调查老房屋中壁虎的种群密度
C. 人工恢复林比自然恢复林的植物丰富度低
D. 演替达到相对稳定的阶段后,群落内物种组成不再变化
【答案】D
【解析】
【分析】
生活在一定区域内的同种生物的所有个体称为一个种群;标志重捕法适用于活动能力强、活动范围较大的动物;群落演替到相对稳定的阶段后,群落内物种的组成仍处在动态变化中。
【详解】生活在一定区域内的同种生物的所有个体称为一个种群,一片草地上的所有灰喜鹊是一个灰喜鹊种群,A正确;标志重捕法适用于活动能力强、活动范围较大的动物,壁虎活动能力强,活动范围广,故调查壁虎的种群密度,可用标志重捕法,B正确;一般人工恢复林植物种类单一,比自然恢复林的植物丰富度低,C正确;演替达到相对稳定的阶段后,群落内的物种组成达到动态平衡,并不是不再变化,D错误。
故选D。
18.某种植物病毒V是通过稻飞虱吸食水稻汁液在水稻间传播的。稻田中青蛙数量的增加可减少该病毒在水稻间的传播。下列叙述正确的是
A. 青蛙与稻飞虱是捕食关系
B. 水稻与青蛙是竞争关系
C. 病毒V与青蛙是寄生关系
D. 水稻和病毒V是互利共生关系
【答案】A
【解析】
A、稻田中青蛙以稻飞虱作为食物,两者为捕食关系,故A选项正确;
B、水稻和青蛙并未利用共同的资源,两者不是竞争关系,故B选项错误;
C、病毒V和水稻之间是寄生的关系,故C选项错误;
D、水稻和病毒V之间是寄生的关系,故D选项错误。
【考点定位】种间关系
【名师点睛】物种之间的关系分种内关系和种间关系。种内关系是同种生物之间的关系,分种内互助和种内斗争。种间关系是不同物种之间的关系,分互利共生、竞争、捕食和寄生。互利共生是指同生共死的两个物种之间的关系,如根瘤菌和豆科植物;竞争是指由于竞争同一食物、栖息地等两物种之间的争斗关系,如大小草履虫;捕食是捕食者和被捕食者的关系,如猫和老鼠;寄生是指一种生物寄生在另一种生物的体内或体表,如T2噬菌体与大肠杆菌。
19. 某池塘中,某种成年鱼生活在底层,取食多种底栖动物,而该种鱼的幼体生活在水体上层,滤食浮游动物和浮游藻类。下列相关叙述错误的是
A. 该种鱼的幼体与浮游动物具有竞争和捕食关系
B. 该种鱼的发育阶段不同,其所处的营养级可能不同
C. 底栖动物和浮游动物分层现象属于群落垂直结构
D. 该种成年鱼及其幼体在水中的分布构成群落的垂直结构
【答案】D
【解析】
该种鱼的幼体与浮游动物都生活在水的上层,具有竞争关系;根据“鱼的幼体生活在水体上层,滤食浮游动物”可推出该种鱼的幼体与浮游动物存在捕食关系,A正确;该种鱼的发育阶段不同,其食物结构有变化,所处的营养级也可能有变化,B正确;同一地方由于食物等原因而出现的分层现象属于群落垂直结构,C正确;该种成年鱼及其幼体是一个物种,在水中的分布不能构成群落的垂直结构,仅仅是该物种的分布范围,D错误。
【考点定位】本题考查群落的结构和功能的相关知识,意在考查考生理论联系实际,综合运用所学知识解决自然界和社会生活中的一些生物学问题的能力。
20.研究人员在不同季节对一小型湖泊水体进行采样,调查浮游藻类的数量和种类,结果如下图所示。下列叙述正确的是
A. 温度是影响该水体中藻类种群变化的重要因素
B. 如果该水体发生富营养化,藻的种类会有所增加
C. 春季可能是该湖泊中浮游动物数量最多的季节
D. 浮游藻类中的氧元素会有10%-20%进入浮游动物
【答案】A
【解析】
【分析】
不同季节水体温度不同,温度将影响水体生物的生长和繁殖。夏季和秋季温度相对较高,水体中藻类数量相对较多,但夏季藻浓度小于秋季,可能是夏季以浮游藻类为食的浮游动物的数量较多。
【详解】由柱状图中不同季节藻类的种类及数量变化,可以推测温度是影响该水体中藻类种群变化的重要因素,A正确;水体发生富营养化,藻类会大量繁殖,但种类不一定增加,B错误;题图表明夏季浮游藻类的种类最多,而藻浓度低于秋季,说明夏季以藻类为食的浮游动物的数量最多,春季藻类数量少的主要原因是温度低,藻类生长繁殖慢,C错误;在能量流动中,能量沿食物链逐级递减,能量传递效率为10%~20%,但不能说明浮游藻类中的氧元素有10%~20%进入浮游动物,D错误。
故选A。
21.下图为某人工鱼塘食物网及其能量传递示意图(图中数字为能量数值,单位是J·m-2·a-1)下列叙述错误的是
A. 该食物网中最高营养级为第五营养级
B. 该食物网中第一到第二营养级的能量传递效率为25%
C. 太阳鱼呼吸作用消耗的能量小于1 357( J·m-2·a-1)
D. 该食物网中的生物与无机环境共同构成一个生态系统
【答案】D
【解析】
【分析】
能量流动具有单向性、逐级递减的特征,能量传递效率=下一个营养级的同化量/上一个营养级的同化量。
【详解】食物链中的营养级从生产者算起,生产者是第一营养级,图中最长的食物链是:浮游植物→浮游动物→幽蚊幼虫→太阳鱼→鲈鱼,鲈鱼是第五营养级,A正确。该食物网中第一到第二营养级的能量传递效率=(3780+4200)/31920=25%,B正确。太阳鱼同化的能量去向有:呼吸作用消耗、流入下一营养级、被分解者分解利用和未被利用的。图中已知流入一下一营养级的为126 J·m-2·a-1,因此太阳鱼呼吸作用消耗的能量小于1483-126=1357 J·m-2·a-1,C正确。该食物网中只有生产者和消费者,没有分解者,因此该食物网中的生物与无机环境不能构成一个生态系统,D错误。
【点睛】组成生态系统的成分包括:非生物的物质和能量、生产者、消费者和分解者,缺一不可。
22.下图为生态系统中碳循环的模式图。相关叙述正确的是
A. 甲代表生产者,①可以代表化能合成作用
B. 在食物链中甲是占有碳元素最多的营养级
C. 该生态系统中的消费者为乙、丙
D. 碳元素在甲、乙、丙、丁间以含碳有机物的形式传递
【答案】B
【解析】
【分析】
由图可知,甲和丁之间是双箭头,而且甲、乙和丙都有箭头指向丁,甲和乙都指向丙。所以丁是大气中的二氧化碳库、甲是生产者、乙是消费者,丙是分解者。碳在生物群落之间以有机物形式传递,在无机环境和生物群落之间以CO2形式传递。
【详解】甲是生产者,①可以代表生产者的呼吸作用,A错误;在食物链中占有碳元素最多的营养级是生产者,即甲所在的营养级,B正确;根据分析可知,乙是消费者,丙是分解者,C错误;碳元素在生物群落内部(甲、乙、丙之间)主要以有机物的形式进行传递,在无机环境(丁)与生物群落间主要以二氧化碳的形式进行传递,D错误。
故选B。
23.下列能够保护生物多样性的措施是( )
A. 为美化城市环境,随意从国外引进多种观赏类植物
B. 为保护草场、减少沙化,杀死所有危害草原的黄鼠
C. 为控制水葫芦在我国造成的严重灾害,将其天敌引入我国
D. 将东北虎迁入野生动物园繁殖,并进行部分野外回归实验
【答案】D
【解析】
【详解】A.随意从国外引进多种观赏类植物可能会造成生态入侵,破坏生物多样性,A错误;
B.杀死所有危害草原的黄鼠会降低生物多样性,应将有害生物的数量控制在一定范围内,而不是消灭,B错误;
C.引进生物不当可能会造成生态入侵,导致生物多样性遭到破坏,C错误;
D.将东北虎迁入野生动物园繁殖,并进行部分野外回归实验,这属于迁地保护生物多样性,D正确。
【点睛】生物多样性的保护:
(1)就地保护(自然保护区):就地保护是保护物种多样性最为有效的措施。
(2)易地保护:动物园、植物园。
(3)利用生物技术对生物进行濒危物种的基因进行保护.如建立精子库、种子库等。
(4)利用生物技术对生物进行濒危物种进行保护.如人工授精、组织培养和胚胎移植等。
24. 家庭中利用鲜葡萄制作葡萄酒时,操作不正确的是
A. 冲洗后的葡萄破碎后装入发酵瓶
B. 葡萄浆不装满发酵瓶,留有1/3空间
C. 发酵瓶及葡萄浆进行煮沸处理
D. 25℃左右密闭发酵并适时排气
【答案】C
【解析】
试题分析:冲洗后的葡萄破碎后装入发酵瓶,A正确;葡萄浆不装满发酵瓶,留有1/3空间,为酵母菌的增殖提供氧气,B正确;果酒制作过程利用的是葡萄皮上携带的野生酵母菌,煮沸处理会将酵母菌杀死,C错误;酵母菌无氧呼吸时产生酒精,25℃左右密闭发酵能得到酒精,并适时排出二氧化碳,以减少压强,D正确。
考点:本题考查果酒制作过程的相关知识,意在考查考生能理解所学知识的要点,把握知识间的内在联系,形成知识网络的能力。
25. 下列关于腐乳和泡菜制作的叙述中,正确的是
A. 主要菌种都是原核生物
B. 制作过程都不必严格无菌操作
C. 所用的装置都需要密封
D. 所用的菌种都需要人工接种
【答案】B
【解析】
参与腐乳制作的微生物主要是毛霉,属于真核生物,A错误;制作过程都不必严格无菌操作,B正确;腐乳制作的前期不需要密封,C错误;所用的菌种不都需要人工接种,如腐乳制作的菌种可以是空气中的毛霉孢子,D错误.
【考点定位】制作腐乳的科学原理及影响腐乳品质的条件;制作泡莱
【名师点睛】 1、参与腐乳制作的微生物主要是毛霉,其新陈代谢类型是异养需氧型.腐乳制作的原理:毛霉等微生物产生的蛋白酶能将豆腐中的蛋白质分解成小分子的肽和氨基酸;脂肪酶可将脂肪分解成甘油和脂肪酸.
2、参与泡菜制作的微生物是乳酸菌,泡菜制作的原理:
(1)乳酸菌在无氧条件下,将糖分解为乳酸.
(2)利用乳酸菌制作泡菜的过程中会引起亚硝酸盐的含量的变化.
温度过高,食盐用量不足10%、腌制时间过短,容易造成细菌大量繁殖,亚硝酸盐含量增加.一般在腌制10天后,亚硝酸盐的含量开始下降.
(3)测定亚硝酸盐含量的原理:在盐酸酸化条件下,亚硝酸盐与对氨基苯磺酸发生重氮化反应后,与N-1-萘基乙二胺盐酸盐结合形成玫瑰红色染料,与已知浓度的标准显色液目测比较,估算泡菜中亚硝酸盐含量.
26.豆豉是大豆经过发酵制成的一种食品。为了研究影响豆豉发酵效果的因素,某小组将等量的甲、乙两菌种分别接入等量的A、B两桶煮熟大豆中并混匀,再将两者置于适宜条件下进行发酵,并定期取样观测发酵效果。以下推测不合理的是
A. 该实验的自变量是菌种,温度属于无关变量
B. 大豆发酵过程中部分蛋白质转变为多肽,形成豆豉的独特风味
C. 若容器内上层大豆发酵效果优于底层,则发酵菌为厌氧菌
D. 煮熟大豆使蛋白质变性,有利于菌体分泌酶作用于蛋白质
【答案】C
【解析】
根据题干信息分析,该实验的自变量是菌种的种类(甲乙两种菌种),而温度属于无关变量,A正确;大豆发酵过程中部分蛋白质转变为多肽,形成豆豉的独特风味,B正确;若容器内上层大豆发酵效果优于底层,说明发酵菌为需氧型,C错误;煮熟大豆使蛋白质变性,有利于菌体分泌酶作用于蛋白质,D正确。
27.已知某种细菌以CO2为唯一碳源,下列相关叙述正确的是
A. 可推测该细菌的代谢类型为自养型
B. 在该细菌的培养基中可不必添加无机盐
C. 培养过程中碳源同时充当该细菌的能源物质
D. 培养该细菌的培养基中无需添加氮源
【答案】A
【解析】
【分析】
能利用二氧化碳合成有机物的生物为自养型生物。培养微生物的培养基一般都含有水、碳源、氮源、无机盐,此外还要满足微生物生长对pH、特殊营养物质以及氧气的要求。
【详解】某种细菌以CO2为唯一碳源,可推测该细菌的代谢类型为自养型,A正确;微生物的培养一般需要水、碳源、氮源和无机盐等营养物质,B错误;该细菌以CO2为唯一碳源,但CO2不能为微生物提供能量,C错误;氮源是微生物生长必需的营养物质,培养该细菌的培养基中需添加氮源,D错误。
故选A。
28.分离土壤中尿素分解菌的实验操作中,无法分离得到尿素分解菌的原因最可能是
A. 制备浸出液的土壤取自土壤的表层
B. 涂布前涂布器未在酒精灯外焰上灼烧灭菌
C. 牛肉膏蛋白胨培养基中添加尿素作为氮源
D. 接种操作者的双手未用酒精棉进行消毒
【答案】C
【解析】
【分析】
1、实验流程:土壤取样→样品的稀释→将稀释液涂布到以尿素为唯一氮源的培养基上→挑选能生长的菌落→鉴定。
2、实验室中目的菌株的筛选:
①原理:人为提供有利于目的菌株生长的条件(包括营养、温度。pH等),同时抑制或阻止其他微生物生长。
培养基选择分解尿素的微生物的原理:培养基的氮源为尿素,只有能合成脲酶的微生物才能分解尿素,以尿素作为氮源。缺乏脲酶的微生物由于不能分解尿素,缺乏氮源而不能生长发育繁殖,而受到抑制,所以用此培养基就能够选择出分解尿素的微生物。
②方法:能合成脲酶的细菌才能分解尿素。配制以尿素为唯一氮源的培养基,能够生长的细菌就是能分解尿素的细菌。
【详解】取样一般取距离地表约3~8cm的土壤层,而土壤的表层中微生物数量也很大,因此该操作可能获得尿素分解菌,A不符合题意;涂布前涂布器未在酒精灯外焰上灼烧灭菌,这会导致杂菌污染,但由于在尿素为唯一氮源的培养基上只有能分解尿素的微生物才能生长,故该操作仍可获得尿素分解菌,B不符合题意;该培养基必须以尿素为唯一的氮源,不能使用牛肉膏蛋白胨培养基或在其中添加尿素作为氮源,否则大量的微生物都能生长,该培养基就无法起到选择的作用,即无法分离得到尿素分解菌,C符合题意;接种操作者的双手未用酒精棉进行消毒,可能会造成污染,但对分离尿素分解菌影响不大,D不符合题意。
故选C。
29.下图是实验室使用某种接种方法在培养基上培养某种微生物的结果,相关说法错误的是
A. 该图最可能是用稀释涂布平板法进行接种的
B. 在操作时,为防止杂菌污染,需进行严格的消毒和灭菌
C. 恒温培养箱中培养时需要将平板倒置
D. 该接种方法常用于微生物的分离纯化
【答案】A
【解析】
培养基上微生物的分布有疏有密,应为划线培养法接种,该接种方法常用于微生物的分离纯化,A项错误,D项正确;在操作时,为防止杂菌污染,应对培养基和接种针等进行灭菌,对操作空间、衣着和手进行消毒,B项正确;恒温培养箱中培养时需要将平板倒置,防止冷凝水滴在培养基上,C项正确。
【点睛】微生物培养时不同接种法的不同用途:
(1)划线培养法:用于分离微生物,但不能用于微生物的计数。
(2)稀释涂布平板法:可用于微生物的分离和计数。
30.漆酶属于木质降解酶类,在环境修复、农业生产等领域有着广泛用途。下图是分离、纯化和保存漆酶菌株的过程,相关叙述正确的是
A. 饮用水中含有大量微生物,是分离产漆酶菌株的首选样品
B. 选择培养基中需要加入漆酶的底物作为唯一碳源
C. 在已涂布的平板上直接划线可以进一步纯化获得单菌落
D. 斜面培养基中含有大量营养物,可在常温下长期保存菌株
【答案】B
【解析】
【分析】
1、根据题意和图示分析可知:分离、纯化和保存菌株的一般过程为:取样→制成样品悬液→涂布→划线→接种。
2、分离和纯化细菌需多次进行选择培养。
3、利用平板划线法纯化目的菌,接种环在划线前后均要进行灼烧灭菌。
【详解】生活污水中含有大量微生物,但不一定含有产漆酶的菌株,分离产漆酶菌株的取样应该到对应富含木质素的环境中,A错误;筛选培养基中加入漆酶的底物作为唯一碳源,只有能够产生漆酶的菌株才能在该培养基上生长,其它微生物因缺少碳源而不能生长,培养后可通过菌落特征挑出产漆酶的菌落,B正确;在涂布平板上长出的菌落可以通过平板划线法或稀释涂布平板法进一步纯化,C错误;斜面培养基能增大接种面积,可在低温下保存菌株,但不能长期保存,D错误。
故选B。
【点睛】本题考查了微生物的分离与培养的有关知识,要求考生掌握微生物分离与纯化的方法,掌握菌种保存的方法,并结合实验图解准确判断各项。
31.下列关于人体内环境的叙述,不正确的是
A. 血浆与肺泡进行气体交换通过肺泡壁与毛细血管壁完成
B. 甲状腺激素、葡萄糖、氧气均可存在于内环境中
C. 血浆中的蛋白质都可通过毛细血管壁到达组织液
D. 体内细胞通过内环境可以与外界环境进行物质交换
【答案】C
【解析】
【分析】
内环境包括血浆、组织液和淋巴等,内环境稳态是指正常机体通过调节作用,使各个器官、系统协调活动,共同维持内环境相对稳定的状态。目前普遍认为,神经-体液-免疫调节网络是机体维持稳态的主要调节机制。
【详解】血浆存在于血管内,血浆与肺泡进行气体交换需要通过肺泡壁与毛细血管壁完成,A正确;甲状腺激素、葡萄糖、氧气均可存在于内环境中,B正确;血浆中的小分子蛋白质可以透过毛细血管壁到达组织液中,并非血浆蛋白都能渗出,C错误;内环境是细胞与外界进行物质交换的媒介,体内细胞通过内环境与外界环境进行物质交换,D正确。
故选C。
32. 已知突触前神经元释放的某种递质可使突触后神经元兴奋,当完成一次兴奋传递后,该种递质立即被分解。某种药物可以阻止该种递质的分解,这种药物的即时效应是( )
A. 突触前神经元持续性兴奋
B. 突触后神经元持续性兴奋
C. 突触前神经元持续性抑制
D. 突触后神经元持续性抑制
【答案】B
【解析】
由题意可知,当神经递质作用于突触后膜时,可引起下一个神经元兴奋,当完成一次兴奋传递后,神经递质立即被分解,使突触后膜恢复静息状态,如果某种药物可以阻止该种递质的分解,该神经递质会持续作用于突触后膜,使突触后膜所在的神经元持续兴奋,B正确。
33. 人体能分泌生长激素的部位是( )
A. 垂体 B. 胰岛 C. 性腺 D. 下丘脑
【答案】A
【解析】
试题分析:A、生长激素是由垂体分泌的,A正确;
B、胰岛只能分泌胰岛素和胰高血糖素,不能分泌生长激素,B错误;
C、性腺只能分泌性激素等,不能分泌生长激素,C错误;
D、下丘脑能够分泌促激素释放激素和抗利尿激素,不能分泌生长激素,D错误.
故选:A.
34.关于人体激素的叙述正确的是
A. 多数为蛋白质,少数为RNA B. 都是通过体液运输的
C. 定向运输给特定的靶细胞或靶器官 D. 直接参与细胞内多种生命活动
【答案】B
【解析】
人体内的酶绝大多数是蛋白质,少数是RNA,激素有蛋白质类的,如胰岛素、生长激素等,有氨基酸衍生物类的,如甲状腺激素,还有脂质类的,如性激素,A项错误;人体内的激素都是通过体液运输的,B项正确;激素弥散于体液中并通过体液运输,但其运输不具有定向性,并不会定向运输到特定器官,C项错误;激素不直接参与细胞内的生命活动,只是作为信息分子起到调节细胞生命活动的作用,D项错误。
35.若乙肝病毒侵入人体,机体不会发生的是
A. 乙肝病毒在内环境中增殖 B. 吞噬细胞处理和呈递抗原
C. B细胞与T细胞的增殖分化 D. 形成能识别该病毒的记忆细胞
【答案】A
【解析】
【分析】
乙肝病毒没有细胞结构,需要寄生在活细胞内,寄生在细胞内的病原体可引起机体的细胞免疫。内环境由组织液、血浆和淋巴等构成,是细胞生活的液体环境。
【详解】乙肝病毒没有细胞结构,需寄生在细胞内增殖,A符合题意;乙肝病毒侵入人体后,可被吞噬细胞吞噬处理并将之呈递给T淋巴细胞,B不符合题意;乙肝病毒侵入人体后,可引起机体产生体液免疫和细胞免疫,B细胞受到抗原刺激后增殖分化形成相应的记忆细胞和浆细胞,T细胞受到抗原刺激后增殖分化形成相应的记忆细胞和效应T细胞,CD不符合题意。
故选A。
36.当某植物顶芽比侧芽生长快时会产生顶端优势,其主要原因是( )
A. 侧芽附近的生长素浓度过高,其生长受抑制
B. 侧芽附近的生长素浓度较低,其生长受抑制
C. 顶芽附近的脱落酸浓度较高,其生长被促进
D. 侧芽附近的细胞分裂素浓度较高,其生长受抑制
【答案】A
【解析】
顶端优势是指植物的顶芽优先生长而侧芽受到抑制的现象。产生顶端优势的原因是:顶芽产生的生长素向下运输,过多地积累在近顶端的侧芽部位,使近顶端的侧芽部位生长素浓度增加,从而抑制该部位侧芽的生长。所以选A。
【考点定位】植物顶端优势产生的原因
【名师点睛】顶端优势分析
(1)原因:顶芽产生的生长素向下运输,使侧芽的生长受抑制。
(2)产生原因的实验探究
实验过程:取生长状况相同的某种植物,随机均分为3组
A组自然生长→顶芽优先生长,侧芽生长受抑制;
B组去掉顶芽→侧芽生长快,成为侧枝;
C组去掉顶芽→切口处放含生长素的琼脂块→侧芽生长受抑制。
结论:顶芽产生的生长素使侧芽生长受抑制。
37. 种群是指一个生态系统中( )
A. 同种生物所有成熟个体的总和 B. 所有生物成熟个体的总和
C. 同种生物所有个体的总和 D. 所有生物个体的总和
【答案】C
【解析】
试题分析:种群是指一定区域内,同种生物的所有个体,故C正确。
考点:种群的概念
38.三叶草是牛的主要饲料,三叶草传粉受精靠土蜂,土蜂的天敌是田鼠,田鼠不仅喜食土蜂的蜜和幼虫,而且常常捣毁土蜂的蜂巢。土蜂的多少直接影响三叶草的传粉结籽。猫是田鼠的天敌。由此不能得出的推论是
A. 牛和土蜂均从三叶草获得能量
B. 上述关系中最长的食物链有四个营养级
C. 若要养牛业发达必须大量养猫
D. 三叶草和土蜂共同(协同)进化
【答案】C
【解析】
【分析】
1、每条食物链的起点总是生产者,位于第一营养级,终点是不被其他动物所食的动物,即最高营养级。
2、消费者能加快生态系统的物质循环,有利于植物的传粉和种子的传播。
【详解】根据题意可知牛和土蜂均以三叶草为食,从中获取能量,A正确;由题目中相关信息可知存在两条食物链:三叶草→土蜂→田鼠→猫,三叶草→牛,所以最长的食物链有四个营养级,B正确;从题干信息看出要养牛业发达可以适量养猫以捕食田鼠,使土蜂的数量增加,由于三叶草传粉受精靠土蜂,故可增加三叶草的数量,即增加了牛的食物来源,但大量养殖猫后,可能会导致生态平衡遭到破坏,不利于养牛业发展,C错误;三叶草传粉受精靠土蜂,它们属于共同进化,D正确。
故选C。
39. 以下关于传统发酵技术的相关描述正确的是( )
A. 酿酒过程中密封的时间越长,酵母菌产生的酒精量就越多
B. 酿制果醋所需酵母菌和醋酸菌的发酵底物、条件相同
C. 制作腐乳需利用毛霉产生的酶分解豆腐中的蛋白质等物质
D. 制作泡菜时,乳酸菌可以将葡萄糖分解成乳酸和CO2
【答案】C
【解析】
试题分析:果酒制备的菌种是酵母菌,条件是18﹣25℃,密封;果醋所需的菌种是醋酸菌,条件是30﹣35℃,持续通入空气;豆腐的主要营养成分是蛋白质和脂肪,都是大分子有机化合物,难以消化、吸收,毛霉、酵母菌等多种微生物分泌的蛋白酶,能将蛋白质分解成小分子的肽和氨基酸,脂肪酶可将脂肪分解成甘油和脂肪酸,在多种微生物的协同下,豆腐转变成腐乳.
解:A、酵母菌无氧呼吸产生的酒精,一段时间内,密封的时间延长,酒精量就越多,但随着环境条件变恶劣,反过来抑制无氧呼吸产生酒精的速度;故A错误.
B、酿制果醋所需的菌种是醋酸菌,发酵底物是糖类或者酒精,温度是30﹣35℃,持续通入空气,果酒制备的菌种是酵母菌,条件是18﹣25℃,密封;故B错误.
C、制作腐乳需利用毛霉产生的蛋白酶和脂肪酶,将蛋白质分解成多肽和氨基酸,将脂肪分解成甘油和脂肪酸;故C正确.
D、制作泡菜时,乳酸菌可以将葡萄糖分解成乳酸,不能产生二氧化碳;故D错误.
故选C.
考点:酒酵母制酒及乙酸菌由酒制醋;制作腐乳的科学原理及影响腐乳品质的条件;制作泡莱.
40.用平板划线法或稀释涂布平板法纯化大肠杆菌时
①都需要用固体培养基
②都需要使用接种针进行接种
③都需要在火焰旁进行接种
④都可以用菌落数来计数活菌
A. ①② B. ①③ C. ②④ D. ③④
【答案】B
【解析】
试题分析:①平板划线法和稀释涂布平板法都能在培养基表面形成单个菌落,所以都需要用固体培养基,①正确;
②稀释涂布平板法不需要使用接种针进行接种,②错误;
③为防止杂菌污染,操作时都需要在火焰旁进行接种,③正确;
④平板划线法不能用于计数活菌,只能用于分离菌种;稀释涂布平板法可以用来计数活菌,④错误.
故选:B.
41.如图为体内细胞与内环境之间的物质交换示意图,据图回答下列问题:
(1)此图表示了细胞与周围环境的关系,其中毛细血管管壁细胞生活的具体内环境是_______(填标号及名称)。
(2)氧进入组织细胞的方式是_______。氧气主要参与有氧呼吸的第_____阶段,在此阶段产生大量的ATP,为生命活动提供能量。
(3)在一些病理条件下,血浆、组织液和淋巴三者的量都可能发生变化。请说出引起③增多的一个原因:__________。
(4)内环境酶促反应正常进行需要的外界条件是________。正常人②内的pH通常维持在7.35~7.45之间,直接起调节作用的是血液中的________物质。
【答案】 (1). ②血浆、③组织液 (2). 自由扩散 (3). 三 (4). 血浆蛋白质减少、组织胺引起毛细血管扩张、毛细淋巴管堵塞 (5). 适宜的温度、PH (6). 缓冲
【解析】
【分析】
分析图示可知,①为组织细胞,②为血浆,③为组织液,④为淋巴。组织液和血浆之间可以双向渗透,组织液单向渗透进入淋巴,淋巴单向进入血浆。
【详解】(1)毛细血管管壁细胞一侧是血浆,另一侧是组织液,故毛细血管管壁细胞生活的具体内环境是②血浆、③组织液。
(2)氧进入组织细胞的方式是自由扩散。氧气主要参与有氧呼吸的第三阶段,与还原氢结合生成水,在此阶段产生大量的ATP,为生命活动提供能量。
(3)在一些病理条件下,血浆、组织液和淋巴三者的量都可能发生变化。如长期营养不良导致血浆蛋白减少,血浆渗透压降低,水分进入③组织液增多,导致组织水肿。
(4)酶的活性易受温度、PH的影响而改变,故内环境酶促反应正常进行需要的外界条件是适宜的温度、PH。血浆中的HCO3-、HPO42-等物质是缓冲物质,对于维持血浆的酸碱平衡具有重要作用,使血浆的正常pH维持在7.35~7.45之间。
【点睛】本题考查内环境的组成和理化性质,意在考查学生对知识的理解和记忆能力、识图能力。
42.胰岛素是机体唯一降低血糖的激素,胰岛素分泌最重要的调节因素是血糖浓度,同时也受神经系统的支配。当机体出现异常时会导致糖尿病的发生。
(1)当血糖升高时,下丘脑相关区域兴奋并传导到迷走神经,迷走神经末梢释放乙酰胆碱。乙酰胆碱作为______作用于______细胞,引起胰岛素分泌增多。
(2)当交感神经兴奋时,其末梢释放的去甲肾上腺素抑制胰岛素分泌。在调节胰岛素分泌过程中,交感神经和迷走神经都作用于同一种细胞,两者所起的作用表现为_____关系,此过程中血糖平衡的调节属于______调节。
(3)一些情况下,人体内的某种T细胞会被过度激活,分化形成______后特异性攻击胰岛B细胞,使其裂解死亡,导致胰岛素依赖型糖尿病。从免疫学角度分析,此病属于______。另一种类型的糖尿病,患者血液中胰岛素水平正常但存在“胰岛素抵抗”现象,推测此种糖尿病的致病机理可能是_________。
【答案】 (1). 信息分子(神经递质) (2). 胰岛B (3). 拮抗 (4). 神经一体液 (5). 效应T细胞 (6). 自身免疫病 (7). 靶细胞受体异常,不能识别胰岛素
【解析】
【分析】
胰岛素是人体内唯一降低血糖的激素,当血糖浓度降低时,胰高血糖素可以升高血糖浓度,胰岛素与胰高血糖素在调节血糖过程中具有拮抗作用。激素调节过程中,通过体液运输作用于靶细胞膜上的受体,进而调节生命活动。
【详解】(1)当血糖升高时,下丘脑相关区域兴奋并传导到迷走神经,迷走神经末梢释放神经递质乙酰胆碱。由于胰岛B细胞分泌胰岛素,故乙酰胆碱作用于胰岛B细胞,引起胰岛素分泌增多。
(2)交感神经兴奋时,其末梢释放的去甲肾上腺素抑制胰岛素分泌,迷走神经兴奋时,迷走神经末梢释放乙酰胆碱,促进胰岛素分泌增多,可见两者表现为拮抗作用。此过程中血糖平衡的调节,不仅需要下丘脑的神经支配调节,同时还受胰岛素和胰高血糖素调节,故属于神经-体液共同调节。
(3)T细胞受抗原刺激,会增殖、分化形成效应T细胞,效应T细胞攻击并激活胰岛B细胞中溶酶体酶,使其裂解死亡。该类型的糖尿病属于机体免疫功能过强,导致胰岛B细胞裂解,使得机体不能分泌胰岛素,属于自身免疫病。另一种糖尿病患者血液中胰岛素水平正常,可能是靶细胞受体异常,不能识别相关激素,导致血糖的去路发生障碍而出现高血糖。
【点睛】本题主要考查血糖平衡的调节,意在强化学生对血糖平衡调节的原理及相关知识的理解与运用,题目难度中等。
43.肝移植是治疗晚期肝病的一种常规手段,通过不同途径控制移植物排斥反应,已成为肝移植研究中十分重要的课题。科研人员采用不同免疫治疗方法对同一品种大鼠肝移植早期免疫排斥反应及细胞因子表达的影响进行了实验研究。实验分四组,统计其中部分受体大鼠生存时间,得到如下结果。
组别
供体及受体大鼠
受体大鼠免疫处理方案
生存时间(天)
A
同基因大鼠
无
>60
B
异基因大鼠
无
13.8
C
异基因大鼠
环孢素(CsA)
29.8
D
异基因大鼠
环孢素(CsA)+抗CD-40L单克隆抗体
>60
注:环孢素(CsA)可以抑制淋巴细胞反应和增生
(1)在大鼠间移植肝脏时,供体肝作为______会诱导受体大鼠产生免疫排斥反应。受体大鼠体内T淋巴细胞增殖分化,使供体肝细胞大量裂解,导致受体大鼠死亡。
(2)实验显示,在______条件下,能实现同种异基因肝移植受体大鼠的长期存活。对比表中的实验结果,说明仅使用环孢素(CsA)可以_______,但________。
(3)科研人员将其余受体大鼠在术后7d处死,测定外周血细胞因子IL-2、IL-10的变化。结果如图。
①据图分析,B组大鼠IL-2的表达量最高与该组大鼠出现______反应相一致。推测IL-2能够______大鼠 T淋巴细胞的增殖和分化。而IL-10与其作用相反。
②CD-40与其受体CD-40L作为共刺激信号分子,能够传递信号引起T细胞活化,由此分析抗CD-40L单克隆抗体的作用是________,而D组大鼠体内IL-10表达量最高,推测环孢素(CsA)与抗CD-40L单克隆抗体联合应用可通过_______延长移植后受体大鼠生存时间。
(4)根据上述研究及相关的免疫学知识,你认为采用联合免疫治疗在选择联合使用的两种药物时应考虑的因素是_________。
【答案】 (1). 抗原 (2). 环孢素(CsA)与抗CD-40L单克隆抗体联合应用 (3). 延长同种异基因肝移植受体大鼠的生存时间 (4). 效果不如环孢素(CsA)与抗CD-40L单克隆抗体联合应用及同基因大鼠间的移植 (5). 免疫排斥 (6). 促进 (7). 抗CD-40L单克隆抗体可与CD-40L结合,阻碍信号的传递,抑制T细胞活化 (8). 增强IL-10对免疫细胞的抑制效应 (9). 各种制剂之间具有协同作用;不影响受体大鼠对其他抗原发生免疫应答等
【解析】
【分析】
器官移植后会发生免疫排斥反应,该排斥反应进行的是细胞免疫,因此在器官移植的过程中,可以利用药物抑制T淋巴细胞的数量而降低免疫排斥反应。根据表格中信息可知,同种异基因肝移植受体大鼠存活时间较短,但对同种异基因肝移植受体大鼠使用环孢素(CsA)治疗后可延长存活时间,而使用环孢素(CsA)+抗CD-40L单克隆抗体联合治疗后,能实现同种异基因肝移植受体大鼠的长期存活。
【详解】(1)器官移植后,细胞免疫会将移植器官中的细胞作为靶细胞进行攻击。所以供体肝作为抗原会诱导大鼠产生大量效应T细胞,发生免疫排斥。
(2)根据表格信息可知,在环孢素(CsA)与抗CD-40L单克隆抗体联合应用条件下,能实现同种异基因肝移植受体大鼠的长期存活。对比表中的实验结果(存活时间29.8>13.8),说明仅使用环孢素(CsA)可以延长同种异基因肝移植受体大鼠的生存时间,但效果不如环孢素(CsA)与抗CD-40L单克隆抗体联合应用及同基因大鼠间的移植。
(3)①表格中B组大鼠移植后由于免疫排斥作用个体存活时间最短,而图示中B组大鼠IL-2的表达量最高,可能与该组大鼠出现免疫排斥反应相一致。由于针对移植器官主要发挥作用的是细胞免疫,可推测IL-2能够促进大鼠T淋巴细胞的增殖和分化。而柱形图中同种异基因肝移植的个体存活时间越长,外周血细胞因子IL-10含量越高,可推测IL-10与IL-2作用相反。
②抗体与抗原可以发生特异性结合,根据“CD-40与其受体CD-40L作为共刺激信号分子,能够传递信号引起T细胞活化”,由此可知抗CD-40L单克隆抗体的作用是与CD-40L结合,阻碍信号的传递,抑制T细胞活化。而D组大鼠体内IL-10表达量最高,推测环孢素(CsA)与抗CD-40L单克隆抗体联合应用可通过增强IL-10对免疫细胞的抑制效应延长移植后受体大鼠生存时间。
(4) 为了使药效达到最佳使用效果,使用时应考虑各种制剂之间具有协同作用,以及不影响受体大鼠对其他抗原发生免疫应答等。
【点睛】本题结合器官移植的排斥反应考查了免疫调节的有关知识,解题关键是考生首先能够掌握机体的特异性免疫过程,能够结合实验的过程以及柱形图的实验结果对实验现象进行准确分析判断。
44.乙烯作为植物激素在植物整个生命周期中起着相当重要的作用,ACC作为乙烯的前体物可提高内源乙烯的含量。科研人员以萌发的豌豆种子为材料,研究外源ACC对过氧化氢胁迫下豌豆根水平弯曲的影响,并进一步探索了对弯曲影响的机制。
(1)植物细胞代谢过程会产生H2O2,细胞内的______可催化分解H2O2,以避免H2O2浓度过高对细胞产生毒害。研究发现,与植物激素一样,H2O2也可作为信号分子参与植物体对生命活动的_______过程,对豌豆根水平弯曲产生影响。
(2)将萌发的豌豆种子培养在以下不同处理条件下,处理组合及处理72h后根的弯曲情况如下表。
组别
对照组
T1
T2
T3
T4
T5
处理
H2O2 mol·L-1
0
40
40
40
40
40
ACC
0
0
1
10
25
50
结果
根弯曲率(%)mol·L-1
0
56.7
45.6
35.3
26.4
13.7
弯曲程度
本实验的自变量是______。实验结果表明,T1处理条件下,豌豆根的弯曲率和弯曲程度_______。据实验结果分析外源ACC的作用是_______,且随着ACC浓度的增加,_______。
(3)研究发现,植物根的向重力性生长的改变可以由淀粉的含量变化诱导,赤霉素(GA3)能激活淀粉酶的活性。为进一步分析外源ACC的作用机制,研究人员测定了上述实验处理条件下根中赤霉素含量、淀粉含量及淀粉酶活性,结果如下图。
据图分析,外源ACC的作用机制可能是________。
【答案】 (1). 过氧化氢酶 (2). 调节 (3). 有无H2O2、不同浓度的ACC (4). 最显著 (5). 缓解过氧化氢引起的豌豆根的水平性弯曲 (6). 缓解程度逐渐加大,但其弯曲程度仍未恢复至对照组水平 (7). ACC通过降低赤霉素含量,减弱了赤霉素对淀粉酶活性的促进作用,进而抑制根中淀粉水解。而淀粉含量的上调影响了根向重力性生长的改变,从而缓解了根的水平性弯曲
【解析】
【分析】
分析表格数据:与对照组相比,单独使用外源H202处理的豌豆根发生了弯曲生长,而同时用不同浓度的ACC和等量外源H202处理后,根弯曲率降低。说明外源ACC的作用是缓解过氧化氢引起的豌豆根的水平性弯曲。单独使用外源H202作用下,赤霉素的含量升高,而用不同浓度的ACC和等量外源H202处理后,赤霉素的含量降低,但均比对照组高。结合淀粉酶活性的曲线,可推测外源H202处理后可提高淀粉酶的活性,而不同浓度的外源ACC可对H202提高淀粉酶活性起抑制作用。
【详解】(1)细胞内的过氧化氢酶可催化H202分解,以避免H202浓度过高对细胞产生毒害。植物激素对生命活动起调节作用,所以H2O2也可作为信号分子参与植物体对生命活动的调节过程,对豌豆根水平弯曲产生影响。
(2)本实验是研究外源ACC对过氧化氢胁迫下豌豆根水平弯曲的影响,其自变量是有无H2O2、不同浓度的ACC。实验结果表明,T1处理条件下,豌豆根的弯曲率和弯曲程度最显著。据实验结果分析外源ACC的作用是缓解过氧化氢引起的豌豆根的水平性弯曲,且随着ACC浓度的增加,缓解程度逐渐加大,但其弯曲程度仍未恢复至对照组水平。
(3)由图中可知,使用H2O2处理的各组赤霉素含量均高于对照组,而使用不同浓度的外源ACC处理后,赤霉素的含量降低,但仍高于对照组,T1组淀粉酶的活性最高,其它使用不同浓度的外源ACC处理的组赤霉素含量低于T1组,但均高于对照组,即发生弯曲的各组淀粉含量均不同程度的低于对照组,可推测ACC通过降低赤霉素含量,减弱了赤霉素对淀粉酶活性的促进作用,进而抑制根中淀粉水解。而淀粉含量的上调影响了根向重力性生长的改变,从而缓解了根的水平性弯曲。
【点睛】本题考查植物激素的调节作用,意在考查考生的实验设计和分析能力。
45.白桦是一种喜阳、耐寒的乔木,主要分布在我国东北、华北山区。为研究白桦的生长状况,科研人员调查了东北某个以白桦和水曲柳两种乔木为主的群落。
(1)研究者采用______法进行调查,并对乔木进行尺检,测定______等特征,据此对乔木的树龄进行划分,分为幼龄林(10年生以下)、中龄林和近熟林(10~40年生)以及成熟林和过熟林(40年生以上)三个年龄组。
(2)群落中的白桦和水曲柳的树龄分布统计结果如下图。
由图1分析可以看出,白桦10~20年生的数目较少,而40~50年生的数目较多,推测可能的原因是由于上层林冠茂密,林下_______,导致_______生长难以进入下一龄级。据此预测白桦种群未来的变化趋势是________。由图2结果可知,水曲柳种群的年龄组成属于_____型。
综合上述分析,______的幼苗耐荫能力强,由此推测若干年后,该种群将成为优势种。
【答案】 (1). 样方 (2). 胸径(或“株高”) (3). 光照不足 (4). 幼龄林 (5). 数量逐渐减少 (6). 增长 (7). 水曲柳
【解析】
【分析】
分析曲线图:图1白桦10~20年生的数目较少,而40~50年生的数目较多,其种群的年龄结构属于衰退型;预测白桦种群未来的变化趋势是逐渐减少。由图2可知,水曲柳幼年个体多于成年个体,成年个体多于老年个体,种群的年龄组成属于增长型。
【详解】(1)调查植物的种群密度常采用样方法,为了解树龄,需对乔木进行尺检,测定胸径(或“株高”)等特征,据此对乔木的树龄进行划分。
(2)由图1分析可以看出,白桦10~20年生的数目较少,而40~50年生的数目较多,推测可能的原因是由于上层林冠茂密,林下光照不足,导致幼龄林生长难以进入下一龄级。由于幼龄个体数量少,据此预测白桦种群未来的变化趋势是逐渐减少。由图2可知,水曲柳幼年个体多于成年个体,成年个体多于老年个体,种群的年龄组成属于增长型。综合上述分析,水曲柳的幼苗耐荫能力强,由此推测若干年后,该种群将成为优势种。
【点睛】本题借助于曲线图考查不同种群的年龄结构,预测种群数量的变化,意在考查考生分析曲线图,获取信息的能力,属于中等难度试题。
46. 某生态学家对某水生生态系统的营养结构和能量流动情况进行调查后,得到了如图所示的食物网和表中的能量数据,请分析回答:
生物类群
同化的能量(102千焦/m2/年
浮游植物
8100
浮游动物
600
双翅目幼虫
120
摇蚊幼虫
900
太阳鱼
210
鲈鱼
30
(1)双翅目幼虫和太阳鱼的种间关系是______。
(2)初级消费者粪便中的能量包含在______中。能量在第一营养级和第二营养级间的传递效率为______ (小数点后保留一位数字)。
(3)如果去除该生态系统中的浮游动物和双翅目幼虫,则鲈鱼的产量将_____,该生态系统的自我调节能力将______。
(4)该地区为了发展经济,开办了一个采矿场,水体、土壤和植被遭到严重的破坏,采矿产生的混浊黏土水被排放到该水生生态系统中。经检测发现,水体中的含氧量大幅度下降。分析其原因是水体变浑浊导致浮游植物的______强度降低造成的。
【答案】 (1). 捕食和竞争 (2). 浮游植物的同化量 (3). 18.5% (4). 增加 (5). 下降 (6). 光合作用
【解析】
【分析】
从图甲中分析可知,该食物网中共有3条食物链,分别是:浮游植物→摇蚊幼虫→太阳鱼→鲈鱼、浮游植物→浮游动物→太阳鱼→鲈鱼、浮游植物→浮游动物→双翅目幼虫→太阳鱼→鲈鱼。生态系统中能量的①生产者的能量主要来自太阳能,②其余各营养级的能量来自上一营养级所同化的能量。能量去路:①自身呼吸消耗;②流向下一营养级;③残体、粪便等被分解者分解;④未被利用的能量。消费者同化能量=呼吸消耗+分解者分解利用+下一营养级同化+未被利用。
【详解】(1)双翅目幼虫和太阳鱼都捕食浮游动物,为竞争关系,太阳鱼又捕食双翅目幼虫,为捕食关系,因此双翅目幼虫和太阳鱼的关系是捕食和竞争。
(2)初级消费者粪便中的能量属于上一营养级的同化量,包含在浮游植物的同化量中。能量在第一营养级和第二营养级(摇蚊幼虫和浮游动物)之间的传递效率为(600+900)÷8100×100%≈18.5%。
(3)如果去除该生态系统中的浮游动物和双翅目幼虫,则食物链将缩短,根据能量流动的特点(单向流动和逐级递减)可知,鲈鱼将获得更多的能量,则鲈鱼的产量将增加;去除浮游动物和双翅目幼虫后,该生态系统的营养结构变得简单,因此该生态系统自我调节能力将下降。
(4)采矿中的混浊黏土水排放到该水域生态系统中,使水变浑浊,这样妨碍了浮游植物的光合作用,使氧气的释放量减少。
【点睛】本题结合图表,考查生态系统的结构和功能,生态系统中能量流动的特点及传递效率,并能根据表中数据进行相关计算。
47.为获得高效降低胆固醇的乳酸菌,科研人员做了如下实验。
(1)取适量发酵酸肉,剪碎并研磨,磨碎后加入______制成1:10稀释液,再梯度稀释为10-6倍稀释液,涂布于因添加了CaCO3而不透明的乳酸菌培养基(MRS培养基)平板上,乳酸菌产生的乳酸能溶解CaCO3,在_______(填“有氧”或“无氧”)条件下恒温静置培养48小时。挑取具有______的菌落,用_______法接种在MRS培养基上纯化。可通过观察菌落的_____判断是否达到了纯化。
(2)纯化后的乳酸菌菌株接种到高胆固醇培养液中培养,一段时间后离心测定______中胆固醇的含量,以______作为对照,测定菌株降胆固醇的能力,筛选出目的菌株。
【答案】 (1). 无菌水 (2). 无氧 (3). 溶钙圈(或“透明圈”) (4). 划线 (5). 形态、大小等特征 (6). 上清液 (7). 未接种的高胆固醇培养液
【解析】
【分析】
1、筛选与分离微生物常用的接种方法主要有稀释涂布平板法和平板划线法。观察菌落特征可以区分不同的微生物。
2、微生物常见的接种方法
①平板划线法:将已经熔化的培养基倒入培养皿制成平板、接种、划线,在恒温箱里培养。在线的开始部分,微生物往往连在一起生长,随着线的延伸,菌数逐渐减少,最后可能形成单个菌落。
②稀释涂布平板法:将待分离的菌液经过大量稀释后,均匀涂布在培养皿表面,经培养后可形成单个菌落。
【详解】(1)根据题意可知,需要将取出的含有乳酸菌的菌株剪碎并研磨,磨碎后加入无菌水制成1:10稀释液,再梯度稀释到10-6的稀释液,涂布于添加了CaCO3的乳酸细菌培养基(MRS 培养基)平板上,由于乳酸菌是厌氧微生物,所以需要在无氧条件下恒温静置培养48小时。挑取具有溶钙圈(或“透明圈)的菌落,用平板划线法接种在MRS培养基上纯化。可通过观察菌落的形态、大小来判断是否达到了纯化。
(2)胆固醇属于脂质,密度较小,存在于上清液中,所以纯化后的乳酸菌菌株接种到高胆固醇培养液中培养,一段时间后离心测定上清液中胆固醇的含量,以未接种的高胆固醇培养液作为对照,测定菌株降胆固醇的能力,筛选出目的菌株。
【点睛】本题主要考查微生物的分离接种方法与微生物的培养和分离等知识,意在强化学生对相关知识的识记、理解与运用。

