还剩19页未读,
继续阅读
2018-2019学年天津市部分区高二上学期期末考试生物试题 解析版
展开
天津市部分区2018~2019学年度第一学期期末考试
高二生物
1.下列关于反射弧的叙述,正确的是
A. 反射弧由感受器、传入神经、传出神经、效应器组成
B. 反射弧中的效应器仅由肌肉或腺体组成
C. 人体内神经冲动在反射弧中可双向传导
D. 刺激某一反射弧的感受器或传出神经,可使效应器产生相同的反应
【答案】D
【解析】
【分析】
神经调节的基本方式是反射,其结构基础是反射弧,由感受器、传入神经、神经中枢、传出神经、效应器五部分构成。
【详解】反射弧由感受器、传入神经、神经中枢、传出神经、效应器组成,A错误;反射弧中的效应器由传出神经末梢及其所支配的肌肉或腺体组成,B错误;人体内神经冲动在反射弧中是单向传导的,C错误;刺激某一反射弧的感受器或传出神经,可使效应器产生相同的反应,D正确。
2.下列关于内环境稳态的叙述中正确的是
A. 内环境的稳态是机体进行正常生命活动的必要条件
B. 内环境稳态的实质是渗透压、温度和pH保持恒定不变
C. 内环境稳态的调节机制是神经-体液调节
D. 夏季长时间吹空调,容易引起“空调病”,这和内环境稳态失调无关
【答案】A
【解析】
【分析】
关于“内环境稳态的调节”应掌握以下几点:(1)实质:体内渗透压、温度、pH等理化特性呈现动态平衡的过程;(2)定义:在神经系统和体液的调节下,通过各个器官、系统的协调活动,共同维持内环境相对稳定的状态;(3)调节机制:神经-体液-免疫调节网络;(4)层面:水、无机盐、血糖、体温等的平衡与调节。
【详解】内环境稳态是机体进行正常生命活动的必要条件,A正确;内环境稳态的实质是渗透压、温度和pH保持相对稳定,而不是恒定不变,B错误;内环境稳态的调节机制是神经-体液-免疫调节,C错误;夏季长时间吹空调,容易引起“空调病”,这和内环境稳态失调有关,D错误。
3.如图是人体组织局部切片示意图,其中①③⑤表示体液,②④表示细胞,①⑤所在的位置分别是毛细血管、毛细淋巴管的切面。下列有关说法正确的是
A. 性激素、血红蛋白、尿素可以在①③处找到
B. ②细胞所处的内环境是血管中的血液
C. 长期饮用弱碱性水,会使①②的pH明显升高
D. 营养不良会造成①蛋白质过少而引起组织水肿
【答案】D
【解析】
【分析】
据图分析,图中①是血浆,②是毛细血管壁细胞,③是组织液,④是组织细胞或细胞内液,⑤是淋巴,其中血浆、组织液和淋巴共同组成内环境。
【详解】图中①是血浆,③是组织液,都属于细胞外液(内环境),而血红蛋白位于红细胞内,A错误;②是毛细血管壁细胞,其内环境是血浆和组织液,B错误;由于血浆中有缓冲物质,因此即使长期饮用弱碱性水,也不会使①②的pH明显升高,C错误;营养不良会造成①血浆中的蛋白质过少,使得血浆渗透压下降,血浆中的水分进入组织液增多,进而引起组织水肿,D正确。
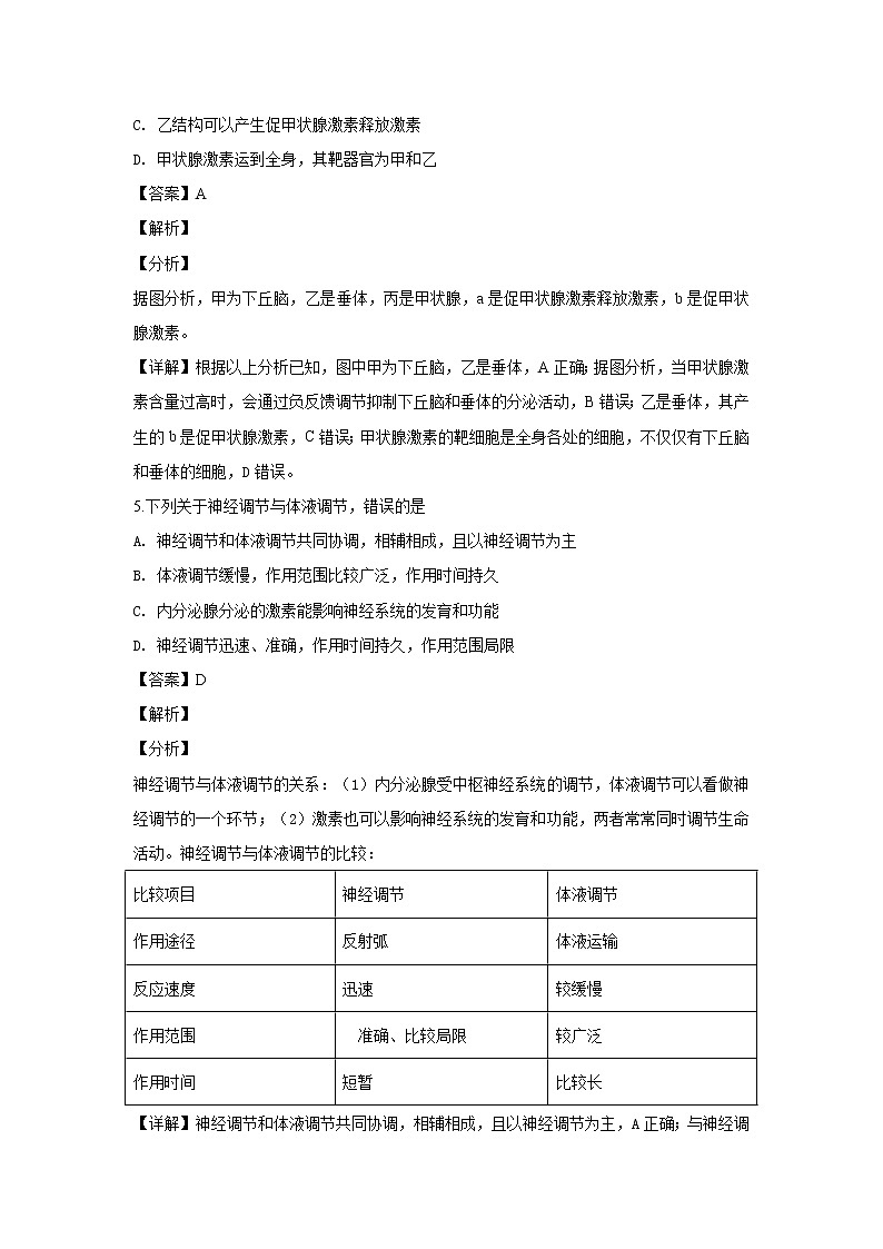
4.下图表示甲状腺激素分泌的分级调节示意图,下列叙述正确的是
A. 甲与乙结构分别表示下丘脑和垂体
B. 此调节不存在反馈调节机制
C. 乙结构可以产生促甲状腺激素释放激素
D. 甲状腺激素运到全身,其靶器官为甲和乙
【答案】A
【解析】
【分析】
据图分析,甲为下丘脑,乙是垂体,丙是甲状腺,a是促甲状腺激素释放激素,b是促甲状腺激素。
【详解】根据以上分析已知,图中甲为下丘脑,乙是垂体,A正确;据图分析,当甲状腺激素含量过高时,会通过负反馈调节抑制下丘脑和垂体的分泌活动,B错误;乙是垂体,其产生的b是促甲状腺激素,C错误;甲状腺激素的靶细胞是全身各处的细胞,不仅仅有下丘脑和垂体的细胞,D错误。
5.下列关于神经调节与体液调节,错误的是
A. 神经调节和体液调节共同协调,相辅相成,且以神经调节为主
B. 体液调节缓慢,作用范围比较广泛,作用时间持久
C. 内分泌腺分泌的激素能影响神经系统的发育和功能
D. 神经调节迅速、准确,作用时间持久,作用范围局限
【答案】D
【解析】
【分析】
神经调节与体液调节的关系:(1)内分泌腺受中枢神经系统的调节,体液调节可以看做神经调节的一个环节;(2)激素也可以影响神经系统的发育和功能,两者常常同时调节生命活动。神经调节与体液调节的比较:
比较项目
神经调节
体液调节
作用途径
反射弧
体液运输
反应速度
迅速
较缓慢
作用范围
准确、比较局限
较广泛
作用时间
短暂
比较长
【详解】神经调节和体液调节共同协调,相辅相成,且以神经调节为主,A正确;与神经调节相比,体液调节缓慢,作用范围比较广泛,作用时间持久,B正确;内分泌腺分泌的激素如甲状腺激素等能影响神经系统的发育和功能,C正确;神经调节迅速、准确,作用时间持段,作用范围局限,D错误。
6.图所示的机体免疫过程属于
①非特异性免疫 ②特异性免疫③第二道防线 ④第三道防线
A. ② B. ②③
C. ③④ D. ②④
【答案】D
【解析】
【分析】
人体的免疫系统的防卫功能由三道防线组成,第一道防线由皮肤和粘膜组成,第二道防线的组成是体液中的杀菌物质和吞噬细胞,第三道防线的组成是由免疫器官和免疫细胞借助于淋巴循环和血液循环组成;第一道、第二到防线属于非特异性免疫,第三道防线属于特异性免疫,分为细胞免疫和体液免疫。
【详解】据图分析,免疫细胞能与抗原结合,并有抗体的产生,应属于体液免疫,体液免疫属于特异性免疫,①错误、②正确;特异性免疫属于人体免疫系统的第三道防线,③错误、④正确。因此,以上说法中正确的是②④,故选D。
7.下图中能够弯向光源生长的是
A. a B. b C. c D. d
【答案】B
【解析】
【分析】
植物茎的向光性是由于单侧光照引进生长素分布不均匀所致,即单侧光使生长素在背光侧分布多,生长快,结果植物弯向光源生长。
【详解】据图分析,a中云母片纵向插在了尖端,尖端不能发生横向运输,不会导致生长素分布不均匀,因此a直立生长,A错误;b中琼脂片不能阻挡生长素的运输,因此在单侧光的作用下,b弯向光源生长,B正确;c中富含生长素的琼脂块放在了去掉尖端的胚芽鞘的左侧,则左侧生长素向下运输,促进下面的生长,导致c向右弯曲生长,C错误;d中胚芽鞘不能接受到单侧光,因此d直立生长,D错误。
8.关于其他植物激素说法错误的是
A. 植物生长发育是多种激素相互作用的结果
B. 在植物的生长发育过程中,几乎所有生命活动都受到植物激素的调节
C. 乙烯合成部位是成熟的果实
D. 细胞分裂素的合成部位主要在根尖
【答案】C
【解析】
【分析】
植物激素包括生长素、细胞分裂素、赤霉素、脱落酸和乙烯。在植物个体生长发育和适应环境的过程中,各种植物激素不是孤立地起作用,而是相互协调、共同调节,植物激素的合成受基因的控制,也对基因的程序性表达具有调节作用。
【详解】在植物个体生长发育过程中,各种植物激素不是孤立地起作用,而是多种植物激素相互作用、共同调节的,A正确;在植物的生长发育过程中,几乎所有生命活动都受到植物激素的调节,B正确;植物体各个部位都能合成乙烯,C错误;细胞分裂素的合成部位主要在根尖,D正确。
9.下图表示种群的各个特征之间的关系,下列叙述正确的是
A. 甲为出生率,乙为迁出率
B. 丙为性别比例,主要通过影响出生率来间接影响种群密度
C. 调查跳蝻的种群密度常采用标志重捕法
D. 丁为年龄组成,包括增长型和衰退型两种类型
【答案】B
【解析】
【分析】
种群的数量特征包括种群密度、生率和死亡率、迁入率和迁出率、年龄组成和性别比例,其中种群密度是最基本的数量特征,出生率和死亡率、迁入率和迁出率决定种群密度的大小,性别比例直接影响种群的出生率,年龄组成预测种群密度变化。因此,图中甲为出生率和迁入率,乙为死亡率和迁出率,丙为性别比例,丁为年龄组成。
【详解】根据以上分析已知,图中图中甲为出生率和迁入率,乙为死亡率和迁出率,A错误;丙为性别比例,主要通过影响出生率来间接影响种群密度,B正确;调查跳蝻的种群密度常采用样方法,C错误;丁为年龄组成,包括增长型、稳定型和衰退型三种类型,D错误。
10.关于“J”型增长曲线的叙述错误的是
A. “J”型增长曲线是理想条件下得到的数学模型
B. 自然界中多数生物为“J”型增长
C. “J”型增长的种群,没有K值
D. “J”型增长模型中λ的含义为:该种群数量是一年前种群数量的倍数
【答案】B
【解析】
【分析】
“J”型曲线:指数增长函数,描述在食物充足,无限空间,无天敌的理想条件下生物无限增长的情况。“J”型曲线增长的种群增长率是定值、种群无K值、无环境阻力。
【详解】“J”型增长曲线是理想条件下得到的数学模型,A正确;自然界中多数生物为“S”型增长,B错误;J型曲线种群数量持续上升,不存在K值,C正确;“J”型增长曲线的数学方程式模型可表示为:t年后种群数量Nt=N0λt,其中λ表示该种群数量是一年前种群数量的倍数,D正确。
11.如图甲、乙、丙分别表示在有限空间内培养(或饲养)两种生物的实验结果,下列相关叙述错误的是
A. 豆科植物与根瘤菌的种群数量变化关系如图乙所示
B. 自然界中一般不会出现图丙所示的结果
C. 甲、乙、丙分别表示的是互利共生、捕食、竞争关系
D. 图丙为种间竞争,当一方被淘汰后不再有种间竞争关系
【答案】A
【解析】
【分析】
据图分析,甲图两种生物的数量变化一致,属于互利共生的关系;乙图中两种生物一种增多(减少),另一种也随着增多(减少),属于捕食关系;丙图中两种生物一种数量增多,另一种生物大量减少或死亡,属于竞争关系。
【详解】豆科植物与根瘤菌的种群数量变化关系是互利共生,如图甲所示,A错误;图丙为竞争关系,在自然界的竞争中一般不会使得一方完全消失,B正确;根据以上分析已知,图中甲、乙、丙分别表示的是互利共生、捕食、竞争关系,C正确;图丙为种间竞争,当一方被淘汰后不再有种间竞争关系,D正确。
12.下列有关群落的叙述,错误的是
A. 群落的物种组成是区分不同群落的重要特征
B. 演替是生物群落的特征之一
C. 群落有垂直结构没有水平结构
D. 同一时间内聚集在一定区域中各种生物种群的集合,叫做群落
【答案】C
【解析】
【分析】
群落指的是在一定生活环境中的所有生物种群的总和。群落水平上研究的问题有物种丰富度、群落结构(包括垂直结构和水平结构)、种间关系、群落演替(包括初生演替和次生演替)等。
【详解】区分不同群落的重要特征是群落的物种组成,A正确;群落的演替是群落的特征之一,B正确;群落的结构包括垂直结构和水平结构,C错误;群落指的是同一时间内聚集在一定区域中各种生物种群的集合,D正确。
13.某山区实施退耕还林之后,群落经过数十年的演替发展为树林。下列说法错误的是
A. 该过程中生态系统的稳定性会逐渐提高
B. 该演替为次生演替
C. 演替中后一阶段优势物种的兴起,一般会造成前一阶段优势物种的灭亡
D. 该过程中,群落的物种数目会增加
【答案】C
【解析】
【分析】
群落的演替包括初生演替和次生演替,某山区实施退耕还林之后,群落经过数十年的演替发展为树林,属于次生演替。群落演替的结果:
演替方向
演替是群落组成向着一定方向、具有一定规律、随时间而变化的有序过程,因而它往往是能预见的或可测的,一般都可以演替到森林这一最高阶段
能量
总生产量增加,群落的有机物总量增加
结构
生物种类越来越多,群落的结构越来越复杂
稳定性
演替是生物和环境反复相互作用,发生在时间和空间上的不可逆变化,抵抗力稳定性越来越高
【详解】某山区实施退耕还林之后,群落经过数十年的演替发展为树林,属于次生演替,该过程中生态系统的稳定性会逐渐提高,AB正确;演替中后一阶段优势物种的兴起,一般不会造成前一阶段优势物种的灭亡,C错误;该过程中,群落的物种丰富度会增加,即物种数目会增加,D正确。
14.如图是有关生态系统的概念图,①②③分别是
A. 食物链和食物网、生态系统的种类、生态系统的结构
B. 生态系统的结构、生态系统的成分、食物链和食物网
C. 生态系统的种类、生态系统的成分、生态系统的稳定性
D. 生态系统的结构、生态系统的种类、食物链和食物网
【答案】B
【解析】
【分析】
据图分析,生态系统包括生态系统的结构和功能,因此图中①表示生态系统的结构;生态系统的结构包括生态系统的组成成分和营养结构,组成成分包括生产者、消费者、分解者和非生物的物质和能量,因此图中②表示生态系统的成分,③表示生态系统的营养结构。
【详解】根据以上分析已知,图中①表示生态系统的结构,生态系统的结构又包括②生态系统的成分和③生态系统的营养结构,其中营养结构包括食物链和食物网,故选B。
15.关于能量流动的叙述,错误的是
A. 相邻营养级之间的传递效率一般在10%-20%之间
B. 分解者所需的能量可来自各营养级生物所储存的能量
C. 能量是单向流动,逐级递减的
D. 研究能量流动,可以提高能量传递效率
【答案】D
【解析】
【分析】
能量流动是指生态系统中能量的输入(通过植物的光合作用把光能转化成化学能)、传递(流入下一营养级,流入分解者)和散失(各生物的呼吸作用散失)的过程。流经生态系统的能量是生产者固定的太阳能总量;能量流动的特点是单向流动,逐级递减;食物链和食物网是能量流动的渠道。
【详解】能量在相邻营养级之间的传递效率一般在10%-20%之间,A正确;在食物网中,各营养级生物固定的能量都有一部分流向分解者,B正确;能量流动具有单向流动,逐级递减的特点,C正确;研究能量流动,可以提高能量的利用率,但是不能提高能量的传递效率,D错误。
16.关于生态系统的碳循环,下列说法正确的是
A. 碳循环具有全球性
B. 分解者不参与碳循环
C. 碳只能通过动植物的呼吸作用返还到无机环境
D. 碳在循环中只有二氧化碳一种形式
【答案】A
【解析】
【分析】
物质循环指的是组成生物体的C、H、O、N、P、S等元素,都不断进行着从无机环境到生物群落,又从生物群落到无机环境的循环过程,具有全球性、循环性。
【详解】碳循环具有全球性、循环性,A正确;生产者、消费者和分解者都参与了碳循环,B错误;碳可以通过动植物的呼吸作用和分解者的分解作用返还到无机环境,C错误;碳在循环中有二氧化碳、含碳有机物等形式,D错误。
17.以下现象属于生态系统的行为信息的是
A. 鸟类的鸣叫 B. 求偶时,雄鸟进行复杂的“求偶炫耀”
C. 荧火虫发光 D. 狗在外出时的频频撒尿
【答案】B
【解析】
【分析】
生态系统中的信息大致可以分为物理信息、化学信息、行为信息。(1)生态系统中的光、声、温度、湿度、磁力等,通过物理过程传递的信息称为物理信息;(2)生物在生命活动过程中,还产生一些可以传递信息的化学物质,如植物的生物碱,有机酸等代谢产物,以及动物的行外激素等,就是化学信息;(3)动物的特殊行为,对于同种或异种生物也能传递某种信息,即生物的行为特征可以体现为行为信息。
【详解】鸟类的鸣叫,属于物理信息,A错误;求偶时,雄鸟进行复杂的“求偶炫耀”,属于行为信息,B正确;荧火虫发光,属于物理信息,C错误;狗在外出时的频频撒尿,属于化学信息,D错误。
18.对生态系统稳定性的叙述错误的是
A. 温带针阔叶混交林比热带雨林的抵抗力稳定性低
B. 不同的生态系统,抵抗力稳定性和恢复力稳定性不同
C. 同等强度干扰下,草原生态系统比森林生态系统恢复的速度慢
D. 一般抵抗力稳定性强,则恢复力稳定性弱
【答案】C
【解析】
【分析】
生态系统的稳定性包括抵抗力稳定性和恢复力稳定性,生态系统中的组成成分越多,营养结构就越复杂,生态系统的自动调节能力就越强,其抵抗力稳定性就越强,而恢复力稳定性往往就越弱。
【详解】温带针阔混交林比热带雨林的物种丰富度低,自我调节能力弱,抵抗力稳定性低,A正确;不同的生态系统,抵抗力稳定性和恢复力稳定性不同,B正确;同等强度干扰下,草原生态系统比森林生态系统恢复的速度快,C错误;一般情况下,生态系统的抵抗力稳定性强,则其恢复力稳定性就弱,D正确。
19.人口增长对环境有着重要影响,环境的变化也会影响人口的增长。关于甲、乙两图的叙述,正确的是
A. 甲图说明人口最大数量可能超过环境容纳量
B. 控制人口增长的主要手段是控制死亡率
C. 出现乙图的原因和人口增长无关
D. 乙图说明人口增长不存在负反馈调节
【答案】A
【解析】
【分析】
在自然界中,由于受到食物、空间的限制,人口数量的增长不可能无限增长,而是呈S型增长。图甲显示人口数量增长到K值后,在K值左右波动,维持相对稳定;乙图显示种群数量增长并超过了K值,然后下降到一个较低的水平,形成一个新的K值并维持相对平衡。
【详解】甲图人口数量在K值左右波动,说明人口最大数量可能超过环境容纳量,A正确;控制人口增长的主要手段是降低出生率,B错误;出现乙图的原因和人口增长较快有关,C错误;乙图说明人口增长存在负反馈调节,D错误。
20.下列关于生物多样性的叙述,正确的是
A. 混合树种的天然林比单一树种的人工林更容易被病虫害毁灭
B. 各种中药材的药用功能体现了生物多样性的潜在价值
C. 生态系统多样性是物种多样性的保证
D. 保护生物多样性的最有效措施是易地保护
【答案】C
【解析】
【分析】
生物多样性是指在一定时间和一定地区所有生物(动物、植物、微生物)物种及其遗传变异和生态系统的复杂性总称,它包括遗传多样性、物种多样性和生态系统多样性三个层次。生物多样性的价值:(1)直接价值:对人类有食用、药用和工业原料等使用意义,以及有旅游观赏、科学研究和文学艺术创作等非实用意义的;(2)间接价值:对生态系统起重要调节作用的价值(生态功能);(3)潜在价值:目前人类不清楚的价值。
【详解】混合树种的天然林比单一树种的人工林生物种类多,自我调节能力强,抵抗力稳定性高,更不容易被病虫害毁灭,A错误;各种中药材的药用功能体现了生物多样性的直接价值,B错误;生物多样性包括遗传多样性、物种多样性和生态系统多样性,其中生态系统多样性是物种多样性的保证,C正确;保护生物多样性的最有效措施是就地保护,D错误。
21.人手指意外触到蜡烛火焰,引起屈肘反射。其反射弧示意图如图。
(1)图中神经元a产生的兴奋在传入神经纤维上以_____的形式进行传导。图中N点兴奋时,此处神经纤维膜两侧的电位表现为______,兴奋传导方向与膜外电流向_____。(一致/相反)
(2)若M点受刺激产生兴奋,则在神经元b上__________(“有"或“无”)膜电位的变化。
(3)当神经冲动传到神经末梢时,引起突触前膜释放__________,与神经元b细胞膜上__________结合,使神经元b兴奋,最终导致屈肌收缩。
【答案】 (1). 局部电流(或电信号、神经冲动) (2). 内正外负 (3). 相反 (4). 有 (5). 神经递质 (6). (特异性)受体
【解析】
【分析】
分析题图可知,手指皮肤下有感受器;a神经元为传入神经;b为中间神经元,位于神经中枢;c为传出神经;肌肉(屈肌和伸肌)为效应器。
【详解】(1)神经纤维上兴奋以局部电流的形式进行传导;图中N点兴奋时,神经纤维上的膜电位表现为外负内正,其兴奋传导的方向与膜内相同,而与膜外相反。
(2)a神经元为传入神经,其产生的兴奋可以传到神经中枢,因此在神经元b上有膜电位的变化。
(3)当神经冲动传到神经末梢时,引起突触前膜释放神经递质,并与突触后膜(神经元b细胞膜)上的特异性受体结合,使得突触后神经元兴奋,导致屈肌收缩。
【点睛】解答本题的关键是找我反射弧的结构,能够准确判断图中各个字母的含义以及感受器和效应器,弄清楚兴奋产生和传导的原理,进而判断神经纤维上兴奋传导方向与电流方向最简单关系。
22.下表是给一正常成年人和一肥胖症成年人一次性口服足量葡萄糖溶液后,血液中胰岛素含量的变化情况。据表回答下列问题:
口服葡萄糖溶液后的时间(min)
0
30
60
90
120
正常成年人胰岛素浓度(pU/mL)
6.7
39.8
36.9
22.0
7.1
肥胖症成年人胰岛素浓度(pU/mL)
19.6
80.1
67.2
60.3
52.3
(1)表中数据说明口服铺萄糖溶液后肥胖症成年人的胰岛素含量_____(填“高于”或“低于”)正常人的胰岛素含量,可能的原因是肥胖症人的组织细胞膜上的胰岛素受体__________。
(2)胰岛素的生理功能是促进组织细胞对葡萄糖加速_____、利用、储存,当血糖浓度上升时,下丘脑中的感受器接受刺激产生兴奋,最终作用于_____细胞,使其分泌胰岛素,此过程属于_____调节;分泌的胰岛素通过_____运输到靶细胞。
【答案】 (1). 高于 (2). 缺少或受损 (3). 摄取 (4). 胰岛B (5). 神经 (6). 体液
【解析】
【分析】
根据题意和图表分析可知:表格表示给一正常成年人和一肥胖症成年人一次性口服足量葡萄糖溶液后,血液中胰岛素含量的变化情况。从数据可以看出,肥胖症成年人的胰岛素释放量高于正常人的胰岛素释放量,说明可能的原因是该肥胖者由于组织细胞膜上的胰岛素受体缺少或受损,导致血糖利用异常。
【详解】(1)根据以上分析已知,口服铺萄糖溶液后肥胖症成年人的胰岛素含量高于正常人的胰岛素含量,可能是因为肥胖症人的组织细胞膜上的胰岛素受体缺少或受损。
(2)胰岛素具有降血糖的功能,即其可以促进组织细胞对葡萄糖加速摄取、利用和储存;胰岛素是由胰岛B细胞分泌的,血糖浓度升高时,下丘脑感受刺激并产生兴奋,作用于胰岛B细胞,使其分泌胰岛素,该过程为神经调节;胰岛素分泌后通过体液(或血液)运输到靶细胞发挥作用。
【点睛】解答本题的关键是掌握血糖调节的相关知识点,根据表格数据判断实验组合对照组的胰岛素含量,进而分析肥胖者发胖的原因。
23.2018年10月1日诺贝尔医学和生理学奖授予瘤症免疫疗法,基于相关成果研制的肿瘤免疫治疗代表性药物PD-1抑制剂K药、O药刚刚进入中国,被称为广大癌症晚期患者的“神药”。PD-1抑制剂,包括PD-1抗体和PD-L1抗体。其主要的作用机制是能阻断T细胞的PD.1和肿瘤细胞的PD-L1之间的相互结合,因为这两个蛋白的相互结合,会帮助恶性肿瘤逃脱免疫系统T细胞的追杀,PD-1抑制剂,通过阻断这种“欺骗的伪装”,促进病人自身的免疫系统杀伤肿瘤。
(1)PD-1/PD-L1在免疫学上被称为__________,PD-1/PD-L1抗体的化学本质是_______________。
(2)相关临床研究表明,PD-L1的表达与PD-1抑制剂的疗效相关,随着PD-L1表达升高,PD-1抑制剂的疗效将会__________(增加不变)。
(3)正常免疫中,T细胞会分化形成效应T细胞,效应T细胞的作用是与被抗原入侵的宿主细胞密切接触,使这些细胞__________。
【答案】 (1). 抗原 (2). 蛋白质 (3). 增加 (4). 裂解死亡
【解析】
【分析】
抗体是免疫活性物质,是在体液免疫过程中由浆细胞分泌的,浆细胞可以来自于B细胞核记忆B细胞。根据题干信息分析,PD-1抑制剂是杀伤癌细胞的神药,其包括PD-1抗体和PD-L1抗体,其主要的作用机制是能阻断T细胞的PD-1和肿瘤细胞的PD-L1之间的相互结合,进而阻止因两者结合而产生的帮助癌细胞逃逸的现象,从而达到促进病人自身的免疫系统杀伤肿瘤的能力。
【详解】(1)PD-1/PD-L1是抗原,可以引起机体产生PD-1/PD-L1抗体;PD-1/PD-L1抗体的化学本质是蛋白质。
(2)PD-L1是PD-1抑制剂的组成成分之一,因此随着PD-L1表达升高,PD-1抑制剂的疗效将会增加。
(3)细胞免疫过程中,效应T细胞能够与靶细胞(被抗原入侵的宿主细胞)密切接触,使之裂解死亡,释放抗原。
【点睛】解答本题的关键是掌握体液免疫过程,能够根据题干信息分析肿瘤细胞逃脱免疫系统T细胞的追杀的机理和PD-1抑制剂促进病人自身的免疫系统杀伤肿瘤的机理。
24.a-萘乙酸(NAA)是生长素类似物,在农业生产上应用广泛,其生理作用与浓度密切相关。下面是探究a_萘乙酸(NAA)促进插枝条生根的最适浓度范围的实验方案,请进行适当地补充和完善。
(1)实验原理:
a-萘乙酸与生长素一样,对植物生长的调节作用具有_____性。
(2)实验过程与方法:
①取材:取山茶花植株生长良好的半木质枝条,剪成5~7cm的小段,每段插条芽数相同。
②实验:将插条分别用具有一定浓度梯度的a-萘乙酸溶液处理(如图1)8~12h后,再将处理过的插条下端浸在清水中,置于适宜温度条件下培养,观察并记录实验数据。
③建模:根据实验数据,建立数学模型(如图2)。
(3)结果分析与评价:
①分析图2,可得出促进生根的最适浓度在__________mg_1之间,大约在__________mg_1之后,开始抑制枝条生根。
②处理时长、温度等要保持一致,其原因是______________________________。
③为了提高所建数学模型的科学性,请改正图1所示的实验方案中的明显不足____________________________________________________________。
【答案】 (1). 两重性 (2). 300-500 (3). 650 (4). 无关变量相同且适宜(对照实验要遵循单一变量原则) (5). 增加每组插条数目(或重复多次实验),求平均值
【解析】
【分析】
根据题干信息分析,a-萘乙酸(NAA)是生长素类似物,其作用类似于生长素。生长素作用具有两重性,在较低浓度范围内起促进作用,较高浓度起抑制作用,在最适宜浓度条件下促进作用最大,低于最适宜浓度,随生长素浓度增大,促进作用增强,高于最适宜浓度后,随生长素浓度增大,促进作用减弱,甚至起抑制作用。该实验的目的是探究a_萘乙酸(NAA)促进插枝条生根的最适浓度范围,因此实验的自变量是a_萘乙酸(NAA)浓度,因变量是扦插枝条生根数目。
【详解】(1)a-萘乙酸是生长素类似物,因此与生长素一样,对植物生长的调节作用具有两重性性。
(3)①从图2中可得出的结论是300~500mg/l萘乙酸(NAA)是促进山茶花插条生根的适宜浓度;与萘乙酸浓度为0的对照组相比,大约在600mg_1之后,生根数开始少于对照组,说明开始抑制枝条生根。
②温度、处理时间等属于无关变量,应该保持相同且适宜。
③为了减少实验偶然性带来的误差,应该增加每组插条数目或重复多次实验,求平均值。
【点睛】解答本题的关键是掌握生长素类似物促进扦插枝条生根实验的相关知识点,能够从图2曲线找出萘乙酸促进山茶花生根的适宜浓度范围,并能够与对照组相比判断不同浓度的作用类型。
25.如图C表示某种鱼迁入一个生态系统后,其种群增长速率随时间变化的曲线,请分析并回答下列问题:
(1)图A、B中能反映该鱼种群数量的变化的是__________。、
(2)若种群增长曲线为B,则其K值出现在C图中_____时间(t0、t1、t2、t3、t4)。
(3)在t3时该种群的年龄组成可能为____________________。(多选)
A.幼年个体多 B.幼年个体少 C.老年个体多 D.老年个体少
(4)C图中t0-t4时间段内,种群数量趋势为______(增大、减小、先增大后减小)。
【答案】 (1). B (2). t4 (3). AD (4). 增大
【解析】
【分析】
据图分析,A图曲线表示J型曲线;B图曲线表示S型曲线;C图曲线表示的S型曲线的种群增长速率,表现为先增加后降低,其中t2时种群数量处于K/2,t4时种群数量处于K值。
【详解】(1)种鱼迁入一个生态系统后,由于食物、生存空间有限,还会出现天敌,因此其种群数量变化为S型曲线,对应图B曲线。
(2)根据以上分析已知,S型曲线中,K值出现在C图中t4时刻。
(3)在t3时刻,种群增长速率大于0,种群数量仍然在增加,说明种群的年龄组成为增长型,因此该种群中幼年个体较多,A正确、B错误;老年个体较少,C错误、D正确。
(4)C图中t0-t4时间段内,种群增长速率始终是大于0的,因此种群数量一直增加。
【点睛】解答本题的关键是掌握种群数量增长的S型曲线和J型曲线,准确判断A、B代表的增长曲线的类型,明确C图代表的是S型曲线的种群增长速率,并能够判断代表K值和K/2值对应的点。
26.草原是绿色生态环境的重要组成部分,某草原生态系统的食物网如图所示。
(1)由_____与它的无机环境相互作用而形成的统一整体,叫做生态系统。
(2)表示初级消费者的是_____,鹰所处的营养级最高可以是第_____营养级。
(3)生态系统的_____就是沿着食物链和食物网进行的。(多选)
A.物质循环 B.能量流动 C.信息传递 D.演替
(4)如图是生态系统成分的关系图,下列对a、b、c所代表的成分说法错误的是( )
A.b中有真核生物,也有原核生物,但都是自养型生物
B.a中全是异养型真核生物
C.c只包括腐生细菌和真菌
D.a是该生态系统的主要成分,一旦遭到破坏,会影响整个生态系统的稳定
【答案】 (1). 生物群落 (2). 兔、鼠 (3). 四 (4). AB (5). BCD
【解析】
【分析】
分析题图:图示为某草原生态系统的食物网示意图,其中草是生产者,其余均为消费者。该生态系统共有5条食物链,即草→兔→鹰,草→兔→狐,草→鼠→狐,草→鼠→鹰,草→鼠→蛇→鹰。题(4)图中a表示消费者,b表示分解者,c表示分解者。
【详解】(1)生态系统是由生物群落及其无机环境相互作用而形成的统一整体。
(2)根据以上分析已知,图中含有5条食物链,根据各个食物链的组成分析,图中表示初级消费者的有兔和鼠,鹰所处的营养级最高可以是第四营养级。
(3)生态系统的物质循环和能量流动都是沿着食物链和食物网进行的,故选AB。
(4)根据以上分析已知,图中b是生产者,为自养生物,可以是真核生物如高等植物,也可以是原核生物如蓝藻,A正确;a是消费者,可以是真核生物如动物,也可以是原核生物如肺结核杆菌,B错误;c是分解者,包括腐生的细菌、真菌、动物等,C错误;b是生产者,是该生态系统的主要成分,一旦遭到破坏,会影响整个生态系统的稳定,D错误。
【点睛】解答本题的关键是识记生态系统的组成成分、营养结构,写出图中的食物链并进行相关分析,还要能够判断各个字母代表的成分的名称。
27.如图是某人工鱼塘生态系统能量流动过程中部分环节涉及的能量值请据图回答下列问题:
(1)植食性动物同化的能量,一部分在植食性动物的呼吸作用中以_____散失,一部分用于植食性动物的______________。
(2)图示生态系统中流入生物群落的总能量来源于_______________。
(3)图示中A是________。
(4)假设能量全部来自生产者,按照理论上最高的传递效率,肉食性动物的同化量增加100kJ,则需要生产者同化量增加__________kJ。
(5)图示中肉食性动物同化的总能量是______103kJ/(m2.y)。
【答案】 (1). 热能 (2). 生长、发育、繁殖等生命活动 (3). 生产者固定的太阳能和输入的有机物中的化学能 (4). 呼吸作用 (5). 2500 (6). 2.45
【解析】
【分析】
生态系统的能量流动的特点是单向流动,逐级递减。据图分析,图中生产者固定的太阳能的去向包括被植食动物同化、呼吸消耗、被分解者利用、未被利用四个部分;而植食动物和肉食性动物同化的能量的来源为从上一营养级同化、由外界补充,去向包括被下一营养级同化、呼吸消耗、被分解者利用、未被利用四个部分。
【详解】(1)植食性动物同化的能量,一部分通过呼吸作用以热能的形式散失了,还有一部分用于自身的生长、发育和繁殖等生命活动。
(2)图示生态系统中流入生物群落的总能量包括生产者固定的太阳能和输入的有机物中的化学能。
(3)图中A表示各个营养级通过呼吸作用散失的能量。
(4)根据题意分析,若能量全部来自生产者,按照理论上最高的传递效率20%进行计算,则肉食性动物的同化量增加100kJ,需要生产者同化量增加100÷20%÷20%=2500kJ。
(5)据图分析,肉食性动物输出的能量=0.25+5.1+2.1=7.45103kJ/(m2.y),则其同化的能量=7.45-5=2.45103kJ/(m2.y)。
【点睛】解答本题的关键是掌握生态系统的能量流动的过程及其特点,弄清楚每一个营养级的能量的来源和去路,明确植食动物和肉食性动物获得的能量除了来自于上一营养级,还有外界补充的能量。
28.共享单车对解决交通拥堵、减少温室气体排放具有重要意义。如图表示碳循局部示意图,分析回答下列问题:
(1)图中字母_____表示生产者,_____表示分解者
(2)温室效应产生的主要原因是大气中二氧化碳含量迅速上升,解决温室效应问题,可采取的措施包括开发清洁能源、___________________________________________。
(3)写出此图中的食物链_______________________________________________。
(4)能盘作为动力,使物质在___________________________________之间循环往复。
【答案】 (1). E (2). C (3). 减少化石燃料燃烧、大力植树造林等 (4). E→F →D → B (5). 生物群落和无机环境
【解析】
【分析】
据图分析,图中A与E之间是双箭头,且其他字母都有箭头指向A,说明A是无机环境或二氧化碳库,则E是生产者;B、D、F、E都有箭头指向C,说明C是分解者,则B、D、F都是消费者,分别是初级消费者、次级消费者和三级消费者;图中存在的一条食物链是E→F→D→B。
【详解】(1)根据以上分析已知,图中E表示生产者,C表示分解者。
(2)温室效应是由于大气中二氧化碳含量迅速升高导致的,解决温室效应可以从减少二氧化碳的释放和增加二氧化碳的吸收等方面进行考虑,因此可以采用的措施有减少化石燃料燃烧、大力植树造林、开发清洁能源等。
(3)根据以上分析已知,图示存在一条食物链:E→F→D→B。
(4)物质是能量的载体,能量是物质的动力,能量作为动力,能够使得物质在生物群落和无机环境之间循环往复。
【点睛】解答本题的关键是掌握生态系统的碳循环的过程,了解碳循环过程中各种成分之间的关系,进而根据图中各个字母之间的箭头关系确定各个字母代表的成分。
天津市部分区2018~2019学年度第一学期期末考试
高二生物
1.下列关于反射弧的叙述,正确的是
A. 反射弧由感受器、传入神经、传出神经、效应器组成
B. 反射弧中的效应器仅由肌肉或腺体组成
C. 人体内神经冲动在反射弧中可双向传导
D. 刺激某一反射弧的感受器或传出神经,可使效应器产生相同的反应
【答案】D
【解析】
【分析】
神经调节的基本方式是反射,其结构基础是反射弧,由感受器、传入神经、神经中枢、传出神经、效应器五部分构成。
【详解】反射弧由感受器、传入神经、神经中枢、传出神经、效应器组成,A错误;反射弧中的效应器由传出神经末梢及其所支配的肌肉或腺体组成,B错误;人体内神经冲动在反射弧中是单向传导的,C错误;刺激某一反射弧的感受器或传出神经,可使效应器产生相同的反应,D正确。
2.下列关于内环境稳态的叙述中正确的是
A. 内环境的稳态是机体进行正常生命活动的必要条件
B. 内环境稳态的实质是渗透压、温度和pH保持恒定不变
C. 内环境稳态的调节机制是神经-体液调节
D. 夏季长时间吹空调,容易引起“空调病”,这和内环境稳态失调无关
【答案】A
【解析】
【分析】
关于“内环境稳态的调节”应掌握以下几点:(1)实质:体内渗透压、温度、pH等理化特性呈现动态平衡的过程;(2)定义:在神经系统和体液的调节下,通过各个器官、系统的协调活动,共同维持内环境相对稳定的状态;(3)调节机制:神经-体液-免疫调节网络;(4)层面:水、无机盐、血糖、体温等的平衡与调节。
【详解】内环境稳态是机体进行正常生命活动的必要条件,A正确;内环境稳态的实质是渗透压、温度和pH保持相对稳定,而不是恒定不变,B错误;内环境稳态的调节机制是神经-体液-免疫调节,C错误;夏季长时间吹空调,容易引起“空调病”,这和内环境稳态失调有关,D错误。
3.如图是人体组织局部切片示意图,其中①③⑤表示体液,②④表示细胞,①⑤所在的位置分别是毛细血管、毛细淋巴管的切面。下列有关说法正确的是
A. 性激素、血红蛋白、尿素可以在①③处找到
B. ②细胞所处的内环境是血管中的血液
C. 长期饮用弱碱性水,会使①②的pH明显升高
D. 营养不良会造成①蛋白质过少而引起组织水肿
【答案】D
【解析】
【分析】
据图分析,图中①是血浆,②是毛细血管壁细胞,③是组织液,④是组织细胞或细胞内液,⑤是淋巴,其中血浆、组织液和淋巴共同组成内环境。
【详解】图中①是血浆,③是组织液,都属于细胞外液(内环境),而血红蛋白位于红细胞内,A错误;②是毛细血管壁细胞,其内环境是血浆和组织液,B错误;由于血浆中有缓冲物质,因此即使长期饮用弱碱性水,也不会使①②的pH明显升高,C错误;营养不良会造成①血浆中的蛋白质过少,使得血浆渗透压下降,血浆中的水分进入组织液增多,进而引起组织水肿,D正确。
4.下图表示甲状腺激素分泌的分级调节示意图,下列叙述正确的是
A. 甲与乙结构分别表示下丘脑和垂体
B. 此调节不存在反馈调节机制
C. 乙结构可以产生促甲状腺激素释放激素
D. 甲状腺激素运到全身,其靶器官为甲和乙
【答案】A
【解析】
【分析】
据图分析,甲为下丘脑,乙是垂体,丙是甲状腺,a是促甲状腺激素释放激素,b是促甲状腺激素。
【详解】根据以上分析已知,图中甲为下丘脑,乙是垂体,A正确;据图分析,当甲状腺激素含量过高时,会通过负反馈调节抑制下丘脑和垂体的分泌活动,B错误;乙是垂体,其产生的b是促甲状腺激素,C错误;甲状腺激素的靶细胞是全身各处的细胞,不仅仅有下丘脑和垂体的细胞,D错误。
5.下列关于神经调节与体液调节,错误的是
A. 神经调节和体液调节共同协调,相辅相成,且以神经调节为主
B. 体液调节缓慢,作用范围比较广泛,作用时间持久
C. 内分泌腺分泌的激素能影响神经系统的发育和功能
D. 神经调节迅速、准确,作用时间持久,作用范围局限
【答案】D
【解析】
【分析】
神经调节与体液调节的关系:(1)内分泌腺受中枢神经系统的调节,体液调节可以看做神经调节的一个环节;(2)激素也可以影响神经系统的发育和功能,两者常常同时调节生命活动。神经调节与体液调节的比较:
比较项目
神经调节
体液调节
作用途径
反射弧
体液运输
反应速度
迅速
较缓慢
作用范围
准确、比较局限
较广泛
作用时间
短暂
比较长
【详解】神经调节和体液调节共同协调,相辅相成,且以神经调节为主,A正确;与神经调节相比,体液调节缓慢,作用范围比较广泛,作用时间持久,B正确;内分泌腺分泌的激素如甲状腺激素等能影响神经系统的发育和功能,C正确;神经调节迅速、准确,作用时间持段,作用范围局限,D错误。
6.图所示的机体免疫过程属于
①非特异性免疫 ②特异性免疫③第二道防线 ④第三道防线
A. ② B. ②③
C. ③④ D. ②④
【答案】D
【解析】
【分析】
人体的免疫系统的防卫功能由三道防线组成,第一道防线由皮肤和粘膜组成,第二道防线的组成是体液中的杀菌物质和吞噬细胞,第三道防线的组成是由免疫器官和免疫细胞借助于淋巴循环和血液循环组成;第一道、第二到防线属于非特异性免疫,第三道防线属于特异性免疫,分为细胞免疫和体液免疫。
【详解】据图分析,免疫细胞能与抗原结合,并有抗体的产生,应属于体液免疫,体液免疫属于特异性免疫,①错误、②正确;特异性免疫属于人体免疫系统的第三道防线,③错误、④正确。因此,以上说法中正确的是②④,故选D。
7.下图中能够弯向光源生长的是
A. a B. b C. c D. d
【答案】B
【解析】
【分析】
植物茎的向光性是由于单侧光照引进生长素分布不均匀所致,即单侧光使生长素在背光侧分布多,生长快,结果植物弯向光源生长。
【详解】据图分析,a中云母片纵向插在了尖端,尖端不能发生横向运输,不会导致生长素分布不均匀,因此a直立生长,A错误;b中琼脂片不能阻挡生长素的运输,因此在单侧光的作用下,b弯向光源生长,B正确;c中富含生长素的琼脂块放在了去掉尖端的胚芽鞘的左侧,则左侧生长素向下运输,促进下面的生长,导致c向右弯曲生长,C错误;d中胚芽鞘不能接受到单侧光,因此d直立生长,D错误。
8.关于其他植物激素说法错误的是
A. 植物生长发育是多种激素相互作用的结果
B. 在植物的生长发育过程中,几乎所有生命活动都受到植物激素的调节
C. 乙烯合成部位是成熟的果实
D. 细胞分裂素的合成部位主要在根尖
【答案】C
【解析】
【分析】
植物激素包括生长素、细胞分裂素、赤霉素、脱落酸和乙烯。在植物个体生长发育和适应环境的过程中,各种植物激素不是孤立地起作用,而是相互协调、共同调节,植物激素的合成受基因的控制,也对基因的程序性表达具有调节作用。
【详解】在植物个体生长发育过程中,各种植物激素不是孤立地起作用,而是多种植物激素相互作用、共同调节的,A正确;在植物的生长发育过程中,几乎所有生命活动都受到植物激素的调节,B正确;植物体各个部位都能合成乙烯,C错误;细胞分裂素的合成部位主要在根尖,D正确。
9.下图表示种群的各个特征之间的关系,下列叙述正确的是
A. 甲为出生率,乙为迁出率
B. 丙为性别比例,主要通过影响出生率来间接影响种群密度
C. 调查跳蝻的种群密度常采用标志重捕法
D. 丁为年龄组成,包括增长型和衰退型两种类型
【答案】B
【解析】
【分析】
种群的数量特征包括种群密度、生率和死亡率、迁入率和迁出率、年龄组成和性别比例,其中种群密度是最基本的数量特征,出生率和死亡率、迁入率和迁出率决定种群密度的大小,性别比例直接影响种群的出生率,年龄组成预测种群密度变化。因此,图中甲为出生率和迁入率,乙为死亡率和迁出率,丙为性别比例,丁为年龄组成。
【详解】根据以上分析已知,图中图中甲为出生率和迁入率,乙为死亡率和迁出率,A错误;丙为性别比例,主要通过影响出生率来间接影响种群密度,B正确;调查跳蝻的种群密度常采用样方法,C错误;丁为年龄组成,包括增长型、稳定型和衰退型三种类型,D错误。
10.关于“J”型增长曲线的叙述错误的是
A. “J”型增长曲线是理想条件下得到的数学模型
B. 自然界中多数生物为“J”型增长
C. “J”型增长的种群,没有K值
D. “J”型增长模型中λ的含义为:该种群数量是一年前种群数量的倍数
【答案】B
【解析】
【分析】
“J”型曲线:指数增长函数,描述在食物充足,无限空间,无天敌的理想条件下生物无限增长的情况。“J”型曲线增长的种群增长率是定值、种群无K值、无环境阻力。
【详解】“J”型增长曲线是理想条件下得到的数学模型,A正确;自然界中多数生物为“S”型增长,B错误;J型曲线种群数量持续上升,不存在K值,C正确;“J”型增长曲线的数学方程式模型可表示为:t年后种群数量Nt=N0λt,其中λ表示该种群数量是一年前种群数量的倍数,D正确。
11.如图甲、乙、丙分别表示在有限空间内培养(或饲养)两种生物的实验结果,下列相关叙述错误的是
A. 豆科植物与根瘤菌的种群数量变化关系如图乙所示
B. 自然界中一般不会出现图丙所示的结果
C. 甲、乙、丙分别表示的是互利共生、捕食、竞争关系
D. 图丙为种间竞争,当一方被淘汰后不再有种间竞争关系
【答案】A
【解析】
【分析】
据图分析,甲图两种生物的数量变化一致,属于互利共生的关系;乙图中两种生物一种增多(减少),另一种也随着增多(减少),属于捕食关系;丙图中两种生物一种数量增多,另一种生物大量减少或死亡,属于竞争关系。
【详解】豆科植物与根瘤菌的种群数量变化关系是互利共生,如图甲所示,A错误;图丙为竞争关系,在自然界的竞争中一般不会使得一方完全消失,B正确;根据以上分析已知,图中甲、乙、丙分别表示的是互利共生、捕食、竞争关系,C正确;图丙为种间竞争,当一方被淘汰后不再有种间竞争关系,D正确。
12.下列有关群落的叙述,错误的是
A. 群落的物种组成是区分不同群落的重要特征
B. 演替是生物群落的特征之一
C. 群落有垂直结构没有水平结构
D. 同一时间内聚集在一定区域中各种生物种群的集合,叫做群落
【答案】C
【解析】
【分析】
群落指的是在一定生活环境中的所有生物种群的总和。群落水平上研究的问题有物种丰富度、群落结构(包括垂直结构和水平结构)、种间关系、群落演替(包括初生演替和次生演替)等。
【详解】区分不同群落的重要特征是群落的物种组成,A正确;群落的演替是群落的特征之一,B正确;群落的结构包括垂直结构和水平结构,C错误;群落指的是同一时间内聚集在一定区域中各种生物种群的集合,D正确。
13.某山区实施退耕还林之后,群落经过数十年的演替发展为树林。下列说法错误的是
A. 该过程中生态系统的稳定性会逐渐提高
B. 该演替为次生演替
C. 演替中后一阶段优势物种的兴起,一般会造成前一阶段优势物种的灭亡
D. 该过程中,群落的物种数目会增加
【答案】C
【解析】
【分析】
群落的演替包括初生演替和次生演替,某山区实施退耕还林之后,群落经过数十年的演替发展为树林,属于次生演替。群落演替的结果:
演替方向
演替是群落组成向着一定方向、具有一定规律、随时间而变化的有序过程,因而它往往是能预见的或可测的,一般都可以演替到森林这一最高阶段
能量
总生产量增加,群落的有机物总量增加
结构
生物种类越来越多,群落的结构越来越复杂
稳定性
演替是生物和环境反复相互作用,发生在时间和空间上的不可逆变化,抵抗力稳定性越来越高
【详解】某山区实施退耕还林之后,群落经过数十年的演替发展为树林,属于次生演替,该过程中生态系统的稳定性会逐渐提高,AB正确;演替中后一阶段优势物种的兴起,一般不会造成前一阶段优势物种的灭亡,C错误;该过程中,群落的物种丰富度会增加,即物种数目会增加,D正确。
14.如图是有关生态系统的概念图,①②③分别是
A. 食物链和食物网、生态系统的种类、生态系统的结构
B. 生态系统的结构、生态系统的成分、食物链和食物网
C. 生态系统的种类、生态系统的成分、生态系统的稳定性
D. 生态系统的结构、生态系统的种类、食物链和食物网
【答案】B
【解析】
【分析】
据图分析,生态系统包括生态系统的结构和功能,因此图中①表示生态系统的结构;生态系统的结构包括生态系统的组成成分和营养结构,组成成分包括生产者、消费者、分解者和非生物的物质和能量,因此图中②表示生态系统的成分,③表示生态系统的营养结构。
【详解】根据以上分析已知,图中①表示生态系统的结构,生态系统的结构又包括②生态系统的成分和③生态系统的营养结构,其中营养结构包括食物链和食物网,故选B。
15.关于能量流动的叙述,错误的是
A. 相邻营养级之间的传递效率一般在10%-20%之间
B. 分解者所需的能量可来自各营养级生物所储存的能量
C. 能量是单向流动,逐级递减的
D. 研究能量流动,可以提高能量传递效率
【答案】D
【解析】
【分析】
能量流动是指生态系统中能量的输入(通过植物的光合作用把光能转化成化学能)、传递(流入下一营养级,流入分解者)和散失(各生物的呼吸作用散失)的过程。流经生态系统的能量是生产者固定的太阳能总量;能量流动的特点是单向流动,逐级递减;食物链和食物网是能量流动的渠道。
【详解】能量在相邻营养级之间的传递效率一般在10%-20%之间,A正确;在食物网中,各营养级生物固定的能量都有一部分流向分解者,B正确;能量流动具有单向流动,逐级递减的特点,C正确;研究能量流动,可以提高能量的利用率,但是不能提高能量的传递效率,D错误。
16.关于生态系统的碳循环,下列说法正确的是
A. 碳循环具有全球性
B. 分解者不参与碳循环
C. 碳只能通过动植物的呼吸作用返还到无机环境
D. 碳在循环中只有二氧化碳一种形式
【答案】A
【解析】
【分析】
物质循环指的是组成生物体的C、H、O、N、P、S等元素,都不断进行着从无机环境到生物群落,又从生物群落到无机环境的循环过程,具有全球性、循环性。
【详解】碳循环具有全球性、循环性,A正确;生产者、消费者和分解者都参与了碳循环,B错误;碳可以通过动植物的呼吸作用和分解者的分解作用返还到无机环境,C错误;碳在循环中有二氧化碳、含碳有机物等形式,D错误。
17.以下现象属于生态系统的行为信息的是
A. 鸟类的鸣叫 B. 求偶时,雄鸟进行复杂的“求偶炫耀”
C. 荧火虫发光 D. 狗在外出时的频频撒尿
【答案】B
【解析】
【分析】
生态系统中的信息大致可以分为物理信息、化学信息、行为信息。(1)生态系统中的光、声、温度、湿度、磁力等,通过物理过程传递的信息称为物理信息;(2)生物在生命活动过程中,还产生一些可以传递信息的化学物质,如植物的生物碱,有机酸等代谢产物,以及动物的行外激素等,就是化学信息;(3)动物的特殊行为,对于同种或异种生物也能传递某种信息,即生物的行为特征可以体现为行为信息。
【详解】鸟类的鸣叫,属于物理信息,A错误;求偶时,雄鸟进行复杂的“求偶炫耀”,属于行为信息,B正确;荧火虫发光,属于物理信息,C错误;狗在外出时的频频撒尿,属于化学信息,D错误。
18.对生态系统稳定性的叙述错误的是
A. 温带针阔叶混交林比热带雨林的抵抗力稳定性低
B. 不同的生态系统,抵抗力稳定性和恢复力稳定性不同
C. 同等强度干扰下,草原生态系统比森林生态系统恢复的速度慢
D. 一般抵抗力稳定性强,则恢复力稳定性弱
【答案】C
【解析】
【分析】
生态系统的稳定性包括抵抗力稳定性和恢复力稳定性,生态系统中的组成成分越多,营养结构就越复杂,生态系统的自动调节能力就越强,其抵抗力稳定性就越强,而恢复力稳定性往往就越弱。
【详解】温带针阔混交林比热带雨林的物种丰富度低,自我调节能力弱,抵抗力稳定性低,A正确;不同的生态系统,抵抗力稳定性和恢复力稳定性不同,B正确;同等强度干扰下,草原生态系统比森林生态系统恢复的速度快,C错误;一般情况下,生态系统的抵抗力稳定性强,则其恢复力稳定性就弱,D正确。
19.人口增长对环境有着重要影响,环境的变化也会影响人口的增长。关于甲、乙两图的叙述,正确的是
A. 甲图说明人口最大数量可能超过环境容纳量
B. 控制人口增长的主要手段是控制死亡率
C. 出现乙图的原因和人口增长无关
D. 乙图说明人口增长不存在负反馈调节
【答案】A
【解析】
【分析】
在自然界中,由于受到食物、空间的限制,人口数量的增长不可能无限增长,而是呈S型增长。图甲显示人口数量增长到K值后,在K值左右波动,维持相对稳定;乙图显示种群数量增长并超过了K值,然后下降到一个较低的水平,形成一个新的K值并维持相对平衡。
【详解】甲图人口数量在K值左右波动,说明人口最大数量可能超过环境容纳量,A正确;控制人口增长的主要手段是降低出生率,B错误;出现乙图的原因和人口增长较快有关,C错误;乙图说明人口增长存在负反馈调节,D错误。
20.下列关于生物多样性的叙述,正确的是
A. 混合树种的天然林比单一树种的人工林更容易被病虫害毁灭
B. 各种中药材的药用功能体现了生物多样性的潜在价值
C. 生态系统多样性是物种多样性的保证
D. 保护生物多样性的最有效措施是易地保护
【答案】C
【解析】
【分析】
生物多样性是指在一定时间和一定地区所有生物(动物、植物、微生物)物种及其遗传变异和生态系统的复杂性总称,它包括遗传多样性、物种多样性和生态系统多样性三个层次。生物多样性的价值:(1)直接价值:对人类有食用、药用和工业原料等使用意义,以及有旅游观赏、科学研究和文学艺术创作等非实用意义的;(2)间接价值:对生态系统起重要调节作用的价值(生态功能);(3)潜在价值:目前人类不清楚的价值。
【详解】混合树种的天然林比单一树种的人工林生物种类多,自我调节能力强,抵抗力稳定性高,更不容易被病虫害毁灭,A错误;各种中药材的药用功能体现了生物多样性的直接价值,B错误;生物多样性包括遗传多样性、物种多样性和生态系统多样性,其中生态系统多样性是物种多样性的保证,C正确;保护生物多样性的最有效措施是就地保护,D错误。
21.人手指意外触到蜡烛火焰,引起屈肘反射。其反射弧示意图如图。
(1)图中神经元a产生的兴奋在传入神经纤维上以_____的形式进行传导。图中N点兴奋时,此处神经纤维膜两侧的电位表现为______,兴奋传导方向与膜外电流向_____。(一致/相反)
(2)若M点受刺激产生兴奋,则在神经元b上__________(“有"或“无”)膜电位的变化。
(3)当神经冲动传到神经末梢时,引起突触前膜释放__________,与神经元b细胞膜上__________结合,使神经元b兴奋,最终导致屈肌收缩。
【答案】 (1). 局部电流(或电信号、神经冲动) (2). 内正外负 (3). 相反 (4). 有 (5). 神经递质 (6). (特异性)受体
【解析】
【分析】
分析题图可知,手指皮肤下有感受器;a神经元为传入神经;b为中间神经元,位于神经中枢;c为传出神经;肌肉(屈肌和伸肌)为效应器。
【详解】(1)神经纤维上兴奋以局部电流的形式进行传导;图中N点兴奋时,神经纤维上的膜电位表现为外负内正,其兴奋传导的方向与膜内相同,而与膜外相反。
(2)a神经元为传入神经,其产生的兴奋可以传到神经中枢,因此在神经元b上有膜电位的变化。
(3)当神经冲动传到神经末梢时,引起突触前膜释放神经递质,并与突触后膜(神经元b细胞膜)上的特异性受体结合,使得突触后神经元兴奋,导致屈肌收缩。
【点睛】解答本题的关键是找我反射弧的结构,能够准确判断图中各个字母的含义以及感受器和效应器,弄清楚兴奋产生和传导的原理,进而判断神经纤维上兴奋传导方向与电流方向最简单关系。
22.下表是给一正常成年人和一肥胖症成年人一次性口服足量葡萄糖溶液后,血液中胰岛素含量的变化情况。据表回答下列问题:
口服葡萄糖溶液后的时间(min)
0
30
60
90
120
正常成年人胰岛素浓度(pU/mL)
6.7
39.8
36.9
22.0
7.1
肥胖症成年人胰岛素浓度(pU/mL)
19.6
80.1
67.2
60.3
52.3
(1)表中数据说明口服铺萄糖溶液后肥胖症成年人的胰岛素含量_____(填“高于”或“低于”)正常人的胰岛素含量,可能的原因是肥胖症人的组织细胞膜上的胰岛素受体__________。
(2)胰岛素的生理功能是促进组织细胞对葡萄糖加速_____、利用、储存,当血糖浓度上升时,下丘脑中的感受器接受刺激产生兴奋,最终作用于_____细胞,使其分泌胰岛素,此过程属于_____调节;分泌的胰岛素通过_____运输到靶细胞。
【答案】 (1). 高于 (2). 缺少或受损 (3). 摄取 (4). 胰岛B (5). 神经 (6). 体液
【解析】
【分析】
根据题意和图表分析可知:表格表示给一正常成年人和一肥胖症成年人一次性口服足量葡萄糖溶液后,血液中胰岛素含量的变化情况。从数据可以看出,肥胖症成年人的胰岛素释放量高于正常人的胰岛素释放量,说明可能的原因是该肥胖者由于组织细胞膜上的胰岛素受体缺少或受损,导致血糖利用异常。
【详解】(1)根据以上分析已知,口服铺萄糖溶液后肥胖症成年人的胰岛素含量高于正常人的胰岛素含量,可能是因为肥胖症人的组织细胞膜上的胰岛素受体缺少或受损。
(2)胰岛素具有降血糖的功能,即其可以促进组织细胞对葡萄糖加速摄取、利用和储存;胰岛素是由胰岛B细胞分泌的,血糖浓度升高时,下丘脑感受刺激并产生兴奋,作用于胰岛B细胞,使其分泌胰岛素,该过程为神经调节;胰岛素分泌后通过体液(或血液)运输到靶细胞发挥作用。
【点睛】解答本题的关键是掌握血糖调节的相关知识点,根据表格数据判断实验组合对照组的胰岛素含量,进而分析肥胖者发胖的原因。
23.2018年10月1日诺贝尔医学和生理学奖授予瘤症免疫疗法,基于相关成果研制的肿瘤免疫治疗代表性药物PD-1抑制剂K药、O药刚刚进入中国,被称为广大癌症晚期患者的“神药”。PD-1抑制剂,包括PD-1抗体和PD-L1抗体。其主要的作用机制是能阻断T细胞的PD.1和肿瘤细胞的PD-L1之间的相互结合,因为这两个蛋白的相互结合,会帮助恶性肿瘤逃脱免疫系统T细胞的追杀,PD-1抑制剂,通过阻断这种“欺骗的伪装”,促进病人自身的免疫系统杀伤肿瘤。
(1)PD-1/PD-L1在免疫学上被称为__________,PD-1/PD-L1抗体的化学本质是_______________。
(2)相关临床研究表明,PD-L1的表达与PD-1抑制剂的疗效相关,随着PD-L1表达升高,PD-1抑制剂的疗效将会__________(增加不变)。
(3)正常免疫中,T细胞会分化形成效应T细胞,效应T细胞的作用是与被抗原入侵的宿主细胞密切接触,使这些细胞__________。
【答案】 (1). 抗原 (2). 蛋白质 (3). 增加 (4). 裂解死亡
【解析】
【分析】
抗体是免疫活性物质,是在体液免疫过程中由浆细胞分泌的,浆细胞可以来自于B细胞核记忆B细胞。根据题干信息分析,PD-1抑制剂是杀伤癌细胞的神药,其包括PD-1抗体和PD-L1抗体,其主要的作用机制是能阻断T细胞的PD-1和肿瘤细胞的PD-L1之间的相互结合,进而阻止因两者结合而产生的帮助癌细胞逃逸的现象,从而达到促进病人自身的免疫系统杀伤肿瘤的能力。
【详解】(1)PD-1/PD-L1是抗原,可以引起机体产生PD-1/PD-L1抗体;PD-1/PD-L1抗体的化学本质是蛋白质。
(2)PD-L1是PD-1抑制剂的组成成分之一,因此随着PD-L1表达升高,PD-1抑制剂的疗效将会增加。
(3)细胞免疫过程中,效应T细胞能够与靶细胞(被抗原入侵的宿主细胞)密切接触,使之裂解死亡,释放抗原。
【点睛】解答本题的关键是掌握体液免疫过程,能够根据题干信息分析肿瘤细胞逃脱免疫系统T细胞的追杀的机理和PD-1抑制剂促进病人自身的免疫系统杀伤肿瘤的机理。
24.a-萘乙酸(NAA)是生长素类似物,在农业生产上应用广泛,其生理作用与浓度密切相关。下面是探究a_萘乙酸(NAA)促进插枝条生根的最适浓度范围的实验方案,请进行适当地补充和完善。
(1)实验原理:
a-萘乙酸与生长素一样,对植物生长的调节作用具有_____性。
(2)实验过程与方法:
①取材:取山茶花植株生长良好的半木质枝条,剪成5~7cm的小段,每段插条芽数相同。
②实验:将插条分别用具有一定浓度梯度的a-萘乙酸溶液处理(如图1)8~12h后,再将处理过的插条下端浸在清水中,置于适宜温度条件下培养,观察并记录实验数据。
③建模:根据实验数据,建立数学模型(如图2)。
(3)结果分析与评价:
①分析图2,可得出促进生根的最适浓度在__________mg_1之间,大约在__________mg_1之后,开始抑制枝条生根。
②处理时长、温度等要保持一致,其原因是______________________________。
③为了提高所建数学模型的科学性,请改正图1所示的实验方案中的明显不足____________________________________________________________。
【答案】 (1). 两重性 (2). 300-500 (3). 650 (4). 无关变量相同且适宜(对照实验要遵循单一变量原则) (5). 增加每组插条数目(或重复多次实验),求平均值
【解析】
【分析】
根据题干信息分析,a-萘乙酸(NAA)是生长素类似物,其作用类似于生长素。生长素作用具有两重性,在较低浓度范围内起促进作用,较高浓度起抑制作用,在最适宜浓度条件下促进作用最大,低于最适宜浓度,随生长素浓度增大,促进作用增强,高于最适宜浓度后,随生长素浓度增大,促进作用减弱,甚至起抑制作用。该实验的目的是探究a_萘乙酸(NAA)促进插枝条生根的最适浓度范围,因此实验的自变量是a_萘乙酸(NAA)浓度,因变量是扦插枝条生根数目。
【详解】(1)a-萘乙酸是生长素类似物,因此与生长素一样,对植物生长的调节作用具有两重性性。
(3)①从图2中可得出的结论是300~500mg/l萘乙酸(NAA)是促进山茶花插条生根的适宜浓度;与萘乙酸浓度为0的对照组相比,大约在600mg_1之后,生根数开始少于对照组,说明开始抑制枝条生根。
②温度、处理时间等属于无关变量,应该保持相同且适宜。
③为了减少实验偶然性带来的误差,应该增加每组插条数目或重复多次实验,求平均值。
【点睛】解答本题的关键是掌握生长素类似物促进扦插枝条生根实验的相关知识点,能够从图2曲线找出萘乙酸促进山茶花生根的适宜浓度范围,并能够与对照组相比判断不同浓度的作用类型。
25.如图C表示某种鱼迁入一个生态系统后,其种群增长速率随时间变化的曲线,请分析并回答下列问题:
(1)图A、B中能反映该鱼种群数量的变化的是__________。、
(2)若种群增长曲线为B,则其K值出现在C图中_____时间(t0、t1、t2、t3、t4)。
(3)在t3时该种群的年龄组成可能为____________________。(多选)
A.幼年个体多 B.幼年个体少 C.老年个体多 D.老年个体少
(4)C图中t0-t4时间段内,种群数量趋势为______(增大、减小、先增大后减小)。
【答案】 (1). B (2). t4 (3). AD (4). 增大
【解析】
【分析】
据图分析,A图曲线表示J型曲线;B图曲线表示S型曲线;C图曲线表示的S型曲线的种群增长速率,表现为先增加后降低,其中t2时种群数量处于K/2,t4时种群数量处于K值。
【详解】(1)种鱼迁入一个生态系统后,由于食物、生存空间有限,还会出现天敌,因此其种群数量变化为S型曲线,对应图B曲线。
(2)根据以上分析已知,S型曲线中,K值出现在C图中t4时刻。
(3)在t3时刻,种群增长速率大于0,种群数量仍然在增加,说明种群的年龄组成为增长型,因此该种群中幼年个体较多,A正确、B错误;老年个体较少,C错误、D正确。
(4)C图中t0-t4时间段内,种群增长速率始终是大于0的,因此种群数量一直增加。
【点睛】解答本题的关键是掌握种群数量增长的S型曲线和J型曲线,准确判断A、B代表的增长曲线的类型,明确C图代表的是S型曲线的种群增长速率,并能够判断代表K值和K/2值对应的点。
26.草原是绿色生态环境的重要组成部分,某草原生态系统的食物网如图所示。
(1)由_____与它的无机环境相互作用而形成的统一整体,叫做生态系统。
(2)表示初级消费者的是_____,鹰所处的营养级最高可以是第_____营养级。
(3)生态系统的_____就是沿着食物链和食物网进行的。(多选)
A.物质循环 B.能量流动 C.信息传递 D.演替
(4)如图是生态系统成分的关系图,下列对a、b、c所代表的成分说法错误的是( )
A.b中有真核生物,也有原核生物,但都是自养型生物
B.a中全是异养型真核生物
C.c只包括腐生细菌和真菌
D.a是该生态系统的主要成分,一旦遭到破坏,会影响整个生态系统的稳定
【答案】 (1). 生物群落 (2). 兔、鼠 (3). 四 (4). AB (5). BCD
【解析】
【分析】
分析题图:图示为某草原生态系统的食物网示意图,其中草是生产者,其余均为消费者。该生态系统共有5条食物链,即草→兔→鹰,草→兔→狐,草→鼠→狐,草→鼠→鹰,草→鼠→蛇→鹰。题(4)图中a表示消费者,b表示分解者,c表示分解者。
【详解】(1)生态系统是由生物群落及其无机环境相互作用而形成的统一整体。
(2)根据以上分析已知,图中含有5条食物链,根据各个食物链的组成分析,图中表示初级消费者的有兔和鼠,鹰所处的营养级最高可以是第四营养级。
(3)生态系统的物质循环和能量流动都是沿着食物链和食物网进行的,故选AB。
(4)根据以上分析已知,图中b是生产者,为自养生物,可以是真核生物如高等植物,也可以是原核生物如蓝藻,A正确;a是消费者,可以是真核生物如动物,也可以是原核生物如肺结核杆菌,B错误;c是分解者,包括腐生的细菌、真菌、动物等,C错误;b是生产者,是该生态系统的主要成分,一旦遭到破坏,会影响整个生态系统的稳定,D错误。
【点睛】解答本题的关键是识记生态系统的组成成分、营养结构,写出图中的食物链并进行相关分析,还要能够判断各个字母代表的成分的名称。
27.如图是某人工鱼塘生态系统能量流动过程中部分环节涉及的能量值请据图回答下列问题:
(1)植食性动物同化的能量,一部分在植食性动物的呼吸作用中以_____散失,一部分用于植食性动物的______________。
(2)图示生态系统中流入生物群落的总能量来源于_______________。
(3)图示中A是________。
(4)假设能量全部来自生产者,按照理论上最高的传递效率,肉食性动物的同化量增加100kJ,则需要生产者同化量增加__________kJ。
(5)图示中肉食性动物同化的总能量是______103kJ/(m2.y)。
【答案】 (1). 热能 (2). 生长、发育、繁殖等生命活动 (3). 生产者固定的太阳能和输入的有机物中的化学能 (4). 呼吸作用 (5). 2500 (6). 2.45
【解析】
【分析】
生态系统的能量流动的特点是单向流动,逐级递减。据图分析,图中生产者固定的太阳能的去向包括被植食动物同化、呼吸消耗、被分解者利用、未被利用四个部分;而植食动物和肉食性动物同化的能量的来源为从上一营养级同化、由外界补充,去向包括被下一营养级同化、呼吸消耗、被分解者利用、未被利用四个部分。
【详解】(1)植食性动物同化的能量,一部分通过呼吸作用以热能的形式散失了,还有一部分用于自身的生长、发育和繁殖等生命活动。
(2)图示生态系统中流入生物群落的总能量包括生产者固定的太阳能和输入的有机物中的化学能。
(3)图中A表示各个营养级通过呼吸作用散失的能量。
(4)根据题意分析,若能量全部来自生产者,按照理论上最高的传递效率20%进行计算,则肉食性动物的同化量增加100kJ,需要生产者同化量增加100÷20%÷20%=2500kJ。
(5)据图分析,肉食性动物输出的能量=0.25+5.1+2.1=7.45103kJ/(m2.y),则其同化的能量=7.45-5=2.45103kJ/(m2.y)。
【点睛】解答本题的关键是掌握生态系统的能量流动的过程及其特点,弄清楚每一个营养级的能量的来源和去路,明确植食动物和肉食性动物获得的能量除了来自于上一营养级,还有外界补充的能量。
28.共享单车对解决交通拥堵、减少温室气体排放具有重要意义。如图表示碳循局部示意图,分析回答下列问题:
(1)图中字母_____表示生产者,_____表示分解者
(2)温室效应产生的主要原因是大气中二氧化碳含量迅速上升,解决温室效应问题,可采取的措施包括开发清洁能源、___________________________________________。
(3)写出此图中的食物链_______________________________________________。
(4)能盘作为动力,使物质在___________________________________之间循环往复。
【答案】 (1). E (2). C (3). 减少化石燃料燃烧、大力植树造林等 (4). E→F →D → B (5). 生物群落和无机环境
【解析】
【分析】
据图分析,图中A与E之间是双箭头,且其他字母都有箭头指向A,说明A是无机环境或二氧化碳库,则E是生产者;B、D、F、E都有箭头指向C,说明C是分解者,则B、D、F都是消费者,分别是初级消费者、次级消费者和三级消费者;图中存在的一条食物链是E→F→D→B。
【详解】(1)根据以上分析已知,图中E表示生产者,C表示分解者。
(2)温室效应是由于大气中二氧化碳含量迅速升高导致的,解决温室效应可以从减少二氧化碳的释放和增加二氧化碳的吸收等方面进行考虑,因此可以采用的措施有减少化石燃料燃烧、大力植树造林、开发清洁能源等。
(3)根据以上分析已知,图示存在一条食物链:E→F→D→B。
(4)物质是能量的载体,能量是物质的动力,能量作为动力,能够使得物质在生物群落和无机环境之间循环往复。
【点睛】解答本题的关键是掌握生态系统的碳循环的过程,了解碳循环过程中各种成分之间的关系,进而根据图中各个字母之间的箭头关系确定各个字母代表的成分。
相关资料
更多

