2018-2019学年四川省棠湖中学高二上学期期末考试生物试题 word版
展开2018年秋四川省棠湖中学高二年级期末考试
生物试题
注意:物理化学生物同堂分卷考试 满分:300分 时间:150分钟
第I卷(选择题42分)
—、选择题(本大题共7个小题,每小题6分,共42分)
1.下列各组物质中,均属于内环境成分的一组是( )
A.血红蛋白、载体蛋白、神经递质 B.唾液淀粉酶、呼吸氧化酶、抗利尿激素
C.CO2、DNA聚合酶、Cl-、尿素 D.Mg2+、血浆蛋白、淋巴因子
2.下列有关内环境稳态的叙述错误的是( )
A.内环境中发生的葡萄糖氧化分解成丙酮酸的过程可给细胞的生命活动提供能量
B.维持内环境中、K+浓度的相对稳定有利于维持神经细胞的正常兴奋性
C.内环境稳态有利于新陈代谢过程中酶促反应的正常进行
D.内环境保持相对稳定有利于机体适应外界环境变化
3.下列有关血糖平衡调节的叙述,正确的是( )
A.饥饿条件下肝脏细胞中糖原的合成速率会加快
B.胰岛素分泌增加会提高组织细胞吸收葡萄糖的速率
C.进食会引起血液中胰岛素与胰高血糖素比值降低
D.胰高血糖素分泌增加会降低非糖物质转化为葡萄糖的速率
4.下列有关免疫的叙述中,错误的是( )
A.机体自身的组织和细胞有时也可成为抗原
B.在体液免疫过程中,每个浆细胞只分泌一种特异性抗体
C.抗体可以与病原体结合,从而抑制病原体的繁殖或对人体细胞的黏附
D.在特异性免疫中,T细胞只参与细胞免疫,而且可以产生淋巴因子
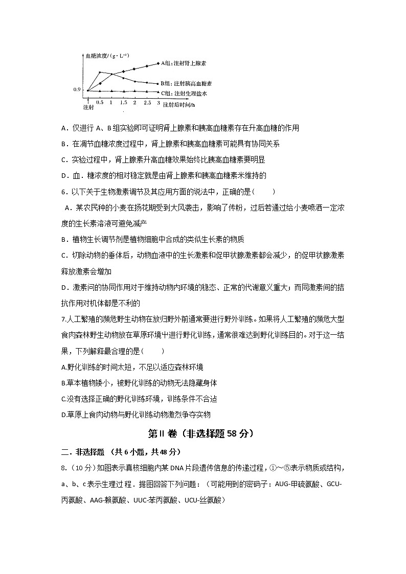
5.某实验小组为了证明肾上腺素和胰高血糖素均有升高血.糖浓度的作用,分别选取了若干只生理状态相同的健康小白鼠(血糖浓度均为0.9g/L)均分三组,编号A、B、C,分别同时注射少量且等量的肾上腺素、胰高血糖素和生理盐水,实验结果如图所示。据图分析正确的是( )
A.仅进行A、B组实验即可证明肾上腺素和胰高血糖素存在升高血糖的作用
B.在凋节血糖浓度过程中,肾上腺素和胰高血糖素可能具有协同关系
C.实验过程中,肾上腺素升高血糖效果始终比胰高血糖素要明显
D.血.糖浓度的相对稳定就是由肾上腺素和胰高血糖素米维持的
6.以下关于生物激素调节及其应用方面的说法中,正确的是( )
A.某农民种的小麦在扬花期受到大风袭击,影响了传粉,过后若通过给小麦喷洒一定浓度的生长素溶液可避免减产
B.植物生长调节剂是植物细胞中合成的类似生长素的物质
C.切除动物的垂体后,动物血液中的生长激素和促甲状腺激素都会减少,的促甲状腺激素释放激素会增加
D.激素问的协同作用对于维持动物内环境的稳态、正常的代谢意义重大;而同激素间的拮抗作用对机体都是不利的
7.人工繁殖的濒危野生动物在放归野外前通常要进行野外训练。如果将人工繁殖的濒危大型食肉森林野生动物放在草原环境屮进行野化训练,通常很难达到野化训练目的。对于这一结果,下列解释最合理的是( )
A.野化训练的时间太短,不足以适应森林环境
B.草本植物矮小,被野化训练的动物无法隐藏身体
C.没有选择正确的野化训练环境,训练条件不合迠
D.草原上食肉动物与野化训练动物激烈争夺实物
第II卷(非选择题58分)
二.非选择题 (共6小题,共48分)
8.(10分)如图表示真核细胞内某 DNA 片段遗传信息的传递过程,①~⑤表示物质或结构,a、b、c 表示生理过 程.据图回答下列问题:(可能用到的密码子:AUG-甲硫氨酸、GCU-丙氨酸、AAG-赖氨酸、UUC-苯丙氨酸、UCU-丝氨酸)
(1)图中a 过程叫做 ,这一过程在细胞内发生的时期是 ,
需要 、 、能量和酶等基本条件。
(2)图中b过程叫做 ,是在 内进行的,c过程叫做 ,
以② 为模板合成具有一定氨基酸顺序的蛋白质,⑤运来的氨基酸的名称是 。(3)若②中含 1000 个碱基,其中C占 26%、G 占 32%,则①中胸腺嘧啶的比例是 ______ 。
9.(10分)人手指意外接触到伤害性刺激时,会引起屈肘反射。相关反射弧如图所示,请据图回答下列问题:
伤害性刺激引起感受器产生兴奋。兴奋是指动物体或人体内的某些组织或细胞感受到外界刺激后,由__________状态变为__________状态的过程,并以__________形式沿着神经纤维传导。
(2)图示反射弧中,M是__________。当兴奋到达P处时,该结构处发生的信号转变是_______________________。当兴奋通过灵敏电流计R时,灵敏电流计的指针将发生_____次偏转。
兴奋在反射弧中是 (填“单向”或“双向”)传导的,这是由于____________________ 。
(4)伤害性刺激产生的兴奋传导到P处和Q处时,释放的神经递质对突触后膜的影响是不一样的:在P处神经递质对突触后膜起__________作用,在Q处神经递质对突触后膜起__________作用。
10.(8分)甲图表示某草原上以植物为食的仓鼠种群数量变化。乙图为仓鼠所摄入能量的去路(字母表示相应能量)。请回答:
(1)调查仓鼠种群数量通常用 法。据甲图分析,仓鼠的种群数量呈 型增长。在没有天敌的情况下,仓鼠种群的环境容纳量为K0,子曰,制约仓鼠种群数量增长的因素主要是 。当某种天敌进入一段时间后,仓鼠种群数量达到了相对稳定状态,在天敌捕食压力下,仓鼠种群的环境容纳量在 之间。
(2)乙图中A属于 营养级同化的能量;能量B是仓鼠 能量;能量C用于仓鼠种群的 。乙图中能量B→散失,都是通过 的生理过程来实现的。
(3)若B中能量为l.5×109 kJ,C中能量为l.4×109kJ,某种天敌同化的能量为4.2×107 kJ,则该生态系统中从仓鼠到其天敌的能量传递效率为 。
11.(8分)机械采收棉花需要除去叶片,某农场采收前在棉田喷施了一定量的脱落酸,但效果不明显。为探究其原因,生物兴趣小组设计了下面的实验方案。
实验假设:生长素对脱落酸的功能有抑制作用。
实验方案:取若干长势相同、处于生殖生长末期的棉花植株,均分成甲、乙、丙三组,做下图所示的处理,观察三组植株叶片脱落的先后。
(1)根据科学实验原则,上图中X处应放置________,乙、丙两组的实验变量是________。
(2)预测三组植株的落叶情况,得出实验结论:若_____________________________,则假设成立;若_____________________________________________,则假设不成立。
(3)生长素能促进植物生长的主要原因是它能促进细胞的 ;促进同种植物的不同器官生长的最适浓度 ;促进不同种类植物的同一器官的最适浓度 ;生长素既能防治落花落果,也能疏花疏果,这体现了生长素的作用具有 性。
12.(12分)下图1为某草原生态系统的食物网简图,图2为能量流经灰鼠的过程示意图,请据图回答问题:
(1)草原因不同区域土壤湿度不同而生长着不同的牧草,这体现出群落的 结构。该草原生态系统中能量流动的起点是 。
(2)研究草原生态系统的能量流动,可以帮助人们合理地调整生态系统中的 ,使能量 。若麻雀所获得的能量3/4来自于牧草,1/4来自于蝗虫,则麻雀每增长10g,至少需要消耗牧草 g。
(3)图2中b表示 ,灰鼠用于自身生长、发育和繁殖等生命活动的能量可用图2中 (填字母)表示。f属于生态系统的 (成分)所利用的能量值,其中获得的c来自图1中的 。
(4)狼和野兔的行为活动信息可被对方感知,以利于捕食和反捕食,这体现出信息具有 的作用,以维持生态系统的稳定。多代选择的结果使反应敏捷的野兔和跑得快的狼均得以生存,这说明不同的物种之间存在 。
13.(10分)AIDS是由人类免疫缺陷病毒(HIV)引起的,死亡率极高。艾滋病人往往死于其他病原体引起的严重感染或恶性肿瘤等疾病。回答下列问题:
(1)感染HIV后,艾滋病人更容易被其他病原体感染的原因是 。
(2)HIV最初侵入人体时,机体产生的抗体可以摧毁大多数病毒,抗体是由 细胞分泌的,这种细胞 (填“能”或“不能”)识别抗原。
(3)艾滋病人恶性肿瘤的发病率极高,而正常人体内每天都可能产生癌细胞,但免疫系统能及时发现并消除癌变的细胞,这体现了免疫系统 的功能。
(4)科研机构企图研制艾滋病病毒疫苗来预防艾滋病。疫苗可作为 诱导B淋巴细胞增殖、分化成 和 。当机体再次接受相同抗原刺激时, 快速产生大量抗体,从而起到预防的作用。到目前为止,研发的艾滋病病毒疫苗都失败了,艾滋病病毒疫苗为何难以研发成功,你为可能的原因是: 。
2018年秋四川省棠湖中学高二年级期末考试
生物试题答案
一.选择题
1.D 2.A 3.B 4.D 5.B 6.C 7.C
二.综合题
8.(1)DNA分子的复制 有丝分裂间期和减数第一次分裂间期 模板 原料
(2)转录 细胞核 翻译 mRNA(或信使RNA) 苯丙氨酸
(3)21%
9.(1)相对静止; 显著活跃; 神经冲动(或“局部电流”或“电信号”)
(2)传入神经 ; 电信号→化学信号→电信号 ; 2
(3)单向; 神经递质只能由突触前膜释放,作用于突触后膜上
(4)兴奋 ; 抑制
10.(除注明外每空1分,共10分)
(1)标志重捕法 S 食物、空间等 K2~K3
(2)第一 同化的 生长、发育、繁殖等生命活动 呼吸作用
(3)2.8% (2分)
11.(1)空白琼脂块 有无生长素
(2)丙组落叶明显早于甲、乙组 三组几乎同时落叶
(3)生长 不同 不同 两重
12.(1)水平 牧草光合作用固定太阳能
(2)能量流动关系 持续高效的流向对人类最有益的部分 100(2分)
(3)灰鼠的同化量 e 分解者 牧草
(4)调节种间关系 共同进化
13.(1)HIV攻击病人的T淋巴细胞,体细胞大量死亡,导致免疫功能下降(患者免疫功能几乎完全丧失)
(2)浆 不能
(3)监控和清除
(4)抗原 浆细胞 记忆细胞 记忆细胞迅速增殖分化为浆细胞
HIV是RNA病毒,容易发生变异;一种抗原只能和相应的抗体发生特异性结合(抗原具有特异性)(2分)

