


2019-2020学年四川省南充市高二上学期期末教学质量监测生物试题 word版
展开南充市2019-2020学年度上期高中二年级教学质量监测
生物试卷
(满分100分,考试时间90分钟)
注意事项:1.必须使用2B铅笔在答题卡上将选择题所选答案对应的标号涂黑。
2.必须使用0.5毫米黑色墨迹签字笔在答题卡上将第Ⅱ卷的答题内容书写在题目所指示的答题区域内,答在试题卷上无效。
一、单项选择题(1-30题每题1分,31-40题每题2分,共50分)
1.下列关于现代生物进化理论的叙述中,正确的是
A.突变与基因重组决定生物进化的方向 B.生物进化的实质是种群基因频率的改变
C.环境改变使生物产生适应性的变异 D.地理隔离是形成新物种的必要条件
2.有翅昆虫有时会出现残翅和无翅的突变类型,这类昆虫在正常情况下很难生存下来,但在经常遭到暴风雨袭击的岛屿,这种突变类型因不能飞行,而未被大风吹到海里淹死,这一事实说明
A.突变具有低频性 B.突变具有普遍性
C.突变的有利还是有害不是绝对的 D.突变具有随机性
3.在一个种群随机抽出一定数量的个体,其中基因型AA的个体占24%,基因型Aa的个体占72%,基因型aa的个体占4%,则基因A和a的频率分别是
A.24%,72% B.36%,64% C.57%,43% D.60%,40%
4.1859年,达尔文发表《物种起源》,下列关于达尔文进化思想的叙述,错误的是
A.没有解释生物遗传变异的本质
B.推翻了物种不变论和神创论
C.长颈鹿具有较长的颈是长期自然选择的结果
D.摒弃了拉马克的用进废退和获得性遗传的观点
5.下列有关人体内环境的叙述,错误的是
A.单细胞生物没有内环境
B.红细胞生活的内环境是组织液
C.内环境可以帮助机体运输营养物质
D.内环境中某些物质的含量可作为某些疾病的诊断依据
6.右图是某组织局部结构模式图,以下说法正确的是
A.B液中的物质只能来源于A液
B.B液中的所有物质都可以进入到A液中
C.A液渗透压主要取决于蛋白质和无机盐的含量
D.红细胞和组织细胞所处内环境的蛋白质含量不同
7.下列有关内环境稳态的叙述中,不正确的是
A.尿毒症和在寒冷中的战栗都属于稳态失调
B.内环境的稳态有利于机体正常生命活动的进行
C.维持稳态的基础是各器官、系统协调一致的正常运行
D.正常情况下,内环境的各项理化指标在一定范围内波动
8.下列关于人体神经调节的叙述,不正确的是
A.结构基础是反射弧 B.存在细胞间的信息传递
C.受激素调节的影响 D.都需要大脑皮层的参与
9.关于人体神经细胞的叙述,正确的是
A.神经细胞内的Na+含量往往多于细胞外
B.K+内流是产生和维持静息电位的主要原因
C.静息电位与细胞膜内外特异的离子分布有关
D.兴奋传导方向始终与膜外局部电流方向一致
10.下列关于人脑的说法中,错误的是
A.大脑皮层不能参与水盐平衡的调节
B.大脑皮层是整个神经系统中最高级的部位
C.人脑还具有学习、记忆、思维等高级功能
D.大脑皮层S区受损的患者不能用词语表达思想
11.下列关于人体血糖平衡调节的叙述,正确的是
A.人体血糖含量的正常范围是0.6-1.0 g/L
B.血糖的主要去向是在细胞中氧化分解供能
C.糖尿病患者可以通过口服胰岛素达到降血糖的效果
D.肌糖原不能分解供应血糖,因此肌糖原不参与血糖调节
12.在寒意阵阵的隆冬季节人们既容易感觉到寒冷又容易感觉到饥饿,但人体的体温却基本稳定。下列相关叙述正确的是
A.当低温刺激体表的冷觉感受器时,兴奋会传到下丘脑形成冷觉
B.下丘脑发出信号,使汗腺分泌减少,毛细血管舒张来减少散热
C.为了维持体温,此时体内的产热速率始终大于散热速率
D.体温的恒定是神经调节和体液调节相互协调、共同作用的结果
13.下列有关神经调节和体液调节特点的比较,错误的是
A.神经调节依靠反射弧来完成,而体液调节都是通过激素来调节的
B.神经调节反应速度快,而体液调节反应缓慢
C.神经调节作用准确、局限,而体液调节作用广泛
D.神经调节作用时间短暂,而体液调节作用时间较长
14.有关人体内的酶、激素和神经递质比较的叙述,正确的是
A.三者均是有机物 B.三者均可以参与细胞代谢
C.三者发挥作用后均被灭活 D.三者起作用时都需与特定物质结合
15.下列关于人体免疫系统的叙述,正确的是
A.免疫系统只具有防卫功能
B.皮肤、黏膜属于人体的第一道防线
C.T细胞起源于胸腺,具有增殖分化的能力
D.免疫系统由免疫细胞和免疫活性物质组成
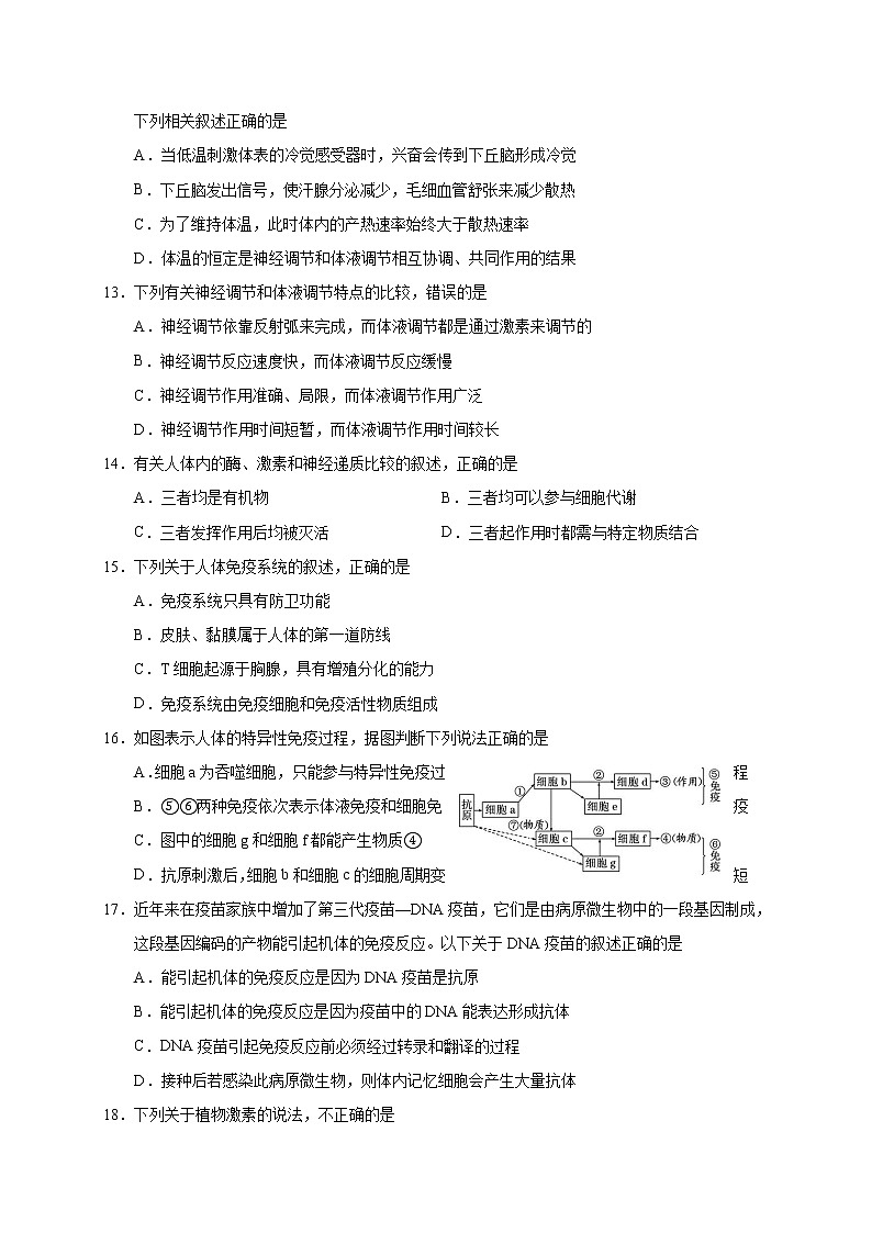
16.如图表示人体的特异性免疫过程,据图判断下列说法正确的是
A.细胞a为吞噬细胞,只能参与特异性免疫过程
B.⑤⑥两种免疫依次表示体液免疫和细胞免疫
C.图中的细胞g和细胞f都能产生物质④
D.抗原刺激后,细胞b和细胞c的细胞周期变短
17.近年来在疫苗家族中增加了第三代疫苗—DNA疫苗,它们是由病原微生物中的一段基因制成,这段基因编码的产物能引起机体的免疫反应。以下关于DNA疫苗的叙述正确的是
A.能引起机体的免疫反应是因为DNA疫苗是抗原
B.能引起机体的免疫反应是因为疫苗中的DNA能表达形成抗体
C.DNA疫苗引起免疫反应前必须经过转录和翻译的过程
D.接种后若感染此病原微生物,则体内记忆细胞会产生大量抗体
18.下列关于植物激素的说法,不正确的是
A.赤霉素可以促进细胞伸长,从而引起植株增高
B.生长素可以促进乙烯合成,说明两者的作用效果相同
C.不同浓度的生长素对同一植物器官的促进效果可能相同
D.生长素的极性运输发生在幼嫩的部位,且极性运输方向与光照无关
19.有关“探索生长素类似物促进插条生根的最适浓度”实验的叙述,错误的是
A.预实验可以检验实验设计的科学性和可行性
B.该实验中的自变量是插条生根数或生根的长度
C.用于扦插的枝条应带有一定数量的幼芽以利于更好的生根
D.当生长素类似物溶液浓度较高时,应用沾蘸法处理插条基部
20.下列关于种群的说法,错误的是
A.生物进化的基本单位是种群 B.一个池塘中全部的鱼是一个种群
C.种群的个体间会相互影响 D.对一个种群有利的环境,可能对另一个种群不利
21.下列关于群落和物种的叙述正确的是
A.群落中生物数目的多少称为丰富度
B.群落中的物种是随机聚集在一起的
C.越靠近热带气候越恶劣,群落的单位面积内物种越少
D.群落的物种组成是区别不同群落的重要特征
22.森林中的鸟类有垂直分层的现象,这种现象主要与下列哪一种因素有关
A.食物种类 B.光照强度 C.湿度 D.温度
23.下列演替现象属于次生演替的是
A.火山岩上进行的演替 B.沙丘上进行的演替
C.火灾过后的草原上的演替 D.发生在冰川泥上的演替
24.人被感染疟原虫的按蚊叮咬后可患疟疾,在水中,按蚊幼虫以藻类和细菌为食,同时又被鱼类捕食。下列叙述不正确的是
A.疟原虫与按蚊是共生关系 B.藻类属于生产者,按蚊幼虫属于消费者
C.鱼类与藻类存在捕食关系 D.疟原虫与人是寄生关系
25.下列选项中不属于对种群数量特征描述的是
A.橡树种子散布能力差,常在母株附近形成集群分布
B.至2018年末,中国60周岁及以上老年人已达2.49亿,占总人口的17.9%
C.利用性引诱剂诱杀雄性害虫,降低种群密度
D.田鼠繁殖能力强、出生率高,种群增长快
26.食物网具有的特征是
A.每种生物都只被一种生物捕食 B.有很多相互联系的食物链
C.每一种动物都可以吃多种植物 D.每种生物都只位于一条食物链上
27.在生态系统中,碳元素在无机环境和生物群落间循环的主要形式是
A.含碳有机物 B.二氧化碳 C.碳酸盐 D.碳酸
28.流经某一生态系统的总能量是
A.照射到该生态系统中的全部太阳能 B.该生态系统中生产者体内的能量
C.该生态系统中生产者所固定的能量 D.该生态系统中动植物呼吸散失的能量
29.植物种类较少,群落结构简单,受人类活动影响最大的生态系统是
A.森林生态系统 B.农田生态系统
C.草原生态系统 D.海洋生态系统
30.下列关于生态系统稳定性的叙述中不正确的是
A.负反馈调节是生态系统自我调节能力的基础
B.生态系统中的组分越多,食物网越复杂,恢复力稳定性就越高
C.对人类利用强度大的生态系统,应实施相应的物质、能量投入
D.当河流受到轻微污染时,可以通过物理沉降、化学分解等消除污染
31.下图是反射弧的局部结构示意图。电表的电极连接在神经纤维的膜外,其中b点为电表②两接线端之间的中点。下列说法正确的是
A.b点受刺激时膜外电位由正变负
B.刺激b点时,电表①的指针也会发生偏转
C.刺激b点,肌肉收缩,即为发生了反射活动
D.兴奋由神经元b传到神经元c的过程不需要消耗能量
32.如图表示神经调节和体液调节关系的部分示意图。下列相关叙述正确的是
A.切除垂体后,促甲状腺激素释放激素的分泌会减少
B.当细胞外液渗透压过高时,激素X分泌会减少
C.图中不能看出某些内分泌腺分泌激素受神经调节
D.图中表明甲状腺激素的分级调节中存在反馈调节机制
33. 氨基丁酸(GABA)是哺乳动物中枢神经系统中广泛分布的神经递质,在控制疼痛方面的作用不容忽视,其作用机理如下图所示。下列对此判断正确的是
A.突触后膜只能是下一个神经元树突的膜
B.GABA 受体实际上也是横跨突触后膜的 Cl-通道
C.GABA 与受体结合后,会导致突触后膜产生动作电位
D.GABA作为大分子物质是通过胞吐方式分泌出细胞的
34.一些药物,如类固醇、环孢霉素A等,可以使T细胞的增殖受阻,从而使免疫系统暂时处于无应答或弱应答状态。下列相关叙述,不正确的是
A.类固醇、环孢霉素A等属于免疫抑制剂
B.用类固醇处理的小鼠体液免疫处于弱应答状态
C.用类固醇处理小鼠,小鼠体内效应T细胞的数量会减少
D.环孢霉素A可用于清除宿主细胞内的结核杆菌
35.如图是生长素浓度对植物某器官生长的影响,有关说法不正确的是
A.利用生长素作用原理来培育无子番茄时,所用生长素浓度应低于h点
B.若图示为生长素浓度对芽生长的影响,则促进茎生长的最适浓度在0-g之间
C.若植物幼苗水平放置一段时间后表现出根向地性,则近地侧生长素浓度肯定大于h
D.若某植物幼苗已经表现出向光性,且测得向光面的生长素浓度为f,则背光面的生长素浓度范围为f-2f之间
36.下列相关调查活动的描述中,正确的是
A.采用标志重捕法调查某池塘中鲤鱼种群密度时,部分标志物脱落不会影响调查结果
B.许多土壤小动物活动能力强,在调查土壤中小动物类群的丰富度时要选择标志重捕法
C.在使用血细胞计数板对酵母菌进行计数时,先将培养液滴入计数室,再盖上盖玻片
D.在夜晚,可以使用黑光灯诱捕法调查趋光性昆虫的种群密度
37.下图表示某一生物种群在有限环境中的增长曲线,下列对于K值的描述正确的是
A.K值是指种群的最大数量
B.同一种群的K值不是固定不变的,会受到环境因素的影响
C.当鲤鱼种群达到K值时捕捞可持续获得最高产量
D.建立自然保护区是为了降低野生生物的K值
38.在“草→兔→狐”组成的食物链中,兔所获得的能量的去向不包括
A.兔呼吸作用释放的能量 B.兔体内未利用的能量
C.流入狐体内的能量 D.由兔的粪便流入分解者体内的能量
39.下列叙述中未涉及生态系统中信息传递功能的是
A.草原的绿色为食草动物提供可以采食的信息
B.兔子能够依据狼的气味躲避捕猎
C.利用生长素类似物杀死单子叶植物田间的双子叶杂草
D.通过控制日照时间可以控制开花的时间
40.下列关于保护生物多样性和可持续发展的说法,正确的是
A.禁止对自然资源的开发是可持续发展的必然要求
B.建立自然保护区是保护生物多样性的唯一方法
C.易地保护就是把大批野生动物迁入动物园进行保护
D.生物多样性是人类赖以生存和发展的物质基础
二、非选择题(共50分)
41.(16分)如图1是人体部分生理过程示意图,m、n代表人体内不同激素;图2是反射弧中相关结构示意图。请分析回答:
图1 图2
(1)图中各激素分泌后的去向可见激素调节具有 的特点。
(2)在寒冷环境中,②分泌量会______,同时 (填“m”或“n”)的分泌量增加,二者关系表现为______作用。
(3)血糖的调节过程也有神经调节的参与,其中血糖调节的神经中枢位于_____。当血糖含量高于正常值时,相关神经细胞会通过分泌_____(填物质名称)作用于胰岛细胞,此时胰岛细胞相当于图2中的结构_____(填字母),该胰岛细胞分泌的物质是通过
来使血糖水平恢复正常的。
42.(10分)激动素(KT)是一种细胞分裂素类植物生长调节剂。为探究激动素对侧芽生长的影响,将生长状态一致的豌豆幼苗随机分为三组,编号①②③,实验处理及统计的侧芽长度如下图所示。请回答下列问题:
(1)自然状态下,顶芽优先生长,侧芽生长受抑制的现象叫________。这一现象能体现生长素作用的________性。
(2)仅根据③组实验结果能否证明激动素对侧芽生长有促进作用?如果能,请说明判断理由;如果不能,还应该增加什么实验处理组与③组相互对照 ,并写出预期的实验结果。
(3)植物生长是植物体内各种激素共同调节的结果,但从根本上说是基因组在一定时间和空间上 的结果。
43.(10分)紫茎泽兰是我国危害严重的外来入侵植物,某研究小组调查了其在不同入侵生境中的生长情况,结果如表:
入侵生境 | 幼苗密度(株/m2) | 成熟植株密度(株/m2) | 成熟植株高度(cm) |
草地 | 468 | 123 | 120 |
人工林 | 548 | 95 | 115 |
自然林 | 688 | 64 | 84 |
回答下列问题:
(1)紫茎泽兰的种群密度可采用_______法调查。紫茎泽兰可产生大量种子,其生态适应性很强,如果侵入地区能提供理想的生长环境,在一定时间内紫茎泽兰的数量变化曲线将呈 型。
(2)从不同生境的幼苗密度来看,最适宜紫茎泽兰定居的生境是 ;从成熟植株的密度和高度来看,最容易受紫茎泽兰入侵的生境是 。
(3)在自然林中,不同地段往往分布着不同的种群,在同一地段上的种群密度也会存在差异,这种分布体现了群落在空间上的_______结构。
44.(14分)如图是我国常见的一种生态农业示意图,请据图回答下列问题:
(1)从物质和能量的角度思考,生态农业遵循_________和__________的生态学基本原理。农作物、鸡分别属于该生态系统成分中的________、________。
(2)该生态系统由生产者和消费者构成的捕食食物链共有_____条,这些食物链彼此相互交错连接共同构成一个食物网,食物链和食物网是生态系统的______结构。
(3)建立该生态系统的意义有____________
①减少化肥的利用 ②开发沼气等清洁能源
③提高能量传递效率 ④废物资源化,增加经济效益
南充市2019-2020学年度上期高中二年级教学质量监测
生物参考答案:
一、单项选择(1-30题每题1分,31-40题每题2分,共50分)
1 | 2 | 3 | 4 | 5 | 6 | 7 | 8 | 9 | 10 |
B | C | D | D | B | D | A | D | C | A |
11 | 12 | 13 | 14 | 15 | 16 | 17 | 18 | 19 | 20 |
B | D | A | D | B | D | C | B | B | B |
21 | 22 | 23 | 24 | 25 | 26 | 27 | 28 | 29 | 30 |
D | A | C | A | A | B | B | C | B | B |
31 | 32 | 33 | 34 | 35 | 36 | 37 | 38 | 39 | 40 |
A | D | B | D | B | D | B | D | C | D |
二、非选择题(共50分)
41.(16分)
(1)通过体液运输 ...............................................................2分
(2)增 加 ..................2分 m ..........................2分
协 同 .................2分
(3)下丘脑 ................2分 神经递质 ....................2分
(4) a ...................2分
促进组织细胞加速摄取、利用和储存葡萄糖(同时抑制肝糖原的分解和非糖物质转化成葡萄糖)
....... ................2分
42. (10分)
(1)顶端优势 ................2分 两 重 ........................2分
(2)不 能...................1分
还应增加去除顶芽,用蒸馏水涂抹侧芽的一组实验,预期的实验结果是该组侧芽生长量小于③组的生长量 ............................3分
(3)程序性表达 .............2分
43. (10分)
(1)样方法 .................2分 J ..........................2分
(2)自然林 ................2分 草 地 ........................2分
(3)水 平 ................2分
44.(14分)
(1)能量多级利用 ...........2分 物质循环再生 .....................2分
生产者 .................2分 消费者 ..........................2分
(2)3 .....................2分 营 养 .........................2分
(3)①②④ .................2分